Анонсы
Программа повышения квалификации "О контрактной системе в сфере закупок" (44-ФЗ)"

Об актуальных изменениях в КС узнаете, став участником программы, разработанной совместно с АО ''СБЕР А". Слушателям, успешно освоившим программу, выдаются удостоверения установленного образца.

Программа повышения квалификации "О корпоративном заказе" (223-ФЗ от 18.07.2011)

Программа разработана совместно с АО ''СБЕР А". Слушателям, успешно освоившим программу, выдаются удостоверения установленного образца.

Носова Екатерина Евгеньевна
Выберите тему программы повышения квалификации для юристов ...

18 октября 2018

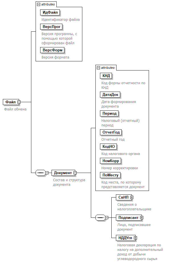
Доработанный текст проекта Приказа Федеральной налоговой службы "Об утверждении формы налоговой декларации по налогу на дополнительный доход от добычи углеводородного сырья, порядка ее заполнения, а также формата представления налоговой декларации по налогу по налогу на дополнительный доход от добычи углеводородного сырья в электронной форме" (подготовлен ФНС России 07.08.2018)

Досье на проект

В соответствии с пунктом 7 статьи 80 Налогового кодекса Российской Федерации (Собрание законодательства Российской Федерации, 1998, N 31, ст. 3824; 2016, N 27, ст. 4177), в целях реализации положений главы 25.4 "Налог на дополнительный доход от добычи углеводородного сырья" части второй Налогового кодекса Российской Федерации (Собрание законодательства Российской Федерации, 2000, N 32, ст. 3340; 2016, N 27, ст. 4182) приказываю:

1. Утвердить

форму налоговой декларации по налогу на дополнительный доход от добычи углеводородного сырья, согласно приложению N 1 к настоящему приказу;

порядок заполнения налоговой декларации по налогу на дополнительный доход от добычи углеводородного сырья, согласно приложению N 2 к настоящему приказу;

формат представления налоговой декларации по налогу на дополнительный доход от добычи углеводородного сырья в электронной форме, согласно приложению N 3 к настоящему приказу.

2. Руководителям (исполняющим обязанности руководителя) управлений Федеральной налоговой службы по субъектам Российской Федерации довести настоящий приказ до нижестоящих налоговых органов и обеспечить его применение.

3. Контроль за исполнением настоящего приказа возложить на заместителя руководителя Федеральной налоговой службы, координирующего вопросы методологического и организационного обеспечения работы налоговых органов по вопросам исчисления в соответствующий бюджет налогов и сборов, иных обязательных платежей (за исключением транспортного налога, налога на имущество организаций, налога на имущество физических лиц, земельного налога, налога на доходы физических лиц).

Руководитель Федеральной налоговой службы М.В.Мишустин

Приложение N 2
к приказу ФНС России
от __________20___N _______________

Порядок заполнения декларации по налогу на дополнительный доход от добычи углеводородного сырья.

I. Состав налоговой декларации по налогу на дополнительный доход за отчетные и налоговый периоды.

1.1. Налоговая декларация по налогу на дополнительный доход (далее - Декларация) представляется организациями, являющимися налогоплательщиками налога на дополнительный доход в соответствии со статьей 333.43 Налогового кодекса Российской Федерации (далее - Кодекс).

1.2. В состав Декларации обязательно включаются: Титульный лист (Лист 01), Раздел 1, Раздел 2 и Приложения N 1, N 2 N 3, N 7 к Разделу 2, если иное не установлено настоящим Порядком.

Приложения N 4, N 5, N 6 к Разделу 2 включаются в состав Декларации и представляются в налоговый орган, если налогоплательщик имеет расходы, подлежащие восстановлению в отчетном (налоговом) периоде, исторические убытки, а также в случае получения налогоплательщиком убытка в отчетном (налоговом) периоде, либо использования права на применение суммы убытка или части убытка для уменьшения налоговой базы текущего отчетного (налогового) периода.

Приложение N7 к Разделу 2 не включается в состав Декларации налогоплательщиками, для участков недр, указанных в подпунктах 1, 2 и 4 пункта 1 статьи 333.45 Кодекса, для всех налоговых периодов, для которых в течение всего налогового периода в отношении нефти, добытой на таких участках недр, при исчислении налога на добычу полезных ископаемых применяется коэффициент Кг, определяемый в порядке, установленном статьей 342.6 Кодекса, в размере менее 1.

Раздел 2 к Декларации заполняется отдельно в отношении каждого участка недр, вместе с соответствующими приложениями, подлежащими заполнению в соответствии с настоящим Порядком.

II. Общие требования к порядку заполнения и представления Декларации.

2.1. Декларация составляется нарастающим итогом с начала года. Все значения стоимостных показателей Декларации указываются в полных рублях (за исключением значений, указываемых в Приложениях N 1, N 3 Раздела 2 к Декларации). При указании значений стоимостных показателей в полных рублях значения показателей менее 50 копеек отбрасываются, а 50 копеек и более округляются до полного рубля.

2.2. Страницы декларации имеют сквозную нумерацию, начиная с Титульного листа (Страница 001), вне зависимости от наличия (отсутствия) и количества заполняемых разделов и приложений к ним. Порядковый номер страницы записывается в определенном для нумерации поле слева направо, начиная с первого (левого) знакоместа, например, для первой страницы - "001", для двенадцатой - "012".

Не допускается исправление ошибок с помощью корректирующего или иного аналогичного средства.

Не допускается двусторонняя печать декларации на бумажном носителе и скрепление листов декларации, приводящее к порче бумажного носителя.

При заполнении декларации используются чернила черного, фиолетового или синего цвета.

2.3. Каждому показателю декларации соответствует одно поле, состоящее из определенного количества знакомест. В каждом поле указывается только один показатель.

Исключение составляют показатели, значением которых являются дата или десятичная дробь. Для указания даты используются по порядку три поля: день (поле из двух знакомест), месяц (поле из двух знакомест) и год (поле из четырех знакомест), разделенные знаком "." ("точка"). Для десятичной дроби используются два поля, разделенные знаком "точка". Первое поле соответствует целой части десятичной дроби, второе - дробной части десятичной дроби.

Заполнение полей декларации значениями текстовых, числовых, кодовых показателей осуществляется слева направо, начиная с первого (левого) знакоместа.

Для отрицательных чисел знак "-" ("минус") не указывается.

При заполнении полей декларации с использованием программного обеспечения значения числовых показателей выравниваются по правому (последнему) знакоместу. В отрицательных числах знак "-" ("минус") не указывается.

Заполнение текстовых полей бланка декларации осуществляется заглавными печатными символами.

В случае отсутствия какого-либо показателя, во всех знакоместах соответствующего поля проставляется прочерк. Прочерк представляет собой прямую линию, проведенную посередине знакомест по всей длине поля.

Если для указания какого-либо показателя не требуется заполнения всех знакомест соответствующего поля, то в незаполненных знакоместах в правой части поля проставляется прочерк.

Дробные числовые показатели заполняются аналогично правилам заполнения целых числовых показателей. В случае, если знакомест для указания дробной части больше, чем цифр, то в свободных знакоместах соответствующего поля ставится прочерк.

При подготовке Декларации с использованием программного обеспечения при распечатке на принтере допускается отсутствие обрамления знакомест и прочерков для незаполненных знакомест. Расположение и размеры значений реквизитов не должны изменяться. Печать знаков выполняется шрифтом Courier New высотой 16 - 18 пунктов.

2.4. Декларация может быть представлена налогоплательщиком в налоговый орган лично или через его представителя, направлена в виде почтового отправления с описью вложения или передана в электронной форме с усиленной квалифицированной электронной подписью по телекоммуникационным каналам связи в соответствии со статьей 80 Кодекса.

Декларация представляется плательщиком в налоговый орган в электронной форме по телекоммуникационным каналам связи с применением усиленной квалифицированной электронной подписи по установленным форматам в соответствии с Порядком представления налоговой декларации в электронном виде по телекоммуникационным каналам связи, утвержденным приказом Министерства Российской Федерации по налогам и сборам от 02.04.2002 N БГ-3-32/169 "Об утверждении Порядка представления налоговой декларации в электронном виде по телекоммуникационным каналам связи" (зарегистрирован Министерством юстиции Российской Федерации 16.05.2002, регистрационный номер 3437).

При отправке Декларации по почте днем ее представления считается дата отправки почтового отправления с описью вложения. При передаче Декларации по телекоммуникационным каналам связи днем ее представления считается дата ее отправки. При получении Декларации по телекоммуникационным каналам связи налоговый орган обязан передать налогоплательщику квитанцию о ее приеме в электронном виде.

2.5. Организация-правопреемник представляет в налоговый орган по месту своего нахождения (по месту учета в качестве крупнейшего налогоплательщика) Декларации за последний налоговый период и уточненные Декларации за реорганизованную организацию (в форме присоединения к другому юридическому лицу, слияния нескольких юридических лиц, разделения юридического лица, преобразования одного юридического лица в другое) с указанием в Титульном листе (Страница 001) по реквизиту "по месту нахождения (учета) (код)" кода "215" или "216", а в верхней его части - ИНН и КПП организации-правопреемника. В реквизите "налогоплательщик" указывается наименование реорганизованной организации.

В реквизите "ИНН/КПП реорганизованной организации" указываются, соответственно, ИНН и КПП, которые были присвоены организации до реорганизации налоговым органом по месту ее нахождения (для организации, отнесенной к категории крупнейших налогоплательщиков - налоговым органом по месту учета в качестве крупнейшего налогоплательщика).

Коды форм реорганизации и ликвидации приведены в Приложении N 1 к настоящему Порядку.

Если представляемая в налоговый орган Декларация не является Декларацией за реорганизованную организацию, то по реквизиту "ИНН/КПП реорганизованной организации (обособленного подразделения)" указываются прочерки.

2.6. В случае обнаружения налогоплательщиком ошибок (искажений) при исчислении налоговой базы в отношении какого-либо участка недр в налоговой декларации, поданной в предыдущем отчетном периоде, уточненная налоговая декларация подается как за отчетный период, в котором были допущены такие ошибки (искажения), так и за последующие отчетные периоды, а также за налоговый период, в котором были допущены такие ошибки и искажения.

III. Порядок заполнения Титульного листа (Страница 001) Декларации.

3.1. Титульный лист (Страница 001) Декларации заполняется налогоплательщиком, кроме раздела "Заполняется работником налогового органа".

3.2. При заполнении Титульного листа (Страница 001) необходимо указать:

1) В поле "ИНН" для российской организации указывается ИНН в соответствии со свидетельством о постановке на учет российской организации в налоговом органе по месту ее нахождения, для иностранной организации, осуществляющей деятельность на территории Российской Федерации через обособленное подразделение - в соответствии со свидетельством о постановке на учет иностранной организации в налоговом органе;

В поле "КПП" для российской организации в Декларации, предоставляемой в налоговый орган по месту нахождения, указывается КПП в соответствии со свидетельством о постановке на учет российской организации в налоговом органе по месту ее нахождения;

В поле "КПП" для организации, отнесенной к категории крупнейших налогоплательщиков в Декларации, предоставляемой в налоговый орган по месту учета в качестве крупнейшего налогоплательщика, указывается КПП на основании уведомления о постановке на учет в налоговом органе юридического лица в качестве крупнейшего налогоплательщика;

В поле "КПП" для иностранной организации, осуществляющей деятельность на территории Российской Федерации через обособленное подразделение в Заявлении, предоставляемом в налоговый орган по месту нахождения обособленного подразделения, указывается КПП в соответствии со свидетельством о постановке на учет иностранной организации в налоговом органе.

2) номер корректировки.

При представлении в налоговый орган первичной Декларации по реквизиту "Номер корректировки" проставляется "0--", при представлении уточненной Декларации указывается номер корректировки (например, "1--", "2--" и так далее). При этом в уточненных Декларациях при перерасчете налоговой базы и суммы налога на дополнительный доход не учитываются результаты налоговых проверок, проведенных налоговым органом за тот налоговый период, по которому производится перерасчет налоговой базы и суммы налога.

3) код налогового (отчетного) периода, за который представлена Декларация, отчетный год.

Коды, определяющие налоговый (отчетный) периоды, приведены в Приложении N 1 к настоящему Порядку.

4) код налогового органа, в который представляется Декларация, код представления Декларации по месту нахождения (учета).

Коды представления Декларации в налоговый орган по месту нахождения (учета) приведены в Приложении N 1 к настоящему Порядку;

5) полное наименование организации, соответствующее наименованию, указанному в ее учредительных документах (при наличии в наименовании латинской транскрипции таковая указывается);

6) номер контактного телефона;

7) количество страниц, на которых составлена Декларация;

8) количество листов подтверждающих документов или их копий, включая документы или их копии, подтверждающие полномочия представителя налогоплательщика (в случае представления Декларации представителем налогоплательщика), приложенных к Декларации.

3.3. В разделе Титульного листа "Достоверность и полноту сведений, указанных в настоящей Декларации, подтверждаю" указывается:

1) в случае подтверждения достоверности и полноты сведений в Декларации руководителем организации-налогоплательщика проставляется "1"; в случае подтверждения достоверности и полноты сведений представителем налогоплательщика проставляется "2";

2) при представлении Декларации налогоплательщиком по строке "фамилия, имя, отчество полностью" указываются построчно фамилия, имя, отчество (здесь и далее отчество указывается при наличии) руководителя организации полностью. Проставляется личная подпись руководителя организации и дата подписания;

3) при представлении Декларации представителем налогоплательщика - физическим лицом по строке "фамилия, имя, отчество полностью" указываются построчно фамилия, имя, отчество представителя налогоплательщика полностью. Проставляется личная подпись представителя налогоплательщика, дата подписания, а также указывается вид документа, подтверждающего полномочия представителя налогоплательщика;

4) при представлении Декларации представителем налогоплательщика - юридическим лицом по строке "фамилия, имя, отчество полностью" указываются построчно полностью фамилия, имя, отчество физического лица, уполномоченного в соответствии с документом, подтверждающим полномочия представителя налогоплательщика - юридического лица, удостоверять достоверность и полноту сведений, указанных в Декларации.

По строке "наименование организации - представителя налогоплательщика" указывается наименование юридического лица - представителя налогоплательщика. Проставляется подпись лица, сведения о котором указаны по строке "фамилия, имя, отчество полностью" и дата подписания.

5) по строке "Наименование документа, подтверждающего полномочия представителя налогоплательщика" указывается вид документа, подтверждающего полномочия представителя налогоплательщика, и его реквизиты;

3.4. Раздел "Заполняется работником налогового органа" содержит сведения о представлении Декларации (указывается код способа представления Декларации согласно Приложению N 1 к настоящему Порядку); количество страниц Декларации; количество листов подтверждающих документов или их копий, приложенных к Декларации; дату представления; номер, под которым зарегистрирована Декларация; фамилию и инициалы имени и отчества (при наличии) работника налогового органа, принявшего Декларацию; его подпись).

IV. Порядок заполнения Раздела 1 "Сумма налога, подлежащая уплате в бюджет, по данным налогоплательщика" Декларации.

4.1. В Разделе 1 Декларации указываются сведения о сумме налога, подлежащей уплате в бюджет, по данным налогоплательщика.

В Разделе 1 отражаются суммы налога к доплате или уменьшению, приходящиеся на каждый участок недр, в отношении которого производится исчисление и уплата налога на дополнительный доход.

Участки недр, в отношении которых производится исчисление и уплата налога на дополнительный доход, отражаются в Разделе 1 исходя из кода по ОКТМО территории на которой указанные участки находятся.

В случае, если несколько участков недр находятся на территории, которой соответствует один код по ОКТМО, суммы налога к доплате и уменьшению, указанных участков суммируются по строкам 030 и 040 соответственно.

4.2. По строке 010 указывается код бюджетной классификации в соответствии с бюджетным законодательством Российской Федерации.

4.3. По строке 020 в реквизите "Код по ОКТМО" указывается код муниципального образования, межселенной территории, населенного пункта, входящего в состав муниципального образования, на территории которого находится соответствующий участок недр, по которому производится исчисление и уплата налога на дополнительный доход. Код указывается в соответствии с Общероссийским классификатором территорий муниципальных образований ОК 033-2013 (далее - код по ОКТМО).

При заполнении реквизита "Код по ОКТМО", под который отводится одиннадцать знакомест, свободные знакоместа справа от значения кода в случае, если код ОКТМО имеет восемь знаков, заполняются прочерками. Например, для восьмизначного кода ОКТМО 12445698 в реквизите "Код по ОКТМО" указывается одиннадцатизначное значение "12445698---".

4.4. По строке 030 указывается сумма налога к доплате, которая переносится из строки 150 Раздела 2.

В случае, если несколько участков недр находятся на территории, которой соответствует один код по ОКТМО, по строке 030 указывается сумма к доплате, которая представляет из себя сумму всех строк 150 Раздела 2, заполняемых в отношении указанных участков недр.

4.5. По строке 040 указывается сумма налога к уменьшению, которая переносится из строки 160 Раздела 2.

В случае, если несколько участков недр находятся на территории, которой соответствует один код по ОКТМО, по строке 040 указывается сумма к уменьшению, которая представляет из себя сумму всех строк 160 Раздела 2, заполняемых в отношении указанных участков недр.

4.6. В случае, отсутствия суммы налога к доплате и уменьшению по участку (-ам) недр, в отношении которого исчисляется налог на добавленную стоимость, по строке 030 налогоплательщик указывает значение "0" (ноль).

V. Порядок заполнения Раздела 2 "Расчет налога" Декларации.

5.1. Раздел 2 Декларации с соответствующими Приложениями заполняется в отношении одного участка недр.

В случае, если обложению налогом на дополнительный доход подлежит несколько участков недр, Раздел 2 Декларации заполняется отдельно в отношении каждого такого участка недр, в количестве равному количеству таких участков недр.

К каждому заполненному, в отношении определенного участка недр, Разделу 2 Декларации прилагаются соответствующие заполненные, в отношении указанного участка недр, приложения к Разделу 2.

Значение показателей строк 050 - 160 указываются в рублях, в соответствии с пунктом 2.1 настоящего Порядка.

5.2. По строке 010 указывается серия, номер и вид лицензии на пользование недрами, в отношении участка недр по которому производится расчет налога на дополнительный доход. Например: СТВ 12345 НЭ.

5.3. По строке 020 указывается наименование участка недр в соответствии с тем, как это указано в лицензии на пользование недрами.

5.4. По строке 030 указывается код основания налогообложения участка недр.

Коды, определяющие коды основания налогообложения участка недр, приведены в Приложении N 2 к настоящему Порядку.

5.5. В строке 040 указывается коэффициент Кг, определяемый в порядке, установленном статьей 342.6 Кодекса.

5.6.1. По строке 050 отражается расчетный доход по участку недр, в отношении которого производится расчет налога.

Расчетный доход по строке 050 Раздела 2 Декларации равен сумме строк 051 - 054 раздела 2 Декларации.

5.6.2. По строкам 051 - 053 отражаются расчетные доходы за соответствующие месяцы отчетного (налогового) периода, по которым ранее, в предыдущих отчетных периодах, информация по строкам 051 - 053 не отражалась, Приложение N1 к Разделу 2 не заполнялось. Например, для отчетного периода - первый квартал, такими месяцами являются январь, февраль и март, для отчетного периода - полугодие, такими месяцами являются апрель, май, июнь, и т.д.

При заполнении строк 051 - 053 сумма расчетных доходов переносятся из соответствующих строк 010 Приложений N1 к Разделу 2 Декларации, заполненных в отношении каждого такого месяца отчетного (налогового) периода.

При отсутствии расчетных доходов в одном из месяцев отчетного периода, по строке 051 - 053, относящейся к месяцу, в котором отсутствуют расчетные доходы указывается значение "0" (ноль), Приложение N1 к Разделу 2 Декларации в отношении такого месяца не заполняется.

5.6.3. По строке 054 отражается сумма расчетного дохода за предыдущие отчетные периоды текущего налогового периода.

Значение строки 054 должно соответствовать строке 050 Раздела 2 Деклараций, поданной за предыдущий отчетный период текущего налогового периода.

При заполнении декларации за первый квартал отчетного периода текущего налогового периода, а равно при отсутствии расчетных доходов в предыдущих отчетных периодах текущего налогового периода по строке 054 указывается "0" (ноль).

5.7.1. По строке 060 отражаются фактические расходы по участку недр, в отношении которого производится расчет налога.

Фактический расход по строке 060 Раздела 2 Декларации равен сумме строк 061 - 064 Раздела 2 Декларации.

5.7.2. По строкам 061 - 063 отражаются фактические расходы за соответствующие месяцы отчетного (налогового) периода, по которым ранее, в предыдущих отчетных периодах, информация по строкам 061 - 063 не отражалась, Приложение N2 к Разделу 2 не заполнялось. Например, для отчетного периода - первый квартал, такими месяцами являются январь, февраль и март, для отчетного периода - полугодие, такими месяцами являются апрель, май, июнь, и т.д.

При заполнении строк 061 - 063 сумма фактических расходов переносятся из соответствующих строк 10000 Приложений N2 к Разделу 2 Декларации, заполненных в отношении каждого такого месяца отчетного (налогового) периода.

При отсутствии фактических расходов в одном из месяцев отчетного периода, по строке 061 - 063, относящейся к месяцу, в котором отсутствуют фактические расходы указывается значение "0" (ноль), Приложение N2 к Разделу 2 Декларации в отношении такого месяца не заполняется.

5.7.3. По строке 064 отражается сумма фактического расхода за предыдущие отчетные периоды текущего налогового периода.

Значение строки 064 должно соответствовать строке 060 Раздела 2 Деклараций, поданной за предыдущий отчетный период текущего налогового периода.

При заполнении декларации за первый квартал отчетного периода текущего налогового периода, а равно при отсутствии фактических расходов в предыдущих отчетных периодах текущего налогового периода по строке 064 указывается "0" (ноль).

5.8.1. По строке 070 отражаются расчетные расходы по участку недр, в отношении которого производится расчет налога.

Расчетные расходы по строке 070 Раздела 2 Декларации равны сумме строк 071 - 074 раздела 2 Декларации.

5.8.2. По строкам 071 - 073 отражаются расчетные расходы за соответствующие месяцы отчетного (налогового) периода, по которым ранее, в предыдущих отчетных периодах, информация по строкам 071 - 073 не отражалась, Приложение N3 к Разделу 2 не заполнялось. Например, для отчетного периода - первый квартал, такими месяцами являются январь, февраль и март, для отчетного периода - полугодие, такими месяцами являются апрель, май, июнь, и т.д.

При заполнении строк 071 - 073 сумма расчетных расходов переносятся из соответствующих строк 010 Приложений N3 к Разделу 2 Декларации, заполненных в отношении каждого такого месяца отчетного (налогового) периода.

При отсутствии расчетных расходов в одном из месяцев отчетного периода, по строке 071 - 073, относящейся к месяцу, в котором отсутствуют расчетные расходы указывается значение "0" (ноль), Приложение N3 к Разделу 2 Декларации в отношении такого месяца не заполняется.

5.8.3. По строке 074 отражается сумма расчетных расходов за предыдущие отчетные периоды текущего налогового периода.

Значение строки 074 должно соответствовать строке 070 Раздела 2 Деклараций, поданной за предыдущий отчетный период текущего налогового периода.

При заполнении декларации за первый квартал отчетного периода текущего налогового периода, а равно при отсутствии расчетных расходов в предыдущих отчетных периодах текущего налогового периода по строке 074 указывается "0" (ноль).

5.9.1. По строке 080 отражается сумма восстановленных фактических расходов, учтенных ранее, в предыдущих отчетных (налоговых) периодах.

Восстановленная сумма расходов, которая указывается по строке 080 Раздела 2 Декларации равна сумме строк 081 и 082 раздела 2 Декларации.

5.9.2. По строке 081 Раздела 2 Декларации указывается сумма восстановленных фактических расходов в текущем отчетном периоде, которая переносится из строки 020 Приложения N4 к Разделу 2.

При заполнении строки 081 Раздела 2 Декларации в отчетном периоде текущего налогового периода отражается сумма восстановленных фактических расходов по которой ранее, в предыдущих отчетных периодах текущего налогового периода, строка 081 Раздела 2 и Приложение N4 к Разделу 2 не заполнялись.

При отсутствии фактических расходов, подлежащих восстановлению в отчетном периоде текущего налогового периода по строке 081 указывается "0" (ноль), Приложение N4 к Разделу 2 не заполняется.

5.9.3. По строке 082 Раздела 2 Декларации указывается сумма восстановленных фактических расходов в предыдущих отчетных периодах текущего налогового периода.

Значение строки 082 должно соответствовать строке 080 Раздела 2 Деклараций, поданной за предшествующий отчетный период текущего налогового периода.

При отсутствии восстановленных фактических расходов в предыдущих отчетных периодах по строке 082 указывается "0" (ноль).

5.10. По строке 090 отражается прибыль, полученная на участке недр, в отношении которого производится исчисление и уплата налога на дополнительный доход.

Значение строки 090 определяется путем вычитания из показателя строки 050 показателей строк 060 и 070 и суммирования полученного результата со значением показателя строки 080. Если полученный результат принимает отрицательное значение (со знаком "-" (минус)) показатель строки 090 признается равным "0".

В случае использования убытка или части убытка для уменьшения налоговой базы текущего отчетного (налогового) периода, значение, указанное по строке 090 Раздела 2 отражается также по строке 200 Приложения N5 к Разделу 2 Декларации.

5.11. По строке 095 отражается убыток, полученный на участке недр, в отношении которого производится исчисление и уплата налога на дополнительный доход.

Значение строки 095 определяется путем вычитания из показателя строки 050 показателей строк 060 и 070 и суммирования полученного результата со значением показателя строки 080. Если полученный результат принимает положительное значение (со знаком "+" (плюс)) показатель строки 095 признается равным "0". Если полученный результат принимает отрицательное значение (со знаком "-" (минус)) показатель строки 095 указывается без знака "-" (минус).

Сумма сформированного убытка по строке 095 отражается также по строке 250 Приложения N5 к Разделу 2 Декларации.

5.12. По строке 096 отражается размер минимальной налоговой базы, значение данного показателя переносится из строки 700 Приложения N 7 к Разделу 2.

Для участков недр, указанных в подпунктах 1, 2 и 4 пункта 1 статьи 333.45 Кодекса, по строке 096 указывается "0" (ноль), а Приложение N7 к Разделу 2 не заполняется для всех налоговых периодов, для которых в течение всего налогового периода в отношении нефти, добытой на таких участках недр, при исчислении налога на добычу полезных ископаемых применяется коэффициент Кг, определяемый в порядке, установленном статьей 342.6 Кодекса, в размере менее 1.

5.13. По строке 100 отражается сумма убытка или части убытка, уменьшающего налоговую базу за отчетный (налоговый) период.

Сумма убытка или части убытка, уменьшающие налоговую базу за отчетный (налоговый) период переносятся из строки 300 Приложения 5 к Разделу 2 Декларации.

5.14. По строке 110 указывается налоговая база для исчисления налога, определяемая как разница показателей строки 090 и 100, а в случае, если значение строки 090 меньше, чем значение строки 096, то показатель строки 110 определяется как разница строк 096 и 100.

Налоговая база признается равной "0" (нулю), в случае, если показатель строки 100 равен показателю строки 090, а в случае, если значение строки 090 меньше, чем значение строки 096, то налоговая база признается равной "0" (нулю) если показатель строки 100 равен показателю строки 096.

5.15. По строке 120 отражается применяемая налоговая ставка, установленная статьей 333.54 Кодекса.

5.16. По строке 130 налогоплательщики указывают сумму налога, определяемую путем умножения размера налоговой базы на ставку налога, указанных по строкам 110 и 120, соответственно.

5.17. По строке 140 указывается сумма начисленных авансовых платежей за предыдущий отчетный период, отраженная по строке 130 Раздела 2 Декларации, составленной за предыдущий отчетный период текущего налогового периода.

При составлении Декларации по итогам первого отчетного периода по строке 140 указывается "0" (ноль).

5.18. По строке 150 указывается сумма налога к доплате, которая определяется в виде разницы строк 130 и 140, если показатель строки 130 превышает показатель строки 140.

Если показатель строки 130 меньше либо равен показателю строки 140, то по строке 150 отражается "0" (ноль).

5.19. По строке 160 указывается сумма налога к уменьшению, которая определяется в виде разницы строк 130 и 140, если показатель строки 140 превышает показатель строки 130.

Если показатель строки 140 меньше либо равен показателю строки 130, то по строке 160 отражается "0" (ноль).

5.20. По строке 170 указывается код по ОКТМО в соответствии с правилами, указанными в пункте 4.3 Раздела IV настоящего Порядка.

VI. Порядок заполнения Приложения N1 к Разделу 2 "Расчетные доходы от добычи углеводородного сырья на участке недр" Декларации.

6.1. Приложение N1 к Разделу 2 заполняется отдельно в отношении каждого месяца, включенного в отчетный период, по которому ранее в предыдущих отчетных периодах, в случаях, предусмотренных настоящим Порядком, Приложение N1 к Разделу 2 Декларации не заполнялось. Так, например, для отчетного периода - первый квартал, приложение N1 к Разделу 2 Декларации заполняется, в случаях, предусмотренных настоящим Порядком, для месяцев январь, февраль и март, для отчетного периода - полугодие, для месяцев апрель, май, июнь и т.д.

6.2. По строке 005 указывается серия, номер и вид лицензии на пользование недрами, в отношении участка недр по которому производится расчет налога на дополнительный доход.

6.3. Строка 007 предназначена для отражения месяца в отношении которого производится определение расчетных доходов.

Коды месяцев в отношении которых производится расчет приведены в приложении N2 к настоящему Порядку.

6.4. По строке 010 отражается значение расчетной месячной выручки, определяемой как произведение строк 020, 030, 040, 050 суммированных с произведением строк 060, 070, суммированных с произведением строк 080, 090, 100.

6.5. По строке 020 отражается средний за календарный месяц уровень цен нефти "Юралс" на мировых рынках, выраженный в долларах США за баррель, определяемый в соответствии с главой 26 Кодекса (показатель Цнефть).

6.6. По строке 030 отражается количество добытых за календарный месяц на участке недр нефти и газового конденсата, выраженный в тоннах (показатель Vнк).

6.7. По строке 040 указывается среднее значение за календарный месяц курса доллара США к рублю Российской Федерации, устанавливаемого Центральным банком Российской Федерации, определяемое налогоплательщиком самостоятельно как среднеарифметическое значение курса доллара США к рублю Российской Федерации, устанавливаемого Центральным банком Российской Федерации, за все дни в календарном месяце (показатель Р).

6.8. По строке 050 указывается коэффициент перевода метрических тонн в баррели (показатель Кн).

6.9. По строке 055 отражается код источника цены на природный газ.

В случае, если источником цены на газ природный является уполномоченный федеральный орган исполнительной власти, то указывается код - 1 (единица).

Если источником цены на газ выступает цена, установленная договором, то указывается код - 2 (двойка).

6.10. По строке 060 отражается цена на газ, установленная уполномоченным федеральным органом исполнительной власти, осуществляющим функции по принятию нормативных правовых актов в сфере государственного регулирования цен (тарифов) на товары (услуги) для соответствующего региона добычи в календарном месяце, выраженная в рублях за тысячу кубических метров (показатель Цгаз).

В случае, если цена на газ не подлежит государственному регулированию, к расчету принимается биржевой индикатор цены на газ природный, сформировавшийся на соответствующем балансовом пункте, или цена, указанная в договоре купли-продажи газа.

6.11. По строке 070 указывается количество газа, добытого за календарный месяц на участке недр, за исключением газа горючего природного, закачанного в пласт для поддержания пластового давления при добыче в соответствии с техническим проектом разработки месторождения, выраженное в тысячах кубических метров (показатель Vгаз).

6.12. По строке 080 указывается коэффициент для попутного газа, равного 0,95.

6.13. По строке 090 отражается цена на попутный газ, определяемая как среднеарифметическое значение фактических цен реализации попутного газа налогоплательщиком за календарный месяц, выраженная в рублях за тысячу кубических метров, но не менее показателя Цгаз, определенного для соответствующего календарного месяца, отражаемого по строке 060 Приложения N1 к Разделу 2 (показатель Цпнг).

6.14. По строке 100 указывается количество попутного газа, добытого за календарный месяц на участке недр, за исключением попутного газа, закачанного в пласт для поддержания пластового давления при добыче, в соответствии с техническим проектом разработки месторождения, выраженное в тысячах кубических метров (показатель Vпнг).

VII. Порядок заполнения Приложения N2 к Разделу 2 "Фактические расходы по добыче углеводородного сырья на участке недр" Декларации.

7.1. Приложение N2 к Разделу 2 заполняется отдельно в отношении каждого месяца, включенного в отчетный период, по которому ранее Приложение N2 к Разделу 2 Декларации не заполнялось. Так, например, для отчетного периода - первый квартал, приложение N2 к Разделу 2 Декларации заполняется, в случаях, предусмотренных настоящим Порядком, для месяцев январь, февраль и март, для отчетного периода - полугодие, для месяцев апрель, май, июнь и т.д.

7.2. По строке 0005 недр по которому производится расчет налога на дополнительный доход.

7.3. Строка 0007 предназначена для отражения месяца в отношении которого производится определение фактических расходов.

Коды месяцев в отношении которых производится расчет приведены в приложении N2 к настоящему Порядку.

7.4. По строке 10000 отражаются фактические расходы по добыче углеводородного сырья (за исключением налога на добавленную стоимость и акцизов) на приобретение, сооружение, изготовление, доставку, доведение до состояния, пригодного для использования амортизируемого имущества, и фактические расходы, связанные с производством и реализацией, на участке недр за месяц, которые определяются как сумма строк 20000 и 30000.

7.5. Строка 20000 предназначена для отражения фактических расходов на приобретение, сооружение, изготовление, доставку и доведения до состояния пригодного для использования амортизируемого имущества.

Фактические расходы на приобретение, сооружение, изготовление, доставку, доведение до состояния, пригодного для использования амортизируемого имущества, учитываются в размере фактических затрат, формирующих первоначальную стоимость такого имущества, определяемую в порядке, установленном статьей 257 Кодекса. При этом отнесение объектов имущества к амортизируемому имуществу осуществляется на основе правил, установленных статьей 256 Кодекса.

К фактическим расходам на приобретение, сооружение, изготовление, доставку, доведение до состояния, пригодного для использования амортизируемого имущества, относятся также затраты на работы по достройке, дооборудованию, реконструкции, модернизации, техническому перевооружению, частичной ликвидации соответствующих объектов, относящихся к амортизируемому имуществу. Указанные затраты учитываются в качестве расходов при условии соответствия требованиям для учета таких затрат при исчислении налога на прибыль организаций в соответствии с главой 25 Кодекса.

7.6. Строка 21000 предназначена для отдельного отражения фактических расходов в виде затрат на работы по достройке, дооборудованию, реконструкции, модернизации, техническому перевооружению, частичной ликвидации соответствующих объектов, относящихся к амортизируемому имуществу. Указанные затраты учитываются в качестве расходов при условии соответствия требованиям для учета таких затрат при исчислении налога на прибыль организаций в соответствии с главой 25 Кодекса.

7.7. По строке 30000 отражается сумма фактических расходов, связанных с производством и реализацией, которые определяются как сумма строк 30100 - 30700, 30800 - 31400.

7.8. По строкам 30100-30700, 31000 - 31400 отражаются виды затрат, относящихся к расходам, связанным с производством и реализацией (за исключением сумм начисленной амортизации) и к внереализационным расходам, в соответствии с главой 25 Кодекса.

При этом по строке 30700 отражаются иные расходы, указанные в пп. 7 п. 5 ст. 333.47 Кодекса, которые определяются как сумма строк 30701 - 30733.

7.9. По строке 30800 отражаются расходы на хранение и транспортировку (доставку) добытых на участке недр нефти и газового конденсата, осуществляемые до коммерческого узла (коммерческих узлов) учета углеводородного сырья, на котором (которых) в соответствии с техническим проектом разработки месторождения производится передача добытого углеводородного сырья организациям, осуществляющим транспортировку (перевозку) нефти и газового конденсата по системе магистральных нефте- и газопроводов, железнодорожным и автомобильным транспортом, морскими, речными судами или судами смешанного (река - море) плавания

7.10. По строке 30900 отражаются расходы на геолого-технические мероприятия, услуги по добыче и подъему углеводородного сырья, услуги геологии и геофизики, услуги по подготовке и доведению углеводородного сырья до соответствия требованиям законодательства Российской Федерации о техническом регулировании.

VIII. Порядок заполнения Приложения N3 к Разделу 2 "Расчетные расходы по добыче углеводородного сырья на участке недр" Декларации.

8.1. Приложение N3 к Разделу 2 заполняется отдельно в отношении каждого месяца, включенного в отчетный период, по которому ранее Приложение N3 к Разделу 2 Декларации не заполнялось. Так, например, для отчетного периода - первый квартал, приложение N3 к Разделу 2 Декларации заполняется, в случаях, предусмотренных настоящим Порядком, для месяцев январь, февраль и март, для отчетного периода - полугодие, для месяцев апрель, май, июнь и т.д.

8.2. По строке 005 указывается серия, номер и вид лицензии на пользование недрами, в отношении участка недр по которому производится расчет налога на дополнительный доход.

8.3. Строка 007 предназначена для отражения месяца в отношении которого производится определение расчетных расходов.

Коды месяцев в отношении которых производится расчет приведены в приложении N2 к настоящему Порядку.

8.4. По строке 010 указываются расчетные расходы по добыче углеводородного сырья на участке недр за месяц, которые определяются как сумма строк 020 и 070.

8.5. По строке 020 отражается расчетная вывозная таможенная пошлина на нефть и газовый конденсат за календарный месяц (показатель Пр), которая определяется по формуле:

Строка 030 х строка 040 х (строка 050 + строка 060)

8.6. По строке 030 указывается расчетные расходы в виде ставки вывозной таможенной пошлины на нефть выраженной в долларах США за тонну, установленной в соответствующем календарном месяце в отношении нефти, добытой на участке недр (показатель ЭПнефть).

8.7. Строка 040 предназначена для отражения среднего значения за календарный месяц курса доллара США к рублю Российской Федерации, устанавливаемого Центральным банком Российской Федерации, определяемое налогоплательщиком самостоятельно как среднеарифметическое значение курса доллара США к рублю Российской Федерации, устанавливаемого Центральным банком Российской Федерации, за все дни в календарном месяце (показатель Р).

8.8. По строкам 050 и 060 указывается количество добытых нефти и газового конденсата на участке недр за календарный месяц, выраженное в тоннах (показатели Vнефть и Vгк).

8.9. По строке 070 отражаются расчетные расходы на транспортировку нефти, газового конденсата, выраженные в рублях, которые определяются как произведение строк 080 и 090 (показатель Тз).

8.10. По строке 080 указывается индикативный тариф на транспортировку нефти, определяемый для соответствующего района добычи нефти в порядке, установленном Правительством Российской Федерации, и публикуемый в официальных источниках информации уполномоченным федеральным органом исполнительной власти, осуществляющим функции по принятию нормативных правовых актов в сфере государственного регулирования цен (тарифов) на товары (услуги). Индикативный тариф на транспортировку нефти устанавливается в рублях на тонну нефти (показатель Тингк).

В случае если тариф на транспортировку (перевозку) нефти и (или) газового конденсата не подлежит государственному регулированию, цена (тариф) определяется налогоплательщиком самостоятельно на основе цены, указанной в договоре на транспортировку (перевозку), в рублях за тонну.

При определении индикативного тарифа на транспортировку нефти учитываются, в частности, расходы на доставку (транспортировку) магистральными трубопроводами, железнодорожным, водным и другим транспортом, включая расходы на транспортировку от границы Российской Федерации до мировых рынков нефтяного сырья, расходы на выполнение заказа и диспетчеризацию поставок, на перевалку, слив, налив, погрузку, разгрузку и перегрузку, на оплату услуг в портах и транспортно-экспедиционных услуг

8.11. Строка 090 предназначена для отражения количества добытых нефти и газового конденсата на участке недр в календарном месяце, выраженное в тоннах (показатель Vнк).

IХ. Порядок заполнения Приложения N4 к Разделу 2 "Расходы, подлежащие восстановлению в отчетном (налоговом) периоде" Декларации.

9.1. По строке 005 указывается серия, номер и вид лицензии на пользование недрами, в отношении участка недр по которому производится расчет налога на дополнительный доход.

9.2. По строке 010 указывается код основания восстановления фактических расходов.

Коды основания восстановления фактических расходов приведены в приложении N2 к настоящему Порядку.

9.3. По строке 011 "Код ОКОФ" указывается код объекта недвижимого имущества в соответствии с Общероссийским классификатором основных фондов

9.4. По строке 012 отражается признак номера, присвоенного амортизируемому имуществу, в отношении которого производится восстановление фактических расходов.

В случае если амортизируемое имуществу присвоен кадастровый номер, то по строке 012 ставится код 1 (единица).

При отсутствии у амортизируемого имущества кадастрового номера, но при наличии условного номера по строке 012 ставится код 2 (двойка).

Если у амортизируемого имущества отсутствует как кадастровый номер, так и условный номер, то по строке 012 ставится код 4 (четверка) - инвентарный номер.

В случае, если восстановление фактических расходов производится по амортизируемому имуществу в виде транспортного средства у которого имеется идентификационный номер, то по строке 012 ставится код 3 (тройка), а при его отсутствии указывается код 4 (четверка).

9.5. По строке 013 указывается кадастровый, условный, идентификационный или инвентарный номер, в зависимости от признака номера указанного по строке 012.

9.6. По строке 014 указывается сумма учтенных в предыдущих налоговых периодах фактических расходов, подлежащих восстановлению, в рублях.

9.7. По строке 015 указывается коэффициент индексации убытка.

9.8. По строке 016 указывается налоговый период (год), в котором был признан фактический расход, подлежащий восстановлению.

9.9. По строке 017 отражается восстановленная сумма фактических расходов, с учетом коэффициента индексации убытка, возведенного в степень равную порядковому номеру налогового периода, в котором производится восстановление расходов, считая с налогового периода, в котором такие расходы были ранее учтены при исчислении налога.

9.10. Строки 010 - 017 заполняются отдельно в отношении каждого объекта амортизируемого имущества, фактические расходы по которому, подлежат восстановлению в текущем отчетном (налоговом) периоде.

9.11. По строке 020 отражается общая сумма восстановленных фактических расходов, которая определяется как сумма заполненных строк 017.

Х. Порядок заполнения Приложения N5 к Разделу 2 "Расчет суммы убытка или части убытка, уменьшающего налоговую базу" Декларации.

10.1. Приложение N 5 к Разделу 2 заполняется в случае использования налогоплательщиком убытка или части убытка для уменьшения налоговой базы, в текущем отчетном (налоговом) периоде, а также в случае получения убытка в текущем отчетном (налоговом) периоде.

10.2. По строке 005 указывается серия, номер и вид лицензии на пользование недрами, в отношении участка недр по которому производится расчет налога на дополнительный доход.

10.3. По строке 100 отражается остаток неперенесенного убытка по участку недр на начало налогового периода, сформированного в предыдущие налоговые периоды, определяемого как значение строки 101 суммированного с суммой всех последующих последовательных строк, до строки 200.

10.4. По строке 101 отражается год, в котором был получен убыток, а также сумма полученного убытка в рублях.

Аналогичным образом заполняются все последующие строки до строки 200.

10.5. По строке 200 отражается сумма прибыли полученной за отчетный (налоговый) период, значение переносится из строки 90 Раздела 2 Декларации, а в случае, если значение строки 90 Раздела 2 Декларации меньше, чем значение строки 096 Раздела 2 Декларации, то по строке 200 отражается значение строки 096 Раздела 2 Декларации.

10.6. По строке 250 отражается убыток за отчетный (налоговый) период, значение переносится из строки 095 раздела 2 Декларации, в случае, если значение строки 96 Раздела 2 Декларации равно "0" (нулю).

10.7. По строке 300 отражается сумма убытка или части убытка, уменьшающего налоговую базу за отчетный (налоговый) период, с учетом коэффициента индексации.

Строка 300 заполняется в случае, если налогоплательщик использует в текущем отчетном (налогом) периоде убыток или часть убытка для уменьшения налоговой базы.

Значение строки 300 равно сумме значения строки 301 и всех последующих до строки 400.

10.8. По строке 301 отражается год, в котором был получен убыток, используемый для уменьшения налоговой базы, а также сумма полученного убытка в рублях, в учетом коэффициента индексации убытка, возведенного в степень, равную порядковому номеру налогового периода, на налоговую базу которого производится перенос такого убытка, считая с налогового периода, следующего за налоговым периодом, по итогам которого был определен такой убыток.

10.9. По строке 400 отражается остаток неперенесенного убытка на конец налогового периода без учета коэффициента индексации.

ХI. Порядок заполнения Приложения N6 к Разделу 2 "Расчет суммы исторического убытка" Декларации.

11.1. Приложение N 6 к Разделу 2 заполняется в случае наличия у налогоплательщика исторических убытков.

Приложение N6 к Разделу 2 заполняется последовательно, за каждый налоговый период, начиная с налогового периода, в котором получен убыток, признаваемый историческим, до налогового периода, предшествующего году начала исчисления налога на дополнительный доход, в отношении участка недр.

Приложение N6 к Разделу 2 при получении исторического убытка по участку недр, в одном из налоговых периодов заполняется в отношении последующих налоговых периодов (ретроспективный период), независимо от того, получен ли в указанных налоговых периодах, исторический убыток.

Сумма исторического убытка, рассчитанная в Приложении N6 к Разделу 2 начиная с налогового периода, в котором исторический убыток получен и до налогового периода, предшествующего году составления Декларации, отражается в составе остатка неперенесенного убытка на начало налогового периода, по строке 100 Приложения N5 к Разделу 2.

Сумма исторических убытков переносится их строки 800 Приложения N6 к Разделу 2 составленного в отношении налогового периода, предшествующего году составления Декларации.

Сумма исторического убытка, перенесенная из строки 800 Приложения N6 к Разделу 2 составленного в отношении налогового периода, предшествующего году составления Декларации в строку 100 Приложения N5 к Разделу 2, также подлежит распределению по строкам 101 и далее до строки 200 Приложения N5 к Разделу 2, в зависимости от года, в котором сумма такого исторического убытка была получена.

После составления налоговой декларации на дополнительный доход в отношении участка недр с заявленной, в Приложении N6 к Разделу 2, суммой исторического убытка, повторно, при составлении декларации по налогу на дополнительный доход в отношении этого участка недр в последующих отчетных (налоговых) периодах Приложение N6 к Разделу 2 не заполняется, сумма исторического убытка отражается по строке 100 Приложения N5 к Разделу 2, с разбивкой суммы такого убытка по строкам 101 Приложения N5 к Разделу 2 и последующим, за исключением случаев обнаружения ошибок (искажений) при исчислении исторического убытка.

11.2. По строке 005 указывается серия, номер и вид лицензии на пользование недрами, в отношении участка недр по которому производится расчет налога на дополнительный доход.

11.3. По строке 007 указывается год ретроспективного налогового периода, за который производится расчет исторического убытка.

11.4. По строке 100 отражается сумма убытка на начало ретроспективного налогового периода, определяемого как значение строки 101 суммированного с суммой всех последующих последовательных строк, до строки 200.

11.5. По строке 101 отражается год, в котором был получен убыток, а также сумма полученного убытка в рублях.

Аналогичным образом заполняются все последующие строки до строки 200.

11.6. По строке 200 отражается сумма расчетных доходов ретроспективного периода, за который производится расчет исторических убытков, определяемый на основании статьи 333.46 Кодекса.

11.7. По строке 300 указывается размер фактических расходов ретроспективного периода, за который производится расчет исторических убытков, определяемый на основании статьи 333.47 Кодекса.

В отношении участков недр, указанных в пункте 1 статьи 333.45 Кодекса, в состав фактических расходов по добыче углеводородного сырья на соответствующем участке недр также включаются расходы, понесенные налогоплательщиком в соответствии с лицензионными обязательствами на данном участке недр до года постановки запасов нефти по указанному участку недр на государственный баланс запасов полезных ископаемых.

11.8. По строке 400 указывается размер расчетных расходов ретроспективного периода, за который производится расчет исторических убытков, определяемый на основании статьи 333.49 Кодекса.

11.9. По строке 500 отражаются восстановленные в ретроспективном периоде фактические расходы.

11.10. Строка 600 предназначена для отражения прибыли полученной за ретроспективный период, в котором производится расчет исторических убытков в отношении участка недр, который определяется как сумма строк 200 и 500 за вычетом строк 300 и 400. В случае, если сумма строк 200 и 500 за вычетом строк 300 и 400 принимает отрицательное значение, то по строке 600 указывается "0" (ноль).

11.11. По строке 650 отражается убыток, полученный за ретроспективный налоговый период, в котором производится расчет исторических убытков в отношении участка недр, который определяется как сумма строк 200 и 500 за вычетом строк 300 и 400. Сумма полученного убытка указывается по строке 650 без знака "-" (минус). В случае, если сумма строк 200 и 500 за вычетом строк 300 и 400 принимает положительное значение, то по строке 600 указывается "0" (ноль).

11.12. По строке 700 отражается сумма исторического убытка или части исторического убытка, уменьшающего прибыль ретроспективного периода, с учетом коэффициента индексации убытка.

Строка 700 обязательно заполняется в случае, если значение строки 600 не равно "0" (нулю). Налогоплательщик при положительном значении строки 600 должен уменьшить указанное значение до "0" (нуля), путем использования по строке 700 Приложения N6 Раздела 2 убытка или части убытка, уменьшающего прибыль ретроспективного периода.

Значение строки 700 равно сумме значения строки 701 и всех последующих до строки 800.

11.13. По строке 701 отражается год, в котором был получен исторический убыток, используемый для уменьшения прибыли ретроспективного периода, а также сумма используемого убытка в рублях, в учетом коэффициента инфляции убытка, возведенного в степень, равную порядковому номеру налогового периода (года), на прибыль которого производится перенос такого убытка, считая с налогового периода, следующего за налоговым периодом, по итогам которого был определен такой исторический убыток.

11.14. По строке 800 отражается остаток убытка на конец ретроспективного периода без учета коэффициента индексации, определяемого как сумма строк 100 и 650 за вычетом значения строки 700 (без учета коэффициента индексации).

ХII. Порядок заполнения Приложения N7 к Разделу 2 "Расчет минимальной налоговой базы за отчетный (налоговый) период" Декларации.

12.1. Приложение N 7 к Разделу 2 не заполняется для участков недр, указанных в подпунктах 1, 2, 4 пункта 1 статьи 333.45 Кодекса, если в отчетном (налоговом) периоде в отношении нефти, добытой на таких участках недр, при исчислении налога на добычу полезных ископаемых применяется коэффициент Кг, определяемый в порядке, установленном статьей 342.6 Кодекса, в размере менее 1.

Для таких участков недр размер минимального налога признается равным "0" (нулю).

12.2. По строке 005 указывается серия, номер и вид лицензии на пользование недрами, в отношении участка недр по которому производится расчет налога на дополнительный доход.

12.3. По строке 100 отражается размер расчетных доходов от добычи углеводородного сырья за отчетный (налоговый) период, значение переносится из строки 050 Раздела 2.

12.4. По строке 200 указываются расчетные расходы по добыче углеводородного сырья за отчетный (налоговый) период, значение переносится из строки 070 Раздела 2.

12.5. По строке 300 указываются фактические расходы по добыче углеводородного сырья за отчетный (налоговый) период, в части сумм налогов.

12.6. По строке 400 отражаются предельные расходы на добычу углеводородного сырья за отчетный (налоговый) период, определяемые как произведение строк 500 и 600.

12.7. Строка 500 предназначена для отражения количества добытых нефти, определяемого в соответствии с подпунктом 6 пункта 5 статьи 333.43 Кодекса.

По строкам 501 - 512 отражается помесячное количество добытых нефти и газового конденсата, определяемых в соответствии с подпунктом 6 пункта 5 статьи 333.43 Кодекса.

Значение строки 500 равно сумме строк 501 - 512.

12.8. По строке 600 отражается значение удельных расходов, определяемое в порядке, предусмотренном в пункте 4 статьи 333.55 Кодекса

12.9. По строке 700 отражается минимальная налоговая база, которая определяется как значение строки 100 за вычетом строк 200, 300 и 400. При отрицательном значении минимальная налоговая база признается равной "0" (нулю).

Приложение N 1
к Порядку заполнения декларации по налогу на дополнительный доход

   
Коды, определяющие отчетный (налоговый) период  
Наименование Код
первый квартал 21
полугодие 31
девять месяцев 33
год 34
первый квартал при реорганизации (ликвидации) организации 51
полугодие при реорганизации (ликвидации) организации 52
девять месяцев при реорганизации (ликвидации) организации 53
год при реорганизации (ликвидации) организации 90
       
       
Коды представления налоговой декларации по налогу на дополнительный доход
Наименование Код
По месту учета в качестве крупнейшего налогоплательщика 213
По месту нахождения российской организации, не являющейся крупнейшим налогоплательщиком 214
По месту нахождения правопреемника, не являющегося крупнейшим налогоплательщиком 215
По месту учета правопреемника, являющегося крупнейшим налогоплательщиком 216
По месту осуществления деятельности иностранной организации через отделение иностранной организации 331
       
Коды форм реорганизации и код ликвидации организации  
Наименование Код
Преобразование 1
Слияние 2
Разделение 3
Присоединение 5
Разделение с одновременным присоединением 6
Ликвидация 0
       
Коды, определяющие способ представления налоговой декларации по налогу на добычу полезных ископаемых в налоговый орган  
на бумажном носителе (по почте) 01
на бумажном носителе (лично) 02
по телекоммуникационным каналам связи с электронной подписью 04
Другое 05
на бумажном носителе с использованием штрих-кода (лично) 09
на бумажном носителе с использованием штрих-кода (по почте) 10
Приложение N 2 Порядку заполнения декларации по налогу на дополнительный доход
Код основание налогообложения участка недр налогом на дополнительный доход
Наименование Код
Участок недр расположен полностью или частично в границах Республики Саха (Якутия), в соответствии с подпунктом 1 пункта 1 статьи 333.45 Налогового кодекса Российской Федерации 101
Участок недр расположен полностью или частично в границах Иркутской области, в соответствии с подпунктом 1 пункта 1 статьи 333.45 Налогового кодекса Российской Федерации 102
Участок недр расположен полностью или частично в границах Красноярского края, в соответствии с подпунктом 1 пункта 1 статьи 333.45 Налогового кодекса Российской Федерации 103
Участок недр расположен полностью или частично в границах Ненецкого автономного округа, в соответствии с подпунктом 1 пункта 1 статьи 333.45 Налогового кодекса Российской Федерации 104
Участок недр расположен севернее 65 градуса северной широты полностью или частично в границах Ямало-Ненецкого автономного округа, в соответствии с подпунктом 1 пункта 1 статьи 333.45 Налогового кодекса Российской Федерации 105
Участок недр расположен полностью или частично в пределах российской части (российского сектора) дна Каспийского моря, в соответствии с подпунктом 1 пункта 1 статьи 333.45 Налогового кодекса Российской Федерации 106
участок недр расположен на территории Российской Федерации и включает запасы углеводородного сырья месторождения, указанного в примечании 8 к единой Товарной номенклатуре внешнеэкономической деятельности Евразийского экономического союза, в соответствии с подпунктом 2 пункта 1 статьи 333.45 Налогового кодекса Российской Федерации 107
участок недр расположен полностью или частично в границах Тюменской области, Ханты-Мансийского автономного округа - Югры,Ямало-Ненецкого автономного округа, Республики Коми, в границах,ограниченных прямыми линиями, соединяющими по порядку точки с географическими координатами, указанными в отношении участка недр 1 в подпункте 3 пункта 1 статьи 333.45 Налогового кодекса Российской Федерации 108
участок недр расположен полностью или частично в границах Тюменской области, Ханты-Мансийского автономного округа - Югры,Ямало-Ненецкого автономного округа, Республики Коми, в границах,ограниченных прямыми линиями, соединяющими по порядку точки с географическими координатами, указанными в отношении участка недр 2 в подпункте 3 пункта 1 статьи 333.45 Налогового кодекса Российской Федерации 109
участок недр расположен полностью или частично в границах Тюменской области, Ханты-Мансийского автономного округа - Югры,Ямало-Ненецкого автономного округа, Республики Коми, в границах,ограниченных прямыми линиями, соединяющими по порядку точки с географическими координатами, указанными в отношении участка недр 3 в подпункте 3 пункта 1 статьи 333.45 Налогового кодекса Российской Федерации 110
участок недр расположен полностью или частично в границах Тюменской области, Ханты-Мансийского автономного округа - Югры,Ямало-Ненецкого автономного округа, Республики Коми, в границах,ограниченных прямыми линиями, соединяющими по порядку точки с географическими координатами, указанными в отношении участка недр 4 в подпункте 3 пункта 1 статьи 333.45 Налогового кодекса Российской Федерации 111
участок недр расположен полностью или частично в границах Тюменской области, Ханты-Мансийского автономного округа - Югры,Ямало-Ненецкого автономного округа, Республики Коми, в границах,ограниченных прямыми линиями, соединяющими по порядку точки с географическими координатами, указанными в отношении участка недр 5 в подпункте 3 пункта 1 статьи 333.45 Налогового кодекса Российской Федерации 112
участок недр расположен полностью или частично в границах Тюменской области, Ханты-Мансийского автономного округа - Югры,Ямало-Ненецкого автономного округа, Республики Коми, в границах,ограниченных прямыми линиями, соединяющими по порядку точки с географическими координатами, указанными в отношении участка недр 6 в подпункте 3 пункта 1 статьи 333.45 Налогового кодекса Российской Федерации 113
участок недр расположен полностью или частично в границах Тюменской области, Ханты-Мансийского автономного округа - Югры,Ямало-Ненецкого автономного округа, Республики Коми, в границах,ограниченных прямыми линиями, соединяющими по порядку точки с географическими координатами, указанными в отношении участка недр 7 в подпункте 3 пункта 1 статьи 333.45 Налогового кодекса Российской Федерации 114
участок недр расположен полностью или частично в границах Тюменской области, Ханты-Мансийского автономного округа - Югры,Ямало-Ненецкого автономного округа, Республики Коми, в границах,ограниченных прямыми линиями, соединяющими по порядку точки с географическими координатами, указанными в отношении участка недр 8 в подпункте 3 пункта 1 статьи 333.45 Налогового кодекса Российской Федерации 115
участок недр расположен полностью или частично в границах Тюменской области, Ханты-Мансийского автономного округа - Югры,Ямало-Ненецкого автономного округа, Республики Коми, в границах,ограниченных прямыми линиями, соединяющими по порядку точки с географическими координатами, указанными в отношении участка недр 9 в подпункте 3 пункта 1 статьи 333.45 Налогового кодекса Российской Федерации 116
участок недр расположен полностью или частично в границах Тюменской области, Ханты-Мансийского автономного округа - Югры,Ямало-Ненецкого автономного округа, Республики Коми, в границах,ограниченных прямыми линиями, соединяющими по порядку точки с географическими координатами, указанными в отношении участка недр 10 в подпункте 3 пункта 1 статьи 333.45 Налогового кодекса Российской Федерации 117
участок недр расположен полностью или частично в границах Тюменской области, Ханты-Мансийского автономного округа - Югры,Ямало-Ненецкого автономного округа, Республики Коми, в границах,ограниченных прямыми линиями, соединяющими по порядку точки с географическими координатами, указанными в отношении участка недр 11 в подпункте 3 пункта 1 статьи 333.45 Налогового кодекса Российской Федерации 118
участок недр расположен полностью или частично в границах Тюменской области, Ханты-Мансийского автономного округа - Югры,Ямало-Ненецкого автономного округа, Республики Коми, в границах,ограниченных прямыми линиями, соединяющими по порядку точки с географическими координатами, указанными в отношении участка недр 12 в подпункте 3 пункта 1 статьи 333.45 Налогового кодекса Российской Федерации 119
участок недр расположен полностью или частично в границах Тюменской области, Ханты-Мансийского автономного округа - Югры,Ямало-Ненецкого автономного округа, Республики Коми, в границах,ограниченных прямыми линиями, соединяющими по порядку точки с географическими координатами, указанными в отношении участка недр 13 в подпункте 3 пункта 1 статьи 333.45 Налогового кодекса Российской Федерации 120
участок недр расположен полностью или частично в границах Тюменской области, Ханты-Мансийского автономного округа - Югры,Ямало-Ненецкого автономного округа, Республики Коми, в границах,ограниченных прямыми линиями, соединяющими по порядку точки с географическими координатами, указанными в отношении участка недр 14 в подпункте 3 пункта 1 статьи 333.45 Налогового кодекса Российской Федерации 121
участок недр расположен полностью или частично в границах Тюменской области, Ханты-Мансийского автономного округа - Югры,Ямало-Ненецкого автономного округа, Республики Коми, в границах,ограниченных прямыми линиями, соединяющими по порядку точки с географическими координатами, указанными в отношении участка недр 15 в подпункте 3 пункта 1 статьи 333.45 Налогового кодекса Российской Федерации 122
участок недр расположен полностью или частично в границах Тюменской области, Ханты-Мансийского автономного округа - Югры,Ямало-Ненецкого автономного округа, Республики Коми, в границах,ограниченных прямыми линиями, соединяющими по порядку точки с географическими координатами, указанными в отношении участка недр 16 в подпункте 3 пункта 1 статьи 333.45 Налогового кодекса Российской Федерации 123
участок недр расположен полностью или частично в границах Тюменской области, Ханты-Мансийского автономного округа - Югры,Ямало-Ненецкого автономного округа, Республики Коми, в границах,ограниченных прямыми линиями, соединяющими по порядку точки с географическими координатами, указанными в отношении участка недр 17 в подпункте 3 пункта 1 статьи 333.45 Налогового кодекса Российской Федерации 124
участок недр расположен полностью или частично в границах Тюменской области, Ханты-Мансийского автономного округа - Югры,Ямало-Ненецкого автономного округа, Республики Коми, в границах,ограниченных прямыми линиями, соединяющими по порядку точки с географическими координатами, указанными в отношении участка недр 18 в подпункте 3 пункта 1 статьи 333.45 Налогового кодекса Российской Федерации 125
участок недр расположен полностью или частично в границах Тюменской области, Ханты-Мансийского автономного округа - Югры,Ямало-Ненецкого автономного округа, Республики Коми, в границах,ограниченных прямыми линиями, соединяющими по порядку точки с географическими координатами, указанными в отношении участка недр 19 в подпункте 3 пункта 1 статьи 333.45 Налогового кодекса Российской Федерации 126
участок недр расположен полностью или частично в границах Тюменской области, Ханты-Мансийского автономного округа - Югры,Ямало-Ненецкого автономного округа, Республики Коми, в границах,ограниченных прямыми линиями, соединяющими по порядку точки с географическими координатами, указанными в отношении участка недр 20 в подпункте 3 пункта 1 статьи 333.45 Налогового кодекса Российской Федерации 127
участок недр расположен полностью или частично в границах Тюменской области, Ханты-Мансийского автономного округа - Югры,Ямало-Ненецкого автономного округа, Республики Коми, в границах,ограниченных прямыми линиями, соединяющими по порядку точки с географическими координатами, указанными в отношении участка недр 21 в подпункте 3 пункта 1 статьи 333.45 Налогового кодекса Российской Федерации 128
участок недр расположен полностью или частично в границах Тюменской области, Ханты-Мансийского автономного округа - Югры,Ямало-Ненецкого автономного округа, Республики Коми, в границах,ограниченных прямыми линиями, соединяющими по порядку точки с географическими координатами, указанными в отношении участка недр 22 в подпункте 3 пункта 1 статьи 333.45 Налогового кодекса Российской Федерации 129
участок недр расположен полностью или частично в границах Тюменской области, Ханты-Мансийского автономного округа - Югры,Ямало-Ненецкого автономного округа, Республики Коми, в границах,ограниченных прямыми линиями, соединяющими по порядку точки с географическими координатами, указанными в отношении участка недр 23 в подпункте 3 пункта 1 статьи 333.45 Налогового кодекса Российской Федерации 130
участок недр расположен полностью или частично в границах Тюменской области, Ханты-Мансийского автономного округа - Югры,Ямало-Ненецкого автономного округа, Республики Коми, в границах,ограниченных прямыми линиями, соединяющими по порядку точки с географическими координатами, указанными в отношении участка недр 24 в подпункте 3 пункта 1 статьи 333.45 Налогового кодекса Российской Федерации 131
участок недр расположен полностью или частично в границах Тюменской области, Ханты-Мансийского автономного округа - Югры,Ямало-Ненецкого автономного округа, Республики Коми, в границах,ограниченных прямыми линиями, соединяющими по порядку точки с географическими координатами, указанными в отношении участка недр 25 в подпункте 3 пункта 1 статьи 333.45 Налогового кодекса Российской Федерации 132
участок недр расположен полностью или частично в границах Тюменской области, Ханты-Мансийского автономного округа - Югры,Ямало-Ненецкого автономного округа, Республики Коми, в границах,ограниченных прямыми линиями, соединяющими по порядку точки с географическими координатами, указанными в отношении участка недр 26 в подпункте 3 пункта 1 статьи 333.45 Налогового кодекса Российской Федерации 133
участок недр расположен полностью или частично в границах Тюменской области, Ханты-Мансийского автономного округа - Югры,Ямало-Ненецкого автономного округа, Республики Коми, в границах,ограниченных прямыми линиями, соединяющими по порядку точки с географическими координатами, указанными в отношении участка недр 27 в подпункте 3 пункта 1 статьи 333.45 Налогового кодекса Российской Федерации 134
участок недр расположен полностью или частично в границах Тюменской области, Ханты-Мансийского автономного округа - Югры,Ямало-Ненецкого автономного округа, Республики Коми, в границах,ограниченных прямыми линиями, соединяющими по порядку точки с географическими координатами, указанными в отношении участка недр 28 в подпункте 3 пункта 1 статьи 333.45 Налогового кодекса Российской Федерации 135
участок недр расположен полностью или частично в границах Тюменской области, Ханты-Мансийского автономного округа - Югры,Ямало-Ненецкого автономного округа, Республики Коми, в границах,ограниченных прямыми линиями, соединяющими по порядку точки с географическими координатами, указанными в отношении участка недр 29 в подпункте 3 пункта 1 статьи 333.45 Налогового кодекса Российской Федерации 136
участок недр расположен полностью или частично в границах Тюменской области, Ханты-Мансийского автономного округа - Югры,Ямало-Ненецкого автономного округа, Республики Коми, в границах,ограниченных прямыми линиями, соединяющими по порядку точки с географическими координатами, указанными в отношении участка недр 30 в подпункте 3 пункта 1 статьи 333.45 Налогового кодекса Российской Федерации 137
участок недр расположен полностью или частично в границах Тюменской области, Ханты-Мансийского автономного округа - Югры,Ямало-Ненецкого автономного округа, Республики Коми, в границах,ограниченных прямыми линиями, соединяющими по порядку точки с географическими координатами, указанными в отношении участка недр 31 в подпункте 3 пункта 1 статьи 333.45 Налогового кодекса Российской Федерации 138
участок недр расположен полностью или частично в границах Тюменской области, Ханты-Мансийского автономного округа - Югры,Ямало-Ненецкого автономного округа, Республики Коми, в границах,ограниченных прямыми линиями, соединяющими по порядку точки с географическими координатами, указанными в отношении участка недр 32 в подпункте 3 пункта 1 статьи 333.45 Налогового кодекса Российской Федерации 139
участок недр расположен полностью или частично в границах Тюменской области, Ханты-Мансийского автономного округа - Югры,Ямало-Ненецкого автономного округа, Республики Коми, в границах,ограниченных прямыми линиями, соединяющими по порядку точки с географическими координатами, указанными в отношении участка недр 33 в подпункте 3 пункта 1 статьи 333.45 Налогового кодекса Российской Федерации 140
участок недр расположен полностью или частично в границах Тюменской области, Ханты-Мансийского автономного округа - Югры,Ямало-Ненецкого автономного округа, Республики Коми, в границах,ограниченных прямыми линиями, соединяющими по порядку точки с географическими координатами, указанными в отношении участка недр 34 в подпункте 3 пункта 1 статьи 333.45 Налогового кодекса Российской Федерации 141
участок недр расположен полностью или частично в границах Тюменской области, Ханты-Мансийского автономного округа - Югры,Ямало-Ненецкого автономного округа, Республики Коми, в границах,ограниченных прямыми линиями, соединяющими по порядку точки с географическими координатами, указанными в отношении участка недр 35 в подпункте 3 пункта 1 статьи 333.45 Налогового кодекса Российской Федерации 142
участок недр расположен полностью или частично в границах Тюменской области, Ханты-Мансийского автономного округа - Югры,Ямало-Ненецкого автономного округа, Республики Коми, в границах,ограниченных прямыми линиями, соединяющими по порядку точки со следующими географическими координатами, указанными в отношении участка недр 1 в подпункте 4 пункта 1 статьи 333.45 Налогового кодекса Российской Федерации 143
участок недр расположен полностью или частично в границах Тюменской области, Ханты-Мансийского автономного округа - Югры,Ямало-Ненецкого автономного округа, Республики Коми, в границах,ограниченных прямыми линиями, соединяющими по порядку точки со следующими географическими координатами, указанными в отношении участка недр 2 в подпункте 4 пункта 1 статьи 333.45 Налогового кодекса Российской Федерации 144
участок недр расположен полностью или частично в границах Тюменской области, Ханты-Мансийского автономного округа - Югры,Ямало-Ненецкого автономного округа, Республики Коми, в границах,ограниченных прямыми линиями, соединяющими по порядку точки со следующими географическими координатами, указанными в отношении участка недр 3 в подпункте 4 пункта 1 статьи 333.45 Налогового кодекса Российской Федерации 145
участок недр расположен полностью или частично в границах Тюменской области, Ханты-Мансийского автономного округа - Югры,Ямало-Ненецкого автономного округа, Республики Коми, в границах,ограниченных прямыми линиями, соединяющими по порядку точки со следующими географическими координатами, указанными в отношении участка недр 4 в подпункте 4 пункта 1 статьи 333.45 Налогового кодекса Российской Федерации 146
участок недр расположен полностью или частично в границах Тюменской области, Ханты-Мансийского автономного округа - Югры,Ямало-Ненецкого автономного округа, Республики Коми, в границах,ограниченных прямыми линиями, соединяющими по порядку точки со следующими географическими координатами, указанными в отношении участка недр 5 в подпункте 4 пункта 1 статьи 333.45 Налогового кодекса Российской Федерации 147
участок недр расположен полностью или частично в границах Тюменской области, Ханты-Мансийского автономного округа - Югры,Ямало-Ненецкого автономного округа, Республики Коми, в границах,ограниченных прямыми линиями, соединяющими по порядку точки со следующими географическими координатами, указанными в отношении участка недр 6 в подпункте 4 пункта 1 статьи 333.45 Налогового кодекса Российской Федерации 148
участок недр расположен полностью или частично в границах Тюменской области, Ханты-Мансийского автономного округа - Югры,Ямало-Ненецкого автономного округа, Республики Коми, в границах,ограниченных прямыми линиями, соединяющими по порядку точки со следующими географическими координатами, указанными в отношении участка недр 7 в подпункте 4 пункта 1 статьи 333.45 Налогового кодекса Российской Федерации 149
участок недр расположен полностью или частично в границах Тюменской области, Ханты-Мансийского автономного округа - Югры,Ямало-Ненецкого автономного округа, Республики Коми, в границах,ограниченных прямыми линиями, соединяющими по порядку точки со следующими географическими координатами, указанными в отношении участка недр 8 в подпункте 4 пункта 1 статьи 333.45 Налогового кодекса Российской Федерации 150
участок недр расположен полностью или частично в границах Тюменской области, Ханты-Мансийского автономного округа - Югры,Ямало-Ненецкого автономного округа, Республики Коми, в границах,ограниченных прямыми линиями, соединяющими по порядку точки со следующими географическими координатами, указанными в отношении участка недр 9 в подпункте 4 пункта 1 статьи 333.45 Налогового кодекса Российской Федерации 151
участок недр расположен полностью или частично в границах Тюменской области, Ханты-Мансийского автономного округа - Югры,Ямало-Ненецкого автономного округа, Республики Коми, в границах,ограниченных прямыми линиями, соединяющими по порядку точки со следующими географическими координатами, указанными в отношении участка недр 10 в подпункте 4 пункта 1 статьи 333.45 Налогового кодекса Российской Федерации 152
участок недр расположен полностью или частично в границах Тюменской области, Ханты-Мансийского автономного округа - Югры,Ямало-Ненецкого автономного округа, Республики Коми, в границах,ограниченных прямыми линиями, соединяющими по порядку точки со следующими географическими координатами, указанными в отношении участка недр 11 в подпункте 4 пункта 1 статьи 333.45 Налогового кодекса Российской Федерации 153
       
Код основание восстановления фактических расходов  
Наименование Код
Реализации или иное выбытие объекта амортизируемого имущества, за исключением его ликвидации, до истечения трех последовательных налоговых периодов после налогового периода, в котором были признаны расходы 010
Объект амортизируемого имущества переведен на консервацию, модернизацию или реконструкцию на срок свыше трех месяцев, до истечения трех лет с момента признания расходов при исчислении налога 020
Объект амортизируемого имущества не был введен в эксплуатацию в установленные сроки 030
       
Коды месяцев в отношении которых производится расчет  
первый месяц 01
второй месяц 02
третий месяц 03
четвертый месяц 04
пятый месяц 05
шестой месяц 06
седьмой месяц 07
восьмой месяц 08
девятый месяц 09
десятый месяц 10
одиннадцатый месяц 11
двенадцатый месяц 12

Приложение N 3
к приказу ФНС России
от "___" ______ 2018 г. N _______

Формат представления налоговой декларации по налогу на дополнительный доход от добычи углеводородного сырья в электронной форме

I. ОБЩИЕ СВЕДЕНИЯ

1. Настоящий формат описывает требования к XML файлам (далее - файлам обмена) передачи в электронной форме налоговой декларации по налогу на дополнительный доход от добычи углеводородного сырья в налоговые органы.

2. Номер версии настоящего формата 5.01, часть CCXIX.

II. ОПИСАНИЕ ФАЙЛА ОБМЕНА

3. Имя файла обмена должно иметь следующий вид:

R_Т_A_K_О_GGGGMMDD_N, где:

R_Т - префикс, принимающий значение NO_NDDUGL;

A_K - идентификатор получателя информации, где: A - идентификатор получателя, которому направляется файл обмена, K - идентификатор конечного получателя, для которого предназначена информация из данного файла обмена*(1). Каждый из идентификаторов (A и K) имеет вид для налоговых органов - четырехразрядный код налогового органа;

О - идентификатор отправителя информации, имеет вид:

для организаций - девятнадцатиразрядный код (идентификационный номер налогоплательщика (далее - ИНН) и код причины постановки на учет (далее - КПП) организации (обособленного подразделения);

GGGG - год формирования передаваемого файла, MM - месяц, DD - день;

N - идентификационный номер файла (длина - от 1 до 36 знаков. Идентификационный номер файла должен обеспечивать уникальность файла).

Расширение имени файла - xml. Расширение имени файла может указываться как строчными, так и прописными буквами.

Параметры первой строки файла обмена

Первая строка XML файла должна иметь следующий вид:

<?xml version ="1.0" encoding ="windows-1251"?>

Имя файла, содержащего XML схему файла обмена, должно иметь следующий вид:

NO_NDDUGL_1_219_00_05_01_xx , где хх - номер версии схемы.

Расширение имени файла - xsd.

XML схема файла обмена приводится отдельным файлом и размещается на сайте Федеральной налоговой службы.

4. Логическая модель файла обмена представлена в виде диаграммы структуры файла обмена на рисунке 1 настоящего формата. Элементами логической модели файла обмена являются элементы и атрибуты XML файла. Перечень структурных элементов логической модели файла обмена и сведения о них приведены в таблицах 4.1-4.28 настоящего формата.

Для каждого структурного элемента логической модели файла обмена приводятся следующие сведения:

наименование элемента. Приводится полное наименование элемента*(2);

сокращенное наименование (код) элемента. Приводится сокращенное наименование элемента. Синтаксис сокращенного наименования должен удовлетворять спецификации XML;

признак типа элемента. Может принимать следующие значения: "С" - сложный элемент логической модели (содержит вложенные элементы), "П" - простой элемент логической модели, реализованный в виде элемента XML файла, "А" - простой элемент логической модели, реализованный в виде атрибута элемента XML файла. Простой элемент логической модели не содержит вложенные элементы;

формат элемента. Формат элемента представляется следующими условными обозначениями: Т - символьная строка; N - числовое значение (целое или дробное).

Формат символьной строки указывается в виде Т(n-k) или T(=k), где: n - минимальное количество знаков, k - максимальное количество знаков, символ "-" - разделитель, символ "=" означает фиксированное количество знаков в строке. В случае, если минимальное количество знаков равно 0, формат имеет вид Т(0-k). В случае, если максимальное количество знаков не ограничено, формат имеет вид Т(n-).

Формат числового значения указывается в виде N(m.k), где: m - максимальное количество знаков в числе, включая знак (для отрицательного числа), целую и дробную часть числа без разделяющей десятичной точки, k - максимальное число знаков дробной части числа. Если число знаков дробной части числа равно 0 (то есть число целое), то формат числового значения имеет вид N(m).

Для простых элементов, являющихся базовыми в XML, например, элемент с типом "date", поле "Формат элемента" не заполняется. Для таких элементов в поле "Дополнительная информация" указывается тип базового элемента;

признак обязательности элемента определяет обязательность наличия элемента (совокупности наименования элемента и его значения) в файле обмена. Признак обязательности элемента может принимать следующие значения: "О" - наличие элемента в файле обмена обязательно; "Н" - наличие элемента в файле обмена необязательно, то есть элемент может отсутствовать. Если элемент принимает ограниченный перечень значений (по классификатору, кодовому словарю и тому подобному), то признак обязательности элемента дополняется символом "К". Например, "ОК". В случае, если количество реализаций элемента может быть более одной, то признак обязательности элемента дополняется символом "М". Например, "НМ" или "ОКМ".

К вышеперечисленным признакам обязательности элемента может добавляться значение "У" в случае описания в XML схеме условий, предъявляемых к элементу в файле обмена, описанных в графе "Дополнительная информация". Например, "НУ" или "ОКУ";

дополнительная информация содержит, при необходимости, требования к элементу файла обмена, не указанные ранее. Для сложных элементов указывается ссылка на таблицу, в которой описывается состав данного элемента. Для элементов, принимающих ограниченный перечень значений из классификатора (кодового словаря и тому подобного), указывается соответствующее наименование классификатора (кодового словаря и тому подобного) или приводится перечень возможных значений. Для классификатора (кодового словаря и тому подобного) может указываться ссылка на его местонахождение. Для элементов, использующих пользовательский тип данных, указывается наименование типового элемента.

Рисунок 1. Диаграмма структуры файла обмена

Таблица 4.1

Файл обмена (Файл)

Наименование элемента Сокращенное наименование (код) элемента Признак типа элемента Формат элемента Признак обязательности элемента Дополнительная информация
Идентификатор файла ИдФайл A T(1-255) ОУ Содержит (повторяет) имя сформированного файла (без расширения)
Версия программы, с помощью которой сформирован файл ВерсПрог A T(1-40) О  
Версия формата ВерсФорм A T(1-5) О Принимает значение: 5.01
Состав и структура документа Документ С   О Состав элемента представлен в таблице 4.2

Таблица 4.2

Состав и структура документа (Документ)

Наименование элемента Сокращенное наименование (код) элемента Признак типа элемента Формат элемента Признак обязательности элемента Дополнительная информация
Код формы отчетности по КНД КНД A T(=7) ОК Типовой элемент <КНДТип>. Принимает значение: 1151029
Дата формирования документа ДатаДок A T(=10) О Типовой элемент <ДатаТип>. Дата в формате ДД.ММ.ГГГГ
Налоговый (отчетный) период Период A T(=2) ОК Принимает значения в соответствии с приложением N 1 "Коды, определяющие отчетный (налоговый) период" к Порядку заполнения налоговой декларации по налогу на дополнительный доход от добычи углеводородного сырья (далее - Порядок заполнения), а именно: 21 - первый квартал | 31 - полугодие | 33 - девять месяцев | 34 - год | 51 - первый квартал при реорганизации (ликвидации) организации | 52 - полугодие при реорганизации (ликвидации) организации | 53 - девять месяцев при реорганизации (ликвидации) организации | 90 - год при реорганизации (ликвидации) организации
Отчетный год ОтчетГод A   О Типовой элемент <xs:gYear>. Год в формате ГГГГ
Код налогового органа КодНО A T(=4) ОК Типовой элемент <СОНОТип>
Номер корректировки НомКорр A N(3) О Принимает значение: 0 - первичный документ, 1 - 999 - номер корректировки для корректирующего документа
Код места, по которому представляется документ ПоМесту A T(=3) ОК Принимает значения в соответствии с приложением N 1 "Коды представления налоговой декларации по налогу на дополнительный доход" к Порядку заполнения, а именно: 213 - по месту учета в качестве крупнейшего налогоплательщика | 214 - по месту нахождения российской организации, не являющейся крупнейшим налогоплательщиком | 215 - по месту нахождения правопреемника, не являющегося крупнейшим налогоплательщиком | 216 - по месту учета правопреемника, являющегося крупнейшим налогоплательщиком | 331 - по месту осуществления деятельности иностранной организации через отделение иностранной организации
Сведения о налогоплательщике СвНП С   О Состав элемента представлен в таблице 4.3
Лицо, подписавшее документ Подписант С   О Состав элемента представлен в таблице 4.6
Налоговая декларация по налогу на дополнительный доход от добычи углеводородного сырья НДДУгл С   О Состав элемента представлен в таблице 4.8

Таблица 4.3

Сведения о налогоплательщике (СвНП)

Наименование элемента Сокращенное наименование (код) элемента Признак типа элемента Формат элемента Признак обязательности элемента Дополнительная информация
Номер контактного телефона Тлф A T(1-20) Н  
Налогоплательщик - организация НПЮЛ С   О Состав элемента представлен в таблице 4.4

Таблица 4.4

Налогоплательщик - организация (НПЮЛ)

Наименование элемента Сокращенное наименование (код) элемента Признак типа элемента Формат элемента Признак обязательности элемента Дополнительная информация
Наименование организации НаимОрг A T(1-1000) О  
ИНН организации ИННЮЛ A T(=10) О Типовой элемент <ИННЮЛТип>
КПП КПП A T(=9) О Типовой элемент <КППТип>
Сведения о реорганизованной (ликвидированной) организации СвРеоргЮЛ С   Н Состав элемента представлен в таблице 4.5

Таблица 4.5

Сведения о реорганизованной (ликвидированной) организации (СвРеоргЮЛ)

Наименование элемента Сокращенное наименование (код) элемента Признак типа элемента Формат элемента Признак обязательности элемента Дополнительная информация
Код формы реорганизации (ликвидации) ФормРеорг A T(=1) ОК Принимает значения в соответствии с приложением N 1 "Коды форм реорганизации и код ликвидации организации" к Порядку заполнения, а именно: 0 - ликвидация | 1 - преобразование | 2 - слияние | 3 - разделение | 5 - присоединение | 6 - разделение с одновременным присоединением
ИНН реорганизованной организации ИННЮЛ A T(=10) НУ Типовой элемент <ИННЮЛТип>. Элемент обязателен при <ФормРеорг> = 1 | 2 | 3 | 5 | 6
КПП реорганизованной организации КПП A T(=9) НУ Типовой элемент <КППТип>. Элемент обязателен при <ФормРеорг> = 1 | 2 | 3 | 5 | 6

Таблица 4.6

Лицо, подписавшее документ (Подписант)

Наименование элемента Сокращенное наименование (код) элемента Признак типа элемента Формат элемента Признак обязательности элемента Дополнительная информация
Признак лица, подписавшего документ ПрПодп A T(=1) ОК Принимает значение: 1 - налогоплательщик | 2 - представитель налогоплательщика
Фамилия, имя, отчество ФИО С   О Типовой элемент <ФИОТип>. Состав элемента представлен в таблице 4.28
Сведения о представителе налогоплательщика СвПред С   НУ Состав элемента представлен в таблице 4.7. Элемент обязателен при <ПрПодп> = 2

Таблица 4.7

Сведения о представителе налогоплательщика (СвПред)

Наименование элемента Сокращенное наименование (код) элемента Признак типа элемента Формат элемента Признак обязательности элемента Дополнительная информация
Наименование и реквизиты документа, подтверждающего полномочия представителя налогоплательщика НаимДок A T(1-120) О  
Наименование организации - представителя налогоплательщика НаимОрг A T(1-1000) Н  

Таблица 4.8

Налоговая декларация по налогу на дополнительный доход от добычи углеводородного сырья (НДДУгл)

Наименование элемента Сокращенное наименование (код) элемента Признак типа элемента Формат элемента Признак обязательности элемента Дополнительная информация
Сумма налога, подлежащая уплате в бюджет, по данным налогоплательщика СумНалПУ С   ОМ Состав элемента представлен в таблице 4.9
Расчет налога РасчНал С   ОМ Состав элемента представлен в таблице 4.11

Таблица 4.9

Сумма налога, подлежащая уплате в бюджет, по данным налогоплательщика (СумНалПУ)

Наименование элемента Сокращенное наименование (код) элемента Признак типа элемента Формат элемента Признак обязательности элемента Дополнительная информация
Код бюджетной классификации КБК A T(=20) ОК Типовой элемент <КБКТип>. Принимает значение в соответствии с Классификатором кодов классификации доходов бюджетов Российской Федерации
Сумма налога, подлежащая уплате в бюджет, по коду ОКТМО СумНалПУ_МО С   ОМ Состав элемента представлен в таблице 4.10

Таблица 4.10

Сумма налога, подлежащая уплате в бюджет, по коду ОКТМО (СумНалПУ_МО)

Наименование элемента Сокращенное наименование (код) элемента Признак типа элемента Формат элемента Признак обязательности элемента Дополнительная информация
Код по ОКТМО ОКТМО A T(=8) | T(=11) ОК Типовой элемент <ОКТМОТип>. Принимает значение в соответствии с Общероссийский классификатором территорий муниципальных образований
Сумма налога к доплате в рублях / Сумма налога к уменьшению в рублях (со знаком "-") НалПУ A N(15) О Сумма налога, начисленная к уменьшению, указывается со знаком "-"

Таблица 4.11

Расчет налога (РасчНал)

Наименование элемента Сокращенное наименование (код) элемента Признак типа элемента Формат элемента Признак обязательности элемента Дополнительная информация
Серия лицензии на пользование недрами СерЛицНедр A T(=3) О  
Номер лицензии на пользование недрами НомЛицНедр A T(=5) О  
Вид лицензии на пользование недрами ВидЛицНедр A T(=2) О  
Наименование участка недр НаимУчНедр A T(1-255) О  
Код основания налогообложения участка недр КодОсн A T(=3) ОК Принимает значения в соответствии с приложением N 2 "Коды оснований налогообложения участка недр налогом на дополнительный доход" к Порядку заполнения
Коэффициент Кг КоэфКг A N(3.2) О  
Минимальная налоговая база МинНалБаза A N(15) О  
Сумма убытка или части убытка, уменьшающего налоговую базу за отчетный (налоговый) период СумУбУмНал A N(15) Н  
Налоговая база НалБаза A N(15) О  
Ставка налога (%) НалСтав A N(2) О  
Сумма исчисленного налога СумИсчНал A N(15) О  
Сумма начисленных авансовых платежей за предыдущий отчетный период СумНачПлат A N(15) О  
Расчетные доходы РасчДох С   О Состав элемента представлен в таблице 4.12
Фактические расходы ФактРасх С   О Состав элемента представлен в таблице 4.13
Расчетные расходы РасчРасх С   О Состав элемента представлен в таблице 4.14
Восстановленные фактические расходы ВосстФактРасх С   Н Состав элемента представлен в таблице 4.15
Итого прибыль | ИтогоПриб П N(15) О  
Итого убыток ИтогоУб П N(15) О  
Сумма налога к доплате | СумНалДоп П N(15) О  
Сумма налога к уменьшению СумНалУм П N(15) О  
Код по ОКТМО ОКТМО П T(=8) | T(=11) ОКМ Типовой элемент <ОКТМОТип>. Принимает значение в соответствии с Общероссийский классификатором территорий муниципальных образований
Расчетные доходы от добычи углеводородного сырья на участке недр РасчДохДоб С   НМ Состав элемента представлен в таблице 4.16
Фактические расходы по добыче углеводородного сырья на участке недр ФактРасхДоб С   НМ Состав элемента представлен в таблице 4.17
Расчетные расходы по добыче углеводородного сырья на участке недр РасчРасхДоб С   НМ Состав элемента представлен в таблице 4.18
Расходы, подлежащие восстановлению в отчетном (налоговом) периоде РасхПодлВосст С   Н Состав элемента представлен в таблице 4.19
Расчет суммы убытка или части убытка, уменьшающего налоговую базу РасчСумУб С   Н Состав элемента представлен в таблице 4.21
Расчет суммы исторического убытка РасчСумИстУб С   НМ Состав элемента представлен в таблице 4.24
Расчет минимальной налоговой базы за отчетный (налоговый) период РасчМинНалБаза С   Н Состав элемента представлен в таблице 4.27

Таблица 4.12

Расчетные доходы (РасчДох)

Наименование элемента Сокращенное наименование (код) элемента Признак типа элемента Формат элемента Признак обязательности элемента Дополнительная информация
Расчетные доходы - всего РасчДохВсего A N(15) О  
Расчетные доходы за первый месяц отчетного (налогового) периода РасчДох1Мес A N(15) О  
Расчетные доходы за второй месяц отчетного (налогового) периода РасчДох2Мес A N(15) О  
Расчетные доходы за третий месяц отчетного (налогового) периода РасчДох3Мес A N(15) О  
Расчетные доходы за предыдущие отчетные периоды РасчДохПред A N(15) О  

Таблица 4.13

Фактические расходы (ФактРасх)

Наименование элемента Сокращенное наименование (код) элемента Признак типа элемента Формат элемента Признак обязательности элемента Дополнительная информация
Фактические расходы - всего ФактРасхВсего A N(15) О  
Фактические расходы за первый месяц отчетного (налогового) периода ФактРасх1Мес A N(15) О  
Фактические расходы за второй месяц отчетного (налогового) периода ФактРасх2Мес A N(15) О  
Фактические расходы за третий месяц отчетного (налогового) периода ФактРасх3Мес A N(15) О  
Фактические расходы за предыдущие отчетные периоды ФактРасхПред A N(15) О  

Таблица 4.14

Расчетные расходы (РасчРасх)

Наименование элемента Сокращенное наименование (код) элемента Признак типа элемента Формат элемента Признак обязательности элемента Дополнительная информация
Расчетные расходы - всего РасчРасхВсего A N(15) О  
Расчетные расходы за первый месяц отчетного периода РасчРасх1Мес A N(15) О  
Расчетные расходы за второй месяц отчетного периода РасчРасх2Мес A N(15) О  
Расчетные расходы за третий месяц отчетного периода РасчРасх3Мес A N(15) О  
Расчетные расходы за предыдущие отчетные периоды РасчРасхПред A N(15) О  

Таблица 4.15

Восстановленные фактические расходы (ВосстФактРасх)

Наименование элемента Сокращенное наименование (код) элемента Признак типа элемента Формат элемента Признак обязательности элемента Дополнительная информация
Восстановленные фактические расходы - всего ВосстФактРасхВсего A N(15) Н  
Восстановленные фактические расходы за отчетный период ВосстФактРасхОтч A N(15) Н  
Восстановленные фактические расходы за предыдущие отчетные периоды ВосстФактРасхПред A N(15) Н  

Таблица 4.16

Расчетные доходы от добычи углеводородного сырья на участке недр (РасчДохДоб)

Наименование элемента Сокращенное наименование (код) элемента Признак типа элемента Формат элемента Признак обязательности элемента Дополнительная информация
Месяц отчетного периода ОтчетМес A T(=2) ОК Принимает значения в соответствии с приложением N 2 "Коды месяцев в отношении которых производится расчет" к Порядку заполнения, а именно: 01 - первый месяц | 02 - второй месяц | 03 - третий месяц | 04 - четвертый месяц | 05 - пятый месяц | 06 - шестой месяц | 07 - седьмой месяц | 08 - восьмой месяц | 09 - девятый месяц | 10 - десятый месяц | 11 - одиннадцатый месяц | 12 - двенадцатый месяц
Расчетная выручка (доходы) (Вр-месяц) (в рублях) РасчВыр A N(15) О  
Средний уровень цен марки "Юралс" за месяц (Цнефть) (в долларах США) СрУрЦен A N(5.2) О  
Количество добытых за месяц нефти и газового конденсата (Vнк) (тонны) КолДобМесНеф A N(14.3) О  
Среднее значение за месяц курса доллара США к рублю Российской Федерации (Р) СрЗначКурс A N(7.4) О  
Коэффициент перевода тонн в баррели (Кн) КоэфПер A N(4.2) О  
Код источника цены на природный газ КодИстЦен A T(=1) ОК Принимает значение: 1 - федеральный орган исполнительной власти | 2 - цена, указанная в договоре купли- продажи
Цена на газ природный, установленная в календарном месяце (Цгаз) (в рублях за тыс. м3) ЦенГазМес A N(9.4) О  
Количество добытого газа природного за месяц (Vгаз) (тыс. м3) КолДобМесГаз A N(14.3) О  
Коэффициент для попутного газа КоэфПопутГаз A N(3.2) О Принимает значение: 0.95
Цена на попутный газ, не менее значения строки 060 (Цпнг) (в рублях за тыс. м3) ЦенПопутГаз A N(9.4) О  
Количество добытого попутного газа (Vпнг) (тыс. м3) КолПопутГаз A N(14.3) О  

Таблица 4.17

Фактические расходы по добыче углеводородного сырья на участке недр (ФактРасхДоб)

Наименование элемента Сокращенное наименование (код) элемента Признак типа элемента Формат элемента Признак обязательности элемента Дополнительная информация
Месяц отчетного периода ОтчетМес A T(=2) ОК Принимает значения в соответствии с приложением N 2 "Коды месяцев в отношении которых производится расчет" к Порядку заполнения, а именно: 01 - первый месяц | 02 - второй месяц | 03 - третий месяц | 04 - четвертый месяц | 05 - пятый месяц | 06 - шестой месяц | 07 - седьмой месяц | 08 - восьмой месяц | 09 - девятый месяц | 10 - десятый месяц | 11 - одиннадцатый месяц | 12 - двенадцатый месяц
Фактические расходы по добыче углеводородного сырья на участке недр за месяц (в рублях) ФактРасхМес A N(15) О  
Расходы на приобретение, сооружение, изготовление, доставку и доведения до состояния пригодного для использования амортизируемого имущества всего (в рублях) РасхАмортИмущ A N(15) О  
Затраты на работы по достройке, дооборудованию, реконструкции, модернизации, техническому перевооружению, частичной ликвидации объектов относящихся к амортизируемому имуществу (в рублях) ЗатрОбАмортИмущ A N(15) О  
Фактические расходы, связанные с производством и реализацией (в рублях) ФактРасхПроизв A N(15) О  
Материальные расходы (в рублях) МатРасх A N(15) Н  
Расходы на оплату труда (в рублях) РасхОплТруд A N(15) Н  
Расходы на содержание и эксплуатацию, ремонт и техническое обслуживание основных средств и иного имущества (в рублях) РасхОснСред A N(15) Н  
Расходы на освоение природных ресурсов (в рублях) РасхОсвРес A N(15) Н  
Расходы на научные исследования и опытно-конструкторские разработки (в рублях) РасхИсслРазр A N(15) Н  
Расходы на обязательное и добровольное страхование (в рублях) РасхСтрах A N(15) Н  
Иные расходы, указанные в пп.6 п.3 ст.333.47 НК РФ всего (в рублях) РасхИные A N(15) Н  
Суммы налогов и сборов, таможенных пошлин и сборов, страховых взносов (в рублях) СумНалСбор A N(15) Н  
Расходы на сертификацию продукции и услуг, а также на декларирование соответствия с участием третьей стороны (в рублях) РасхСертДекл A N(15) Н  
Расходы по стандартизации (в рублях) РасхСтанд A N(15) Н  
Суммы комиссионных сборов и иных подобных расходов за выполненные сторонними организациями работы (предоставленные услуги) (в рублях) СумКомСбор A N(15) Н  
Суммы выплаченных подъемных в пределах норм, установленных в соответствии с законодательством Российской Федерации (в рублях) СумВыплПодъем A N(15) Н  
Расходы на обеспечение пожарной безопасности налогоплательщика, на иные аналогичные услуги, а также на услуги по охране имущества, и иных услуг охранной деятельности (в рублях) РасхОбеспБезоп A N(15) Н  
Расходы на обеспечение нормальных условий труда и мер по технике безопасности (в рублях) РасхОбеспУсл A N(15) Н  
Расходы по набору работников, включая расходы на услуги специализированных организаций по подбору персонала (в рублях) РасхНабРаб A N(15) Н  
Арендные (лизинговые) платежи за арендуемое (принятое в лизинг) имущество, а также расходы на приобретение имущества, переданного в лизинг (в рублях) РасхАрендПлат A N(15) Н  
Плата, вносимая концессионером концеденту в период использования (эксплуатации) объекта концессионного соглашения (концессионная плата) (в рублях) КонцПлат A N(15) Н  
Расходы на содержание служебного транспорта (в рублях) РасхСодТранс A N(15) Н  
Расходы на командировки (в рублях) РасхКоманд A N(15) Н  
Расходы на доставку от места жительства (сбора) до места работы и обратно работников, занятых в организациях, которые осуществляют свою деятельность вахтовым способом или в полевых (экспедиционных) условиях (в рублях) РасхДост A N(15) Н  
Расходы на консультационные и иные аналогичные услуги (в рублях) РасхКонсульт A N(15) Н  
Расходы на управление организацией или отдельными ее подразделениями, а также расходы на приобретение услуг по управлению организацией или ее отдельными подразделениями (в рублях) РасхУпрОрг A N(15) Н  
Расходы на услуги по предоставлению труда работников (персонала) сторонними организациями для участия в производственной деятельности (в рублях) РасхСторОрг A N(15) Н  
Расходы на обучение и прохождение независимой оценки квалификации (в рублях) РасхОбуч A N(15) Н  
Расходы на канцелярские товары (в рублях) РасхКанц A N(15) Н  
Расходы на почтовые, телефонные. телеграфные и другие подобные услуги, расходы на оплату услуг связи (в рублях) РасхСвязь A N(15) Н  
Расходы, связанные с приобретением права на использование программ для ЭВМ и баз данных по договорам с правообладателем (в рублях) РасхПравЭВМ A N(15) Н  
Расходы на текущее изучение (исследование) конъюнктуры рынка, сбор информации, непосредственно связанной с производством и реализацией товаров (работ, услуг) (в рублях) РасхИзучРын A N(15) Н  
Расходы на содержание вахтовых и временных поселков (в рублях) РасхСодПос A N(15) Н  
Расходы на подготовку и освоение новых производств, цехов и агрегатов (в рублях) РасхОсвПроизв A N(15) Н  
Расходы, связанные с внедрением технологий производства, а также методов организации производства и управления (в рублях) РасхВнедрТехн A N(15) Н  
Периодические (текущие) платежи за пользование правами на результаты интеллектуальной деятельности и правами на средства индивидуализации (в рублях) ПериодПлатПрав A N(15) Н  
Платежи за регистрацию прав на недвижимое имущество и землю, а также иные платежи, связанные с указанными объектами (в рублях) ПлатРегНедв A N(15) Н  
Расходы по договорам гражданско-правового характера, заключенным с индивидуальными предпринимателями, не состоящими в штате организации (в рублях) РасхДог A N(15) Н  
Взносы по обязательному социальному страхованию от несчастных случаев на производстве и профессиональных заболеваний (в рублях) ВзнСоцСтрах A N(15) Н  
Потери от брака (в рублях) Брак A N(15) Н  
Расходы, связанные с содержанием помещений объектов общественного питания, обслуживающих трудовые коллективы (в рублях) РасхОбщПит A N(15) Н  
Расходы работодателя по выплате в соответствии с законодательством Российской Федерации пособия по временной нетрудоспособности (в рублях) РасхВыплПос A N(15) Н  
Платежи (взносы) работодателей по договорам добровольного личного страхования (в рублях) ПлатДобрСтрах A N(15) Н  
Расходы налогоплательщика, в пользу которого в установленном законодательством Российской Федерации порядке переходит право пользования участком недр (в рублях) РасхПрав A N(15) Н  
Расходы на хранение и транспортировку (доставку) добытых на участке недр нефти и газового конденсата, осуществляемые до коммерческого узла (коммерческих узлов) учета углеводородного сырья (в рублях) РасхХран A N(15) Н  
Расходы на геолого-технические мероприятия, услуги по добыче и подъему углеводородного сырья, услуги геологии и геофизики. услуги по подготовке и доведению углеводородного сырья до соответствия требованиям законодательства Российской Федерации (в рублях) РасхГео A N(15) Н  
Расходы на ликвидацию выводимых из эксплуатации основных средств, на списание нематериальных активов (в рублях) РасхЛикв A N(15) Н  
Расходы, связанные с консервацией и расконсервацией производственных мощностей и объектов (в рублях) РасхКонс A N(15) Н  
Расходы по операциями с тарой (в рублях) РасхТара A N(15) Н  
Расходы на проведение работ по мобилизационной подготовке (в рублях) РасхМобПодг A N(15) Н  
Потери от стихийных бедствий, пожаров, аварий и других чрезвычайных ситуаций (в рублях) ПотерЧС A N(15) Н  

Таблица 4.18

Расчетные расходы по добыче углеводородного сырья на участке недр (РасчРасхДоб)

Наименование элемента Сокращенное наименование (код) элемента Признак типа элемента Формат элемента Признак обязательности элемента Дополнительная информация
Месяц отчетного периода ОтчетМес A T(=2) ОК Принимает значения в соответствии с приложением N 2 "Коды месяцев в отношении которых производится расчет" к Порядку заполнения, а именно: 01 - первый месяц | 02 - второй месяц | 03 - третий месяц | 04 - четвертый месяц | 05 - пятый месяц | 06 - шестой месяц | 07 - седьмой месяц | 08 - восьмой месяц | 09 - девятый месяц | 10 - десятый месяц | 11 - одиннадцатый месяц | 12 - двенадцатый месяц
Расчетные расходы по добыче углеводородного сырья на участке недр за месяц (в рублях) РасчРасхМес A N(15) О  
Расчетная вывозная таможенная пошлина на нефть и газовый конденсат за месяц (Пр) (в рублях) РасчПошлМес A N(15) О  
Ставка вывозной таможенной пошлины на нефть и газовый конденсат, за месяц (ЭПнефть) (в долларах США за тонну) СтавПошлМес A N(14.3) О  
Среднее значение за месяц курса доллара США к рублю Российской Федерации (Р) (в рублях) СрЗначКурс A N(7.4) О  
Количество добытой нефти за месяц (Vнефть) (тонны) КолНефМес A N(14.3) О  
Количество добытого газового конденсата за месяц (Vгк) (тонны) КолГазКондМес A N(14.3) О  
Расчетные расходы на транспортировку нефти и газового конденсата за месяц (Тз) (в рублях) РасчРасхТранс A N(15) О  
Индикативный тариф на транспортировку нефти, для соответствующего района добычи нефти за месяц (Тингк) (в рублях на тонну) ИндТарТранс A N(14.3) О  
Количество добытых нефти и газового конденсата за месяц (тонны) КолДобНеф A N(14.3) О  

Таблица 4.19

Расходы, подлежащие восстановлению в отчетном (налоговом) периоде (РасхПодлВосст)

Наименование элемента Сокращенное наименование (код) элемента Признак типа элемента Формат элемента Признак обязательности элемента Дополнительная информация
Восстановленная сумма фактических расходов всего (в рублях) ВосстСум A N(15) О  
Восстановленная сумма фактических расходов ВосстСумРасх С   ОМ Состав элемента представлен в таблице 4.20

Таблица 4.20

Восстановленная сумма фактических расходов (ВосстСумРасх)

Наименование элемента Сокращенное наименование (код) элемента Признак типа элемента Формат элемента Признак обязательности элемента Дополнительная информация
Код основания восстановления фактических расходов КодОснов A T(=3) ОК Принимает значения в соответствии с приложением N 2 "Коды оснований восстановления фактических расходов" к Порядку заполнения, а именно: 010 - реализации или иное выбытие объекта амортизируемого имущества, за исключением его ликвидации, до истечения трех последовательных налоговых периодов после налогового периода, в котором были признаны расходы | 020 - объект амортизируемого имущества переведен на консервацию, модернизацию или реконструкцию на срок свыше трех месяцев, до истечения трех лет с момента признания расходов при исчислении налога | 030 - объект амортизируемого имущества не был введен в эксплуатацию в установленные сроки
Код ОКОФ ОКОФ A T(5-16) ОК Типовой элемент <ОКОФТип>. Принимает значение в соответствии с Общероссийским классификатором основных фондов
Признак номера ПрНом A T(=1) ОК Принимает значение: 1 - кадастровый номер | 2 - условный номер | 3 - идентификационный номер транспортного средства | 4 - инвентарный номер
Номер Номер A T(1-255) О  
Сумма учтенных фактических расходов, подлежащих восстановлению (в рублях) СумФактРасх A N(15) О  
Коэффициент индексации убытка КоэфУб A N(5.3) О  
Налоговый период (год), в котором признан фактический расход НалПерРасх A   О Типовой элемент <xs:gYear>. Год в формате ГГГГ
Восстановленная сумма фактических расходов, с учетом коэффициента (в рублях) ВосстСумКоэф A N(15) О  

Таблица 4.21

Расчет суммы убытка или части убытка, уменьшающего налоговую базу (РасчСумУб)

Наименование элемента Сокращенное наименование (код) элемента Признак типа элемента Формат элемента Признак обязательности элемента Дополнительная информация
Остаток неперенесенного убытка на начало налогового периода - всего ОстНепУбВс A N(15) Н  
Сумма убытка или части убытка, уменьшающего налоговую базу за отчетный (налоговый) период, с учетом коэффициента индексации - всего СумУбНалБазВс A N(15) Н  
Остаток неперенесенного убытка на конец налогового периода ОстНепУбКон A N(15) О  
Остаток неперенесенного убытка на начало налогового периода, в том числе по годам ОстУбНалПер С   НМ Состав элемента представлен в таблице 4.22
Прибыль за (отчетный) налоговый период | ПрибНалПер П N(15) О  
Убыток за (отчетный) налоговый период УбНалПер П N(15) О  
Сумма убытка или части убытка, уменьшающего налоговую базу за отчетный (налоговый) период, с учетом коэффициента индексации, в том числе по годам СумУбНалБаз С   НМ Состав элемента представлен в таблице 4.23

Таблица 4.22

Остаток неперенесенного убытка на начало налогового периода, в том числе по годам (ОстУбНалПер)

Наименование элемента Сокращенное наименование (код) элемента Признак типа элемента Формат элемента Признак обязательности элемента Дополнительная информация
Год Год A   О Типовой элемент <xs:gYear>. Год в формате ГГГГ. Принимает значение от 2007 и более
Остаток неперенесенного убытка за год ОстУб A N(15) О  

Таблица 4.23

Сумма убытка или части убытка, уменьшающего налоговую базу за отчетный (налоговый) период, с учетом коэффициента индексации, в том числе по годам (СумУбНалБаз)

Наименование элемента Сокращенное наименование (код) элемента Признак типа элемента Формат элемента Признак обязательности элемента Дополнительная информация
Год Год A   О Типовой элемент <xs:gYear>. Год в формате ГГГГ. Принимает значение от 2007 и более
Сумма убытка или части убытка за год СумУб A N(15) О  

Таблица 4.24

Расчет суммы исторического убытка (РасчСумИстУб)

Наименование элемента Сокращенное наименование (код) элемента Признак типа элемента Формат элемента Признак обязательности элемента Дополнительная информация
Год ретроспективного периода ГодРетр A   О Типовой элемент <xs:gYear>. Год в формате ГГГГ
Сумма убытка на начало ретроспективного периода - всего СумУбНачРетрВс A N(15) О  
Расчетные доходы ретроспективного периода РасчДохРетр A N(15) О  
Фактические расходы ретроспективного периода ФактРасхРетр A N(15) О  
Расчетные расходы ретроспективного периода РасчРасхРетр A N(15) О  
Восстановленные фактические расходы ретроспективного периода ВосcтРасхРетр A N(15) Н  
Сумма убытка или части убытка, уменьшающего прибыль ретроспективного периода, с учетом коэффициента индексации - всего СумУбРетрВс A N(15) Н  
Сумма убытка на конец ретроспективного периода СумУбКонРетр A N(15) О  
Сумма убытка на начало ретроспективного периода, в том числе по годам СумУбНачРетр С   НМ Состав элемента представлен в таблице 4.25
Прибыль за ретроспективный период | ПрибРетрПер П N(15) О  
Убыток за ретроспективный период УбРетрПер П N(15) О  
Сумма убытка или части убытка, уменьшающего прибыль ретроспективного периода, с учетом коэффициента индексации, в том числе по годам СумУбРетр С   НМ Состав элемента представлен в таблице 4.26

Таблица 4.25

Сумма убытка на начало ретроспективного периода, в том числе по годам (СумУбНачРетр)

Наименование элемента Сокращенное наименование (код) элемента Признак типа элемента Формат элемента Признак обязательности элемента Дополнительная информация
Год Год A   О Типовой элемент <xs:gYear>. Год в формате ГГГГ. Принимает значение от 2007 и более
Сумма убытка за год СумУб A N(15) О  

Таблица 4.26

Сумма убытка или части убытка, уменьшающего прибыль ретроспективного периода, с учетом коэффициента индексации, в том числе по годам (СумУбРетр)

Наименование элемента Сокращенное наименование (код) элемента Признак типа элемента Формат элемента Признак обязательности элемента Дополнительная информация
Год Год A   О Типовой элемент <xs:gYear>. Год в формате ГГГГ. Принимает значение от 2007 и более
Сумма убытка за год СумУб A N(15) О  

Таблица 4.27

Расчет минимальной налоговой базы за отчетный (налоговый) период (РасчМинНалБаза)

Наименование элемента Сокращенное наименование (код) элемента Признак типа элемента Формат элемента Признак обязательности элемента Дополнительная информация
Расчетные доходы от добычи углеводородного сырья за отчетный (налоговый) период (в рублях) РасчДохДоб A N(15) О  
Расчетные расходы от добычи углеводородного сырья за отчетный (налоговый) период (в рублях) РасчРасхДоб A N(15) О  
Фактические расходы от добычи углеводородного сырья в части сумм налогов за налоговый период (в рублях) ФактРасхДоб A N(15) О  
Предельные расходы на добычу углеводородного сырья ПредРасхДоб A N(15) О  
Количество добытых нефти и газового конденсата за отчетный (налоговый) период всего (тонны) ДобНефтГазВс A N(14.3) О  
Количество добытых нефти и газового конденсата за отчетный (налоговый) период за январь (тонны) ДобНефтГазЯнв A N(14.3) НУ Элемент обязателен при отсутствии элементов <ДобНефтГазФев>, <ДобНефтГазМар>, <ДобНефтГазАпр>, <ДобНефтГазМай>, <ДобНефтГазИюн>, <ДобНефтГазИюл>, <ДобНефтГазАвг>, <ДобНефтГазСен>, <ДобНефтГазОкт>, <ДобНефтГазНоя>, <ДобНефтГазДек>
Количество добытых нефти и газового конденсата за отчетный (налоговый) период за февраль (тонны) ДобНефтГазФев A N(14.3) НУ Элемент обязателен при отсутствии элементов <ДобНефтГазЯн>, <ДобНефтГазМар>, <ДобНефтГазАпр>, <ДобНефтГазМай>, <ДобНефтГазИюн>, <ДобНефтГазИюл>, <ДобНефтГазАвг>, <ДобНефтГазСен>, <ДобНефтГазОкт>, <ДобНефтГазНоя>, <ДобНефтГазДек>
Количество добытых нефти и газового конденсата за отчетный (налоговый) период за март (тонны) ДобНефтГазМар A N(14.3) НУ Элемент обязателен при отсутствии элементов <ДобНефтГазЯн>, <ДобНефтГазФев>, <ДобНефтГазАпр>, <ДобНефтГазМай>, <ДобНефтГазИюн>, <ДобНефтГазИюл>, <ДобНефтГазАвг>, <ДобНефтГазСен>, <ДобНефтГазОкт>, <ДобНефтГазНоя>, <ДобНефтГазДек>
Количество добытых нефти и газового конденсата за отчетный (налоговый) период за апрель (тонны) ДобНефтГазАпр A N(14.3) НУ Элемент обязателен при отсутствии элементов <ДобНефтГазЯн>, <ДобНефтГазФев>, <ДобНефтГазМар>, <ДобНефтГазМай>, <ДобНефтГазИюн>, <ДобНефтГазИюл>, <ДобНефтГазАвг>, <ДобНефтГазСен>, <ДобНефтГазОкт>, <ДобНефтГазНоя>, <ДобНефтГазДек>
Количество добытых нефти и газового конденсата за отчетный (налоговый) период за май (тонны) ДобНефтГазМай A N(14.3) НУ Элемент обязателен при отсутствии элементов <ДобНефтГазЯн>, <ДобНефтГазФев>, <ДобНефтГазМар>, <ДобНефтГазАпр>, <ДобНефтГазИюн>, <ДобНефтГазИюл>, <ДобНефтГазАвг>, <ДобНефтГазСен>, <ДобНефтГазОкт>, <ДобНефтГазНоя>, <ДобНефтГазДек>
Количество добытых нефти и газового конденсата за отчетный (налоговый) период за июнь (тонны) ДобНефтГазИюн A N(14.3) НУ Элемент обязателен при отсутствии элементов <ДобНефтГазЯн>, <ДобНефтГазФев>, <ДобНефтГазМар>, <ДобНефтГазАпр>, <ДобНефтГазМай>, <ДобНефтГазИюл>, <ДобНефтГазАвг>, <ДобНефтГазСен>, <ДобНефтГазОкт>, <ДобНефтГазНоя>, <ДобНефтГазДек>
Количество добытых нефти и газового конденсата за отчетный (налоговый) период за июль (тонны) ДобНефтГазИюл A N(14.3) НУ Элемент обязателен при отсутствии элементов <ДобНефтГазЯн>, <ДобНефтГазФев>, <ДобНефтГазМар>, <ДобНефтГазАпр>, <ДобНефтГазМай>, <ДобНефтГазИюн>, <ДобНефтГазАвг>, <ДобНефтГазСен>, <ДобНефтГазОкт>, <ДобНефтГазНоя>, <ДобНефтГазДек>
Количество добытых нефти и газового конденсата за отчетный (налоговый) период за август (тонны) ДобНефтГазАвг A N(14.3) НУ Элемент обязателен при отсутствии элементов <ДобНефтГазЯн>, <ДобНефтГазФев>, <ДобНефтГазМар>, <ДобНефтГазАпр>, <ДобНефтГазМай>, <ДобНефтГазИюн>, <ДобНефтГазИюл>, <ДобНефтГазСен>, <ДобНефтГазОкт>, <ДобНефтГазНоя>, <ДобНефтГазДек>
Количество добытых нефти и газового конденсата за отчетный (налоговый) период за сентябрь (тонны) ДобНефтГазСен A N(14.3) НУ Элемент обязателен при отсутствии элементов <ДобНефтГазЯн>, <ДобНефтГазФев>, <ДобНефтГазМар>, <ДобНефтГазАпр>, <ДобНефтГазМай>, <ДобНефтГазИюн>, <ДобНефтГазИюл>, <ДобНефтГазАвг>, <ДобНефтГазОкт>, <ДобНефтГазНоя>, <ДобНефтГазДек>
Количество добытых нефти и газового конденсата за отчетный (налоговый) период за октябрь (тонны) ДобНефтГазОкт A N(14.3) НУ Элемент обязателен при отсутствии элементов <ДобНефтГазЯн>, <ДобНефтГазФев>, <ДобНефтГазМар>, <ДобНефтГазАпр>, <ДобНефтГазМай>, <ДобНефтГазИюн>, <ДобНефтГазИюл>, <ДобНефтГазАвг>, <ДобНефтГазСен>, <ДобНефтГазНоя>, <ДобНефтГазДек>
Количество добытых нефти и газового конденсата за отчетный (налоговый) период за ноябрь (тонны) ДобНефтГазНоя A N(14.3) НУ Элемент обязателен при отсутствии элементов <ДобНефтГазЯн>, <ДобНефтГазФев>, <ДобНефтГазМар>, <ДобНефтГазАпр>, <ДобНефтГазМай>, <ДобНефтГазИюн>, <ДобНефтГазИюл>, <ДобНефтГазАвг>, <ДобНефтГазСен>, <ДобНефтГазОкт>, <ДобНефтГазДек>
Количество добытых нефти и газового конденсата за отчетный (налоговый) период за декабрь (тонны) ДобНефтГазДек A N(14.3) НУ Элемент обязателен при отсутствии элементов <ДобНефтГазЯн>, <ДобНефтГазФев>, <ДобНефтГазМар>, <ДобНефтГазАпр>, <ДобНефтГазМай>, <ДобНефтГазИюн>, <ДобНефтГазИюл>, <ДобНефтГазАвг>, <ДобНефтГазСен>, <ДобНефтГазОкт>, <ДобНефтГазНоя>
Значение удельных расходов (в рублях) ЗначУдРасх A N(15) О  
Минимальная налоговая база (в рублях) МинНалБаз A N(15) О  

Таблица 4.28

Фамилия, имя, отчество (ФИОТип)

Наименование элемента Сокращенное наименование (код) элемента Признак типа элемента Формат элемента Признак обязательности элемента Дополнительная информация
Фамилия Фамилия A T(1-60) О  
Имя Имя A T(1-60) О  
Отчество Отчество A T(1-60) Н  

-------------------------------------------

*(1) Передача файла от отправителя к конечному получателю (К) может осуществляться в несколько этапов через другие налоговые органы, осуществляющие передачу файла на промежуточных этапах, которые обозначаются идентификатором А. В случае передачи файла от отправителя к конечному получателю при отсутствии налоговых органов, осуществляющих передачу на промежуточных этапах, значения идентификаторов А и К совпадают.

*(2) В строке таблицы могут быть описаны несколько элементов, наименования которых разделены символом "|". Такая форма записи применяется при наличии в файле обмена только одного элемента из описанных в этой строке.


Обзор документа

С 2019 г. вводится налог на дополнительный доход от добычи углеводородного сырья. Правила его уплаты закреплены в НК РФ.

В связи с этим ФНС планирует утвердить форму декларации по налогу, порядок ее заполнения и формат предоставления в электронном виде.

Для просмотра актуального текста документа и получения полной информации о вступлении в силу, изменениях и порядке применения документа, воспользуйтесь поиском в Интернет-версии системы ГАРАНТ:
Мы обрабатываем локальные данные браузера и используем инструменты аналитики в целях улучшения и обеспечения работоспособности сайта, статистических исследований и обзоров. Вы можете запретить обработку указанных данных в настройках браузера. Пожалуйста, ознакомьтесь с условиями их обработки.