Приказ Министерства цифрового развития, связи и массовых коммуникаций РФ от 29 октября 2018 г. № 573 "Об утверждении Требований к техническим и программным средствам информационных систем, содержащих базы данных абонентов оператора связи и предоставленных им услугах связи, а также информацию о пользователях услугами связи и о предоставленных им услугах связи, обеспечивающих выполнение установленных действий при проведении оперативно-розыскных мероприятий"
В соответствии со статьями 41 и 64 Федерального закона от 7 июля 2003 г. № 126-ФЗ "О связи" (Собрание законодательства Российской Федерации, 2003, № 28, ст. 2895; 2004, № 45, ст. 4377; 2006, № 31, ст. 3452; 2011, № 45, ст. 6333; 2014, № 26, ст. 3366; 2016, № 28, ст. 4558; 2018, № 32, ст. 5135), пунктами 4 и 12 Правил взаимодействия операторов связи с уполномоченными государственными органами, осуществляющими оперативно-разыскную деятельность, утвержденных постановлением Правительства Российской Федерации от 27 августа 2005 г. № 538 (Собрание законодательства Российской Федерации, 2005, № 36, ст. 3704; 2007, № 48, ст. 6010; 2008, № 42, ст. 4832; 2013, № 15, ст. 1804; 2018, № 3, ст. 556; 2018, № 40, ст. 6142), и пунктами 5-8 Правил хранения операторами связи текстовых сообщений пользователей услугами связи, голосовой информации, изображений, звуков, видео- и иных сообщений пользователей услугами связи, утвержденных постановлением Правительства Российской Федерации от 12 апреля 2018 г. № 445 (Собрание законодательства Российской Федерации, 2018, № 17, ст. 2489), пунктом 29 Перечня средств связи, подлежащих обязательной сертификации, утвержденного постановлением Правительства Российской Федерации от 25 июня 2009 г. № 532 (Собрание законодательства Российской Федерации, 2009, № 26, ст. 3206; 2015, № 6, ст. 954), приказываю:
1. Утвердить прилагаемые Требования к техническим и программным средствам информационных систем, содержащих базы данных абонентов оператора связи и предоставленных им услугах связи, а также информацию о пользователях услугами связи и о предоставленных им услугах связи, обеспечивающих выполнение установленных действий при проведении оперативно-розыскных мероприятий.
2. Направить настоящий приказ на государственную регистрацию в Министерство юстиции Российской Федерации.
| Министр | К.Ю. Носков |
Зарегистрировано в Минюсте РФ 18 декабря 2018 г.
Регистрационный № 53028
Приложение
к приказу Министерства
цифрового развития, связи
и массовых коммуникаций
Российской Федерации
от 29.10.2018 № 573
Требования к техническим и программным средствам информационных систем, содержащих базы данных абонентов оператора связи и предоставленных им услугах связи, а также информацию о пользователях услугами связи и о предоставленных им услугах связи, обеспечивающих выполнение установленных действий при проведении оперативно-розыскных мероприятий
I. Общие положения
1. Требования к техническим и программным средствам информационных систем, содержащих базы данных абонентов оператора связи и предоставленных им услугах связи, а также информацию о пользователях услугами связи и о предоставленных им услугах связи, обеспечивающих выполнение установленных действий при проведении оперативно-розыскных мероприятий (далее соответственно - Требования, ОРМ), разработаны в целях обеспечения целостности, устойчивости функционирования и безопасности единой сети электросвязи Российской Федерации1, а также создания условий для выполнения уполномоченными государственными органами, осуществляющими оперативно-розыскную деятельность (далее - уполномоченные государственные органы), возложенных на них задач с использованием технических средств.
2. Требования обязательны для применения в отношении технических и программных средств информационных систем, содержащих базы данных абонентов оператора связи и предоставленных им услугах связи, а также информацию о пользователях услугами связи и о предоставленных им услугах связи, обеспечивающих выполнение установленных действий при проведении ОРМ (далее - технические и программные средства ИС ОРМ), подлежащих установке на сетях операторов связи, осуществляющих деятельность в рамках лицензий на оказание услуг связи2.
3. Технические и программные средства ИС ОРМ в соответствии с пунктом 29 Перечня средств связи, подлежащих обязательной сертификации, утвержденного постановлением Правительства Российской Федерации от 25 июня 2009 г. № 532, подлежат обязательной сертификации в порядке, установленном Правилами организации и проведения работ по обязательному подтверждению соответствия средств связи, утвержденными постановлением Правительства Российской Федерации от 13 апреля 2005 г. № 214 (Собрание законодательства Российской Федерации, 2005, № 16, ст. 1463; 2008, № 42, ст. 4832; 2012, № 6, ст. 687).
II. Общие требования к техническим и программным средствам ИС ОРМ
4. Посредством ИС ОРМ осуществляется сбор, накопление, хранение, поиск и предоставление уполномоченным государственным органам, осуществляющим в соответствии с Федеральным законом от 12 августа 1995 г. № 144-ФЗ "Об оперативно-розыскной деятельности" (Собрание законодательства Российской Федерации, 1995, № 33, ст. 3349; 1999, № 2, ст. 233; 2000, № 1, ст. 8; 2001, № 13, ст. 1140; 2003, № 2, ст. 167; № 27, ст. 2700; 2005, № 49, ст. 5128; 2007, № 31, ст. 4008; 2008, № 52, ст. 6235; 2013, № 51, ст. 6689; 2016, № 27, ст. 4238, № 28, ст. 4558) оперативно-розыскную деятельность, информации об абонентах и оказанных пользователям услугах связи, в том числе о фактах приема, передачи, доставки и (или) обработки голосовой информации, текстовых сообщений, изображений, звуков, видео- или иных сообщений3 пользователей услугами связи, содержании голосовой информации, текстовых сообщений, изображений, звуков, видео- или иных сообщений пользователей услугами связи, а также иной информации4, необходимой для выполнения возложенных на уполномоченные государственные органы задач в порядке и случаях, установленных федеральными законами.
5. Посредством технических и программных средств ИС ОРМ по запросу, поступающему с оборудования уполномоченного государственного органа, осуществляющего взаимодействие с техническими и программными средствами ИС ОРМ в соответствии с Приложениями № 3 - 9 (далее соответственно - пульт управления уполномоченного государственного органа, ПУ), обеспечивается передача на ПУ данных о предоставленных абонентам и другим пользователям следующих услуг связи:
1) услуг местной телефонной связи, за исключением услуг местной телефонной связи с использованием таксофонов и средств коллективного доступа;
2) услуг междугородной и международной телефонной связи;
3) услуг телефонной связи в выделенной сети связи;
4) услуг внутризоновой телефонной связи;
5) услуг местной телефонной связи с использованием таксофонов;
6) услуг местной телефонной связи с использованием средств коллективного доступа;
7) услуг подвижной радиосвязи в сети связи общего пользования;
8) услуг подвижной радиосвязи в выделенной сети связи;
9) услуг подвижной радиотелефонной связи в сети связи общего пользования;
10) услуг подвижной спутниковой радиосвязи;
11) услуг связи по предоставлению каналов связи;
12) услуг связи в сети передачи данных, за исключением передачи голосовой информации;
13) услуг связи по передаче голосовой информации в сети передачи данных;
14) телематических услуг доступа к информационно-телекоммуникационной сети "Интернет" (далее - сеть "Интернет").
6. Посредством технических и программных средств ИС ОРМ обеспечиваются сбор, накопление, хранение и предоставление на ПУ по запросу уполномоченного государственного органа5 в автоматическом режиме:
1) информации об абонентах;
2) информации о пользователях услугами связи;
3) информации о предоставленных абонентам и другим пользователям данной сети связи услугах связи, действиях абонентов и других пользователей при получении услуг связи, взаимодействии между средствами связи, позволяющем абонентам передавать и/или получать данные (далее - соединения), в том числе о регистрируемых сетью связи действиях, совершенных абонентами и другими пользователями при обращении к сети связи, которые не привели к установлению соединения (попытки установления соединения, несостоявшиеся соединения), а также о содержании сообщений (текстовых, голосовых и мультимедийных) как доставленных, так и не доставленных адресату и сохраненных на средствах связи данной сети для последующей доставки;
4) голосовой информации, текстовых сообщений, изображений, звуков, видео- или иных сообщений6 пользователей услугами связи (при наличии лицензий на услуги связи по предоставлению каналов связи, услуги связи в сети передачи данных, за исключением передачи голосовой информации, телематические услуги связи7);
5) иной информации8, необходимой для выполнения возложенных на уполномоченные государственные органы задач для проведения ОРМ, в случаях, установленных федеральными законами.
7. Взаимодействие технических и программных средств ИС ОРМ с ПУ должно осуществляться по пяти каналам передачи данных:
1) канал управления (кпд1);
2) канал данных (кпд2);
3) канал мониторинга (кпд3);
4) канал неформатированных данных (кпд4);
5) канал доставки сообщений пользователей услугами связи (кпд5).
8. Если оператор связи предоставляет пользователям дополнительные услуги9 с использованием сети передачи данных, посредством ИС ОРМ обеспечиваются сбор, накопление и хранение информации для указанных услуг в форматах, приведенных в приложении № 13 к Требованиям.
9. Технические и программные средства ИС ОРМ должны размещаться на узлах связи операторов связи на территории Российской Федерации10.
III. Функциональные требования к техническим и программным средствам ИС ОРМ
10. Состав накапливаемой в технических и программных средствах ИС ОРМ информации11 приведен в приложении № 1 к Требованиям.
11. Требования, предъявляемые к интерфейсу взаимодействия между ПУ и техническими и программными средствами ИС ОРМ, приведены в приложении № 2 к Требованиям.
12. Требования, предъявляемые к функционированию канала управления (кпд1), приведены в приложении № 3 к Требованиям.
13. Требования, предъявляемые к функционированию канала данных (кпд2), приведены в приложении № 4 к Требованиям.
14. Требования, предъявляемые к функционированию канала мониторинга (кпд3), приведены в приложении № 5 к Требования.
15. Требования, предъявляемые к функционированию канала неформатированных данных (кпд4), приведены в приложении № 6 к Требованиям.
16. Требования, предъявляемые к функционированию канала доставки сообщений пользователей услугами связи (кпд5), приведены в приложении № 7 к Требованиям.
17. Форматы сообщений технических и программных средств ИС ОРМ приведены в приложении № 8 к Требования.
18. Требования к параметрам кодирования протокола взаимодействия ASN.1 ПУ и технических и программных средств ИС ОРМ приведены в приложении № 9 к Требованиям.
19. Посредством технических и программных средств ИС ОРМ обеспечиваются:
1) сбор и обработка информации, из различных источников для наполнения и формирования баз данных (далее - первичная обработка информации), состав которой определяется настоящими Требованиями, для последующего ее накопления, хранения и предоставления по запросу ПУ;
2) накопление и хранение на срок до 6 месяцев голосовой информации, текстовых сообщений, изображений, звуков, видео- или иных сообщений пользователей услугами связи (при наличии лицензий на услуги связи по предоставлению каналов связи, услуги связи в сети передачи данных, за исключением передачи голосовой информации, телематические услуги связи) с момента окончания их приема, передачи, доставки и (или) обработки;
3) автоматическое удаление сообщений электросвязи пользователей услугами связи в соответствии пунктом 8 Правил хранения операторами связи текстовых сообщений пользователей услугами связи, голосовой информации, изображений, звуков, видео- и иных сообщений12 пользователей услугами связи, утвержденных постановлением Правительства Российской Федерации от 12 апреля 2018 г. № 445 (далее - Правила хранения);
4) контроль времени поступления из сетей связи информации и информирование ПУ о превышении значений в соответствии с пунктом 34 настоящих Правил;
5) накопление, хранение и обработка информации об абонентах и других пользователях данной сети, о выделенных абонентам телефонных номерах и кодах идентификации, об оказанных абонентам услугах связи и иной информации13, необходимой для выполнения возложенных на уполномоченные государственные органы задач по проведению ОРМ в случаях, установленных федеральными законами14, в течение трех лет (данные об услугах связи, оказываемых абонентам и другими пользователями данной сети, должны накапливаться независимо от того, присутствует или нет в технических и программных средствах ИС ОРМ информация о выделении телефонных номеров и (или) кодов идентификации);
6) поиск запрашиваемой с ПУ информации, хранимой в технических и программных средствах ИС ОРМ (далее - поисковые задачи);
7) защита от несанкционированного доступа со стороны производителей оборудования технических и программных средств ИС ОРМ; неавторизованных пользователей; технического персонала оператора связи; третьих лиц как к хранящимся в технических и программных средствах ИС ОРМ сообщениям абонентов и другими пользователями, так и информации, непосредственно связанной с проведением ОРМ (информации, поступающей в технические и программные средства ИС ОРМ с ПУ, и информации, подготовленной к передаче из технических и программных средств ИС ОРМ в ПУ) в соответствии пунктом 7 Правил хранения;
8) информирование ПУ о попытках:
доступа к данным, хранящимся в технических и программных средствах ИС ОРМ, связанным с проведением ОРМ, с использованием штатных команд или сервисных программ;
обращения к информации технических и программных средств ИС ОРМ, содержащей данные, связанные с проведением ОРМ;
резервного копирования данных, связанных с проведением ОРМ;
доступа к техническим и программным средствам ИС ОРМ через порты, не предусмотренные для доступа;
вскрытия корпуса технических средств, предназначенных для приема запросов от ПУ;
9) контроль работоспособности и загруженности технических и программных средств ИС ОРМ;
10) контроль за соблюдением предоставленных прав доступа к хранящейся в технических и программных средствах ИС ОРМ информации;
11) круглосуточный удаленный доступ со стороны операторов ПУ к хранящейся в технических и программных средствах ИС ОРМ информации в соответствии с пунктом 12 Правил взаимодействия операторов связи с уполномоченными государственными органами, осуществляющими оперативно-разыскную деятельность, утвержденных постановлением Правительства Российской Федерации от 27 августа 2005 г. № 538, по протоколу взаимодействия ПУ и ИС ОРМ в соответствии с Требованиями к параметрам кодирования протокола взаимодействия ASN.1 ПУ и технических и программных средств ИС ОРМ, приведенных в приложении № 9 к Требованиям;
12) реализация протокола взаимодействия технических и программных средств ИС ОРМ и оборудования ПУ, приведенного в приложении № 9 к Требованиям;
13) прием от ПУ запросов об абонентах и других пользователях и предоставленных им услугах связи, предусмотренных настоящими Требованиями;
14) передача на ПУ от технических и программных средств ИС ОРМ данных в соответствии с поступившими с ПУ запросами;
15) взаимодействие с техническими средствами ОРМ в соответствии с протоколом взаимодействия, приведенным в приложении № 3 к Требованиям применения оборудования систем коммутации, включая программное обеспечение, обеспечивающего выполнение установленных действий при проведении оперативно-розыскных мероприятий. Часть IV. Правила применения оборудования систем коммутации, включая программное обеспечение и технические средства накопления голосовой информации, обеспечивающего выполнение установленных действий при проведении оперативно-розыскных мероприятий, утвержденным приказом Министерства связи и массовых коммуникаций Российской Федерации от 26.02.2018 № 86 (зарегистрирован Министерством юстиции Российской Федерации 28 марта 2018 г., регистрационный № 50536; Официальный интернет-портал правовой информации (http://www.pravo.gov.ru), 29.03.2018);
16) получение голосовой информации, текстовых сообщений, изображений, звуков, видео- или иных сообщений15 пользователей услугами связи (при наличии лицензий на услуги связи по предоставлению каналов связи, услуги связи в сети передачи данных, за исключением передачи голосовой информации, телематические услуги связи16), а также информации об оказанных абонентам услугах связи, в том числе о фактах приема, передачи, доставки и (или) обработки голосовой информации, текстовых сообщений, изображений, звуков, видео- или иных сообщений пользователей услугами связи, по запросу с ПУ и передача результатов в соответствии с протоколом взаимодействия ПУ и ИС ОРМ;
17) посредством технических и программных средств ИС ОРМ обеспечивается ведение в автоматическом режиме системных файлов, содержащих информацию о работе технических и программных средств ИС ОРМ за исключением данных, связанных с проведением ОРМ:
о поступлении данных из различных источников сети (сетей связи);
об установленных и не установленных авторизованных подключениях (сессиях) к ПУ;
о запросах на получение данных, за исключением данных самого запроса;
об ответах на запросы о получении данных;
об отчетах;
о текущей конфигурации технических и программных средств ИС ОРМ, системного и прикладного программного обеспечения (далее - ПО);
об изменениях в конфигурации технических и программных средств ИС ОРМ, системного и прикладного ПО;
о сбоях в технических и программных средствах ИС ОРМ, системном и прикладном ПО;
об обращении и доступе обслуживающего технического персонала оператора связи к техническим и программным средствам ИС ОРМ;
18) доступ технического персонала к системным файлам и ПО, в соответствии с правами, установленными парольной системой доступа; регистрация команд и сообщений, используемых техническим персоналом при обращении к техническим и программным средствам ИС ОРМ для выполнения регламентных и ремонтных работ;
19) сохранность и доступность для дальнейшего использования ранее накопленных данных при модернизации технических и программных средств ИС ОРМ;
20) выполнение функциональных требований, указанных в настоящем пункте, при вводе в эксплуатацию сетей и средств связи для оказания услуг связи в соответствии с лицензиями на осуществление деятельности в области оказания услуг связи17.
20. Посредством технических и программных средств ИС ОРМ для проведения регламентных и ремонтных работ уполномоченному техническому персоналу должен предоставляться доступ к файлу ошибочных блоков переданных отчетов и возможность редактирования ошибочных записей соответствующих отчетов.
21. Посредством технических и программных средств ИС ОРМ обеспечивается сбор и накопление информации:
1) о фактах состоявшихся соединений абонентов (пользователей услугами связи);
2) о фактах несостоявшихся соединений, включая попытки установления соединения, абонентов (пользователей услугами связи);
3) о кратковременных соединениях, не подлежащих тарификации в системе учета сети связи;
4) об услугах связи, предоставленных в рамках действующих лицензий на оказание услуг связи, которая хранится в технических и программных средствах ИС ОРМ в соответствии с приложениями № 1 и 10 к Требованиям.
22. Посредством технических и программных средств ИС ОРМ обеспечивается сбор и накопление информации о соединениях, инициированных абонентами и другими пользователями и реализованных посредством услуг сети передачи данных (при наличии лицензий на услуги связи по предоставлению каналов связи, услуги связи в сети передачи данных, за исключением передачи голосовой информации, телематические услуги связи):
1) подключениях абонента к сети передачи данных и отключениях от сети передачи данных;
2) HTTP-соединениях с информационными ресурсами сети передачи данных (посещение страниц в сети "Интернет", мультиплексирование с использованием протокола HTTP);
3) соединениях для передачи почтовых сообщений;
4) передаче электронных сообщений между пользователями (служебных сообщениях, мгновенных сообщениях, коротких сообщениях, мультимедийных сообщениях, отправленных посредством сети передачи данных);
5) голосовой связи посредством сети передачи данных;
6) передаче файловых данных;
7) терминальном доступе к оборудованию для удаленного управления;
8) передаче прочих сообщений, принимаемых (получаемых) абонентом при помощи закрытых протоколов обмена;
9) изменении сетевых адресов пользователей, если такая замена (трансляция) сетевых адресов в процессе оказания услуг связи осуществляется на оборудовании связи сети передачи данных оператора связи;
10) о кодах идентификации, выделенных абонентам выделенной сети и адресации, используемой в выделенной сети.
Информация должна храниться в течение трех лет с момента окончания осуществления таких действий18.
23. Посредством технических и программных средств ИС ОРМ обеспечиваются сбор, накопление и хранение информации о следующих соединениях и сеансах связи абонентов (пользователей услугами телефонной связи) реализованных посредством сетей телефонной связи:
1) телефонных соединениях;
2) входящих/исходящих текстовых коротких сообщениях, как доставленных, так и не доставленных абоненту;
3) служебных соединений;
4) иной информации о телефонных соединениях абонентов и других пользователей телефонной сети связи19.
24. Посредством технических и программных средств ИС ОРМ обеспечивается сбор, накопление и хранение информации об изменении местоположения абонентов в соответствии с протоколом, приведенным в разделе "Locations.asn" приложения № 9 к Требованиям, доступную в сети связи, как при предоставлении услуги связи, так и в режиме ожидания вызова (при переключении его обслуживания разными устройствами сети связи, находящимися в разных географических зонах обслуживания, при включении и/или выключении абонентского устройства, при рассылке запросов от средств связи).
25. Посредством технических и программных средств ИС ОРМ при сборе информации о соединениях абонентов в сети передачи данных обеспечивается формирование единой записи о соединениях в сети передачи с суммированием количества принятой и переданной информации в течение пяти минут по одной и той же паре IP-адресов и TCP/UDP-портов для всех соединений.
Для HTTP-соединений абонентов в сети передачи данных с информационными ресурсами посредством ИС ОРМ фиксируются сведения согласно приложению № 1 к Требованиям. В качестве международного единого указателя ресурса в сети "Интернет" должен заполняться адрес страницы, запрошенной пользователем.
26. Информация по пунктам 23 - 24 настоящих Правил должна храниться в течение 3-х лет с момента окончания осуществления таких действий20.
27. Посредством технических и программных средств ИС ОРМ выполняется сбор сообщений пользователей услугами связи следующими способами:
1) сбор сообщений пользователей услугами связи, исключая передачу информации в сеть связи, в том числе от технических средств ОРМ сети передачи данных, в соответствии с протоколом взаимодействия, приведенным в приложении № 2 к Правилам применения оборудования систем коммутации, включая программное обеспечение, обеспечивающего выполнение установленных действий при проведении оперативно-розыскных мероприятий. Часть III. Правила применения оборудования коммутации и маршрутизации пакетов информации сетей передачи данных, включая программное обеспечение, обеспечивающего выполнение установленных действий при проведении оперативно-розыскных мероприятий, утвержденным приказом Министерства связи и массовых коммуникаций Российской Федерации от 16.04.2014 № 83 (зарегистрирован Министерством юстиции Российской Федерации 4 июня 2014 г., регистрационный № 32560)21;
2) сбор сообщений пользователей услугами связи с интерфейсов точек консолидации, перечень которых приведен в приложении № 11 к Требованиям (требования к организации точек консолидации голосовой информации, текстовых сообщений, изображений, звуков, видео- или иных сообщений22 пользователей услугами связи, приведены в приложении № 12 к Требованиям).
28. Сбор, накопление и хранение голосовой информации, текстовых сообщений, изображений, звуков, видео- или иных сообщений пользователей услугами связи, в ИС ОРМ осуществляется в форматах, приведенных в приложении № 13 к Требованиям.
29. Посредством технических и программных средств ИС ОРМ выполняется накопление и хранение голосовой информации, текстовых сообщений, изображений, звуков, видео- или иных сообщений пользователей услугами связи, в соответствии с пунктом 6 Правил хранения.
30. Функционирование технических и программных средств ИС ОРМ не должно оказывать влияние на работоспособность средств связи и собственные информационные системы оператора связи.
31. Посредством технических и программных средств ИС ОРМ, в случае, когда структура организации сети связи оператора связи обслуживает одновременно несколько структурных подразделений оператора связи в субъектах Российской Федерации, обеспечивается функционал предоставления информации по запросу ПУ соответствующих субъектов Российской Федерации.
32. Технические и программные средства ИС ОРМ других сетей связи, должны иметь функционал предоставления информации по запросу ПУ тех субъектов Российской Федерации, где предоставляются услуги связи.
33. Технические и программные средства ИС ОРМ, применяемые в распределенных сетях связи и (или) нескольких сетях связи, должны иметь функционал выполнения поисковых задач для тех сетей связи и структурных подразделений операторов связи, которые заданы с ПУ в запросе. При явном указании списка структурных подразделений операторов связи в параметрах поисковой задачи, запрос выполняется в соответствии с временными характеристиками, приведенными в главе IV Требований.
IV. Требования, предъявляемые к техническим и программным средствам ИС ОРМ в части обеспечения временных характеристик обработки запроса и поиска информации
34. Время предварительной обработки информации с момента ее поступления в технические и программные средства ИС ОРМ до момента, когда она становится доступной для выполнения запросов с ПУ, не должно превышать следующих значений:
1) 5 секунд - для данных об абонентах сети связи и пользователях услугами связи, получивших телефонные номера и (или) коды идентификации для доступа к услугам сети связи;
2) 5 секунд - для данных о кодах идентификации для доступа к услугам сети связи, предоставленных пользователям услугами связи путем распространения карточек доступа;
3) 30 секунд - для данных о кодах идентификации для доступа к услугам сети связи, предоставленных пользователям услугами связи посредством SMS-сообщения;
4) 30 секунд - для данных о временных кодах идентификации, выделяемых пользователям услугами связи в ходе предоставления доступа к сети связи или услугам сети связи;
5) 30 секунд - для данных об изменениях в сети связи;
6) 5 минут с момента наступления события - для данных об оказанных услугах телефонной связи, о смене местоположения абонентов;
7) 10 минут с момента наступления события - для данных о соединениях, осуществленных посредством сети передачи данных.
35. Временной интервал между началом исполнения поисковой задачи техническими и программными средствами ИС ОРМ и завершением формирования результата техническими и программными средствами ИС ОРМ (время выполнения задачи) не должно превышать следующих значений:
1) 1 секунда - для данных о принадлежности идентификаторов абонентов сети оператора связи;
2) 1 секунда - для данных об использовании абонентом (пользователем услуг связи) карты оплаты услуг телефонной связи23;
3) 3 секунды - для данных об идентификаторах абонентов, зарегистрированных на физическое или юридическое лицо;
4) 1 секунда - для данных о пополнении баланса личного счета абонента.
36. Время выполнения задач поиска информации о связях абонентов, накопленных в технических и программных средствах ИС ОРМ, не должно превышать значений, приведенных в таблице № 1 к Требованиям.
37. Посредством технических и программных средств ИС ОРМ должно обеспечиваться одновременное выполнение не менее 100 поисковых задач. При выполнении каждой из 100 одновременно выполняемых задач должны обеспечиваться временные характеристики, указанные в таблице № 1.
Таблица № 1.
| № | Критерии запроса | Время выполнения запроса | ||||
|---|---|---|---|---|---|---|
| до суток | до 1 месяца | до 6 месяцев | до 1 года | до 3 лет | ||
| 1 | номер телефона абонента сети оператора; идентификатор подвижной станции абонента (IMEI, ESN/MIN); идентификатор подвижного абонента (IMSI); номер телефонной (таксофонной) карты; | <3 с | <5 с | <15 с | <25 с | <50 с |
| 2 | идентификатор абонента сети передачи данных, в том числе другого оператора связи; идентификатор пользователя в сети передачи данных, в том числе другого оператора связи; идентификатор прикладного уровня при использовании услуг сети передачи данных | < 1 мин | < 10 мин | < 15 мин | < 1 часа | < 1,5 часов |
| 3 | номер базовой станции; номер группы каналов; номер коммутатора; идентификатор узла связи; идентификатор устройства сети передачи данных; | < 7 мин | ||||
| 4 | критерии идентификатора сообщений пользователей услугами связи | <10 с | ||||
38. В ИС ОРМ необходимо наличие функции выполнения комбинированных запросов, являющихся поисковыми критериями, объединенными логическими операциями.
39. В ИС ОРМ необходима поддержка логических операциий для объединения поисковых критериев: "И", "ИЛИ", операции группировки критериев "(", ")" и "НЕ".
40. Применение операции "НЕ" допускается только в случае, если к её результату или результату включающей его операции объединения применяется операция "И" с допустимым поисковым критерием.
41. К временным параметрам поиска информации в базе данных ИС ОРМ при выполнении комбинированных поисковых запросов предъявляются следующие требования:
1) для операции "И" время выполнения поискового запроса по двум и более критериям должно быть меньше суммарного времени выполнения поисковых запросов по каждому из критериев;
2) для операции "ИЛИ" время выполнения поискового запроса по двум и более критериям должно быть не больше суммарного времени выполнения поисковых запросов по каждому из критериев;
3) для операции "НЕ" время выполнения поискового запроса, в котором один из критериев задан с операцией "НЕ", не должно превышать времени выполнения аналогичного запроса, в котором используется соответствующий критерий без операции "НЕ".
Если один из поисковых критериев является составным критерием с использованием операций группировки, время выполнения исходного запроса должно соответствовать требованиям подпунктов 1 - 3 настоящего пункта.
Приложение № 1
к Требованиям к техническим и
программным средствам
информационных систем, содержащих
базы данных абонентов оператора связи
и предоставленных им услугах связи, а
также информацию о пользователях
услугами связи и о предоставленных им
услугах связи, обеспечивающих
выполнение установленных действий
при проведении оперативно-розыскных
мероприятий, утвержденным приказом
Министерства цифрового развития,
связи и массовых коммуникаций
Российской Федерации
от 29.10.2018 № 573
Перечень сведений, накапливаемых в информационных системах, содержащих базы данных абонентов оператора связи и предоставленных им услугах связи, а также информацию о пользователях услугами связи и о предоставленных им услугах связи, обеспечивающих выполнение установленных действий при проведении оперативно-розыскных мероприятий
1. Идентификатор абонента в сетях персонального радиовызова, сети фиксированной телефонной связи, подвижной сети связи состоит из:
1) Идентификатора фиксированной телефонной сети связи общего пользования (далее - ТФоП-идентификатор), включающего:
телефонный номер в международном формате;
внутренний номер (при наличии);
2) GSM-идентификатора, включающего:
телефонный номер в международном формате;
идентификатор мобильного абонента (IMSI);
идентификатор мобильной станции (IMEI);
идентификатор SIM-карты абонента (ICC);
3) Идентификатора мобильной сети связи общего пользования (далее - CDMA-идентификатор), включающего:
телефонный номер в международном формате;
идентификатор мобильного абонента;
идентификатор мобильной станции;
идентификатор мобильного абонента (CDMA);
идентификатор SIM-карты абонента (ICC);
4) идентификатора сети передачи данных, включающего:
идентификатор пользовательского оборудования;
имя пользователя - login;
IP-адрес пользователя;
адрес его электронной почты;
PIN-код;
телефонный номер абонента сети передачи голосовой информации при передаче голоса посредством сети передачи данных;
пользовательский домен;
5) идентификатора сети персонального радиовызова;
6) идентификатора в сети передачи голосовой информации при передаче голоса посредством сети передачи данных, включающего:
IP-адрес абонента;
общедоступное имя инициатора связи;
телефонный номер абонента или уникальный код идентификации в сети передачи голосовой информации при передаче голоса посредством сети передачи данных.
2. Технические и программные средства ИС ОРМ должны накапливать следующую информацию о соединениях абонентов в сети персонального радиовызова:
1) дату и время соединения;
2) тип соединения;
3) идентификаторы абонента;
4) объем переданных данных;
5) причину завершения соединения;
6) идентификатор оператора связи или структурного подразделения
3. Технические и программные средства ИС ОРМ должны накапливать следующую информацию о соединениях абонентов при оказании услуг фиксированной телефонной связи:
1) дату и время начала соединения;
2) длительность соединения, секунд;
3) тип соединения;
4) тип вызывающего абонента;
5) коммутатор, обслуживший соединение;
6) тип вызываемого абонента;
7) входящий группа соединительных линий;
8) исходящий группа соединительных линий;
9) код пограничного коммутатора;
10) причину завершения соединения;
11) идентификатор оператора связи или его структурного подразделения;
12) оказанные услуги связи при соединении;
13) номер телефонной карты;
14) идентификаторы вызывающего абонента;
15) набранный номер вызываемого абонента;
16) идентификаторы вызываемого абонента;
17) телефонный номер при переадресации;
18) код сигнальной точки отправления (ОРС) для транзитного узла связи;
19) код сигнальной точки назначения (DPC) для транзитного узла связи;
20) текстовое сообщение пользователей услугами связи;
21) идентификатор сообщений пользователей услугами связи.
4. Технические и программные средства ИС ОРМ должны накапливать следующую информацию о соединениях абонентов при предоставлении услуг подвижной телефонной связи:
1) дату и время начала соединения;
2) длительность соединения, выраженную в секундах;
3) тип соединения;
4) оказанные услуги связи при соединении;
5) тип вызывающего абонента;
6) коммутатор, обслуживший соединение;
7) тип вызываемого абонента;
8) входящая группа соединительных линий;
9) исходящая группа соединительных линий;
10) код пограничного коммутатора;
11) код роумингового партнера;
12) причину завершения соединения;
13) идентификатор оператора связи или структурного подразделения;
14) идентификаторы вызывающего абонента;
15) местоположение вызывающего абонента на начало вызова;
16) местоположение вызывающего абонента на конец вызова;
17) идентификаторы вызываемого абонента;
18) местоположение вызываемого абонента на начало вызова;
19) местоположение вызываемого абонента на конец вызова.
20) телефонный номер при переадресации;
21) текстовое сообщение;
22) идентификатор сообщений пользователей услугами связи.
5. Технические и программные средства ИС ОРМ должны накапливать следующую информацию о соединениях абонентов в сети передачи данных:
1) информацию о подключении (отключении) абонента к сети передачи данных (AAA-имя пользователя login), включающую:
дату и время подключения (отключения) к сети передачи данных;
тип соединения (подключение к сети передачи данных, отключение от сети передачи данных, смена местоположения);
идентификатор сессии;
выделенный динамический IP-адрес;
имя пользователя (login);
код протокола в соответствии с RFC 1700, либо номер порта для TCP/UDP;
вызывающий номер;
вызываемый номер;
IP-адрес/порт сетевого накопителя данных (далее - NAS-сервер);
объем принятых данных, байт;
объем переданных данных, байт;
идентификатор оператора связи или структурного подразделения;
идентификатор пользовательского оборудования;
наименование GPRS точки доступа (APN);
IP-адрес GPRS SGSN;
IP-адрес GPRS GGSN;
код зоны обслуживания (SAC) GRPS;
базовую станцию, через которую установлено соединение (передача данных посредством подвижной сети связи);
базовую станцию, через которую завершено соединение (передача данных посредством подвижной сети связи);
номер телефонной карты;
международный идентификатор мобильного абонента (далее - IMSI мобильного абонента);
идентификатор мобильной станции абонента;
номер модемного пула;
2) общую информацию для всех записей об использовании абонентами услуг связи и ресурсов сети передачи данных (за исключением соединений подключения/отключения к сети связи, трансляции сетевых адресов):
идентификатор оператора связи или структурного подразделения;
дату и время начала соединения;
дату и время завершения соединения;
информацию о клиенте (IР/порт);
информацию о сервере (IР/порт);
информацию о трансляции (IР/порт)24;
код протокола в соответствии с RFC1700 либо номер порта для TCP/UDP;
идентификатор точки подключения к сети передачи данных, с которой получена запись о соединении;
3) информацию о HTTP-соединениях с информационными ресурсами сети передачи данных (посещение страниц в сети "Интернет"), включающую:
адрес в сети Интернет, наименование информационного ресурса;
объем принятых и переданных данных в соединении (информация должна включать как соединения управления, так и передачи данных), байт;
причину завершения соединения;
уникальный идентификатор абонента, формируемый путем аутентификации, авторизации и учёта действий абонента (ААА-имя пользователя login);
идентификатор сообщений пользователей услугами связи;
4) информацию о соединениях передачи почтовых сообщений, включающую:
отправителя почтового сообщения;
список получателей почтового сообщения;
список получателей копии почтового сообщения;
адрес, куда следует отправлять ответ на письмо;
тему почтового сообщения;
размер почтового сообщения, включая прикрепленные файлы, байт;
наличие прикрепленных файлов в письме;
список текстовых наименований почтовых серверов, через которые отправлено письмо (в том числе почтового сервера);
причину завершения соединения;
протокол, при помощи которого отправлено сообщение;
тип пользовательской операции;
AAA-имя пользователя login;
текстовое сообщение;
идентификатор сообщений пользователей услугами связи;
5) информацию о соединениях передачи электронных сообщений между пользователями (служебных сообщениях, мгновенных сообщениях, коротких сообщениях, мультимедийных сообщениях, отправленные посредством сети передачи данных), включающую:
наименование учетной записи пользователя при подключении;
общедоступное имя отправителя;
пользовательский идентификатор отправителя (в том числе для сервера, предназначенного для отправки мгновенных сообщений);
список получателей, включающий для каждого получателя сообщения: общедоступное имя получателя, пользовательский идентификатор получателя (в том числе для сервера, предназначенного для отправки мгновенных сообщений);
размер данных сессии, байт;
причину завершения соединения;
протокол, при помощи которого отправлены сообщения;
тип пользовательской операции;
AAA-имя пользователя login;
текстовое сообщение;
идентификатор сообщений пользователей услугами связи;
6) информацию о соединениях голосовой связи посредством сети передачи данных, включающую:
идентификатор сессии;
идентификатор конференции;
длительность разговора, выраженная в секундах;
общедоступное имя инициатора связи;
способ подключения;
номер вызывающего абонента;
номер вызываемого абонента;
объем переданных данных (включает как соединения управления, так и передачи данных), байт;
объем принятых данных (включает как соединения управления, так и передачи данных), байт;
наличие переданной в соединении факсовой информации;
причину завершения соединения;
входящая группа (идентификатор направления/оконечного оборудования вызывающей стороны);
исходящая группа (идентификатор направления/оконечного оборудования вызываемой стороны);
идентификаторы медиашлюзов, обслуживших соединение;
протокол передачи;
услуги связи при соединении;
AAA-имя пользователя login;
идентификатор сообщений пользователей услугами связи;
7) информацию о соединениях передачи файловых данных, включающую:
название сервера;
имя пользователя, наименование учетной записи;
режим работы файлового сервера;
объем переданных данных (включает как соединения управления, так и передачи данных), байт;
объем принятых данных (включает как соединения управления, так и передачи данных), байт;
причину завершения соединения;
AAA-имя пользователя login;
идентификатор сообщений пользователей услугами связи;
8) информацию о соединениях терминального доступа к оборудованию для удаленного управления, включающую:
объем переданных данных (включает как соединения управления, так и передачи данных), байт;
объем принятых данных (включает как соединения управления, так и передачи данных), байт;
протокол удаленного доступа к оборудованию;
AAA-имя пользователя login;
идентификатор сообщений пользователей услугами связи;
9) информацию о соединениях передачи прочих данных принимаемых, получаемых абонентом при помощи закрытых протоколов обмена, включающую:
объем переданных данных (включает как соединения управления, так и передачи данных), байт;
объем принятых данных (включает как соединения управления, так и передачи данных), байт;
протокол передачи данных;
AAA-имя пользователя login;
идентификатор сообщений пользователей услугами связи;
10) информацию о трансляции сетевых адресов пользователей, накапливаемую отдельными техническими и программными средствами ИС ОРМ по согласованию с ПУ, включающую:
дату и время трансляции;
тип записи (начало (окончание трансляции);
внутренний сетевой адрес и порт;
внешний сетевой адрес и порт;
сетевой адрес назначения и порт;
тип трансляции сетевых адресов.
6. Технические и программные средства ИС ОРМ должны накапливать следующую информацию об изменении местоположения абонентов:
1) дату и время определения местоположения;
2) идентификатор абонента;
3) информацию о местоположении для услуг телефонной связи в сетях подвижной радиосвязи:
код зоны;
номер сектора базовой станции;
компенсацию задержки прохождения сигнала от мобильной станции;
4) информацию о местоположении для услуг передачи данных в сети подвижной связи: код зоны/контроллера доступа, номер сектора базовой станции, либо МАС-адрес сетевого оборудования базовой станции и идентификатор сектора; информацию о широте/долготе местоположения абонента с указанием типа проекции координат (в случае технической возможности накопления).
7. Технические и программные средства ИС ОРМ должны накапливать информацию о пользователях услугами связи в соответствии с приложением № 9 к Требованиям (раздел ReportsAbonents.asn).
8. Технические и программные средства ИС ОРМ должны накапливать информацию о платежах, совершенных абонентами в соответствии с приложением № 9 к Требованиям (раздел ReportsPayments.asn).
9. Технические и программные средства ИС ОРМ должны накапливать справочную информацию в соответствии с приложением № 9 к Требованиям (раздел Dictionaries.asn) о:
1) группа соединительных линий (идентификатор направления и оконечного оборудования вызываемой/вызывающей стороны);
2) базовых станциях;
3) роуминговых партнерах;
4) коммутаторах;
5) IP-шлюзах, в том числе: узлах обслуживания абонентов GPRS (далее - SGSN), узлах маршрутизации данных между сетями GPRS и другими IP-сетями (далее - GGSN), узлах для сервисов коротких сообщений (далее - SMSC), шлюзах для передачи голосовой информации поверх IP (далее - VOIP-шлюз), серверов аутентификации, авторизации и учёта действий абонента (пользователя) (далее - AAA-сервер), коммутаторов вызовов из внешних сетей (далее - GMSC), шлюзах для коммутации с ТФоП (далее - PSTN);
6) типах вызовов;
7) списках услуг связи;
8) способах оплаты (пополнения баланса);
9) причинах завершения соединения;
10) справочниках с планами IP-адресации;
11) планах телефонной номерной емкости;
12) типах документов, удостоверяющих личность;
13) операторах связи, обслуживаемые ИС ОРМ;
14) идентификаторах точек подключения к сети передачи данных, с которых получены записи о соединениях;
15) специальных номерах оператора связи:
короткие номера;
номера технических служб;
групповые номера;
пул маршрутных номеров подвижной станции (далее - номера MSRN-пулов);
16) собственных телематических серверах операторов связи;
17) ином оборудовании сети передачи данных, предоставляющим доступ абонентов к собственным информационным ресурсам оператора;
18) картах связей группы соединительных линий;
19) планах нумерации идентификаторов мобильных телефонных абонентов;
20) справочниках кодов сигнальных точек отправления и назначения.
Справочная информация должна накапливаться в объеме, достаточном для декодирования идентификаторов услуг, местоположения, а также иной информации об абонентах, подключенных услугах, соединениях, трафике, накапливаемой техническими и программными средствами ИС ОРМ информации.
Приложение № 2
к Требованиям к техническим и
программным средствам
информационных систем, содержащих
базы данных абонентов оператора связи
и предоставленных им услугах связи, а
также информацию о пользователях
услугами связи и о предоставленных им
услугах связи, обеспечивающих
выполнение установленных действий
при проведении оперативно-розыскных
мероприятий, утвержденным приказом
Министерства цифрового развития,
связи и массовых коммуникаций
Российской Федерации
от 29.10.2018 № 573
Требования, предъявляемые к интерфейсу взаимодействия между пультом управления и техническими и программными средствами информационных систем, содержащих базы данных абонентов оператора связи и предоставленных им услугах связи, а также информацию о пользователях услугами связи и о предоставленных им услугах связи, обеспечивающих выполнение установленных действий при проведении оперативно-розыскных мероприятий
1. Технические и программные средства информационных систем, содержащих базы данных абонентов оператора связи и предоставленных им услугах связи, а также информацию о пользователях услугами связи и о предоставленных им услугах связи, обеспечивающих выполнение установленных действий при проведении оперативно-розыскных мероприятий (далее - ИС ОРМ) подключаются к ПУ в точках подключения выделенными каналами связи.
2. В качестве набора протоколов передачи данных следует использовать набор протоколов TCP/IP.
Сетевой интерфейс первого уровня необходимо использовать для первичного подключения аппаратуры передачи данных.
Для каждой ИС ОРМ внутри сетевого интерфейса первого уровня должна предусматриваться возможность создания виртуальной сети VPN (Virtual Private Network), по протоколу туннелирования второго уровня L2TP (IPSec VPN) для туннелирования всего рабочего TCP/IP трафика между техническими и программными средствами ИС ОРМ и ПУ.
3. Пропускная способность каналов передачи данных для доставки информации об оказанных абонентам услугах связи, в том числе о фактах приема, передачи, доставки и (или) обработки голосовой информации, текстовых сообщений, изображений, звуков, видео- или иных сообщений25 пользователей услугами связи между техническими и программными средствами ИС ОРМ и ПУ в точках подключения должна соответствовать данным, приведенным в таблице № 1.
Таблица № 1. Пропускная способность каналов передачи данных для доставки информации об оказанных абонентам услугах связи, в том числе о фактах приема, передачи, доставки и (или) обработки голосовой информации, текстовых сообщений, изображений, звуков, видео- или иных сообщений26
| Емкость абонентской базы, тысяч абонентов | не более 1 | не более 10 | не более 100 | не более 1000 | более 1000 |
|---|---|---|---|---|---|
| Скорость передачи данных, килобит в секунду, не менее | 2048 | 4096 | 10000 | 10000 | 100000 |
Пропускная способность каналов передачи данных между техническими и программными средствами ИС ОРМ и ПУ для доставки голосовой информации, текстовых сообщений, изображений, звуков, видео- или иных сообщений пользователей услугами связи:
для сетей подвижной радиосвязи в сети связи общего пользования, подвижной радиосвязи в выделенной сети связи, подвижной радиотелефонной связи в сети связи общего пользования, подвижной радиотелефонной связи, подвижной спутниковой радиосвязи в соответствии с таблицей № 2;
Таблица № 2. Пропускная способность каналов передачи данных между техническими и программными средствами ИС ОРМ и ПУ для услуг подвижной телефонной связи
| Емкость абонентской базы, тысяч абонентов | Не более 10 | Не более 100 | Не более 1000 | Не более 10000 | Более 10000 |
|---|---|---|---|---|---|
| Скорость передачи данных, мегабит в секунду, не менее | 4 | 10 | 100 | 300 | 500 |
для сетей междугородной и международной телефонной связи, телефонной связи в выделенной сети связи, внутризоновой телефонной связи, местной телефонной связи, голосовой связи посредством сети передачи данных в соответствии с таблицей № 3;
Таблица № 3. Пропускная способность каналов передачи данных между техническими и программными средствами ИС ОРМ и ПУ для услуг фиксированной телефонной связи
| Емкость абонентской базы, тысяч абонентов, не более | Не более 10 | Не более 100 | Более 100 |
|---|---|---|---|
| Количество групп каналов | 1 | 10 | 100 и более |
| Скорость передачи данных, мегабит в секунду, не менее | 4 | 10 | 100 |
для услуг связи по предоставлению каналов связи, услуг связи в сети передачи данных, за исключением передачи голосовой информации, телематических услуг связи в соответствии с таблицей № 4;
Таблица № 4. Пропускная способность каналов доставки сообщений пользователей услугами передачи данных между техническими и программными средствами средствами ИС ОРМ и ПУ
| Скорость потока информации сетевого трафика, обрабатываемого ИС ОРМ, мегабит в секунду | Суммарная скорость передачи данных на выходе ИС ОРМ, предназначенном для связи с ПУ, мегабит в секунду, не менее |
|---|---|
| Не более 1000 | 5% от скорости потока информации обрабатываемого ИС ОРМ |
| Не более 10000 | 100 |
| Не более 20000 | 1000 |
| Более 20000 | 10000 |
Суммарная скорость выгрузки из ИС ОРМ по всем запросам должна составлять не менее 70% от пропускной способности канала доставки сообщений пользователей услугами передачи данных.
4. Взаимодействие технических и программных средств ИС ОРМ с оборудованием ПУ на транспортном уровне следует осуществлять по схеме "клиент - сервер":
1) в качестве "сервера" выступает ИС ОРМ;
2) в качестве "клиента" выступает оборудование ПУ.
5. Для взаимодействия технических и программных средств ИС ОРМ с ПУ необходимо организовать пять каналов передачи данных (далее - кпд):
1) канал управления (кпд1);
2) канал данных (кпд2);
3) канал мониторинга (кпд3);
4) канал неформатированных данных (кпд4);
5) канал доставки сообщений пользователей услугами связи (кпд5).
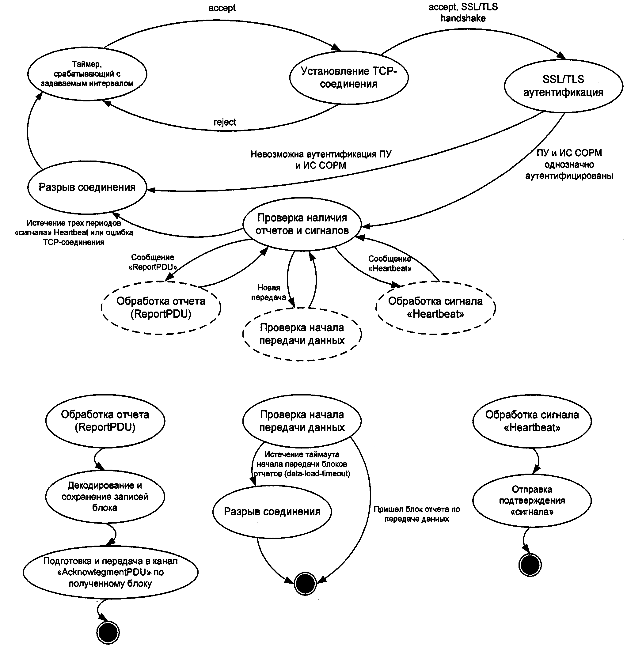
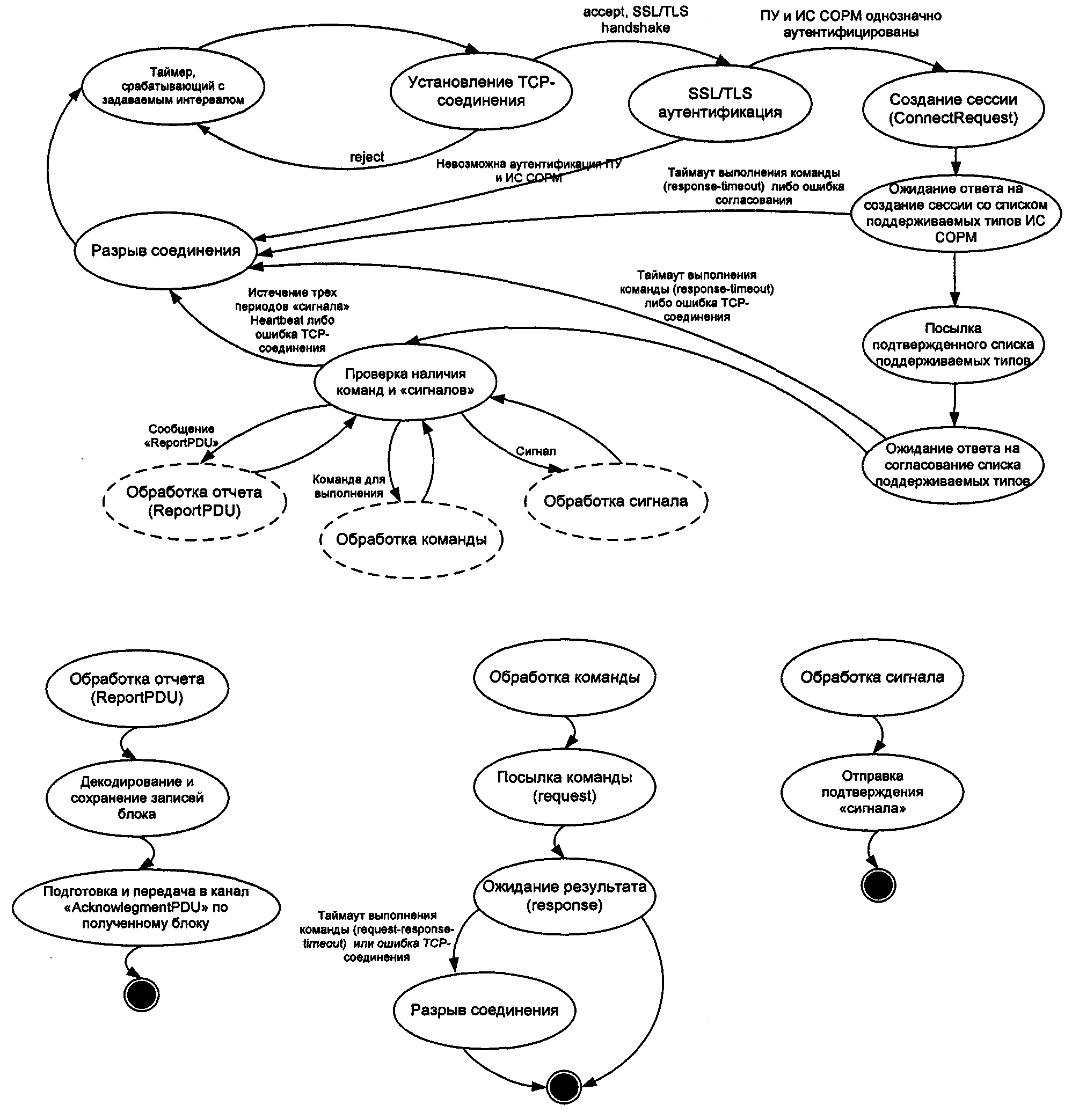
6. Канал управления (кпд1) служит для передачи:
1) от ПУ в ИС ОРМ запросов (команд);
2) от ИС ОРМ на ПУ ответов и "сигналов".
7. Канал данных (кпд2) служит для передачи:
1) от ИС ОРМ на ПУ блоков данных отчетов, генерируемых и направляемых ИС ОРМ по запросам от ПУ, "сигнала" HeartBeat;
2) от ПУ в ИС ОРМ подтверждений о принятии блоков данных отчетов.
8. Канал мониторинга (кпд3) служит для передачи:
1) от ПУ в ИС ОРМ запросов о текущей конфигурации оборудования, системного и прикладного ПО ИС ОРМ и запросов на модификацию конфигурации;
2) от ИС ОРМ на ПУ ответов на запросы ПУ, "сигналов".
9. Канал неформатированных данных (кпд4) служит для передачи:
1) от ПУ в ИС ОРМ команд на виды передаваемых неформатированных данных;
2) от ИС ОРМ на ПУ неформатированных данных, "сигналов".
10. Канал доставки сообщений пользователей услугами связи (кпд5) служит для передачи:
1) от ИС ОРМ на ПУ блоков сообщений пользователей услугами связи, запрошенных ПУ, сигналов;
2) от ПУ в ИС ОРМ подтверждений о принятии блоков сообщений пользователей услугами связи.
11. Каналы передачи данных (кпд1, кпд2, кпд3, кпд4, кпд5) создаются для подключения к ИС ОРМ в виде TCP-соединений. Номера портов должны передаваться на ПУ на внешних носителях. Посредством ИС ОРМ выполняется мониторинг данных портов для создания TCP-соединений с ПУ.
12. ПУ должны осуществлять попытки установления подключения к ИС ОРМ в соответствии с задаваемым интервалом по предоставленным ИС ОРМ ТСР-портам.
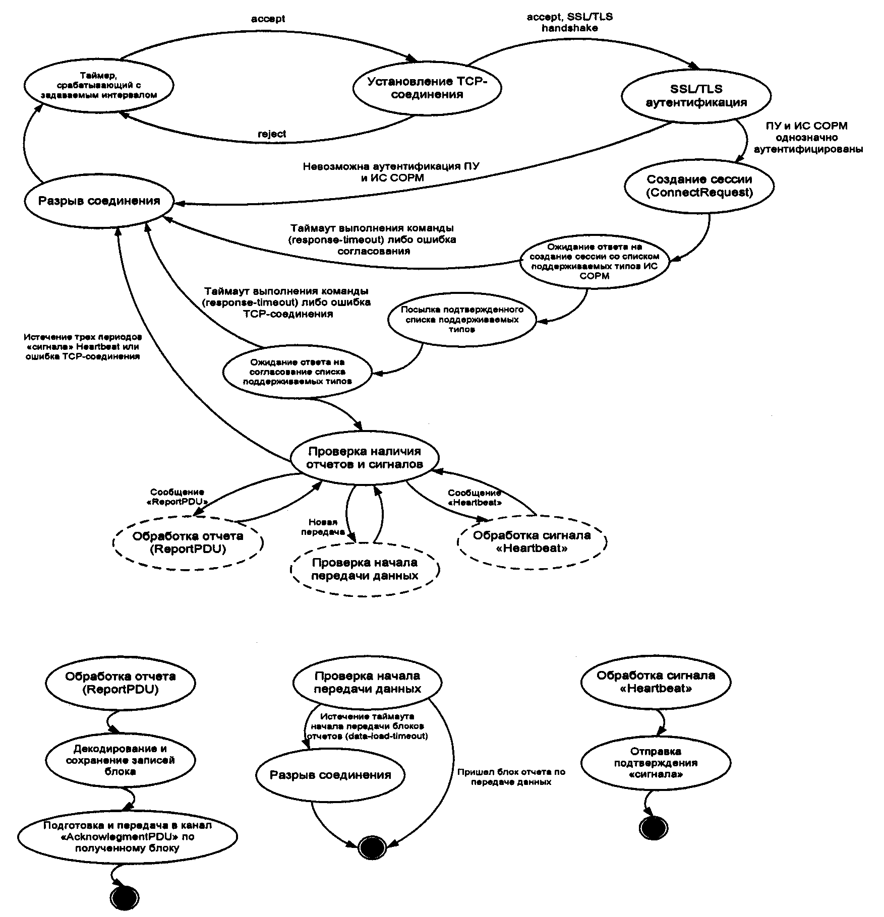
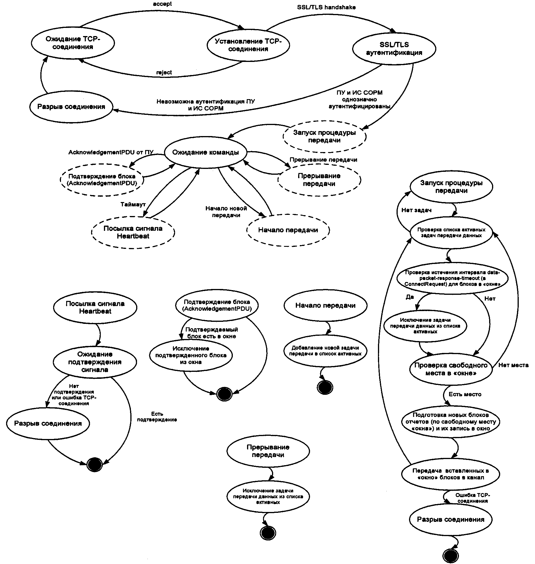
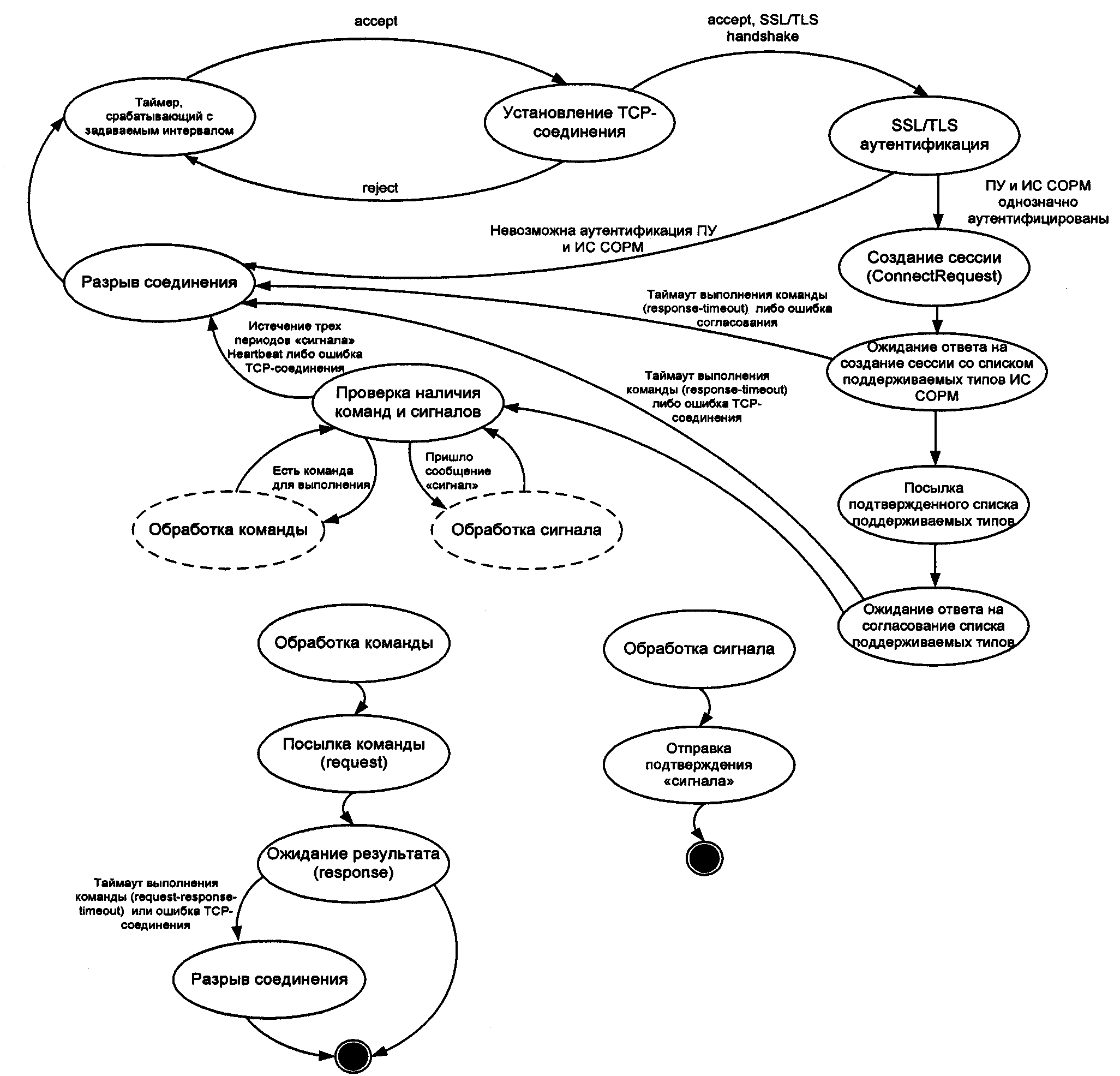
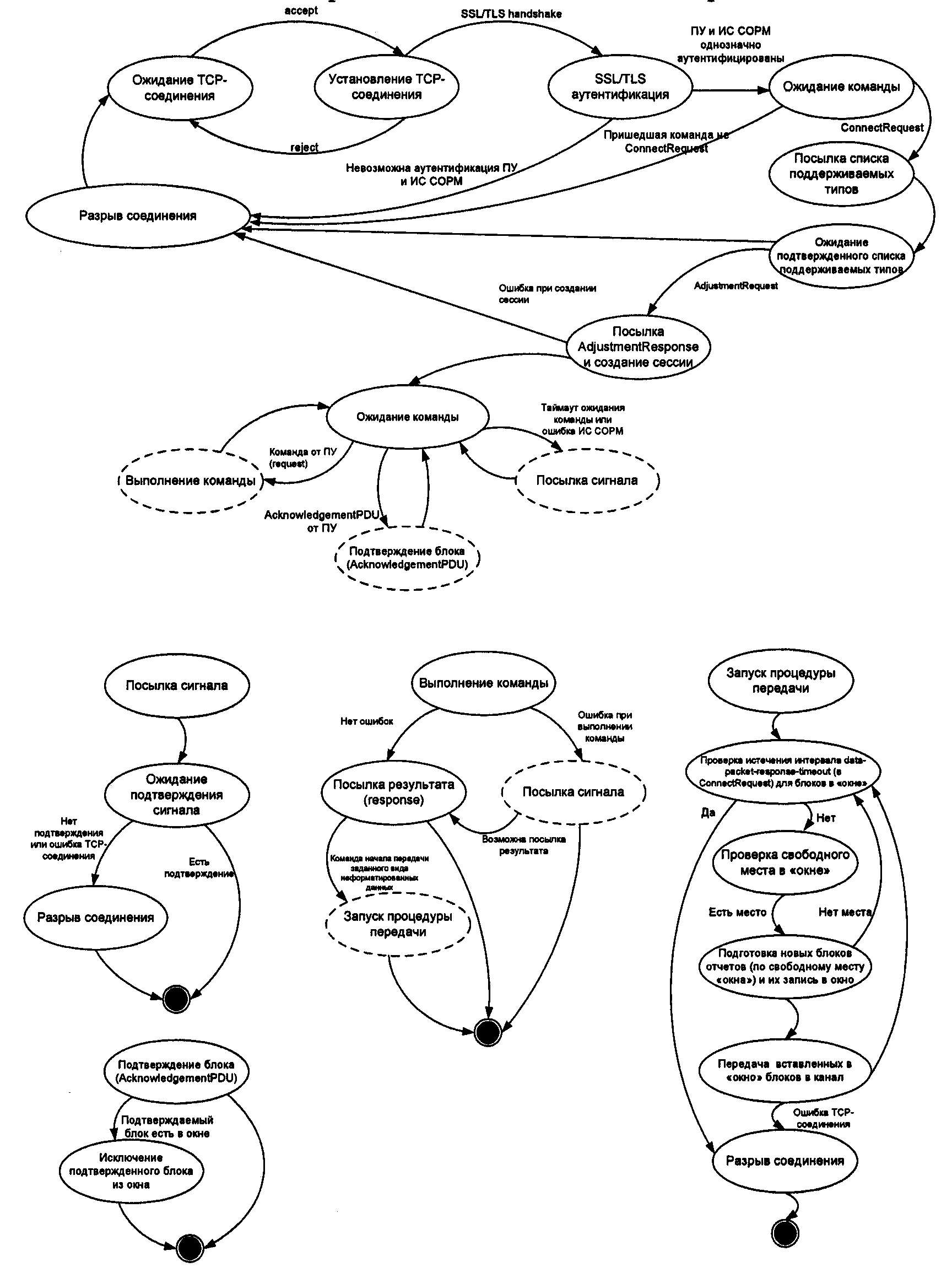
13. Установление соединений ПУ с ИС ОРМ по кпд1, кпд2 необходимо осуществлять в следующей последовательности:
1) установление ПУ TCP-соединения к ИС ОРМ по порту канала кпд1;
2) выполнение процедуры взаимной SSL/TLS аутентификации в соответствии с пунктом 15 приложения № 2 к Требованиям;
3) установление ПУ TCP-соединения к ИС ОРМ по порту канала кпд2;
4) выполнение процедуры взаимной SSL/TLS аутентификации в соответствии с пунктом 15 приложения № 2;
5) после успешной аутентификации создание ПУ сессии к ИС ОРМ;
6) ожидание ПУ данных и сигналов по кпд2 только после того, как была создана сессия по кпд1. При приеме данных и сигналов по кпд2 при отсутствии установленной сессии по кпд1 ПУ должен разорвать соединение по кпд2.
14. Установление ПУ соединений к ИС ОРМ по каналам кпд3, кпд4 и кпд5 необходимо осуществлять независимо друг от друга и от наличия установленных соединений по кпд1 и кпд2:
1) установление ПУ TCP-соединения к ИС ОРМ по ТСР-порту кпд3/кпд4/кпд5;
2) выполнение процедуры взаимной SSL/TLS аутентификации в соответствии с пунктом 15 настоящего приложения;
3) после успешной аутентификации создание ПУ сессии к ИС ОРМ;
4) после успешной аутентификации посылка ПУ на ИС ОРМ команды в соответствии с приложением № 9 к Требованиям.
15. ПУ должен разорвать соединения к ИС ОРМ, если в течение трех периодов приема сигнала HeartBeat в каналах не было сетевой активности. При отсутствии подтверждения посланного сигнала HeartBeat в течение времени "максимальный размер задержки подтверждения запроса или сигнала" ИС ОРМ должна разорвать соединения с ПУ по соответствующему каналу.
16. ИС ОРМ должна обеспечивать одновременное подключение нескольких ПУ и предоставление ПУ доступа к информации ИС ОРМ по территориям оказания услуг данным узлом связи. Максимальное количество одновременно подключенных ПУ для одной ИС ОРМ - 100. ИС ОРМ должна обслуживать подключенные ПУ независимо друг от друга.
17. Каждому идентифицированному на ИС ОРМ ПУ должен быть назначен приоритет выполнения задач. В случае поступления на ИС ОРМ задач от различных ПУ, вероятность постановки на выполнение задачи конкретного ПУ зависит от назначенного приоритета данного ПУ и приоритетов других подключенных ПУ. Распределение вероятности запуска задач от различных ПУ задается приоритетом каждого конкретного ПУ. Конфигурация "по умолчанию" должна обеспечивать равномерное распределение вероятности запуска задач от каждого ПУ. ИС ОРМ должна обеспечивать возможность конфигурирования приоритетов ПУ, а также одновременное выполнение задач по каждому идентифицированному ПУ:
1) по соединениям абонентов, по совершенным платежам, по пополнению справочников, по принадлежности абонентов - не менее 100
2) по запросам сообщений пользователей услугами связи - не менее 10.
18. Обмен данных в кпд1, кпд2, кпд3, кпд4 и кпд5 должен осуществляться при помощи сообщений (Message) в соответствии с форматом сообщений, представленным в приложении № 8 к параметрам кодирования протокола взаимодействия ASN.1 ПУ и технических и программных средств ИС ОРМ ГОСТ Р ИСО/МЭК 8824-1-2001 "Информационная технология. Абстрактная синтаксическая нотация версии один (АСН.1). Часть 1. Спецификация основной нотации", введенного в действие постановлением Государственного комитета Российской Федерации по стандартизации и метрологии от 06.09.2001 № 375-ст27. Способ кодирования сообщений соответствует отличительным правилам кодирования (DER) по ГОСТ Р ИСО/МЭК 8825-1-2003 "Информационная технология. Правила кодирования. Часть 1. Спецификация базовых (BER), канонических (CER) и отличительных (DER) правил кодирования", введенному в действие постановлением Государственного комитета Российской Федерации по стандартизации и метрологии от 13.05.2003 № 140-ст28.
19. Интерфейс взаимодействия между ПУ и ИС ОРМ по кпд1 и кпд2 должен предусматривать наличие следующих видов сообщений:
1) "запросы" - передаются от ПУ в ИС ОРМ по кпд1;
2) "ответы" - передаются из ИС ОРМ на ПУ по кпд1;
3) "сигналы" - передаются из ИС ОРМ на ПУ по кпд1 и кпд2 (для кпд2 только "сигнал" HeartBeat);
4) "отчеты" - формируются ИС ОРМ в качестве ответов на запросы от ПУ, передаются на ПУ по кпд2;
5) "подтверждения" о принятии "отчетов" - передаются из ПУ в ИС ОРМ по кпд2;
6) "подтверждения" о принятии "сигналов" - передаются от ПУ в ИС ОРМ по кпд1 и кпд2 (по кдп2 только для "сигнала" HeartBeat).
20. Интерфейс взаимодействия между ПУ и ИС ОРМ по кпд3 должен предусматривать наличие следующих видов "Сообщений":
1) запросы;
2) ответы;
3) сигнал HeartBeat;
4) подтверждения о принятии сигнала HeartBeat и ответов.
21. Интерфейс взаимодействия между ПУ и ИС ОРМ по кпд4 должен предусматривать наличие следующих видов "Сообщений":
1) "запросы" - передаются от ПУ в ИС ОРМ;
2) "ответы" - передаются из ИС ОРМ на ПУ;
3) "сигналы" - передаются из ИС ОРМ на ПУ;
4) "отчеты" - формируются ИС ОРМ в качестве ответов на запросы от ПУ;
5) "подтверждения" о принятии "отчетов" - передаются от ПУ в ИС ОРМ;
6) "подтверждения" о принятии "сигналов" - передаются от ПУ в ИС ОРМ.
22. Интерфейс взаимодействия между ПУ и ИС ОРМ по кпд5 должен предусматривать наличие следующих видов "Сообщений":
1) "запросы" - передаются от ПУ в ИС ОРМ, используются только запросы создания сессии;
2) "ответы" - передаются из ИС ОРМ на ПУ;
3) "сигналы" - передаются из ИС ОРМ на ПУ;
4) "отчеты" - формируются ИС ОРМ в качестве ответов на запросы от ПУ;
5) "подтверждения" о принятии "отчетов" - передаются от ПУ в ИС ОРМ;
6) "подтверждения" о принятии "сигналов" - передаются от ПУ в ИС ОРМ.
23. Посредством ИС ОРМ выполняются любые действия, связанные с выдачей информации о пользователях услугами связи и предоставленных им услугах связи, управлением и мониторингом технических средств и ПО ИС ОРМ, только по "запросам" с ПУ.
24. Посредством ИС ОРМ обеспечивается прием и обработка следующих сообщений, передаваемых с ПУ:
1) "Запрос на открытие сессии" (ConnectRequest);
2) "Запрос на закрытие сессии" (DisconnectRequest);
3) "Запрос готовности данных" (DataReadyRequest);
4) "Запрос загрузки данных" (DataLoadRequest);
5) "Запрос удаления данных" (DataDropRequest);
6) "Запрос прерывания загрузки данных" (DatalnterruptRequest);
7) "Запрос на создание задачи по обработке информации" (CreateTaskRequest) - предназначен для создания запросов по информации:
"Задачи пополнения справочников" (DictionaryTask);
"Задача поисков по принадлежности абонентов" (AbonentsTask);
"Задача поисков по соединениям абонентов" (ConnectionsTask);
"Задача получения данных местоположения абонентов" (LocationTask);
"Задача поисков по совершенным платежам" (PaymentsTask);
"Задача предоставления сведений о наличии данных" (PresenseTask);
"Задача получения сообщений пользователей услугами связи" (DataContentTask);
8) "Запрос на создание задачи по обработке неформализованных данных" (NonFormalizedTaskRequest) - предназначен для получения иной информации, не определенной в подпункте 7 настоящего пункта и предоставляемой при технической возможности ИС ОРМ.
25. В зависимости от типа завершенной поисковой задачи передача блоков данных должна осуществляться по кпд2 или кпд5:
1) в случае, если запрошенная задача является задачей получения сообщений пользователей услугами связи, используется кпд5;
2) во всех остальных случаях используется кпд2.
26. ИС ОРМ должна обеспечивать одновременную передачу блоков данных отчетов для нескольких завершенных поисковых задач по кпд2 - кпд5. ИС ОРМ должна обеспечивать возможность многократной передачи отчетов выполненных задач на ПУ.
27. По запросу ПУ "Запрос загрузки данных" кпд1 ИС ОРМ должна обеспечивать передачу блоков отчетов по кпд2 - кпд5 по запрошенной задаче без внесения дополнительных временных задержек между операциями по получению записей результата задачи и преобразования их в блоки.
28. На каждый "запрос" по кпд1 ИС ОРМ на ПУ должна посылать "ответ" о принятии к обработке этого запроса. ИС ОРМ должна обеспечивать посылку по кпд1 на ПУ следующих "ответов":
1) "Ответ на запрос открытия сессии" (ConnectResponse);
2) "Ответ на запрос закрытия сессии" (DisconnectResponse);
3) "Ответ на запрос готовности данных" (DataReadyResponse);
4) "Ответ на запрос загрузки данных" (DataLoadResponse);
5) "Ответ на запрос удаления данных" (DataDropResponse);
6) "Ответ на запрос прерывания загрузки данных" (DatalnterruptResponse);
7) "Ответ на запрос создания задачи" (TaskResponse);
8) "Ответ на запрос создания задачи по обработке неформализованных данных" (NonFormalizedTaskResponse).
29. По запросу ПУ "Запрос на создание задачи по обработке информации" ИС ОРМ должна обеспечивать подготовку и выдачу информации из ИС ОРМ для следующих групп задач:
1) "Задачи пополнения справочников" (DictionaryTask);
2) "Задачи поисков по принадлежности абонентов" (AbonentsTask);
3) "Задачи поисков по соединениям абонентов" (ConnectionsTask);
4) "Задачи получения данных местоположения абонентов" (LocationTask);
5) "Задачи поисков по совершенным платежам" (PaymentsTask);
6) "Задачи предоставления сведений о наличии данных" (PresenseTask);
7) "Задача получения сообщений пользователей услугами связи" (DataContentTask).
30. В группу "Задачи пополнения справочников" входят запросы на получение информации справочников:
группы соединительных линий (идентификатор направления/оконечного оборудования вызываемой/вызывающей стороны);
базовые станции;
роуминговые партнеры;
коммутаторы;
IP-шлюзы;
типы вызовов;
список услуг связи;
способы оплаты (пополнения баланса);
причины завершения соединения;
справочник с планами IP-адресации;
план телефонной номерной емкости;
типы документов, удостоверяющих личность;
операторы связи, обслуживаемые ИС ОРМ;
идентификаторы точек подключения к сети передачи данных, с которых получены записи о соединениях;
специальные номера оператора связи;
карта связей группы соединительных линий;
план нумерации идентификаторов мобильных телефонных абонентов;
коды сигнальных точек отправления и назначения.
31. В группу "Задачи поисков по принадлежности абонентов" входят:
"Задача на поиск информации о принадлежности идентификаторов абонентов сети оператора связи" (ValidateAbonentsTask);
"Задача на поиск информации об идентификаторах абонентов сети оператора связи, зарегистрированных на физическое или юридическое лицо" (ValidateldentifiersTask);
"Задача на поиск информации о доступных абоненту видах услуг связи" (ValidateServicesTask).
По "Задаче на поиск информации о принадлежности идентификаторов абонентов сети оператора связи" и "Задаче на поиск информации об идентификаторах абонентов сети оператора связи, зарегистрированных на физическое или юридическое лицо" ИС ОРМ вместе с информацией об абоненте и зарегистрированных идентификаторах должна предоставлять сведения о текущих подключенных абонентом услугах связи.
По запросу "Задача на поиск информации о доступных абоненту видах услуг связи" ИС ОРМ должна формировать отчет, содержащий список с историей подключенных абонентом услуг связи за весь период накопления данных. Поисковым критерием задачи является идентификатор абонента, не содержащий символов маскирования.
32. В группу "Задачи поисков по соединениям абонентов" входит "Задача на поиск по соединениям абонентов" (ValidateCallsTask), в том числе:
"Задача на поиск соединений абонентов" (ValidateConnectionsTask);
"Задача на поиск соединений между абонентами сети передачи данных" (ValidateDataTask);
"Задача на поиск информации о появлении абонента в сети связи (выхода на связь)" (ValidateEntranceTask);
"Задача получения сообщений пользователей услугами связи" (DataContentTask).
Если в качестве параметров "Задача на поиск соединений абонентов" указаны только диапазон времени и (опционально) структурное подразделение оператора связи, ИС ОРМ должно формировать результат выполнения поисковой задачи, содержащий все соединения всех абонентов за указанный диапазон времени.
33. В группу "Задачи поисков по совершенным платежам" входят:
"Задача на поиск пополнения баланса через банковский перевод" (bankTransactionTask);
"Задача на поиск пополнения баланса через карты экспресс-оплаты" (expressCardTask);
"Задача на поиск пополнения баланса через терминалы моментальных платежей" (publicTerminalTask);
"Задача на поиск пополнения баланса через центры обслуживания клиентов (ЦОК)" (serviceCenterTask);
"Задача на поиск пополнения баланса посредством снятия денег со счета другого абонента" (crossAccountTask);
"Задача на поиск пополнения баланса через телефонные карты" (telephoneCardTask);
"Задача на поиск перевода средств со счета абонента для их снятия в отделении банка" (bankDivisionTransferTask);
"Задача на поиск перевода средств со счета абонента на банковскую карту" (bankCardTransferTask);
"Задача на поиск перевода средств со счета абонента на счет в банке" (bankAccountTransferTask);
"Общая задача на поиск пополнения баланса личного счета абонента" (balanceFillupTask).
По "Задаче получения данных местоположения абонентов" ИС ОРМ за запрошенный период времени должна предоставить накопленную в базе данных информацию об изменении местоположения абонентского устройства (историю) по запрошенному идентификатору.
34. В группу "Задачи предоставления сведений о наличии данных" (PresenseTask) входят:
"Запрос наличия информации по абонентам и их идентификаторам";
"Запрос наличия информации по соединениям";
"Запрос наличия имеющейся информации по платежам";
"Запрос наличия справочников";
"Запрос наличия информации по местоположениям абонентов".
35. По "Задаче получения сообщений пользователей услугами связи" ИС ОРМ должна передать по кпд5 соответствующие сообщения пользователей услугами связи по запрошенному идентификатору.
36. По запросу ПУ "Запрос на создание задачи по обработке неформализованных данных" ИС ОРМ должна обеспечить подготовку и выдачу информации по следующим видам запросов:
1) "Запрос получения списка типов сущностей неформализованных данных ИС ОРМ" (GetEntities);
2) "Запрос получения списка атрибутов сущности" (GetEntityAtttibutes);
3) "Задача поиска неформализованных данных" (ValidateNonFormalizedTask);
4) "Задача предоставления сведений о наличии неформализованных данных" (NonFormalizedPresenseTask).
37. По "Задаче поиска неформализованных данных" ИС ОРМ должна предоставить доступ ПУ к системным файлам ИС ОРМ.
38. ИС ОРМ должна обеспечивать выполнение поисковых задач по строковым критериям, содержащим символы маскирования, включающие:
"*" - обозначает любую комбинацию символов;
"?" - обозначает любой один возможный символ.
39. ИС ОРМ должна обеспечивать выполнение поисковых задач по критериям, содержащим последовательность цифр с символом маскирования пробел (" "), означающим одну любую цифру.
Результат выполнения поисковой задачи с критерием, содержащим символы маскирования, содержит все записи, соответствующие заданной маске.
40. В случае возникновения в ИС ОРМ исключительных ситуаций на ПУ передаются следующие "Сообщения" типа "Сигналы", содержащие информацию об уровне важности исключительной ситуации, ее влиянии на сохранность данных и выполнение задач:
1) "Перезапуск ПО" (RestartDB);
2) "Попытка несанкционированного доступа" (UnauthorizedAccess);
3) "Критическая ошибка ПО, потеря данных, дальнейшая работа невозможна" (CriticalError);
4) "Серьезная ошибка ПО, потеря данных, но дальнейшая работа возможна" (MajorError);
5) "Незначительная ошибка ПО, данные не потеряны, дальнейшая работа возможна" (MinorError);
6) "Тестовый пакет" (Heartbeat). Единственный, из "сигналов", передающийся по кпд1, кпд2, кпд3, кпд4 в отсутствие иной сетевой активности.
В ответ на "Сигналы", поступившие от ИС ОРМ, ПУ передает "подтверждения сигнала" об их приеме.
41. ИС ОРМ должна обеспечивать запись сообщений пользователей услугами передачи данных, при этом:
1) в случае обнаружения соответствия соединению присваивается уникальный идентификатор в рамках данной ИС ОРМ;
2) сообщения пользователей услугами связи записываются в ИС ОРМ;
3) идентификатор используется в "Задаче получения сообщений пользователей услугами связи";
4) статистическая информация о соединении по его завершению записывается в ИС ОРМ вместе с идентификатором соединения.
42. ИС ОРМ по запросу ПУ "Запрос удаления данных" (DataDropRequest) должна осуществлять:
1) прерывание задачи, находящейся на выполнении;
2) удаление данных отчета по завершившейся задаче.
43. При установлении соединения ПУ и ИС ОРМ должны взаимно аутентифицироваться. Аутентификация выполняется установлением SSL/TLS-соединения поверх установленного TCP-соединения между ПУ и ИС ОРМ. Для взаимной аутентификации ПУ и ИС ОРМ предварительно создаются Х.509-сертификаты, которые должны сообщаться ПУ и ИС ОРМ. В случае невозможности аутентифицировать одну из сторон ТСР-соединение разрывается. Созданный для ПУ сертификат используется для аутентификации только одного данного ПУ на одной ИС ОРМ по всем каналам передачи данных - кпд1, кпд2, кпд3, кпд4, кпд5. ПУ и ИС ОРМ используют TLS версии 1.2. Требования к сертификатам (длины ключей, иные параметры) должны быть согласованы для каждой пары ИС ОРМ и ПУ отдельно.
44. Открытие сессии должно осуществляться выполнением процедуры аутентификации согласно пункту 15 настоящего приложения перед началом выполнения всех запросов. Открытие сессии осуществляется посылкой по каналу управления от ПУ к ИС ОРМ запроса ПУ "Запрос на открытие сессии" (ConnectRequest).
45. При "Запросе на открытие сессии" должны устанавливаться следующие параметры сессии:
1) "максимальное время отсутствия активности сессии" (session-timeout) - интервал времени, по истечении которого сессия принудительно прерывается от ИС ОРМ;
2) "максимальный размер блока данных отчетов" (max-data-length) в строках записей ИС ОРМ;
3) "размер окна для канала передачи данных" (data-packet-window-size);
4) "максимальная длительность задержки начала передачи блоков отчетов" (data-load-timeout);
5) "максимальный размер задержки подтверждения о получении данных" (data-packet-response-timeout);
6) "максимальный размер задержки подтверждения запроса или сигнала" (request-response-timeout).
Любое сообщение в соответствии с протоколом взаимодействия ASN.1 ПУ и технических и программных средств ИС ОРМ, согласно приложению № 9 к Требованиям, считается сетевой активностью.
46. ИС ОРМ при получении запрос "Запрос на открытие сессии" должна проанализировать параметр "размер окна для канала передачи данных", определить максимально возможный размер окна, не превышающий полученного от ПУ. ИС ОРМ должна определить минимальные значения таймаутов из параметров сессии, выбирая их не меньше, чем переданные в сообщении "Запрос на открытие сессии" (ConnectRequest). Рассчитанные значения размеров окна и таймаутов ИС ОРМ должна передать на ПУ в сообщении "Ответ на открытие сессии" (ConnectResponse). Полученные ПУ значения в сообщении "Ответ на открытие сессии" являются параметрами сессии между ПУ и ИС ОРМ.
47. Закрытие сессии должно осуществляться посылкой по каналу управления, каналу мониторинга, каналу неформатированных данных или каналу доставки сообщений пользователей услугами связи от ПУ к ИС ОРМ "Запроса на закрытие сессии" или, по истечению допустимого времени отсутствия активности ИС ОРМ, посылкой сигнала "Прерывание текущей сессии по таймауту". При этом ИС ОРМ и ПУ должны осуществить разрыв текущих TCP соединений канала управления и канала данных, канала мониторинга, канала неформатированных данных или канала доставки сообщений пользователей услугами связи.
48. ПУ должен посылать в ИС ОРМ "запросы" независимо от получения от ИС ОРМ "ответа" о приеме предыдущего "запроса".
49. "Запрос на создание задачи по обработке информации" должен привести к созданию в ИС ОРМ задачи по обработке данных в базе данных ИС ОРМ, которой присваивается номер (идентификатор) задачи, передаваемый в "Ответе на запрос создания задачи" (TaskResponse). Идентификаторы задач должны генерироваться ИС ОРМ независимо от сессий и являться уникальными в данной ИС ОРМ. ИС ОРМ должна присвоить идентификаторы задачам и выполнить обработку задач независимо для различных ПУ.
50. ПУ для получения информации о ходе выполнения и завершения обработки задач в ИС ОРМ должен послать в ПУ "Запрос готовности данных". После завершения выполнения задачи, данные, сформированные в результате выполнения задачи, становятся доступными для загрузки в ПУ или для удаления.
51. ИС ОРМ при получении от ПУ "Запроса загрузки данных" по кпд1 должна сформировать сообщения типа - "отчет", состоящие из блоков данных обработанной задачи.
52. При передаче блоков данных по задаче получения сообщений пользователей услугами связи следует использовать кпд5.
53. При передаче блоков данных по всем остальным задачам следует использовать кпд2.
54. При получении от ПУ "Запроса загрузки данных" для задачи получения сообщений пользователей услугами связи при отсутствии установленной сессии по кпд5, в ИС ОРМ формируется и автоматически направляется ответ ПУ на "Запрос загрузки данных" с установленным флагом ошибки. При этом в случае установления сессии по кпд5 передача ранее запрошенных отчетов не производится.
55. Количество строк в каждом блоке при передаче по кпд2 не должно превышать параметр "максимальный размер блока данных отчетов", заданный при открытии сессии.
56. Количество байт в каждом блоке при передаче по кпд5 следует устанавливать при конфигурации ИС ОРМ.
57. В каждом последовательном блоке данных из серии должен указываться идентификатор задачи, сгенерировавшей данный отчет, общее количество блоков в отчете, порядковый номер каждого блока.
58. Данные задачи, полученные в одной сессии, могут быть считаны и (или) удалены в другой сессии ПУ, инициировавшим данную задачу. Данные по завершенной задаче должны быть доступными между сессиями по тому же идентификатору задачи. При получении сообщения ПУ "Запрос загрузки данных" (DataLoadRequest) от ПУ, не являющегося инициатором данной задачи, ИС ОРМ необходимо послать на ПУ ответ на "Запрос загрузки данных", в котором должно быть указано на отсутствие результата исполнения задачи (data-exists), а в поле "краткое описание ошибки" (error-description) должна быть записана расшифровка отказа в доступе к данным задачи, а также ИС ОРМ на ПУ, сформировавший "Запрос загрузки данных", должна отправить "сигнал" попытки несанкционированного доступа (unauthorized-access) и ожидать его подтверждения.
59. В ИС ОРМ уничтожаются данные, сформированные в результате выполнения задачи и самой выполненной задачи после поступления с ПУ запроса на удаление данных.
60. В случае возникновения в ИС ОРМ или каналах передачи данных исключительных ситуаций на ПУ должны передаваться сообщения типа "Сигнал".
Приложение № 3
к Требованиям к техническим и
программным средствам
информационных систем, содержащих
базы данных абонентов оператора связи
и предоставленных им услугах связи, а
также информацию о пользователях
услугами связи и о предоставленных им
услугах связи, обеспечивающих
выполнение установленных действий
при проведении оперативно-розыскных
мероприятий, утвержденным приказом
Министерства цифрового развития,
связи и массовых коммуникаций
Российской Федерации
от 29.10.2018 № 573
Требования, предъявляемые к функционированию канала управления (кпд1)
1. Посредством технических и программных средств информационных систем, содержащих базы данных абонентов оператора связи и предоставленных им услугах связи, а также информацию о пользователях услугами связи и о предоставленных им услугах связи, обеспечивающих выполнение установленных действий при проведении оперативно-розыскных мероприятий (далее - ИС ОРМ), обеспечивается подключение пульта управления (далее - ПУ) и обработка поступающих запросов по кпд1 в соответствии с приведенными схемами состояний переходов. Состояние переходов ИС ОРМ по кпд1 приведено на схеме 1:
1) ИС ОРМ по TCP-порту кпд1 находится в ожидании входящих соединений; после установления соединения с ПУ должна выполняться взаимная SSL/TLS-аутентификация;
2) если SSL/TLS-соединения по каналам управления и данных установлены, а сессия не открыта, ИС ОРМ следует реагировать только на сообщение "Запрос на открытие сессии"; при попытке посылок каких-либо других сообщений со стороны ПУ ИС ОРМ должна разорвать ТСР-соединения по каналу управления и каналу данных и перевести канальный уровень подключения в исходное состояние;
3) при получении сообщения "Запрос на открытие сессии" ИС ОРМ должна создать список поддерживаемых ИС ОРМ типов запросов, отчетов и сигналов (в том числе и предыдущих версий) и отослать его на ПУ;
4) после отсылки списка поддерживаемых типов ИС ОРМ должна ожидать от ПУ списка поддерживаемых им запросов, отчетов и сигналов; список поддерживаемых ПУ типов является подмножеством списка типов в ИС ОРМ;
5) при получении от ПУ списка поддерживаемых ПУ запросов ИС ОРМ должна послать сообщение "Ответ на согласование списка поддерживаемых типов" и создать сессию;
6) после создания сессии кпд1 ИС ОРМ должна быть переведена в режим ожидания команд от ПУ; при поступлении команды со стороны ПУ ИС ОРМ должна ее выполнить и сформировать результат, который в виде сообщения "ответа" отправляется на ПУ;
Схема 1
7) в случае возникновения сбоя в работе ИС ОРМ, вызванного причинами, не предусмотренными режимом нормального функционирования системы, по каналу управления должен передаваться "сигнал" - "Критическая ошибка ПО, потеря данных, дальнейшая работа невозможна" с соответствующим описанием проблемы; все задачи, которые были в процессе выполнения, когда произошел сбой, а также данные выполненных задач, поврежденные в результате произошедшего сбоя, имеют "признак результата выполнения задачи" (TaskResult), равный значению "ошибка" (error), с соответствующим описанием проблемы; в случае, если для восстановления работоспособности ИС ОРМ требуется ее перезагрузка, то по каналу управления следует выдать прерывание "Перезапуск ПО"; в этом случае ИС ОРМ и ПУ должны закрыть все открытые на текущий момент сессии;
8) в случае наличия признаков сбоя или ошибки выполнения конкретной задачи ИС ОРМ в режиме нормального функционирования по каналу управления в автоматическом режиме передает прерывание "Серьезная ошибка ПО, потеря данных, но дальнейшая работа возможна" с соответствующим описанием проблемы; результат выполнения данной задачи имеет "признак результата выполнения задачи" (TaskResult), равный значению "ошибка" (error), с соответствующим описанием проблемы;
9) на каждый "сигнал", переданный ИС ОРМ, ПУ в автоматическом режиме направляет сообщение "подтверждение сигнала" по кпд1; отсутствие подтверждения в течение времени RequestResponseTimeout, которое задается при открытии сессии, свидетельствует о прерывании соединения и вызывает действия, согласно пункту 18 приложения № 2 к Требованиям;
10) при отсутствии команд ПУ в течение "максимального времени неактивности" (session-timeout, задается в ConnectRequest) ИС ОРМ в автоматическом режиме направляет на ПУ "сигнал" Heartbeat и ожидает его подтверждения аналогично описанному в подпункте 9 пункта 1 настоящего приложения.
2. ПУ с задаваемым интервалом выполняет попытки установления TCP-соединения с ИС ОРМ по заданному порту кпд1 (состояние переходов ПУ по кпд1 приведено на схеме 2):
1) ПУ ожидает установления соединения по кпд1; после установления соединения выполняется взаимная SSL/TLS-аутентификация;
2) после установления TCP-соединения по кпд1 и прохождения по нему взаимной аутентификации ИС ОРМ и ПУ по кпд1 послают команду создания сессии (ConnectRequest);
3) ПУ ожидает сообщения "ответ" от ИС ОРМ на отправленную команду в течение времени "таймаут ответа на запрос" (request-response-timeout);
4) если сообщение не получено в течение времени "таймаут ответа на запрос", ПУ автоматически разрывает соединения к ИС ОРМ по кпд1 и кпд2 и переводит их в начальное состояние согласно подпункту 1 пункта 2 настоящего приложения. Время ожидания сообщения "ответ" не зависит от приема сообщений "сигналов", поступающих в этот интервал времени;
5) при получении сообщения "Ответ на запрос создания сессии" пунктом управления ОРМ автоматически создается список поддерживаемых ПУ типов запросов, отчетов и сигналов,который направляется в ИС ОРМ. Список поддерживаемых ПУ типов является подмножеством списка типов ИС ОРМ согласно подпункту 3 пункта 2 настоящего приложения;
6) после отправки сообщения "Согласование поддерживаемых типов со стороны ПУ" ПУ ожидает ответа на сообщение от ИС ОРМ. Поведение ПУ при ожидании ответа должно соответствовать подпункту 4 пункта 2 настоящего приложения;
7) во время ожидания сообщения "ответ" ИС ОРМ автоматически посылается на ПУ сообщение "сигнал" (в том числе HeartBeat), а ПУ "подтверждение" о принятии "сигнала" (в том числе HeartBeat) и ожидается сообщение "ответ" на отосланную команду;
8) после создания сессии ПУ посылает поступающие команды на ИС ОРМ и ожидает сообщения "ответов" на них согласно подпунктам 3, 4 и 7 пункта 2 настоящего приложения;
Схема 2
9) если при ожидании поступления в ПУ команд ИС ОРМ не посылала "сигнал" (HeartBeat) в течение трех интервалов "максимального времени неактивности" (session-timeout, задается в ConnectRequest), ПУ должен разорвать соединения к ИС ОРМ по кпд1 и кпд2 и перевести их в начальное состояние согласно подпункту 1 пункта 2 настоящего приложения;
10) при поступлении сообщения "Запрос на закрытие сессии" (DisconnectRequest) ПУ должен отослать его на ИС ОРМ, ожидать сообщения "ответ" согласно подпунктам 3, 4, 7 пункта 2 настоящего приложения, после чего разорвать соединение по кпд2 и кпд1 и перевести их в начальное состояние согласно подпункту 1 пункта 2 настоящего приложения.
Приложение № 4
к Требованиям к техническим и
программным средствам
информационных систем, содержащих
базы данных абонентов оператора связи
и предоставленных им услугах связи, а
также информацию о пользователях
услугами связи и о предоставленных им
услугах связи, обеспечивающих
выполнение установленных действий
при проведении оперативно-розыскных
мероприятий, утвержденным приказом
Министерства цифрового развития,
связи и массовых коммуникаций
Российской Федерации
от 29.10.2018 № 573
Требования, предъявляемые к функционированию канала данных (кпд2)
1. Посредством технических и программных средств информационных систем, содержащих базы данных абонентов оператора связи и предоставленных им услугах связи, а также информацию о пользователях услугами связи и о предоставленных им услугах связи, обеспечивающих выполнение установленных действий при проведении оперативно-розыскных мероприятий (далее - ИС ОРМ), обеспечиваются подключение пульта управления (далее - ПУ) и обработка поступающих запросов по кпд2 в соответствии с приведенными схемами состояний переходов.
2. Состояние переходов ИС ОРМ по кпд2 приведено на схеме 1.
Схема 1
ИС ОРМ по TCP-порту кпд2 ожидает входящих соединений. После установления соединения выполняется взаимная SSL/TLS-аутентификация.
Если на ИС ОРМ был передан запрос ПУ "Запрос загрузки данных" (DataLoadRequest), ИС ОРМ направляет "ответ на запрос загрузки данных" (DataLoadResponse) по кпд1 и данные блоков отчетов по кпд2 при их наличии. ПУ получает блоки отчетов по кпд2 до получения "ответа на запрос загрузки данных" (DataLoadResponse) по кпд1.
Если количество переданных без получения сообщения "подтверждения" о принятии серии блоков сообщений "отчетов" по всем задачам, по которым выполняется загрузка на ПУ данных, меньше "окна канала передачи данных" (параметр data-packet-window-size в запросе ПУ "Запрос на открытие сессии" ConnectRequest), то ИС ОРМ выполняет подготовку новых блоков отчетов по загружаемым задачам и направляет их на ПУ. Количество подготовленных и переданных без получения "подтверждения" блоков не должно превышать размера окна канала передачи данных.
Максимальная задержка подтверждения приема блока данных со стороны ПУ не должна превышать параметр "таймаут подтверждения приема блока данных отчета" (data-packet-response-timeout), указываемый при создании сессии. Если задержка подтверждения превысила заданное значение, то оставшиеся для передачи блоки данных не должны отправляться и по каналу управления направляется "сигнал" "Незначительная ошибка ПО, данные не потеряны, дальнейшая работа возможна" с соответствующим описанием проблемы, при этом в поле "reference-message" сообщения "сигнал" указывается идентификатор сообщения блока отчета, по которому не поступило подтверждение приема.
При получении "подтверждения" блока "отчета" ИС ОРМ регистрирует информацию об ошибочно принятом ПУ блоке и ошибочных записях в блоке в файл, передача последующих блоков по задаче на ПУ не должна прерываться. ИС ОРМ иметь функционал, позволяющий техническому персоналу оператора связи осуществлять доступ к файлу с записями об ошибочно принятых на ПУ блоках отчетов и средства исправления ошибочных данных в отчетах. Подтвержденные блоки исключаются из "окна канала передачи данных" (в "окне канала передачи данных" должны остаться только неподтвержденные блоки).
В случае разрыва TCP/IP соединения кпд2, при существующем соединении кпд1, по кпд1 должно быть передано сообщение "Незначительная ошибка ПО, данные не потеряны, дальнейшая работа возможна" с соответствующим описанием проблемы, работа в данном случае не должна прекращаться, должно выполняться установление соединения по кпд2 согласно пункту 15 приложения № 2 к Требованиям.
Передача блоков данных должна прерываться в случае получения ИС ОРМ запроса ПУ "Запрос прерывания загрузки данных".
Если по кпд2 не производится передача блоков отчетов в течение "максимального времени неактивности" (session-timeout при создании сессии ConnectRequest), ИС ОРМ должна послать на ПУ "сигнал" (HeartBeat) и ожидать его подтверждения согласно подпункту 9 пункта 1 приложения № 3 к Требованиям.
3. Состояние переходов ПУ по кпд2 приведено на схеме 2.
Схема 2
ПУ с задаваемым интервалом должен выполнять попытки установления TCP-соединения к ИС ОРМ по заданному порту кпд2. После установления соединения должна выполняться взаимная SSL/TLS-аутентификация.
При поступлении запроса ПУ "Запрос загрузки данных" (DataLoadRequest) ПУ должен ожидать начала передачи данных в течение времени "таймаут начала передачи блоков отчетов" (data-load-timeout в ConnectRequest). Если данные не поступают в течение указанного "таймаута начала передачи блоков отчетов", то ПУ должен разорвать соединения по кпд1 и кпд2 и перевести соединения в изначальное состояние согласно подпункту 1 пункта 1 приложения № 3 к Требованиям и предыдущему абзацу пункта 2 настоящего приложения.
При поступлении блока отчета ПУ должен произвести декодирование полученного блока и сохранение декодированных данных.
В ответ на переданный блок данных ПУ должен послать сообщение "подтверждение" получения блока отчета. Количество последовательно переданных ИС ОРМ блоков данных без подтверждения со стороны ПУ определяется параметром "размер окна канала передачи данных", который согласовывается при создании сессии. При подтверждении блока отчета ПУ должен сигнализировать об ошибке декодирования блока. В этом случае в сообщении "подтверждение" приема для ошибочно декодированного блока ПУ, в случае возможности, должно указать номер записи в блоке, начиная с которой декодирование не удалось.
Если при ожидании поступления в ПУ блоков отчетов ИС ОРМ не посылала "сигнал" HeartBeat в течение трех интервалов "максимального времени неактивности" (session-timeout, задается в ConnectRequest), ПУ должен разорвать соединения к ИС ОРМ по кпд1 и кпд2 и перевести их в начальное состояние согласно подпункту 1 пункта 1 приложения № 3 к Требованиям и абзацу второму пункта 2 настоящего приложения.
Приложение № 5
к Требованиям к техническим и
программным средствам
информационных систем, содержащих
базы данных абонентов оператора связи
и предоставленных им услугах связи, а
также информацию о пользователях
услугами связи и о предоставленных им
услугах связи, обеспечивающих
выполнение установленных действий
при проведении оперативно-розыскных
мероприятий, утвержденным приказом
Министерства цифрового развития,
связи и массовых коммуникаций
Российской Федерации
от 29.10.2018 № 573
Требования, предъявляемые к функционированию канала мониторинга (кпд3)
1. Посредством технических и программных средств информационных систем, содержащих базы данных абонентов оператора связи и предоставленных им услугах связи, а также информацию о пользователях услугами связи и о предоставленных им услугах связи, обеспечивающих выполнение установленных действий при проведении оперативно-розыскных мероприятий (далее - ИС ОРМ), обеспечиваются подключение пульта управления (далее - ПУ) и обработка следующих поступающих от него запросов по кпд3:
1) запрос на получение структуры ИС ОРМ и списка модулей прикладного программного обеспечения (далее - ПО) ИС ОРМ ("GetStructureRequest");
2) запрос на получение конфигурации модуля ПО ИС ОРМ ("GetModuleConfigRequest");
3) запрос на изменение конфигурации модуля ПО ИС ОРМ ("SetModuleConfigRequest");
4) запрос на получение состояния модуля ПО ИС ОРМ ("CheckModuleRequest").
2. На каждый запрос по кпд3 ИС ОРМ должна послать ответ, содержащий результат обработки соответствующего запроса - "ManagementResponse".
3. Схемы состояний перехода ИС ОРМ и ПУ по кпд3 соответствуют схемам для кпд1 (схема 1 и схема 2 приложения № 3 к Требованиям).
ИС ОРМ по TCP-порту кпд3 должна находиться в состоянии ожидания входящих соединений. После установления соединения с ПУ должна выполняться взаимная SSL/TLS-аутентификация.
Если SSL/TLS-соединение по кпд3 установлено, а сессия не открыта, ИС ОРМ обеспечивает принятие только сообщения "Запрос на открытие сессии". Создание сессии аналогично представленному в подпунктах 3 - 5 пункта 1 приложения № 3 к Требованиям. При попытке посылок каких-либо других сообщений со стороны ПУ ИС ОРМ должна разорвать TCP-соединение по кпд3 и перевести канальный уровень подключения в исходное состояние.
После создания сессии ИС ОРМ автоматически переключается в режим ожидания команд от ПУ. Обработка поступающих команд и посылка сигналов производится аналогично, представленному в подпунктах 6 - 10 пункта 1 приложения № 3 к Требованиям.
ПУ с заданным интервалом должен попытаться установить TCP-соединения с ИС ОРМ по заданному порту. После установления соединения должна выполняться взаимная SSL/TLS-аутентификация.
ПУ по кпд3 должен послать команду создания сессии (ConnectRequest).
Ожидание подтверждения создания сессии, согласование списка поддерживаемых типов, отправка команд, ожидание ответов и обработка полученных от ИС ОРМ сигналов по кпд3 должно производиться ПУ согласно подпунктам 3 - 9 пункта 2 приложения № 3 к Требованиям.
4. Посредством ИС ОРМ обеспечивается получение следующих видов информации о структуре и функционировании ИС ОРМ по запросу ПУ:
1) о структуре и составе оборудования ИС ОРМ, составе и состоянии интерфейсов взаимодействия ИС ОРМ с ПУ;
2) об установленном в оборудовании ИС ОРМ программном обеспечении, перечне и состоянии программных модулей в составе ПО ИС ОРМ;
3) о точках подключения ИС ОРМ к сети оператора связи и интерфейсах ввода информации в ИС ОРМ.
5. В части структуры и состава оборудования ИС ОРМ, состава и состоянии интерфейсов взаимодействия оборудования ИС ОРМ с ПУ по запросу ПУ должна предоставить следующую информацию:
1) перечень телекоммуникационного и серверного оборудования хранения данных, с его идентификацией;
2) идентификацию интерфейсов подключения оборудования ИС ОРМ;
3) параметры для серверного оборудования (на момент формирования ПУ запроса):
общий и занятый объем оперативной памяти;
количество сетевых интерфейсов с их идентификацией, текущую нагрузку;
общее количество процессоров, текущую загрузку;
общий объем дискового пространства, объем свободного пространства;
4) параметры технических средств хранения данных:
перечень модулей, составляющих средства хранения данных с их идентификацией;
для каждого входящего в состав средств хранения данных модуля - общий объем дискового пространства, объем свободного дискового пространства и текущее состояние модуля (штатное функционирование, сбой, не функционирует), текстовую расшифровку сбоя.
6. В части точек подключения ИС ОРМ к сети оператора связи, интерфейсов ввода информации в ИС ОРМ ИС ОРМ по запросу ПУ должна предоставить текущую информацию на момент формирования запроса, содержащую:
1) перечень точек подключения к сети связи и точек ввода информации в ИС ОРМ с их идентификацией;
2) для каждой точки подключения предоставляет информацию о:
виде поступающих в ИС ОРМ сообщений (о соединениях абонентов, о платежах, об абонентах, иные сведения);
состоянии точки подключения (ввода информации) (штатное функционирование, сбой, не функционирует), текстовую расшифровку сбоя;
объеме информации, поступающей в секунду, в том числе количестве записей, объеме (байт);
периоде, в течение которого на точку подключения и/или ввода информации в ИС ОРМ не поступала информация.
7. В части состава общесистемного ПО ИС ОРМ, его текущего состояния ИС ОРМ по запросу ПУ должна предоставить следующую информацию:
1) перечень установленного общесистемного ПО с его идентификацией;
2) предоставление для общесистемного ПО информации:
идентификатора оборудования ИС ОРМ, на котором установлено ПО;
наименование общесистемного ПО;
текущее состояние ПО (функционирование в нормальном режиме, сбой, не функционирует), текстовую расшифровку сбоя;
3) перечень установленного ПО ИС ОРМ с его идентификацией;
4) предоставление для ПО ИС ОРМ информации:
идентификатора оборудования ИС ОРМ, на котором установлено ПО;
назначение оборудования ИС ОРМ (определяется разработчиком ИС ОРМ);
текущее состояние (штатное функционирование, сбой, не функционирует), текстовую расшифровку сбоя;
список контролируемых параметров (определяется разработчиком ИС ОРМ).
8. Посредством ИС ОРМ обеспечивается возможность изменения отдельных параметров функционирования оборудования ИС ОРМ, общесистемного ПО по запросу с ПУ посредством кпд3. Перечень доступных ПУ для изменения параметров должен быть определен разработчиком оборудования ИС ОРМ.
Приложение № 6
к Требованиям к техническим и
программным средствам
информационных систем, содержащих
базы данных абонентов оператора связи
и предоставленных им услугах связи, а
также информацию о пользователях
услугами связи и о предоставленных им
услугах связи, обеспечивающих
выполнение установленных действий
при проведении оперативно-розыскных
мероприятий, утвержденным приказом
Министерства цифрового развития,
связи и массовых коммуникаций
Российской Федерации
от 29.10.2018 № 573
Требования, предъявляемые к функционированию канала неформатированных данных (кпд4)
1. Посредством технических и программных средств информационных систем, содержащих базы данных абонентов оператора связи и предоставленных им услугах связи, а также информацию о пользователях услугами связи и о предоставленных им услугах связи, обеспечивающих выполнение установленных действий при проведении оперативно-розыскных мероприятий (далее - ИС ОРМ), обеспечиваются подключение ПУ и обработка поступающих запросов по кпд4.
2. Посредством ИС ОРМ должны обеспечиваться прием и обработка следующих видов запросов от ПУ по кпд4:
1) "запрос проверки наличия вида неформатированных данных в ИС ОРМ" (DataTypesRequest);
2) "запрос на начало передачи неформатированных данных" (DataStartRequest);
3) "запрос на остановку передачи неформатированных данных" (DataStopRequest).
3. На каждый запрос по кпд4 в ИС ОРМ должен формироваться ответ на ПУ, содержащий результат обработки соответствующего запроса.
4. В ИС ОРМ должна накапливаться информация с неформатированными данными в буфере, которые упорядочиваются согласно времени их поступления.
Для телефонных соединений абонентов в соответствии с лицензиями на оказание услуг связи29 длительность временного хранения неформатированных данных в буфере - до 6 месяцев с момента окончания их приема, передачи, доставки и (или) обработки.
5. Посредством ИС ОРМ обеспечивается запись в буфер информации о телефонных соединений абонентов - файлы, формируемые коммутационным оборудованием, содержащие только записи о соединениях абонентов в недекодированном виде.
6. Посредством ИС ОРМ обеспечивается запись информации в буфер циклически; при переполнении буфера старая информация в нем стирается, освобождая емкость буфера для вновь поступающей информации.
7. Состояние переходов ИС ОРМ по кпд4 приведено на схеме 1.
Схема 1
Посредством ИС ОРМ устанавливается соединение согласно абзацам второму и третьему пункта 3 приложения № 5 к Требованиям.
После создания сессии ИС ОРМ автоматически переключается в режим ожидания команд. Обработка команд и посылка "сигналов" должна осуществляться согласно подпунктам 6 - 10 пункта 1 приложения № 3 к Требованиям, за исключением команды "запрос на начало, остановку передачи неформатированных данных" (DataStartRequest/ DataStopRequest).
Если в режиме ожидания команд в ИС ОРМ поступило сообщение "запрос на начало передачи неформатированных данных", ИС ОРМ обеспечивает отсылку "ответа на запрос" и переводит кпд4 в "режим передачи данных" (при этом должна производиться передача данных того типа, который указан в команде запроса).
Если в режиме ожидания команд в ИС ОРМ поступило сообщение "запрос на остановку передачи неформатированных данных", ИС ОРМ обеспечивает выполнение "ответа на запрос остановки передачи неформатированных данных" с отрицательным результатом.
В режиме передачи данных посылка блоков отчетов и их подтверждение должна производиться согласно абзацам четвертому, шестому и девятому пункта 2 приложения № 4 к Требованиям.
Максимальная задержка подтверждения приема блока данных со стороны ПУ не должна превышать параметр "таймаут подтверждения приема блока данных отчета" (data-packet-response-timeout), указываемый при создании сессии. Если задержка подтверждения превысит заданное значение, то оставшиеся для передачи блоки данных не должна отправляться, ИС ОРМ должна разорвать соединение по кпд4 и перевести кпд4 в изначальное состояние.
Передача неформатированных данных соответствующего типа должна производиться из буфера кпд4 согласно пункту 4 настоящего приложения.
Если в режиме передачи данных в ИС ОРМ поступило сообщение "запрос на остановку передачи неформатированных данных" ИС ОРМ обеспечивает отправку "ответа на запрос остановки передачи неформатированных данных", завершает посылку блоков данных и автоматически переключается в режим ожидания команд.
Если в режиме передачи данных в ИС ОРМ поступило сообщение "запрос на начало передачи неформатированных данных" ИС ОРМ обеспечивает отправку "ответа на запрос начала передачи неформатированных данных" с отрицательным результатом, при этом передача неформатированных данных не должна прекратиться.
Исходные данные о соединениях в виде неформатированных данных должны записываться в буфер, независимо от текущего режима работы кпд4 ИС ОРМ.
Если сообщение "запрос на остановку передачи неформатированных данных" поступило в момент передачи из буфера файловых данных, передаваемый файл должен сохраниться в буфере и быть доступным для передачи после посылки сообщения "запрос на начало передачи неформатированных данных" с учетом ограничений по длительности хранения, согласно подпункту 2 пункта 3 настоящего приложения.
8. Состояние переходов ПУ по кпд4 представлено на схеме 2.
Схема 2
Посредством ПУ с задаваемым интервалом обеспечивается выполнение попытки установления TCP-соединения с ИС ОРМ по заданному порту. После установления соединения должна выполняться взаимная SSL/TLS-аутентификация.
ПУ по кпд4 должен послать сообщение о создании сессии (ConnectRequest).
Ожидание подтверждения создания сессии, согласование списка поддерживаемых типов, отправка команд, ожидание ответов и обработка полученных от ИС ОРМ сигналов по кпд4 должны осуществляться ПУ согласно подпунктам 4 - 10 пункта 1 приложения № 3 к Требованиям, за исключением сообщения "запрос на начало, остановку передачи неформатированных данных" (DataStartRequest/DataStopRequest).
9. При посылке сообщения "запрос на начало/остановку передачи неформатированных данных" ПУ должен дождаться результата (DataStartResponse) согласно подпунктам 4 и 5 пункта 1 приложения № 3 к Требованиям, после чего перевести кпд4 в режим передачи данных.
В режиме передачи данных ПУ должен осуществить прием, декодирование и подтверждение приема данных согласно абзацам четвертому - шестому пункта 2 приложения № 4 к Требованиям.
При приеме сообщения "запрос на остановку передачи неформатированных данных" (DataStopRequest) ПУ, находясь в режиме передачи данных, посредством ПУ обеспечивается прием блоков данных и перейти в режим передачи команд.
Приложение № 7
к Требованиям к техническим и
программным средствам
информационных систем, содержащих
базы данных абонентов оператора связи
и предоставленных им услугах связи, а
также информацию о пользователях
услугами связи и о предоставленных им
услугах связи, обеспечивающих
выполнение установленных действий
при проведении оперативно-розыскных
мероприятий, утвержденным приказом
Министерства цифрового развития,
связи и массовых коммуникаций
Российской Федерации
от 29.10.2018 № 573
Требования, предъявляемые к функционированию канала доставки сообщений пользователей услугами связи (кпд5)
1. Посредством технических и программных средств информационных систем, содержащих базы данных абонентов оператора связи и предоставленных им услугах связи, а также информацию о пользователях услугами связи и о предоставленных им услугах связи, обеспечивающих выполнение установленных действий при проведении оперативно-розыскных мероприятий (далее - ИС ОРМ), обеспечиваются подключение ПУ и обработка поступающих запросов по кпд5 в соответствии с приведенных состоянием переходов на схеме 1.
Схема 1
2. ИС ОРМ по TCP-порту кпд5 ожидаются входящие соединения. После установления соединения с ПУ выполняется взаимная SSL/TLS-аутентификация.
3. Если SSL/TLS-соединение по кпд5 установлено, а сессия не открыта, ИС ОРМ должна реагировать только на сообщения "Запрос на открытие сессии". Создание сессии аналогично представленному в подпунктах 3 - 5 пункта 1 приложения № 3 к Требованиям. При попытке посылок каких-либо других сообщений со стороны ПУ, ИС ОРМ обеспечивается разрыв TCP-соединения по кпд3 и перевод канального уровня подключения в исходное состояние.
4. После создания сессии кпд5 автоматически переключается в режим ожидания. При поступлении сообщения "Запрос на открытие сессии" или "Согласование списка поддерживаемых типов" в режиме ожидания, ИС ОРМ автоматически производит закрытие текущей сессии и разрывает ТСР-соединение.
5. Если на ИС ОРМ от ПУ был передан "Запрос загрузки данных" (DataLoadRequest) с указанием идентификатора задачи получения сообщений пользователей услугами связи, в случае отсутствия соединения по кпд5 ИС ОРМ автоматически обеспечивается отправка "ответа на запрос загрузки данных" (DataLoadResponse) с пометкой "признака существования результата". При наличии открытой сессии по кпд5 ИС ОРМ автоматически обеспечивается передача данных блоков отчетов. ПУ получает блоки отчетов по кпд5 до получения "ответа на запрос загрузки данных" (DataLoadResponse) по кпд1.
6. Если количество переданных без получения "подтверждения" о принятии серии блоков "отчетов" по всем задачам, по которым выполняется загрузка на ПУ данных, меньше "окна канала передачи данных" (параметр data-packet-window-size в запросе создания сессии ConnectRequest), то ИС ОРМ автоматически обеспечивается выполнение подготовки новых блоков отчетов по загружаемым задачам и их отправка на ПУ. Количество подготовленных и переданных без получения "подтверждения" блоков не должно превышать размера окна канала передачи данных.
7. Максимальная задержка подтверждения приема блока данных со стороны ПУ не должна превышать значения параметра "таймаут подтверждения приема блока данных отчета" (data-packet-response-timeout). Если задержка подтверждения превысила данное значение, то оставшиеся для передачи блоки данных не должны отправляться и должен быть передан "сигнал" - "незначительная ошибка ПО, данные не потеряны, дальнейшая работа возможна" с соответствующим описанием проблемы, при этом в поле "reference-message" сообщения "сигнал" должен указываться идентификатор сообщения блока отчета, по которому не поступило подтверждение приема.
8. При получении негативного "подтверждения" блока "отчета" ИС ОРМ автоматически записывает информацию об ошибочно принятом ПУ блоке и ошибочных записях в блоке в файл с записями об ошибочно принятых на ПУ блоках отчетов, передача последующих блоков на ПУ не должна прерываться. Посредством ИС ОРМ техническому персоналу оператора связи обеспечивается доступ к файлу с записями об ошибочно принятых на ПУ блоках отчетов. Подтвержденные блоки должны быть исключены из "окна канала передачи данных" (в "окне канала передачи данных" должны остаться только неподтвержденные блоки).
9. Передача блоков данных должна быть прервана в случае поступления в ИС ОРМ "запроса прерывания загрузки данных".
10. Если по кпд5 не производится передача блоков отчетов в течение "максимального времени неактивности" (session-timeout при создании сессии ConnectRequest), ИС ОРМ послает на ПУ "сигнал" HeartBeat и ожидать его подтверждения согласно подпункту 9 пункта 1 приложения № 3 к Требованиям.
11. Состояние переходов ПУ по кпд5 приведено на схеме 2.
Схема 2
12. ПУ с задаваемым интервалом выполняет попытки установления ТСР-соединения с ИС ОРМ по заданному порту кпд5. После установления соединения с ИС ОРМ выполняется взаимная SSL/TLS-аутентификация.
13. После выполнения SSL/TLS-аутентификации ПУ автоматически послает команду создания сессии (ConnectRequest).
14. ПУ ожидает сообщения "ответ" от ИС ОРМ на отправленную команду в течение времени "таймаут ответа на запрос" (request-response-timeout).
15. Если сообщение не получено в течение времени "таймаут ответа на запрос", ПУ автоматически разрывает соединение с ИС ОРМ и переключается в состояние установления TCP-соединения с ИС ОРМ по заданному порту кпд5 согласно пункту 12 настоящего приложения. Время ожидания сообщения "ответ" не зависит от приема сообщений "сигналов", поступающих в этот интервал времени.
16. При получении сообщения "Ответ на запрос создания сессии" ПУ создается список поддерживаемых ПУ типов запросов, отчетов и сигналов и отправляется ИС ОРМ.
17. При поступлении запроса ПУ "Запрос загрузки данных" (DataLoadRequest) ПУ ожидает начала передачи данных в течение времени "таймаут начала передачи блоков отчетов" (data-load-timeout в ConnectRequest). Если данные не поступают в течение вышеописанного периода, ПУ автоматически разрывает соединение по кпд5 и переводит его в состояние согласно пункту 12 настоящего приложения.
18. При поступлении блока отчета в ПУ декодируется и сохраняется полученный блок.
19. В ответ на переданный блок отчета с ПУ отправляется сообщение "подтверждение" получения блока отчета. Количество последовательно переданных ИС ОРМ блоков отчета без подтверждения со стороны ПУ определяется параметром "размер окна канала передачи данных", который согласовывается при создании сессии. При подтверждении блока отчета ПУ сигнализирует об ошибке декодирования блока отчета (при её наличии). В этом случае в сообщении "подтверждение" приема для ошибочно декодированного блока ПУ при сигнализации одновременно указывается номер записи в блоке, начиная с которой декодирование не удалось.
20. Если при ожидании поступления в ПУ блоков отчетов ИС ОРМ не посылала "сигнал" HeartBeat в течение трех интервалов "максимального времени неактивности" (session-timeout, задается в ConnectRequest), ПУ автоматически разрывает соединение по кпд5 и перевести его в состояние согласно пункту 12 настоящего приложения.
Приложение № 8
к Требованиям к техническим и
программным средствам
информационных систем, содержащих
базы данных абонентов оператора связи
и предоставленных им услугах связи, а
также информацию о пользователях
услугами связи и о предоставленных им
услугах связи, обеспечивающих
выполнение установленных действий
при проведении оперативно-розыскных
мероприятий, утвержденным приказом
Министерства цифрового развития,
связи и массовых коммуникаций
Российской Федерации
от 29.10.2018 № 573
Форматы сообщений информационных систем, содержащих базы данных абонентов оператора связи и предоставленных им услугах связи, а также информацию о пользователях услугами связи и о предоставленных им услугах связи, обеспечивающих выполнение установленных действий при проведении оперативно-розыскных мероприятий
1. Структура модулей протокола взаимодействия ПУ и информационных систем, содержащих базы данных абонентов оператора связи и предоставленных им услугах связи, а также информацию о пользователях услугами связи и о предоставленных им услугах связи, обеспечивающих выполнение установленных действий при проведении оперативно-розыскных мероприятий (далее - ИС ОРМ) приведена на схеме 1.
Схема 1
2. Структура разделения поисковых критериев кпд1 представлена на схеме 2.
Схема 2
3. Структура разделения видов отчетов кпд2 представлена на схеме 3.
Схема 3
4. Структура разделения модулей протокола взаимодействия ПУ и ИС ОРМ приведена на схеме 4.
Схема 4
5. Посредством модуля Classification.asn устанавливаются правила, в соответствии с которыми:
1) выполняется расширение:
списка типов запросов к ИС ОРМ;
списка видов поисковых критериев к ИС ОРМ;
списка типов отчетов, формируемых ИС ОРМ;
2) выполняется ввод новых версий сообщений протокола.
6. Модуль протокола взаимодействия ПУ и ИС ОРМ Classification.asn содержит кодированные в иерархическом виде идентификаторы:
1) видов сообщений верхнего уровня интерфейса взаимодействия ПУ и ИС ОРМ, составляющих кпд1, кпд2, кпд3, кпд4;
2) видов поисковых критериев для формирования задач к ИС ОРМ;
3) видов форматов отчетов, формируемых ИС ОРМ.
7. Соответствующие идентификаторы используются в других модулях протокола взаимодействия ПУ и ИС ОРМ (схема 4 с модулями), при этом идентификатор определяет конкретную версию и расширения формата соответствующего элемента (поисковых критериев, отчетов, справочников сообщений - в соответствии со схемами 2 и 3).
8. Предоставленный ИС ОРМ при создании сессии перечень идентификаторов и согласованное из него ПУ подмножество определяют конкретные возможности взаимодействия ПУ и ИС ОРМ в соответствии с выбранными идентификаторами.
9. Расширение интерфейса взаимодействия ПУ и ИС ОРМ обеспечивается введением новых идентификаторов, определяющих соответствующие расширенные элементы (поисковые критерии, отчеты, справочники, сообщения). Кодирование новых вводимых идентификаторов элементов осуществляется в соответствии со структурами, приведенными на схемах 2 и 3 и стандартным модулем протокола взаимодействия ПУ и ИС ОРМ Classification.asn.
Приложение № 9
к Требованиям к техническим и
программным средствам
информационных систем, содержащих
базы данных абонентов оператора связи
и предоставленных им услугах связи, а
также информацию о пользователях
услугами связи и о предоставленных им
услугах связи, обеспечивающих
выполнение установленных действий
при проведении оперативно-розыскных
мероприятий, утвержденным приказом
Министерства цифрового развития,
связи и массовых коммуникаций
Российской Федерации
от 29.10.2018 № 573
Требования к параметрам кодирования протокола взаимодействия ASN.1 пункта управления и информационных систем, содержащих базы данных абонентов оператора связи и предоставленных им услугах связи, а также информацию о пользователях услугами связи и о предоставленных им услугах связи, обеспечивающих выполнение установленных действий при проведении оперативно-розыскных мероприятий
Приложение № 10
к Требованиям к техническим и
программным средствам
информационных систем, содержащих
базы данных абонентов оператора связи
и предоставленных им услугах связи, а
также информацию о пользователях
услугами связи и о предоставленных им
услугах связи, обеспечивающих
выполнение установленных действий
при проведении оперативно-розыскных
мероприятий, утвержденным приказом
Министерства цифрового развития,
связи и массовых коммуникаций
Российской Федерации
от 29.10.2018 № 573
Информация о соединениях, оказанных услугах связи и справочная информация, собираемая и накапливаемая техническими и программныхми средствами информационных систем, содержащих базы данных абонентов оператора связи и предоставленных им услугах связи, а также информацию о пользователях услугами связи и о предоставленных им услугах связи, обеспечивающих выполнение установленных действий при проведении оперативно-розыскных мероприятий
Информация о соединениях, оказанных услугах связи и справочная информация, собираемая и накапливаемая техническими и программными средствами информационных систем, содержащих базы данных абонентов оператора связи и предоставленных им услугах связи, а также информацию о пользователях услугами связи и о предоставленных им услугах связи, обеспечивающих выполнение установленных действий при проведении оперативно-розыскных мероприятий (далее - ИС ОРМ):
| № | Наименование лицензии на оказание услуг связи | Накапливаемая информация | Накапливаемая справочная информация |
|---|---|---|---|
| 1 | Услуги местной телефонной связи, за исключением услуг местной телефонной связи с использованием таксофонов и средств коллективного доступа | Информация о соединениях в сети фиксированной телефонной связи. | Справочная информация об: операторах связи, к сетям которых подключены ИС ОРМ; группах соединительных линий; коммутаторах; типах вызовов; списках услуг связи; способах оплаты (пополнения баланса); причинах завершения соединения; планах телефонной номерной емкости; специальных номерах оператора связи; типах документов, удостоверяющих личность; картах связей пучков соединительных линий |
| 2 | Услуги междугородной и международной телефонной связи | Информация о соединениях в сети фиксированной телефонной связи. | Справочная информация об: операторах связи, обслуживаемых ИС ОРМ; пучках соединительных линий; коммутаторах; типах вызовов; списках услуг связи; способах оплаты (пополнения баланса); причинах завершения соединения; планах телефонной номерной емкости; специальных номерах оператора связи; типах документов, удостоверяющих личность; картах связей пучков соединительных линий. |
| 3 | Услуги телефонной связи в выделенной сети связи | Информация о соединениях в сети фиксированной телефонной связи. | Справочная информация об: операторах связи, обслуживаемых ИС ОРМ; пучках соединительных линий; коммутаторах; типах вызовов; списках услуг связи; способах оплаты (пополнения баланса); причинах завершения соединения; планах телефонной номерной емкости; специальных номерах оператора связи; типах документов, удостоверяющих личность; картах связей пучков соединительных линий. |
| 4 | Услуги внутризоновой телефонной связи | Информация о соединениях в сети фиксированной телефонной связи. | Справочная информация об: операторах связи, обслуживаемых ИС ОРМ; пучках соединительных линий; коммутаторах; типах вызовов; списках услуг связи; способах оплаты (пополнения баланса); причинах завершения соединения; планах телефонной номерной емкости; специальных номерах оператора связи; типах документов, удостоверяющих личность; картах связей пучков соединительных линий. |
| 5 | Услуги местной телефонной связи с использованием таксофонов | Информация о соединениях в сети фиксированной телефонной связи. | Справочная информация об: операторах связи, обслуживаемых ИС ОРМ; пучках соединительных линий; коммутаторах; типах вызовов; списках услуг связи; способах оплаты (пополнения баланса); причинах завершения соединения; планах телефонной номерной емкости; специальных номерах оператора связи; типах документов, удостоверяющих личность; картах связей пучков соединительных линий. |
| 6 | Услуги местной телефонной связи с использованием средств коллективного доступа | Информация о соединениях в сети фиксированной телефонной связи. | Справочная информация об: операторах связи, обслуживаемых ИС ОРМ; пучках соединительных линий; коммутаторах; типах вызовов; списках услуг связи; способах оплаты (пополнения баланса); причинах завершения соединения; планах телефонной номерной емкости; специальных номерах оператора связи; типах документов, удостоверяющих личность; картах связей пучков соединительных линий. |
| 7 | Услуги подвижной радиосвязи в сети связи общего пользования | Информация о соединениях в сети подвижной телефонной связи; при изменении местоположения. | Справочная информация об: операторах связи, обслуживаемых ИС ОРМ; пучках соединительных линий; коммутаторах; типах вызовов; списках услуг связи; способах оплаты (пополнения баланса); причинах завершения соединения; планах телефонной номерной емкости; специальных номерах оператора связи; типах документов, удостоверяющих личность; картах связей пучков соединительных линий; базовых станциях; планах нумерации идентификаторов мобильных телефонных абонентов; роуминговых партнерах. |
| 8 | Услуги подвижной радиосвязи в выделенной сети связи | Информация о соединениях в сети подвижной телефонной связи; при изменении местоположения. | Справочная информация об: операторах связи, обслуживаемых ИС ОРМ; пучках соединительных линий; коммутаторах; типах вызовов; списках услуг связи; способах оплаты (пополнения баланса); причинах завершения соединения; планах телефонной номерной емкости; специальных номерах оператора связи; типах документов, удостоверяющих личность; картах связей пучков соединительных линий; базовых станциях; планах нумерации идентификаторов мобильных телефонных абонентов; роуминговых партнерах. |
| 9 | Услуги подвижной радиотелефонной связи | Информация о соединениях в сети подвижной телефонной связи; при изменении местоположения. | Справочная информация об: операторах связи, обслуживаемых ИС ОРМ; пучках соединительных линий; коммутаторах; типах вызовов; списках услуг связи; способах оплаты (пополнения баланса); причинах завершения соединения; планах телефонной номерной емкости; специальных номерах оператора связи; типах документов, удостоверяющих личность; картах связей пучков соединительных линий; базовых станциях; планах нумерации идентификаторов мобильных телефонных абонентов; роуминговых партнерах. |
| 10 | Услуги подвижной спутниковой радиосвязи | Информация о соединениях в сети подвижной телефонной связи; при изменении местоположения. | Справочная информация об: операторах связи, обслуживаемых ИС ОРМ; пучках соединительных линий; коммутаторах; типах вызовов; списках услуг связи; способах оплаты (пополнения баланса); причинах завершения соединения; планах телефонной номерной емкости; специальных номерах оператора связи; типах документов, удостоверяющих личность; картах связей пучков соединительных линий; базовых станциях; планах нумерации идентификаторов мобильных телефонных абонентов; роуминговых партнерах. |
| 11 | Услуги связи по предоставлению каналов связи | Информация о соединениях: подключения/отключения абонента к сети передачи данных (AAA); HTTP-соединениях с информационными ресурсами сети передачи данных; при передаче почтовых сообщений; при передаче электронных сообщений между пользователями; при передаче голосовой информация посредством сети передачи данных; при передаче файловых данных; при терминальном доступе к оборудованию; при передаче иных данных; при трансляции сетевых адресов. | Справочная информация об: операторах связи, обслуживаемых ИС ОРМ; справочниках с планами IP-адресации; идентификаторах точек подключения к сети передачи данных; IP шлюзах; специальных номерах оператора связи; типах документов, удостоверяющих личность; способах оплаты (пополнения баланса); причинах завершения соединения; списках услуг связи. |
| 12 | Услуги связи по передаче данных, за исключением слуг связи по передаче данных для целей передачи голосовой информации | Информация о соединениях: подключения/отключения абонента к сети передачи данных (AAA); HTTP-соединениях с информационными ресурсами сети передачи данных; при передаче почтовых сообщений; при передаче электронных сообщений между пользователями; при передаче файловых данных; при терминальном доступе к оборудованию; при передаче иных данных; при трансляции сетевых адресов; при изменении местоположения. | Справочная информация об: операторах связи, обслуживаемых ИС ОРМ; справочниках с планами IP-адресации; идентификаторах точек подключения к сети передачи данных; IP шлюзах; специальных номерах оператора связи; типах документов, удостоверяющих личность; способах оплаты (пополнения баланса); причинах завершения соединения; списках услуг связи. |
| 13 | Услуги связи по передаче данных для целей передачи голосовой информации | Информация о соединениях: подключения/отключения абонента к сети передачи данных (AAA); HTTP-соединениях с информационными ресурсами сети передачи данных; при передаче почтовых сообщений; при передаче электронных сообщений между пользователями; при передаче голосовой информация посредством сети передачи данных; при передаче файловых данных; при терминальном доступе к оборудованию; при передаче иных данных; при трансляции сетевых адресов; при изменении местоположения. | Справочная информация об: операторах связи, обслуживаемых ИС ОРМ; справочниках с планами IP-адресации; идентификаторах точек подключения к сети передачи данных; IP шлюзах; специальных номерах оператора связи; типах документов, удостоверяющих личность; способах оплаты (пополнения баланса); причинах завершения соединения; списках услуг связи. |
| 14 | Телематические услуги связи | Информация о соединениях: подключения/отключения абонента к сети передачи данных (AAA); HTTP-соединениях с информационными ресурсами сети передачи данных; при передаче почтовых сообщений; при передаче электронных сообщений между пользователями; при передаче файловых данных; при терминальном доступе к оборудованию; при передаче иных данных; при трансляции сетевых адресов. | Справочная информация об: операторах связи, обслуживаемых ИС ОРМ; справочниках с планами IP-адресации; идентификаторах точек подключения к сети передачи данных; IP шлюзах; специальных номерах оператора связи; типах документов, удостоверяющих личность; способах оплаты (пополнения баланса); причинах завершения соединения; списках услуг связи. |
Приложение № 11
к Требованиям к техническим и
программным средствам
информационных систем, содержащих
базы данных абонентов оператора связи
и предоставленных им услугах связи, а
также информацию о пользователях
услугами связи и о предоставленных им
услугах связи, обеспечивающих
выполнение установленных действий
при проведении оперативно-розыскных
мероприятий, утвержденным приказом
Министерства цифрового развития,
связи и массовых коммуникаций
Российской Федерации
от 29.10.2018 № 573
Перечень интерфейсов точек консолидации информации, передаваемой в телефонных сетях и сетях передачи данных для сбора текстовых сообщений, голосовой информации, изображений, звуков, иных сообщений пользователей услугами связи
В перечень интерфейсов точек консолидации информации, передаваемой в телефонных сетях и сетях передачи данных для сбора текстовых сообщений, голосовой информации, изображений, звуков, иных сообщений пользователей услугами связи30, входят следущие интерфейсы:
1. Интерфейсы с использованием контроля несущей и обнаружением коллизий, включая:
оптические интерфейсы 10GBASE-S;
оптические интерфейсы 10GBASE-L;
оптические интерфейсы 10GBASE-E;
оптические интерфейсы 10GBASE-LX4;
электрические интерфейсы 10GBASE-CX4;
оптические интерфейсы 1000 BASE-X;
электрический интерфейс GBE;
оптические интерфейсы 100BASE-X;
электрические интерфейсы 100BASE-T;
оптические интерфейсы 10BASE-F;
электрические интерфейсы EtherNet.
2. Оптические интерфейсы оборудования синхронной цифровой иерархии (SDH):
интерфейс 1-го уровня SDH (STM-1);
интерфейс 4-го уровня SDH (STM-4);
интерфейс 16-го уровня SDH (STM-16);
интерфейс 64-го уровня SDH (STM-64).
3. Оптические интерфейсы оборудования плезиохронной цифровой иерархии (PDH):
интерфейс 34 Мбит/с (Е3);
интерфейс 140 Мбит/с (Е4).
4. Электрические интерфейсы оборудования плезиохронной (PDH) и синхронной (SDH) цифровых иерархий:
интерфейс 2 Мбит/с (Е1);
интерфейс 34 Мбит/с (Е3);
интерфейс 140 Мбит/с (Е4);
интерфейс 155 Мбит/с (STM-1).
Приложение № 12
к Требованиям к техническим и
программным средствам
информационных систем, содержащих
базы данных абонентов оператора связи
и предоставленных им услугах связи, а
также информацию о пользователях
услугами связи и о предоставленных им
услугах связи, обеспечивающих
выполнение установленных действий
при проведении оперативно-розыскных
мероприятий, утвержденным приказом
Министерства цифрового развития,
связи и массовых коммуникаций
Российской Федерации
от 29.10.2018 № 573
Требования к точкам консолидации текстовых сообщений, голосовой информации, изображений, звуков, иных сообщений пользователей услугами связи
1. Посредством информационных систем, содержащих базы данных абонентов оператора связи и предоставленных им услугах связи, а также информацию о пользователях услугами связи и о предоставленных им услугах связи, обеспечивающих выполнение установленных действий при проведении оперативно-розыскных мероприятий (далее - ИС ОРМ), выполняется сбор голосовой информации, текстовых сообщений, изображений, звуков, видео- или иных сообщений31 пользователей услугами связи (при наличии лицензий на услуги связи по предоставлению каналов связи, услуги связи в сети передачи данных, за исключением передачи голосовой информации, телематические услуги связи) из точек консолидации в соответствии с Таблицей № 1 настоящего приложения к Требованиям.
Таблица № 1.
| № | Наименование услуг связи | Точки консолидации информации |
|---|---|---|
| 1 | Услуги связи по предоставлению каналов связи | Интерфейсы оборудования связи точек пропуска входящего и исходящего трафика с предоставленных каналов связи |
| 2 | Услуги связи по передаче данных, за исключением услуг связи по передаче данных для целей передачи голосовой информации | Интерфейсы оборудования связи, включающие полный объем входящего и исходящего сетевого трафика с абонентских устройств, в т.ч. межабонентский трафик до выполнения преобразования (трансляции) сетевых адресов абонентов |
| 3 | Телематические услуги связи | Интерфейсы оборудования связи с сетевым трафиком, содержащим полный объем принимаемой и доставляемой на телематический сервис информации от пользователей, а также сетевой трафик обмена информацией с другими телематическими сервисами |
Приложение № 13
к Требованиям к техническим и
программным средствам
информационных систем, содержащих
базы данных абонентов оператора связи
и предоставленных им услугах связи, а
также информацию о пользователях
услугами связи и о предоставленных им
услугах связи, обеспечивающих
выполнение установленных действий
при проведении оперативно-розыскных
мероприятий, утвержденным приказом
Министерства цифрового развития,
связи и массовых коммуникаций
Российской Федерации
от 29.10.2018 № 573
Требования, предъявляемые к форматам записываемой информации техническими и программными средствами информационных систем, содержащих базы данных абонентов оператора связи и предоставленных им услугах связи, а также информацию о пользователях услугами связи и о предоставленных им услугах связи, обеспечивающих выполнение установленных действий при проведении оперативно-розыскных мероприятий текстовых сообщений, голосовой информации, изображений, звуков, иных сообщений пользователей услугами связи
1. Для текстовых сообщений пользователей - информация записывается в кодировке UTF-8 (RFC 3629). Если в процессе передачи по сети связи сообщение было разбито на несколько фрагментов, текстовое сообщение записывается и хранится в виде целого сообщения.
2. Для голосовой информации - информация записывается в соответствии с фактически использованным сетью связи кодированием (кодеком) при доставке/приеме абонентом голосовой информации без внесения изменений и ухудшения качества голосовой информации в виде RTP потока (RFC 3550). При использовании протоколов сигнализации SIP, MGCP или других, использующих сообщения SDP для описания параметров передачи медиаданных, передаются атрибуты "m" и "а" из сообщения с типом application/sdp (описание сессии) согласно RFC 2327. Для остальных протоколов сигнализации также передаются атрибуты описания сессии "m" и "а" в формате, описанном RFC 2327, но сформированные на стороне ИС ОРМ.
Пример значения поля Value (кавычки не включаются):
"m=audio 49230 RTP/AVP 96 97 98
a=rtpmap:96 L8/8000
a=rtpmap:97 L16/8000
a=rtpmap:98 L16/11025/2"
3. Для изображений, звуков и иных сообщений32 пользователей услугами связи: в случае использования протокола TCP (RFC 793) - информация записывается в виде потока информации прикладного уровня, в случае использования протокола UDP (RFC 768) - в виде последовательности датаграмм UDP.
Приложение № 14
к Требованиям к техническим и
программным средствам
информационных систем, содержащих
базы данных абонентов оператора связи
и предоставленных им услугах связи, а
также информацию о пользователях
услугами связи и о предоставленных им
услугах связи, обеспечивающих
выполнение установленных действий
при проведении оперативно-розыскных
мероприятий, утвержденным приказом
Министерства цифрового развития,
связи и массовых коммуникаций
Российской Федерации
от 29.10.2018 № 573
Справочно
Список использованных сокращений и терминов
| ДВО | Дополнительные виды обслуживания |
|---|---|
| КТС | Комплекс технических средств |
| ПО | Программное обеспечение |
| ПУ | Пульт управления |
| Сеть связи | Сеть связи, оператором которой оказываются услуги связи, перечисленные в пункте 5 настоящих Требований |
| Сеть передачи данных | Сеть связи, оператором которой оказываются услуги связи, перечисленные в подпунктах 11 - 14 пункта 5 настоящих Требований |
| ТФоП | Телефонная сеть общего пользования |
| AAA | (Authentication, Authorization, Accounting), процедуры предоставления доступа пользователя к сети передачи данных |
| APN | (Access Point Name), точка доступа конфигурируемая и доступная из GGSN |
| DPC | (Destination Point Code), код точки назначения системы сигнализации № 7 (ОКС7) |
| GMSC | (Gate MSС), пограничный коммутатор |
| GGSN | (GPRS Gateway Support Node), узел обеспечивающий маршрутизацию данных между сетями GPRS и внешними IP сетями |
| HTTP | (HyperText Transfer Protocol), протокол прикладного уровня передачи данных |
| ICC | (Integrated circuit card identifier), уникальный серийный номер SIM-карты |
| IMEI | (International Mobile Equipment Identity), международный идентификатор мобильного оборудования стандарта GSM или аналогичный идентификатор, используемый в сетях подвижной радиотелефонной связи иных стандартов |
| IP | (Internet Protocol), межсетевой протокол |
| IP-адрес | Уникальный сетевой адрес узла в компьютерной сети, построенной по протоколу IP |
| IMSI | (International Mobile Subscriber Identity), международный идентификатор абонента сети подвижной связи стандарта GSM или аналогичный идентификатор, используемый в сетях подвижной радиотелефонной связи иных стандартов |
| МАС-адрес | (Media Access Control), уникальный идентификатор, присваиваемый каждой единице оборудования сетей передачи данных |
| OPC | (Origination Point Code), код точки отправления системы сигнализации № 7 (ОКС7) |
| PIN | (Personal Identification Number), персональный идентификационный номер |
| PSTN | (Public Switched Telephone Network), телефонная сеть общего пользования |
| RFC 1700 | Стандарт, определяющий коды протоколов передаваемых посредством протокола IP |
| SMS | (Short Message Service), короткое текстовое сообщение. |
| SMSC | (Short Mtssagt Service Centre), центр службы коротких сообщений. |
| SGSN | (Serving GPRS Support Node), узел обслуживания абонентов GPRS |
| T.38 | Стандарт ITU-T (Международного Союза Электросвязи), определяющий передачу факсимильных сообщений в реальном времени посредством протокола IP |
| URL | (Uniform Resource Locator), адрес местонахождения ресурса сети |
| VAS | (Value Added Services), услуги, приносящие дополнительный доход) |
| VoIP | (Voice over Internet Protocol), передача голосовой информации посредством сети передачи данных |
------------------------------
1 Пункт 1 статьи 41 Федерального закона от 7 июля 2003 г. № 126-ФЗ "О связи".
2 Постановление Правительства Российской Федерации от 18 февраля 2005 г. № 87 "Об утверждении перечня наименований услуг связи, вносимых в лицензии, и перечней лицензионных условий" (Собрание законодательства Российской Федерации, 2005, № 9, ст. 719; 2006, № 2, ст. 202; 2007, № 38, ст. 4552; 2008, № 4, ст. 275; 2015, № 6, ст. 954; 2018, № 39, ст. 5978).
3 Подпункт 2 пункта 1 статьи 64 Федерального закона от 7 июля 2003 г. № 126-ФЗ "О связи".
4 Пункт 1.1 статьи 64 Федерального закона от 7 июля 2003 г. № 126-ФЗ "О связи".
5 Пункт 5 постановления Правительства Российской Федерации от 27 августа 2005 г. № 538 "Об утверждении правил взаимодействия операторов связи с уполномоченными государственными органами, осуществляющими оперативно-разыскную деятельность".
6 Подпункт 2 пункта 1 статьи 64 Федерального закона от 7 июля 2003 г. № 126-ФЗ "О связи".
7 Пункты 13, 14, 16 Перечня наименований услуг связи, вносимых в лицензии на осуществление деятельности в области оказания услуг связи, утвержденного постановлением Правительства Российской Федерации от 18 февраля 2005 г. № 87.
8 Пункт 1.1 статьи 64 Федерального закона от 7 июля 2003 г. № 126-ФЗ "О связи".
9 Пункт 9 Правил оказания услуг связи по передаче данных, утвержденных постановлением Правительства Российской Федерации от 23 января 2006 г. № 32 (Собрание законодательства Российской Федерации, 2006, № 5, ст. 553; 2008, № 8, ст. 749; 2014, № 32, ст. 4542, № 34, ст. 4662; 2016, № 6, ст. 852; 2017, № 44, ст. 6522).
10 Пункт 15 постановления Правительства Российской Федерации от 27 августа 2005 г. № 538 "Об утверждении правил взаимодействия операторов связи с уполномоченными государственными органами, осуществляющими оперативно-разыскную деятельность".
11 Пункт 14 постановления Правительства Российской Федерации от 27 августа 2005 г. № 538 "Об утверждении правил взаимодействия операторов связи с уполномоченными государственными органами, осуществляющими оперативно-разыскную деятельность".
12 Подпункт 2 пункта 1 статьи 64 Федерального закона от 7 июля 2003 г. № 126-ФЗ "О связи".
13 Пункт 1.1 статьи 64 Федерального закона от 7 июля 2003 г. № 126-ФЗ "О связи".
14 Федеральный закон от 12 августа 1995 г. № 144-ФЗ "Об оперативно-розыскной деятельности", Федеральный закон от 7 июля 2003 г. № 126-ФЗ "О связи".
15 Подпункт 2 пункта 1 статьи 64 Федерального закона от 7 июля 2003 г. № 126-ФЗ "О связи".
16 Пункты 13, 14, 16 Перечня наименований услуг связи, вносимых в лицензии на осуществление деятельности в области оказания услуг связи, утвержденного постановлением Правительства Российской Федерации от 18 февраля 2005 г. № 87.
17 Постановление Правительства Российской Федерации от 18 февраля 2005 г. № 87 "Об утверждении перечня наименований услуг связи, вносимых в лицензии, и перечней лицензионных условий".
18 Подпункт 1 пункта 1 статьи 64 Федерального закона от 7 июля 2003 г. № 126-ФЗ "О связи".
19 Пункт 1.1 статьи 64 Федерального закона от 7 июля 2003 г. № 126-ФЗ "О связи".
20 Подпункт 1 пункта 1 статьи 64 Федерального закона от 7 июля 2003 г. № 126-ФЗ "О связи".
21 "Российская газета", № 160, 18 июля 2014 г.
22 Подункт 2 пункта 1 статьи 64 Федерального закона от 7 июля 2003 г. № 126-ФЗ "О связи".
23 Пункты 2, 43, 111 Порядка оказания услуг телефонной связи, утвержденного постановлением Правительства Российской Федерации от 9 декабря 2014 г. № 1342 (Собрание законодательства Российской Федерации, 2014, № 51, ст. 7431; 2016, № 6, ст. 852; 2017, № 44, ст. 6522, 2018, № 46, ст. 7053).
24 Допускается накопление информации о трансляции в составе общей информации об использовании абонентами услуг и ресурсов сети передачи данных.
25 Подпункт 2 пункта 1 статьи 64 Федерального закона от 7 июля 2003 г. № 126-ФЗ "О связи".
26 Подпункт 2 пункта 1 статьи 64 Федерального закона от 7 июля 2003 г. № 126-ФЗ "О связи".
27 Источник официального опубликования: Издательско-полиграфический комплекс Издательство стандартов, 2001.
28 Источник официального опубликования: Издательско-полиграфический комплекс Издательство стандартов, 2003.
29 Постановление Правительства Российской Федерации от 18 февраля 2005 г. № 87 "Об утверждении перечня наименований услуг связи, вносимых в лицензии, и перечней лицензионных условий".
30 Подпункт 2 пункта 1 статьи 64 Федерального закона от 7 июля 2003 г. № 126-ФЗ "О связи".
31 Подпункт 2 пункта 1 статьи 64 Федерального закона от 7 июля 2003 г. № 126-ФЗ "О связи".
32 Подпункт 2 пункта 1 статьи 64 Федерального закона от 7 июля 2003 г. № 126-ФЗ "О связи".
Обзор документа
На сетях операторов связи, действующих в рамках лицензий, устанавливают программные средства информсистемы для предосталвения сведений в рамках оперативно-разыскных мероприятий. Уполномоченные органы могут получать информацию об абонентах связи и предоставленных им услугах, о передаче и содержании голосовых, текстовых сообщений, изображения.
Минкомсвязи России установил требования к таким программным средствам.
