Анонсы
Программа повышения квалификации "О контрактной системе в сфере закупок" (44-ФЗ)"

Об актуальных изменениях в КС узнаете, став участником программы, разработанной совместно с АО ''СБЕР А". Слушателям, успешно освоившим программу, выдаются удостоверения установленного образца.

Программа повышения квалификации "О корпоративном заказе" (223-ФЗ от 18.07.2011)

Программа разработана совместно с АО ''СБЕР А". Слушателям, успешно освоившим программу, выдаются удостоверения установленного образца.

Носова Екатерина Евгеньевна
Выберите тему программы повышения квалификации для юристов ...

17 декабря 2025

Приказ ФНС России (Федеральной налоговой службы) от 13 ноября 2025 г. №ЕД-7-3/976@ ""О внесении изменений в приложения к приказу Федеральной налоговой службы от 03.09.2024 № ЕД-7-3/696@""

В соответствии с абзацем первым пункта 4 статьи 31 и абзацем первым пункта 7 статьи 80 части первой Налогового кодекса Российской Федерации, абзацем первым пункта 1 и подпунктом 5.9.36 пункта 5 Положения о Федеральной налоговой службе, утвержденного постановлением Правительства Российской Федерации от 30.09.2004 № 506, в целях реализации положений главы 26 "Налог на добычу полезных ископаемых" части второй Налогового кодекса Российской Федерации, а также в связи с принятием федеральных законов от 29.11.2024 № 416-ФЗ "О внесении изменений в часть вторую Налогового кодекса Российской Федерации и отдельные законодательные акты Российской Федерации", от 28.02.2025 № 19-ФЗ "О внесении изменений в статьи 340 и 342 части второй Налогового кодекса Российской Федерации" и от 07.06.2025 № 147-ФЗ "О внесении изменений в часть вторую Налогового кодекса Российской Федерации" приказываю:

1. Внести в приложения к приказу Федеральной налоговой службы от 03.09.2024 № ЕД-7-3/696@ "Об утверждении формы налоговой декларации по налогу на добычу полезных ископаемых, порядка ее заполнения, а также формата представления налоговой декларации по налогу на добычу полезных ископаемых в электронной форме" (зарегистрирован Министерством юстиции Российской Федерации 07.10.2024, регистрационный № 79721) следующие изменения:

1.1. В приложении № 1 "Налоговая декларация по налогу на добычу полезных ископаемых":

штрих-код "01014013" заменить штрих-кодом "01015010", штрих-код "01014020" заменить штрих-кодом "01015027", штрих-код "01014099" заменить штрих-кодом "01015096", штрих-код "01014136" заменить штрих-кодом "01015133", штрих-код "01014143" заменить штрих-кодом "01015140", штрих-код "01014150" заменить штрих-кодом "01015157", штрих-код "01014167" заменить штрих-кодом "01015164";

раздел 2 "Данные, служащие основанием для исчисления и уплаты налога при добыче нефти обезвоженной, обессоленной и стабилизированной, за исключением добытой на новом морском месторождении углеводородного сырья и на участках недр, в отношении которой исчисляется налог на дополнительный доход от добычи углеводородного сырья" изложить в редакции согласно приложению № 1 к настоящему приказу;

раздел 3 "Данные, служащие основанием для исчисления и уплаты налога при добыче газа горючего природного и газового конденсата, за исключением добычи на новом морском месторождении углеводородного сырья" изложить в редакции согласно приложению № 2 к настоящему приказу;

раздел 5 "Данные, служащие основанием для исчисления и уплаты налога, за исключением углеводородного сырья (кроме попутного газа) и угля" изложить в редакции согласно приложению № 3 к настоящему приказу;

раздел 8 "Данные, служащие основанием для исчисления и уплаты налога при добыче нефти обезвоженной, обессоленной и стабилизированной, в отношении которой исчисляется налог на дополнительный доход от добычи углеводородного сырья" изложить в редакции согласно приложению № 4 к настоящему приказу;

1.2. В приложение № 2 "Порядок заполнения налоговой декларации по налогу на добычу полезных ископаемых" согласно приложению № 5 к настоящему приказу;

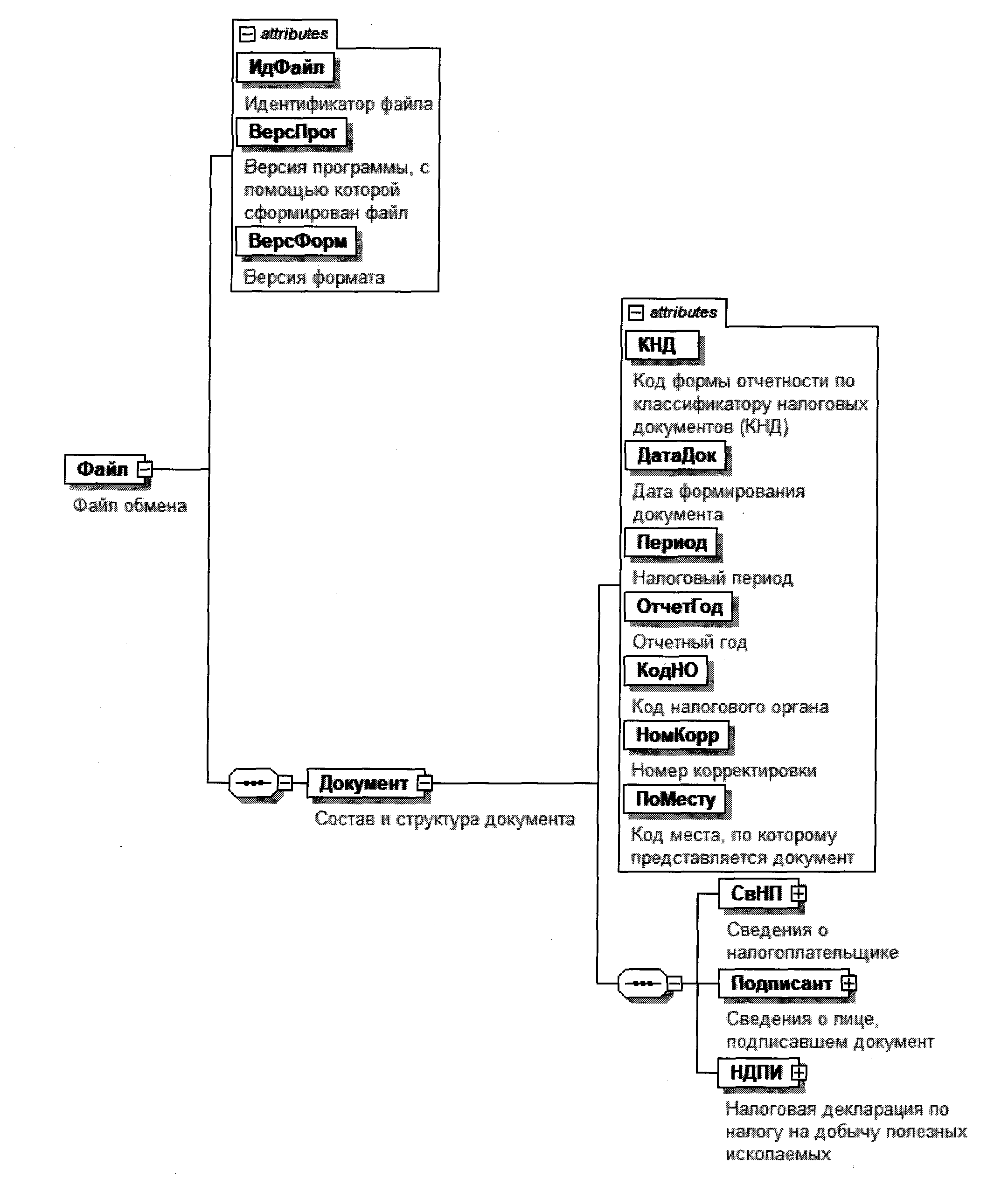
1.3. Приложение № 3 "Формат представления налоговой декларации по налогу на добычу полезных ископаемых в электронной форме" изложить в редакции согласно приложению № 6 к настоящему приказу.

2. Установить, что настоящий приказ вступает в силу по истечении двух месяцев со дня его официального опубликования.

3. Контроль за исполнением настоящего приказа возложить на заместителя руководителя Федеральной налоговой службы, координирующего методологическое и организационное обеспечение работы налоговых органов по вопросам исчисления в соответствующий бюджет налогов и сборов, иных обязательных платежей (за исключением транспортного налога, налога на имущество организаций, налога на имущество физических лиц, земельного налога, налога на доходы физических лиц, страховых взносов).

Руководитель Федеральной
налоговой службы
Д.В. Егоров

Зарегистрировано в Минюсте России 15 декабря 2025 г.
Регистрационный № 84595

Приложение № 1
к приказу ФНС России
от 13.11.2025 г. № ЕД-7-3/976@

+-+             +-+        +-----------------------+

+-+  штрих-код  +-+    ИНН ¦ ¦ ¦ ¦ ¦ ¦ ¦ ¦ ¦ ¦ ¦ ¦ ¦

     0101 5034             +-----------------------+

                           +-----------------+       +-----+

                       КПП ¦ ¦ ¦ ¦ ¦ ¦ ¦ ¦ ¦ ¦  Стр. ¦ ¦ ¦ ¦

                           +-----------------+       +-----+

    Раздел 2. Данные, служащие основанием для исчисления и уплаты налога при добыче нефти

  обезвоженной, обессоленной и стабилизированной, за исключением добытой на новом морском

   месторождении углеводородного сырья и на участках недр, в отношении которой исчисляется

                    налог на дополнительный доход от добычи углеводородного сырья

            Показатели              Код               Значения показателей

                                   строки

                1                    2                         3

                                             +---------+

 Код вида добытого полезного        010      ¦0¦3¦1¦0¦0¦

 ископаемого                                 +---------+

                                             +---------------------------------------+

 Код бюджетной классификации        020      ¦ ¦ ¦ ¦ ¦ ¦ ¦ ¦ ¦ ¦ ¦ ¦ ¦ ¦ ¦ ¦ ¦ ¦ ¦ ¦ ¦

                                             +---------------------------------------+

 Код единицы измерения количества            +-----+

 добытого полезного ископаемого     030      ¦1¦6¦8¦

 по ОКЕИ                                     +-----+

                                             +-----------------------------+

 Величина НДПИ_ДОП_ЭТАН (в          035      ¦ ¦ ¦ ¦ ¦ ¦ ¦ ¦ ¦ ¦ ¦ ¦ ¦ ¦ ¦ ¦

 миллионах рублей)                           +-----------------------------+

      2.1. Показатели (коэффициенты), используемые для расчета налога по участку недр

                                             +---------------------+

 Код по ОКТМО                       040      ¦ ¦ ¦ ¦ ¦ ¦ ¦ ¦ ¦ ¦ ¦ ¦

                                             +---------------------+

                                             +-----+ +-----------+  +---+

 Серия, номер и вид лицензии на     050      ¦ ¦ ¦ ¦ ¦ ¦ ¦ ¦ ¦ ¦ ¦  ¦ ¦ ¦

 пользование недрами                         +-----+ +-----------+  +---+

                                             +---------+ +-------------------+

 Налоговая ставка                   055      ¦ ¦ ¦ ¦ ¦ ¦ ¦ ¦ ¦ ¦ ¦ ¦ ¦ ¦ ¦ ¦ ¦

                                             +---------+.+-------------------+   

 Показатель, характеризующий                 +-------------+ +-------------------+

 особенности добычи нефти (Дм),     060      ¦ ¦ ¦ ¦ ¦ ¦ ¦ ¦ ¦ ¦ ¦ ¦ ¦ ¦ ¦ ¦ ¦ ¦ ¦

 для нефти, добытой из залежей,              +-------------+.+-------------------+

 значение коэффициента Кд для

 которых равно 1

                                             +-------+

 Кндпи                              070      ¦ ¦ ¦ ¦ ¦

                                             +-------+

 Коэффициент, характеризующий                +---+ +-------+

 динамику мировых цен на нефть      080      ¦ ¦ ¦ ¦ ¦ ¦ ¦ ¦

 (Кц)                                        +---+.+-------+

 Коэффициент, характеризующий                +-+ +-------+

 величину запасов участка недр      110      ¦ ¦ ¦ ¦ ¦ ¦ ¦

 (Кз)                                        +-+.+-------+

                                             +-+ +-----+

 Величина начальных извлекаемых     111      ¦ ¦ ¦ ¦ ¦ ¦

 запасов (Vз)                                +-+.+-----+

 Коэффициент, характеризующий                +-+ +-------+

 степень выработанности             115      ¦ ¦ ¦ ¦ ¦ ¦ ¦

 конкретной залежи                           +-+.+-------+

 углеводородного сырья (Кдв)

 Коэффициент, характеризующий                +-+

 регион добычи и свойства нефти     120      ¦ ¦

 (Ккан)                                      +-+

                                             +-----------+ +-------+

 Коэффициент (Кабдт)                123      ¦ ¦ ¦ ¦ ¦ ¦ ¦ ¦ ¦ ¦ ¦ ¦

                                             +-----------+.+-------+

 Значения коэффициентов:            124

   И           И                  Н                             Н

    АБ          ДТ                 БУГ                           К_ДЕМП

  +-+         +-+         +-------+ +-------+      +-------------------+ +-------+

  ¦ ¦         ¦ ¦         ¦ ¦ ¦ ¦ ¦.¦ ¦ ¦ ¦ ¦      ¦ ¦ ¦ ¦ ¦ ¦ ¦ ¦ ¦ ¦ ¦.¦ ¦ ¦ ¦ ¦

  +-+         +-+         +-------+ +-------+      +-------------------+ +-------+

          Д                            С                            Д

           ДВ_АБ                        К_ДЕМП                       ДВ_ДТ

  +-------------------+  +-------------------+ +-------+    +-------------------+

  ¦ ¦ ¦ ¦ ¦ ¦ ¦ ¦ ¦ ¦ ¦  ¦ ¦ ¦ ¦ ¦ ¦ ¦ ¦ ¦ ¦ ¦.¦ ¦ ¦ ¦ ¦    ¦ ¦ ¦ ¦ ¦ ¦ ¦ ¦ ¦ ¦ ¦

  +-------------------+  +-------------------+ +-------+    +-------------------+

                                           +-----------+ +-------------------+

 Коэффициент (Кман)                  125   ¦ ¦ ¦ ¦ ¦ ¦ ¦ ¦ ¦ ¦ ¦ ¦ ¦ ¦ ¦ ¦ ¦ ¦

                                           +-----------+.+-------------------+

                                           +-----------------------------+

 Сумма исчисленного налога по        130   ¦ ¦ ¦ ¦ ¦ ¦ ¦ ¦ ¦ ¦ ¦ ¦ ¦ ¦ ¦ ¦

 участку недр (в рублях)                   +-----------------------------+

                                           +---+

 Признак налогового вычета           135   ¦ ¦ ¦

                                           +---+

                                           +-+

 Признак порядка применения          136   ¦ ¦

 налогового вычета                         +-+

                                           +-----------------------------+

 Сумма налогового вычета (в          140   ¦ ¦ ¦ ¦ ¦ ¦ ¦ ¦ ¦ ¦ ¦ ¦ ¦ ¦ ¦ ¦

 рублях)                                   +-----------------------------+

                                           +-----------------------------+

 Сумма налога к уплате (в рублях)    150   ¦ ¦ ¦ ¦ ¦ ¦ ¦ ¦ ¦ ¦ ¦ ¦ ¦ ¦ ¦ ¦

                                           +-----------------------------+

+-+             +-+        +-----------------------+

+-+  штрих-код  +-+    ИНН ¦ ¦ ¦ ¦ ¦ ¦ ¦ ¦ ¦ ¦ ¦ ¦ ¦

     0101 5041             +-----------------------+

                           +-----------------+       +-----+

                       КПП ¦ ¦ ¦ ¦ ¦ ¦ ¦ ¦ ¦ ¦  Стр. ¦ ¦ ¦ ¦

                           +-----------------+       +-----+

                                                                              Продолжение Раздела 2

  2.1.1. Данные о количестве нефти, добытой на участке недр, за исключением количества нефти,

   добытой из залежи (залежей) углеводородного сырья, которое отражается в подразделе 2.1.2

          Код основания налогообложения      Количество нефти, подлежащей налогообложению

                      1                                          2

                  +-------+                         +---------------------+ +-----+

 01               ¦ ¦ ¦ ¦ ¦                         ¦ ¦ ¦ ¦ ¦ ¦ ¦ ¦ ¦ ¦ ¦ ¦ ¦ ¦ ¦ ¦

                  +-------+                         +---------------------+.+-----+

                  +-------+                         +---------------------+ +-----+

 02               ¦ ¦ ¦ ¦ ¦                         ¦ ¦ ¦ ¦ ¦ ¦ ¦ ¦ ¦ ¦ ¦ ¦ ¦ ¦ ¦ ¦

                  +-------+                         +---------------------+.+-----+

                  +-------+                         +---------------------+ +-----+

 03               ¦ ¦ ¦ ¦ ¦                         ¦ ¦ ¦ ¦ ¦ ¦ ¦ ¦ ¦ ¦ ¦ ¦ ¦ ¦ ¦ ¦

                  +-------+                         +---------------------+.+-----+

       2.1.2. Данные о количестве нефти, добытой из залежи углеводородного сырья

               Показатели                 Код               Значения показателей

                   1                     строки                        3

                                            2

 Наименование залежи                       160

+-------------------------------------------------------------------------------+

¦ ¦ ¦ ¦ ¦ ¦ ¦ ¦ ¦ ¦ ¦ ¦ ¦ ¦ ¦ ¦ ¦ ¦ ¦ ¦ ¦ ¦ ¦ ¦ ¦ ¦ ¦ ¦ ¦ ¦ ¦ ¦ ¦ ¦ ¦ ¦ ¦ ¦ ¦ ¦ ¦

+-------------------------------------------------------------------------------+

+-------------------------------------------------------------------------------+

¦ ¦ ¦ ¦ ¦ ¦ ¦ ¦ ¦ ¦ ¦ ¦ ¦ ¦ ¦ ¦ ¦ ¦ ¦ ¦ ¦ ¦ ¦ ¦ ¦ ¦ ¦ ¦ ¦ ¦ ¦ ¦ ¦ ¦ ¦ ¦ ¦ ¦ ¦ ¦ ¦

+-------------------------------------------------------------------------------+

                                                   +---+ +-------+

 Эффективная нефтенасыщенная толщина       170     ¦ ¦ ¦ ¦ ¦ ¦ ¦ ¦

 пласта                                            +---+.+-------+

                                                   +-+ +-------------+

 Проницаемость залежи                      180     ¦ ¦ ¦ ¦ ¦ ¦ ¦ ¦ ¦ ¦

                                                   +-+.+-------------+

                                                   +-------+

 Глубина залегания продуктивной залежи     190     ¦ ¦ ¦ ¦ ¦

 углеводородного сырья                             +-------+

                                                   +---+ +-----+

 Плотность нефти                           200     ¦ ¦ ¦ ¦ ¦ ¦ ¦

                                                   +---+.+-----+

                                                   +---------+ +-------------------+

 Налоговая ставка                          205     ¦ ¦ ¦ ¦ ¦ ¦ ¦ ¦ ¦ ¦ ¦ ¦ ¦ ¦ ¦ ¦ ¦

                                                   +---------+.+-------------------+

                                                   +---+ +-------+

 Коэффициент, характеризующий динамику     206     ¦ ¦ ¦ ¦ ¦ ¦ ¦ ¦

 мировых цен на нефть (Кц)                         +---+.+-------+

 Показатель, характеризующий                       +-------------+ +-------------------+

 особенности добычи нефти (Дм), для        210     ¦ ¦ ¦ ¦ ¦ ¦ ¦ ¦ ¦ ¦ ¦ ¦ ¦ ¦ ¦ ¦ ¦ ¦ ¦

 нефти, добытой из залежи                          +-------------+.+-------------------+

 Степень выработанности запасов                    +-+ +-------+

 конкретной залежи углеводородного         220     ¦ ¦ ¦ ¦ ¦ ¦ ¦

 сырья                                             +-+.+-------+

                                                   +-+ +-+

 Коэффициент, характеризующий степень      230     ¦ ¦ ¦ ¦

 сложности добычи нефти (Кд)                       +-+.+-+

                                                   +-----+

 Количество налоговых периодов             240     ¦ ¦ ¦ ¦

 применения коэффициента Кд<1                      +-----+

 Коэффициент, характеризующий степень              +-+ +-------+

 выработаннсти конкретной залежи           250     ¦ ¦ ¦ ¦ ¦ ¦ ¦

 углеводородного сырья (Кдв)                       +-+.+-------+

                                                   +-----------------------------+

 Сумма исчисленного налога по нефти,       260     ¦ ¦ ¦ ¦ ¦ ¦ ¦ ¦ ¦ ¦ ¦ ¦ ¦ ¦ ¦ ¦

 добытой из залежи (в рублях)                      +-----------------------------+

          Код основания налогообложения           Количество добытой нефти, подлежащей

                                                             налогообложению

                        1                                           2

                 +-------+                       +---------------------+ +-----+

 01              ¦ ¦ ¦ ¦ ¦                       ¦ ¦ ¦ ¦ ¦ ¦ ¦ ¦ ¦ ¦ ¦ ¦ ¦ ¦ ¦ ¦

                 +-------+                       +---------------------+.+-----+

                 +-------+                       +---------------------+ +-----+

 02              ¦ ¦ ¦ ¦ ¦                       ¦ ¦ ¦ ¦ ¦ ¦ ¦ ¦ ¦ ¦ ¦ ¦ ¦ ¦ ¦ ¦

                 +-------+                       +---------------------+.+-----+

                 +-------+                       +---------------------+ +-----+

 03              ¦ ¦ ¦ ¦ ¦                       ¦ ¦ ¦ ¦ ¦ ¦ ¦ ¦ ¦ ¦ ¦ ¦ ¦ ¦ ¦ ¦

                 +-------+                       +---------------------+.+-----+

+-+             +-+        +-----------------------+

+-+  штрих-код  +-+    ИНН ¦ ¦ ¦ ¦ ¦ ¦ ¦ ¦ ¦ ¦ ¦ ¦ ¦

     0101 5058             +-----------------------+

                           +-----------------+       +-----+

                       КПП ¦ ¦ ¦ ¦ ¦ ¦ ¦ ¦ ¦ ¦  Стр. ¦ ¦ ¦ ¦

                           +-----------------+       +-----+

                                                                             Продолжение Раздела 2

    2.2. Сведения о сумме налога, подлежащей уплате в бюджет, при применении налогового вычета

                          при добыче нефти на нескольких участках недр

             Показатели                Код                 Значения показателей

                                     строки

                  1                     2                            3

                                               +---+

 Признак налогового вычета             300     ¦ ¦ ¦

                                               +---+

                                               +---------------------+

 Код по ОКТМО                          310     ¦ ¦ ¦ ¦ ¦ ¦ ¦ ¦ ¦ ¦ ¦ ¦

                                               +---------------------+

                                               +-----------------------------+

 Сумма исчисленного налога (в          320     ¦ ¦ ¦ ¦ ¦ ¦ ¦ ¦ ¦ ¦ ¦ ¦ ¦ ¦ ¦ ¦

 рублях)                                       +-----------------------------+

                                               +-----------------------------+

 Сумма налогового вычета (в рублях)    330     ¦ ¦ ¦ ¦ ¦ ¦ ¦ ¦ ¦ ¦ ¦ ¦ ¦ ¦ ¦ ¦

                                               +-----------------------------+

                                               +-----------------------------+

 Сумма налога к уплате (в рублях)      340     ¦ ¦ ¦ ¦ ¦ ¦ ¦ ¦ ¦ ¦ ¦ ¦ ¦ ¦ ¦ ¦

                                               +-----------------------------+

                                               +---+

 Признак налогового вычета             300     ¦ ¦ ¦

                                               +---+

                                               +---------------------+

 Код по ОКТМО                          310     ¦ ¦ ¦ ¦ ¦ ¦ ¦ ¦ ¦ ¦ ¦ ¦

                                               +---------------------+

                                               +-----------------------------+

 Сумма исчисленного налога (в          320     ¦ ¦ ¦ ¦ ¦ ¦ ¦ ¦ ¦ ¦ ¦ ¦ ¦ ¦ ¦ ¦

 рублях)                                       +-----------------------------+

                                               +-----------------------------+

 Сумма налогового вычета (в рублях)    330     ¦ ¦ ¦ ¦ ¦ ¦ ¦ ¦ ¦ ¦ ¦ ¦ ¦ ¦ ¦ ¦

                                               +-----------------------------+

                                               +-----------------------------+

 Сумма налога к уплате (в рублях)      340     ¦ ¦ ¦ ¦ ¦ ¦ ¦ ¦ ¦ ¦ ¦ ¦ ¦ ¦ ¦ ¦

                                               +-----------------------------+

                                               +---+

 Признак налогового вычета             300     ¦ ¦ ¦

                                               +---+

                                               +---------------------+

 Код по ОКТМО                          310     ¦ ¦ ¦ ¦ ¦ ¦ ¦ ¦ ¦ ¦ ¦ ¦

                                               +---------------------+

                                               +-----------------------------+

 Сумма исчисленного налога (в          320     ¦ ¦ ¦ ¦ ¦ ¦ ¦ ¦ ¦ ¦ ¦ ¦ ¦ ¦ ¦ ¦

 рублях)                                       +-----------------------------+

                                               +-----------------------------+

 Сумма налогового вычета (в рублях)    330     ¦ ¦ ¦ ¦ ¦ ¦ ¦ ¦ ¦ ¦ ¦ ¦ ¦ ¦ ¦ ¦

                                               +-----------------------------+

                                               +-----------------------------+

 Сумма налога к уплате (в рублях)      340     ¦ ¦ ¦ ¦ ¦ ¦ ¦ ¦ ¦ ¦ ¦ ¦ ¦ ¦ ¦ ¦

                                               +-----------------------------+

Приложение № 2
к приказу ФНС России
от 13.11.2025 г. № ЕД-7-3/976@

+-+             +-+        +-----------------------+

+-+  штрих-код  +-+    ИНН ¦ ¦ ¦ ¦ ¦ ¦ ¦ ¦ ¦ ¦ ¦ ¦ ¦

     0101 5065             +-----------------------+

                           +-----------------+       +-----+

                       КПП ¦ ¦ ¦ ¦ ¦ ¦ ¦ ¦ ¦ ¦  Стр. ¦ ¦ ¦ ¦

                           +-----------------+       +-----+

    Раздел 3. Данные, служащие основанием для исчисления и уплаты налога при добыче газа горючего

        природного и газового конденсата, за исключением добычи на новом морском месторождении

                                     углеводородного сырья

              Показатели                Код              Значения показателей

                                       строки

                  1                      2                         3

                                                +---------+

 Код вида добытого полезного            010     ¦ ¦ ¦ ¦ ¦ ¦

 ископаемого                                    +---------+             

                                                +---------------------------------------+

 Код бюджетной классификации            020     ¦ ¦ ¦ ¦ ¦ ¦ ¦ ¦ ¦ ¦ ¦ ¦ ¦ ¦ ¦ ¦ ¦ ¦ ¦ ¦ ¦

                                                +---------------------------------------+

 Код единицы измерения количества               +-----+

 добытого полезного ископаемого по      030     ¦ ¦ ¦ ¦

 ОКЕИ                                           +-----+

                                                +-----------------------------+

 Сумма исчисленного налога по           040     ¦ ¦ ¦ ¦ ¦ ¦ ¦ ¦ ¦ ¦ ¦ ¦ ¦ ¦ ¦ ¦

 газовому конденсату (в рублях)                 +-----------------------------+

                                                +-----------------------+ +---+

 Сумма налогового вычета по газовому    045     ¦ ¦ ¦ ¦ ¦ ¦ ¦ ¦ ¦ ¦ ¦ ¦ ¦ ¦ ¦ ¦

 конденсату (в рублях)                          +-----------------------+.+---+

                                                +-----------------------+

 Сумма налога по газовому конденсату,   050     ¦ ¦ ¦ ¦ ¦ ¦ ¦ ¦ ¦ ¦ ¦ ¦ ¦

 подлежащая уплате (в рублях)                   +-----------------------+

 Коэффициент извлечения широкой                 +-+ +-------+

 фракции легких углеводородов при       060     ¦ ¦ ¦ ¦ ¦ ¦ ¦

 переработке газового конденсата                +-+.+-------+

 (Кшфлу)

 Количество добытого газового                   +-------------------+ +-------+

 конденсата, переработанного для        070     ¦ ¦ ¦ ¦ ¦ ¦ ¦ ¦ ¦ ¦ ¦ ¦ ¦ ¦ ¦ ¦

 получения широкой фракции легких               +-------------------+.+-------+

 углеводородов (Мгк)

 Ставка налогового вычета на одну               +-------+

 тонну широкой фракции легких           080     ¦ ¦ ¦ ¦ ¦

 углеводородов, полученной из                   +-------+

 газового конденсата (В) (в рублях)

 Показатель, характеризующий расходы            +---------------------+

 на доставку (транспортировку) газа     090     ¦ ¦ ¦ ¦ ¦ ¦ ¦ ¦ ¦ ¦ ¦ ¦

 горючего природного (Тг)                       +---------------------+

                                                +-----------+ +-------+

 Показатель Кгк                         091     ¦ ¦ ¦ ¦ ¦ ¦ ¦ ¦ ¦ ¦ ¦ ¦

                                                +-----------+.+-------+

                                                +-----+

 Показатель Ккг                         095     ¦ ¦ ¦ ¦

                                                +-----+

                                                +-----------------------------+

 Показатель Ккг 2023                    096     ¦ ¦ ¦ ¦ ¦ ¦ ¦ ¦ ¦ ¦ ¦ ¦ ¦ ¦ ¦ ¦

                                                +-----------------------------+

                                                +-----------------------------+

 Показатель Ккг 2024                    097     ¦ ¦ ¦ ¦ ¦ ¦ ¦ ¦ ¦ ¦ ¦ ¦ ¦ ¦ ¦ ¦

                                                +-----------------------------+

                                                +-----------+ +-------+

 Цена газа горючего природного (Цг)     100     ¦ ¦ ¦ ¦ ¦ ¦ ¦ ¦ ¦ ¦ ¦ ¦

 (в рублях)                                     +-----------+.+-------+

 Коэффициент, характеризующий долю

 реализации газа потребителям                   +-+ +---+

 Российской Федерации в общем объеме    110     ¦ ¦ ¦ ¦ ¦

 реализованного организацией газа               +-+.+---+

 (Ов)

 Коэффициент, характеризующий долю

 добытого газа горючего природного              +-+ +---+

 (за исключением попутного газа) в      120     ¦ ¦ ¦ ¦ ¦

 суммарном объеме добытого                      +-+.+---+

 углеводородного сырья (Кгпн)

 Средняя по Единой системе                      +-----------+

 газоснабжения расчетная цена на газ    130     ¦ ¦ ¦ ¦ ¦ ¦ ¦

 (Цв)                                           +-----------+

 Расчетная цена газа горючего

 природного при поставках за пределы            +-----------+ +-------+

 территорий государств - участников     140     ¦ ¦ ¦ ¦ ¦ ¦ ¦ ¦ ¦ ¦ ¦ ¦

 Содружества Независимых Государств             +-----------+.+-------+

 (Цэ)

                                                +-----------+ +-------+

 Цена газового конденсата (Цк)          150     ¦ ¦ ¦ ¦ ¦ ¦ ¦ ¦ ¦ ¦ ¦ ¦

                                                +-----------+.+-------+

                                                +-----+ +-------+

 Условная ставка вывозной таможенной    160     ¦ ¦ ¦ ¦ ¦ ¦ ¦ ¦ ¦

 пошлины на газовый конденсат (Пн)              +-----+.+-------+

 Коэффициент, характеризующий                   +-+ +-------+

 экспортную доходность единицы          170     ¦ ¦ ¦ ¦ ¦ ¦ ¦

 условного топлива (Кгп)                        +-+.+-------+

                                                +-+ +-----------------------------+

 Корректирующий коэффициент (Ккм)       180     ¦ ¦ ¦ ¦ ¦ ¦ ¦ ¦ ¦ ¦ ¦ ¦ ¦ ¦ ¦ ¦ ¦ ¦

                                                +-+.+-----------------------------+

                                                +-----------+ +-------------------+

 Коэффициент (Кман)                     185     ¦ ¦ ¦ ¦ ¦ ¦ ¦ ¦ ¦ ¦ ¦ ¦ ¦ ¦ ¦ ¦ ¦ ¦

                                                +-----------+.+-------------------+

 Коэффициент, характеризующий                   +-+ +---+

 количество добытого газового           187     ¦ ¦ ¦ ¦ ¦

 конденсата без учета широкой фракции           +-+.+---+

 легких углеводородов

+-+             +-+        +-----------------------+

+-+  штрих-код  +-+    ИНН ¦ ¦ ¦ ¦ ¦ ¦ ¦ ¦ ¦ ¦ ¦ ¦ ¦

     0101 5072             +-----------------------+

                           +-----------------+       +-----+

                       КПП ¦ ¦ ¦ ¦ ¦ ¦ ¦ ¦ ¦ ¦  Стр. ¦ ¦ ¦ ¦

                           +-----------------+       +-----+

               3.1. Показатели (коэффициенты), используемые для расчета налога по участку недр

                                               +---------------------+

 Код по ОКТМО                          190     ¦ ¦ ¦ ¦ ¦ ¦ ¦ ¦ ¦ ¦ ¦ ¦

                                               +---------------------+

                                               +-----+ +-----------+ +---+

 Серия, номер и вид лицензии на        200     ¦ ¦ ¦ ¦ ¦ ¦ ¦ ¦ ¦ ¦ ¦ ¦ ¦ ¦

 пользование недрами                           +-----+ +-----------+ +---+

                                               +---------------------+

 Сумма исчисленного налога по          210     ¦ ¦ ¦ ¦ ¦ ¦ ¦ ¦ ¦ ¦ ¦ ¦

 участку недр (в рублях)                       +---------------------+

                                               +---------------------+ +---+

 Сумма налогового вычета по газу       215     ¦ ¦ ¦ ¦ ¦ ¦ ¦ ¦ ¦ ¦ ¦ ¦ ¦ ¦ ¦

 горючему природному (в рублях)                +---------------------+.+---+

                                               +-------------------+

 Сумма налога к уплате по участку      220     ¦ ¦ ¦ ¦ ¦ ¦ ¦ ¦ ¦ ¦ ¦

 недр (в рублях)                               +-------------------+

 Степень выработанности запасов газа           +-+ +-------+

 горючего природного конкретного       230     ¦ ¦ ¦ ¦ ¦ ¦ ¦

 участка недр (Свг)                            +-+.+-------+

                                               +-------+ +-------+

 Базовое значение единицы условного    240     ¦ ¦ ¦ ¦ ¦ ¦ ¦ ¦ ¦ ¦

 топлива (Еут)                                 +-------+.+-------+

 Коэффициент, характеризующий долю

 добытого газа горючего природного

 (за исключением попутного газа) в

 общем количестве газа горючего                +-+ +-------+

 природного (за исключением            250     ¦ ¦ ¦ ¦ ¦ ¦ ¦

 попутного газа) и газового                    +-+.+-------+

 конденсата, добытых в истекшем

 налоговом периоде на участке недр,

 содержащем залежь углеводородного

 сырья (Дг)

      3.1.1. Данные о количестве полезного ископаемого, добытого из залежи углеводородного сырья

 Наименование залежи                    260

+-------------------------------------------------------------------------------+

¦ ¦ ¦ ¦ ¦ ¦ ¦ ¦ ¦ ¦ ¦ ¦ ¦ ¦ ¦ ¦ ¦ ¦ ¦ ¦ ¦ ¦ ¦ ¦ ¦ ¦ ¦ ¦ ¦ ¦ ¦ ¦ ¦ ¦ ¦ ¦ ¦ ¦ ¦ ¦ ¦

+-------------------------------------------------------------------------------+

+-------------------------------------------------------------------------------+

¦ ¦ ¦ ¦ ¦ ¦ ¦ ¦ ¦ ¦ ¦ ¦ ¦ ¦ ¦ ¦ ¦ ¦ ¦ ¦ ¦ ¦ ¦ ¦ ¦ ¦ ¦ ¦ ¦ ¦ ¦ ¦ ¦ ¦ ¦ ¦ ¦ ¦ ¦ ¦ ¦

+-------------------------------------------------------------------------------+

                                              +-------+

 Глубина залегания продуктивной         270   ¦ ¦ ¦ ¦ ¦

 залежи углеводородного сырья                 +-------+

                                              +-+ +-----+

 Плотность залежи углеводородного       280   ¦ ¦ ¦ ¦ ¦ ¦

 сырья                                        +-+.+-----+

                                              +---------+

 Налоговая ставка                       285   ¦ ¦ ¦ ¦ ¦ ¦

                                              +---------+

 Значения коэффициентов:                290

      Квг               Кр              Кгз                Кас               Корз

 +-+ +-------+    +-+ +-------+    +-+ +-------+      +-+ +-------+     +-+ +-------+

 ¦ ¦ ¦ ¦ ¦ ¦ ¦    ¦ ¦ ¦ ¦ ¦ ¦ ¦    ¦ ¦ ¦ ¦ ¦ ¦ ¦      ¦ ¦ ¦ ¦ ¦ ¦ ¦     ¦ ¦ ¦ ¦ ¦ ¦ ¦

 +-+.+-------+    +-+.+-------+    +-+.+-------+      +-+.+-------+     +-+.+-------+

                                              +-+ +-------+

 Коэффициент, характеризующий степень   300   ¦ ¦ ¦ ¦ ¦ ¦ ¦

 сложности добычи газа горючего               +-+.+-------+

 природного и (или) газового

 конденсата из залежи углеводородного

 сырья (Кс)

                                              +-----------------------------+

 Сумма исчисленного налога по залежи    310   ¦ ¦ ¦ ¦ ¦ ¦ ¦ ¦ ¦ ¦ ¦ ¦ ¦ ¦ ¦ ¦

 углеводородного сырья (в рублях)             +-----------------------------+

             Код основания       Количество добытого из залежи полезного ископаемого,

            налогообложения                  подлежащего налогообложению

                   1                                      2

              +-------+                +---------------------+ +-----+

 01           ¦ ¦ ¦ ¦ ¦                ¦ ¦ ¦ ¦ ¦ ¦ ¦ ¦ ¦ ¦ ¦ ¦ ¦ ¦ ¦ ¦

              +-------+                +---------------------+.+-----+

              +-------+                +---------------------+ +-----+

 02           ¦ ¦ ¦ ¦ ¦                ¦ ¦ ¦ ¦ ¦ ¦ ¦ ¦ ¦ ¦ ¦ ¦ ¦ ¦ ¦ ¦

              +-------+                +---------------------+.+-----+

              +-------+                +---------------------+ +-----+

 03           ¦ ¦ ¦ ¦ ¦                ¦ ¦ ¦ ¦ ¦ ¦ ¦ ¦ ¦ ¦ ¦ ¦ ¦ ¦ ¦ ¦

              +-------+                +---------------------+.+-----+

+-+             +-+        +-----------------------+

+-+  штрих-код  +-+    ИНН ¦ ¦ ¦ ¦ ¦ ¦ ¦ ¦ ¦ ¦ ¦ ¦ ¦

     0101 5089             +-----------------------+

                           +-----------------+       +-----+

                       КПП ¦ ¦ ¦ ¦ ¦ ¦ ¦ ¦ ¦ ¦  Стр. ¦ ¦ ¦ ¦

                           +-----------------+       +-----+

           3.2. Сведения для определения показателя Ккг2023 при добыче газа горючего природного

              Показатели                  Код              Значения показателей

                   1                    строки                      3

                                           2

                                                 +---+

 Код субъекта Российской Федерации        320    ¦ ¦ ¦

                                                 +---+

                                                 +-----+

 Код единицы измерения количества газа    325    ¦1¦1¦4¦

                                                 +-----+

                                                 +---------------------------+ +-----+

 Совокупный объем реализации газа         330    ¦ ¦ ¦ ¦ ¦ ¦ ¦ ¦ ¦ ¦ ¦ ¦ ¦ ¦ ¦ ¦ ¦ ¦ ¦

 потребителям (Viпром)                           +---------------------------+.+-----+

 Объем реализованного газа, который не           +---------------------------+ +-----+

 учитывается при определении              340    ¦ ¦ ¦ ¦ ¦ ¦ ¦ ¦ ¦ ¦ ¦ ¦ ¦ ¦ ¦ ¦ ¦ ¦ ¦

 показателя Viпром                               +---------------------------+.+-----+

 в том числе:

                                                   Показатели            Значение

                                                        1                   2

 Признак и значение объема газа,                     +---+    +---------------------------+ +-----+

 который не учитывается при               341        ¦ ¦ ¦    ¦ ¦ ¦ ¦ ¦ ¦ ¦ ¦ ¦ ¦ ¦ ¦ ¦ ¦ ¦ ¦ ¦ ¦ ¦

 определении показателя Viпром                       +---+    +---------------------------+.+-----+

                                                     +---+    +---------------------------+ +-----+

                                                     ¦ ¦ ¦    ¦ ¦ ¦ ¦ ¦ ¦ ¦ ¦ ¦ ¦ ¦ ¦ ¦ ¦ ¦ ¦ ¦ ¦ ¦

                                                     +---+    +---------------------------+.+-----+

                                                     +---+    +---------------------------+ +-----+

                                                     ¦ ¦ ¦    ¦ ¦ ¦ ¦ ¦ ¦ ¦ ¦ ¦ ¦ ¦ ¦ ¦ ¦ ¦ ¦ ¦ ¦ ¦

                                                     +---+    +---------------------------+.+-----+

                                                            +---------------------------+ +-----+

 Объем газа, который не учитывается в               342     ¦ ¦ ¦ ¦ ¦ ¦ ¦ ¦ ¦ ¦ ¦ ¦ ¦ ¦ ¦ ¦ ¦ ¦ ¦

 целях определения Ккг2023                                  +---------------------------+.+-----+

                                                            +---------+ +---+

 Цена на газ для потребителей (кроме                350     ¦ ¦ ¦ ¦ ¦ ¦ ¦ ¦ ¦

 населения) (Цiпром)                                        +---------+.+---+

                                                            +-+ +---+

 Показатель Кинф                                    360     ¦ ¦ ¦ ¦ ¦

                                                            +-+.+---+

        3.3. Сведения для определения величины Ккг2024 при добыче газа горючего природного

              Показатели               Код строки              Значения показателей

                  1                         2                           3

                                                  +---+

 Код субъекта Российской Федерации        370     ¦ ¦ ¦

                                                  +---+

                                                  +-----+

 Код единицы измерения количества газа    380     ¦1¦1¦4¦

                                                  +-----+

                                                  +---------------------------+ +-----+

 Совокупный объем реализации газа         390     ¦ ¦ ¦ ¦ ¦ ¦ ¦ ¦ ¦ ¦ ¦ ¦ ¦ ¦ ¦ ¦ ¦ ¦ ¦

 потребителям (Viпром)                            +---------------------------+.+-----+

 Объем реализованного газа, который не            +---------------------------+ +-----+

 учитывается при определении              400     ¦ ¦ ¦ ¦ ¦ ¦ ¦ ¦ ¦ ¦ ¦ ¦ ¦ ¦ ¦ ¦ ¦ ¦ ¦

 показателя Viпром                                +---------------------------+.+-----+

 в том числе:

                                        Показатель                  Значение

                                            1                           2

 Признак и значение объема газа,         +---+    +---------------------------+ +-----+

 который не учитывается при        410   ¦ ¦ ¦    ¦ ¦ ¦ ¦ ¦ ¦ ¦ ¦ ¦ ¦ ¦ ¦ ¦ ¦ ¦ ¦ ¦ ¦ ¦

 определении показателя Viпром           +---+    +---------------------------+.+-----+

                                         +---+    +---------------------------+ +-----+

                                         ¦ ¦ ¦    ¦ ¦ ¦ ¦ ¦ ¦ ¦ ¦ ¦ ¦ ¦ ¦ ¦ ¦ ¦ ¦ ¦ ¦ ¦

                                         +---+    +---------------------------+.+-----+

                                         +---+    +---------------------------+ +-----+

                                         ¦ ¦ ¦    ¦ ¦ ¦ ¦ ¦ ¦ ¦ ¦ ¦ ¦ ¦ ¦ ¦ ¦ ¦ ¦ ¦ ¦ ¦

                                         +---+    +---------------------------+.+-----+

                                                +---------------------------+ +-----+

 Совокупный объем реализации газа         420   ¦ ¦ ¦ ¦ ¦ ¦ ¦ ¦ ¦ ¦ ¦ ¦ ¦ ¦ ¦ ¦ ¦ ¦ ¦

 населению (Viнас)                              +---------------------------+.+-----+

                                                +---------------------------+ +-----+

 Совокупный объем реализации газа         430   ¦ ¦ ¦ ¦ ¦ ¦ ¦ ¦ ¦ ¦ ¦ ¦ ¦ ¦ ¦ ¦ ¦ ¦ ¦

 организациям (Viтэ)                            +---------------------------+.+-----+

                                                +---------------------------+ +-----+

 Объем газа, который не учитывается в     440   ¦ ¦ ¦ ¦ ¦ ¦ ¦ ¦ ¦ ¦ ¦ ¦ ¦ ¦ ¦ ¦ ¦ ¦ ¦

 целях определения Ккг2024                      +---------------------------+.+-----+

                                                +---------+ +---+

 Цена на газ для потребителей (кроме      450   ¦ ¦ ¦ ¦ ¦ ¦ ¦ ¦ ¦

 населения) (Цiпром)                            +---------+.+---+

                                                +---------+ +---+

 Цена на газ, для последующей             460   ¦ ¦ ¦ ¦ ¦ ¦ ¦ ¦ ¦

 реализации населению (Цiнас)                   +---------+.+---+

                                                +-+ +---+

 Показатель Ко                            470   ¦ ¦ ¦ ¦ ¦

                                                +-+.+---+

                                                +-+ +---+

 Показатель Кинд                          480   ¦ ¦ ¦ ¦ ¦

                                                +-+.+---+

Приложение № 3
к приказу ФНС России
от 13.11.2025 г. № ЕД-7-3/976@

+-+             +-+        +-----------------------+

+-+  штрих-код  +-+    ИНН ¦ ¦ ¦ ¦ ¦ ¦ ¦ ¦ ¦ ¦ ¦ ¦ ¦

     0101 5102             +-----------------------+

                           +-----------------+       +-----+

                       КПП ¦ ¦ ¦ ¦ ¦ ¦ ¦ ¦ ¦ ¦  Стр. ¦ ¦ ¦ ¦

                           +-----------------+       +-----+

        Раздел 5. Данные, служащие основанием для исчисления и уплаты налога, за исключением

                         углеводородного сырья (кроме попутного газа) и угля

                Показатели                Код строки            Значения показателей

                    1                         2                          3

                                                     +---------+

 Код вида добытого полезного ископаемого     010     ¦ ¦ ¦ ¦ ¦ ¦

                                                     +---------+

                                                     +---------------------------------------+

 Код бюджетной классификации                 020     ¦ ¦ ¦ ¦ ¦ ¦ ¦ ¦ ¦ ¦ ¦ ¦ ¦ ¦ ¦ ¦ ¦ ¦ ¦ ¦ ¦

                                                     +---------------------------------------+

                                                     +-----+

 Код единицы измерения количества            030     ¦ ¦ ¦ ¦

 добытого полезного ископаемого по ОКЕИ              +-----+

                  5.1. Данные о количестве полезного ископаемого по участкам недр

                                                     +---------------------+

 Код по ОКТМО                                040     ¦ ¦ ¦ ¦ ¦ ¦ ¦ ¦ ¦ ¦ ¦ ¦

                                                     +---------------------+

                                                     +-----+ +-----------+ +---+

 Серия, номер и вид лицензии на              041     ¦ ¦ ¦ ¦ ¦ ¦ ¦ ¦ ¦ ¦ ¦ ¦ ¦ ¦

 пользование недрами                                 +-----+ +-----------+ +---+

                                                     +-----------+ +---+

 Налоговая ставка                            045     ¦ ¦ ¦ ¦ ¦ ¦ ¦ ¦ ¦ ¦

                                                     +-----------+.+---+

                                                     +---+ +-+

 Рентный коэффициент Крента                  050     ¦ ¦ ¦ ¦ ¦

                                                     +---+.+-+

                                                     +-+

 Признак налогоплательщика                   051     ¦ ¦

                                                     +-+

 Код субъекта Российской Федерации, на

 территории которого налогоплательщиком              +---+

 получен статус участника регионального      052     ¦ ¦ ¦

 инвестиционного проекта или резидента               +---+

 территории опережающего развития

                                                     +---------+

 Среднесписочная численность работников      053     ¦ ¦ ¦ ¦ ¦ ¦

 организации                                         +---------+

                                                       Признак          Значение

                                                          1                2

                                                        +---+      +-------+ +---+

 Признак и значение коэффициента,            055        ¦ ¦ ¦      ¦ ¦ ¦ ¦ ¦ ¦ ¦ ¦

 применяемого к ставке налога                           +---+      +-------+.+---+

                                                        +---+      +-------+ +---+

                                                        ¦ ¦ ¦      ¦ ¦ ¦ ¦ ¦ ¦ ¦ ¦

                                                        +---+      +-------+.+---+

                                                        +---+      +-------+ +---+

                                                        ¦ ¦ ¦      ¦ ¦ ¦ ¦ ¦ ¦ ¦ ¦

                                                        +---+      +-------+.+---+

                                                        +---+      +-------+ +---+

                                                        ¦ ¦ ¦      ¦ ¦ ¦ ¦ ¦ ¦ ¦ ¦

                                                        +---+      +-------+.+---+

 Содержание (в долях) хлорида калия (KCI)               +---+ +---------+

 в 1 тонне добытого полезного ископаемого    056        ¦ ¦ ¦ ¦ ¦ ¦ ¦ ¦ ¦

 (Сок)                                                  +---+.+---------+

 Содержание (в долях) оксида фосфора в 1                +---+ +---------+

 тонне добытого полезного ископаемого        057        ¦ ¦ ¦ ¦ ¦ ¦ ¦ ¦ ¦

 (СФР)                                                  +---+.+---------+

        Код основания налогообложения   Количество добытого полезного

                                           ископаемого, подлежащего

                                               налогообложению

                      1                               2

               +-------+               +---------------------+ +-----+

 01            ¦ ¦ ¦ ¦ ¦               ¦ ¦ ¦ ¦ ¦ ¦ ¦ ¦ ¦ ¦ ¦ ¦ ¦ ¦ ¦ ¦

               +-------+               +---------------------+.+-----+

               +-------+               +---------------------+ +-----+

 02            ¦ ¦ ¦ ¦ ¦               ¦ ¦ ¦ ¦ ¦ ¦ ¦ ¦ ¦ ¦ ¦ ¦ ¦ ¦ ¦ ¦

               +-------+               +---------------------+.+-----+

               +-------+               +---------------------+ +-----+

 03            ¦ ¦ ¦ ¦ ¦               ¦ ¦ ¦ ¦ ¦ ¦ ¦ ¦ ¦ ¦ ¦ ¦ ¦ ¦ ¦ ¦

               +-------+               +---------------------+.+-----+

               +-------+               +---------------------+ +-----+

 04            ¦ ¦ ¦ ¦ ¦               ¦ ¦ ¦ ¦ ¦ ¦ ¦ ¦ ¦ ¦ ¦ ¦ ¦ ¦ ¦ ¦

               +-------+               +---------------------+.+-----+

               +-------+               +---------------------+ +-----+

 05            ¦ ¦ ¦ ¦ ¦               ¦ ¦ ¦ ¦ ¦ ¦ ¦ ¦ ¦ ¦ ¦ ¦ ¦ ¦ ¦ ¦

               +-------+               +---------------------+.+-----+

               +-------+               +---------------------+ +-----+

 06            ¦ ¦ ¦ ¦ ¦               ¦ ¦ ¦ ¦ ¦ ¦ ¦ ¦ ¦ ¦ ¦ ¦ ¦ ¦ ¦ ¦

               +-------+               +---------------------+.+-----+

               +-------+               +---------------------+ +-----+

 07            ¦ ¦ ¦ ¦ ¦               ¦ ¦ ¦ ¦ ¦ ¦ ¦ ¦ ¦ ¦ ¦ ¦ ¦ ¦ ¦ ¦

               +-------+               +---------------------+.+-----+

               +-------+               +---------------------+ +-----+

 08            ¦ ¦ ¦ ¦ ¦               ¦ ¦ ¦ ¦ ¦ ¦ ¦ ¦ ¦ ¦ ¦ ¦ ¦ ¦ ¦ ¦

               +-------+               +---------------------+.+-----+

               +-------+               +---------------------+ +-----+

 09            ¦ ¦ ¦ ¦ ¦               ¦ ¦ ¦ ¦ ¦ ¦ ¦ ¦ ¦ ¦ ¦ ¦ ¦ ¦ ¦ ¦

               +-------+               +---------------------+.+-----+

+-+             +-+        +-----------------------+

+-+  штрих-код  +-+    ИНН ¦ ¦ ¦ ¦ ¦ ¦ ¦ ¦ ¦ ¦ ¦ ¦ ¦

     0101 5119             +-----------------------+

                           +-----------------+       +-----+

                       КПП ¦ ¦ ¦ ¦ ¦ ¦ ¦ ¦ ¦ ¦  Стр. ¦ ¦ ¦ ¦

                           +-----------------+       +-----+

                     5.1.1. Данные о сумме налога, подлежащей уплате в бюджет

                                                   +-----------------------------+ +---+

 Стоимость единицы добытого полезного       070    ¦ ¦ ¦ ¦ ¦ ¦ ¦ ¦ ¦ ¦ ¦ ¦ ¦ ¦ ¦ ¦ ¦ ¦ ¦

 ископаемого                                       +-----------------------------+.+---+

                                                   +---------------------+ +-----+

 Количество реализованного добытого         090    ¦ ¦ ¦ ¦ ¦ ¦ ¦ ¦ ¦ ¦ ¦ ¦ ¦ ¦ ¦ ¦

 полезного ископаемого                             +---------------------+.+-----+

                                                   +-----------------------------+ +---+

 Выручка от реализации добытого             100    ¦ ¦ ¦ ¦ ¦ ¦ ¦ ¦ ¦ ¦ ¦ ¦ ¦ ¦ ¦ ¦ ¦ ¦ ¦

 полезного ископаемого                             +-----------------------------+.+---+

                                                   +-----------------------------+ +---+

 Первичная (лимитная) оценка драгоценных    105    ¦ ¦ ¦ ¦ ¦ ¦ ¦ ¦ ¦ ¦ ¦ ¦ ¦ ¦ ¦ ¦ ¦ ¦ ¦

 камней                                            +-----------------------------+.+---+

 Скорректированная выручка от реализации           +-----------------------------+ +---+

 добытого полезного ископаемого на          110    ¦ ¦ ¦ ¦ ¦ ¦ ¦ ¦ ¦ ¦ ¦ ¦ ¦ ¦ ¦ ¦ ¦ ¦ ¦

 основании пункта 6 статьи 105.3                   +-----------------------------+.+---+

 Налогового кодекса Российской Федерации

                                                   +-----------------------------+ +---+

 Расходы налогоплательщика по доставке      120    ¦ ¦ ¦ ¦ ¦ ¦ ¦ ¦ ¦ ¦ ¦ ¦ ¦ ¦ ¦ ¦ ¦ ¦ ¦

                                                   +-----------------------------+.+---+

                                                   +-----------------------------+ +---+

 Расходы налогоплательщика по аффинажу      130    ¦ ¦ ¦ ¦ ¦ ¦ ¦ ¦ ¦ ¦ ¦ ¦ ¦ ¦ ¦ ¦ ¦ ¦ ¦

 химически чистого драгоценного металла            +-----------------------------+.+---+

 Стоимость концентрата и полупродукта,             +-----------------------------+ +---+

 содержащего в себе один или несколько      135    ¦ ¦ ¦ ¦ ¦ ¦ ¦ ¦ ¦ ¦ ¦ ¦ ¦ ¦ ¦ ¦ ¦ ¦ ¦

 драгоценных металлов (в рублях)                   +-----------------------------+.+---+

                                                   +-----------------------------+ +---+

 Налоговая база                             140    ¦ ¦ ¦ ¦ ¦ ¦ ¦ ¦ ¦ ¦ ¦ ¦ ¦ ¦ ¦ ¦ ¦ ¦ ¦

                                                   +-----------------------------+.+---+

                                                   +-----------------------------+

 Сумма исчисленного налога (в рублях)       150    ¦ ¦ ¦ ¦ ¦ ¦ ¦ ¦ ¦ ¦ ¦ ¦ ¦ ¦ ¦ ¦

                                                   +-----------------------------+

 Скорректированная сумма исчисленного              +-----------------------------+

 налога на основании пункта 6               160    ¦ ¦ ¦ ¦ ¦ ¦ ¦ ¦ ¦ ¦ ¦ ¦ ¦ ¦ ¦ ¦

 статьи 105.3 Налогового кодекса                   +-----------------------------+

 Российской Федерации (в рублях)

                                                   +---+

 Признак налогового вычета                  164    ¦ ¦ ¦

                                                   +---+

                                                   +-----------------------------+

 Сумма налогового вычета (в рублях)         165    ¦ ¦ ¦ ¦ ¦ ¦ ¦ ¦ ¦ ¦ ¦ ¦ ¦ ¦ ¦ ¦

                                                   +-----------------------------+

                                                   +-----------------------------+

 Сумма налога, подлежащая уплате (в         170    ¦ ¦ ¦ ¦ ¦ ¦ ¦ ¦ ¦ ¦ ¦ ¦ ¦ ¦ ¦ ¦

 рублях)                                           +-----------------------------+

                                                   +-----------------------------+

 Показатель Кдрм                            171    ¦ ¦ ¦ ¦ ¦ ¦ ¦ ¦ ¦ ¦ ¦ ¦ ¦ ¦ ¦ ¦

                                                   +-----------------------------+

                                                   +---------------------+ +-----+

 Количество драгоценного металла            172    ¦ ¦ ¦ ¦ ¦ ¦ ¦ ¦ ¦ ¦ ¦ ¦ ¦ ¦ ¦ ¦

 (золото) Vдрм (в килограммах)                     +---------------------+.+-----+

        5.2. Данные для расчета налога при добыче железной руды и (или) многокомпонентной

           комплексной руды, добываемой на участках недр, расположенных полностью или

                              частично на территории Красноярского края

                                                   +-----+ +-----------+ +---+

 Серия, номер и вид лицензии на             177    ¦ ¦ ¦ ¦ ¦ ¦ ¦ ¦ ¦ ¦ ¦ ¦ ¦ ¦

 пользование недрами                               +-----+ +-----------+ +---+

                                                   +---+

 Признак металла                            180    ¦ ¦ ¦

                                                   +---+

                                                   +---------------+ +---+

 Средняя за налоговый период мировая        190    ¦ ¦ ¦ ¦ ¦ ¦ ¦ ¦ ¦ ¦ ¦ ¦

 цена металла (в долларах США)                     +---------------+.+---+

 Среднее значение за налоговый период              +-----+ +-------+

 курса доллара США к рублю Российской       195    ¦ ¦ ¦ ¦ ¦ ¦ ¦ ¦ ¦

 Федерации (Р)                                     +-----+.+-------+

                                                   +-+ +---------------+

 Доля содержания металла в руде             200    ¦ ¦ ¦ ¦ ¦ ¦ ¦ ¦ ¦ ¦ ¦

                                                   +-+.+---------------+

                                                   +---+ +-------+

 Процент содержания железа в руде           201    ¦ ¦ ¦ ¦ ¦ ¦ ¦ ¦

                                                   +---+.+-------+

                                                   +---+

 Признак металла                            180    ¦ ¦ ¦

                                                   +---+

                                                   +---------------+ +---+

 Средняя за налоговый период мировая        190    ¦ ¦ ¦ ¦ ¦ ¦ ¦ ¦ ¦ ¦ ¦ ¦

 цена металла (в долларах США)                     +---------------+.+---+

 Среднее значение за налоговый период              +-----+ +-------+

 курса доллара США к рублю Российской       195    ¦ ¦ ¦ ¦ ¦ ¦ ¦ ¦ ¦

 Федерации (Р)                                     +-----+.+-------+

                                                   +-+ +---------------+

 Доля содержания металла в руде             200    ¦ ¦ ¦ ¦ ¦ ¦ ¦ ¦ ¦ ¦ ¦

                                                   +-+.+---------------+

                                                   +---+ +-------+

 Процент содержания железа в руде           201    ¦ ¦ ¦ ¦ ¦ ¦ ¦ ¦

                                                   +---+.+-------+

+-+             +-+        +-----------------------+

+-+  штрих-код  +-+    ИНН ¦ ¦ ¦ ¦ ¦ ¦ ¦ ¦ ¦ ¦ ¦ ¦ ¦

     0101 5126             +-----------------------+

                           +-----------------+       +-----+

                       КПП ¦ ¦ ¦ ¦ ¦ ¦ ¦ ¦ ¦ ¦  Стр. ¦ ¦ ¦ ¦

                           +-----------------+       +-----+

                         5.3. Данные для определения значения коэффициента Кподз

 Остаток суммы осуществленных капитальных                +-----------------------------+

 вложений, не учтенной при определении значения    250   ¦ ¦ ¦ ¦ ¦ ¦ ¦ ¦ ¦ ¦ ¦ ¦ ¦ ¦ ¦ ¦

 коэффициента Кподз в предыдущих годах (в                +-----------------------------+

 рублях)

 Совокупный объем осуществленных капитальных             +-----------------------------+

 вложений за календарный год, предшествующий       251   ¦ ¦ ¦ ¦ ¦ ¦ ¦ ¦ ¦ ¦ ¦ ¦ ¦ ¦ ¦ ¦

 году налогового периода (в рублях)                      +-----------------------------+

 Общая сумма налога, исчисленная с применением           +-----------------------------+

 коэффициента Кподз, равного 1, за налоговые       252   ¦ ¦ ¦ ¦ ¦ ¦ ¦ ¦ ¦ ¦ ¦ ¦ ¦ ¦ ¦ ¦

 периоды отчетного года (в рублях)                       +-----------------------------+

 Общая сумма налога, исчисленная с применением           +-----------------------------+

 коэффициента Кподз, равного 0.25, за налоговые    253   ¦ ¦ ¦ ¦ ¦ ¦ ¦ ¦ ¦ ¦ ¦ ¦ ¦ ¦ ¦ ¦

 периоды отчетного года (в рублях)                       +-----------------------------+

 Разница между суммами налога, исчисленными с            +-----------------------------+

 применением коэффициента Кподз, равного 0.25 и    254   ¦ ¦ ¦ ¦ ¦ ¦ ¦ ¦ ¦ ¦ ¦ ¦ ¦ ¦ ¦ ¦

 1 (стр. 252 - стр. 253) (в рублях)                      +-----------------------------+

                                                         +-+

 Признак остатка суммы осуществленных              255   ¦ ¦

 капитальных вложений                                    +-+

 Остаток суммы осуществленных капитальных                +-----------------------------+

 вложений, не учтенной при определении значения    256   ¦ ¦ ¦ ¦ ¦ ¦ ¦ ¦ ¦ ¦ ¦ ¦ ¦ ¦ ¦ ¦

 коэффициента Кподз за отчетный календарный год          +-----------------------------+

 (в рублях)

                      5.4. Данные для расчета стоимости концентратов и других

              полупродуктов, содержащих в себе один или несколько драгоценных металлов,

                                       добытых на участке недр

                                                         +-----+ +-----------+ +---+

 Серия, номер и вид лицензии на пользование        299   ¦ ¦ ¦ ¦ ¦ ¦ ¦ ¦ ¦ ¦ ¦ ¦ ¦ ¦

 недрами                                                 +-----+ +-----------+ +---+

                                                         +---------+

 Код драгоценного металла, содержащегося в         300   ¦ ¦ ¦ ¦ ¦ ¦

 добытом полезном ископаемом                             +---------+

                                                         +-+ +-------------------+

 Доля содержания химически чистого драгоценного    310   ¦ ¦ ¦ ¦ ¦ ¦ ¦ ¦ ¦ ¦ ¦ ¦ ¦

 металла в добытом полезном ископаемом                   +-+.+-------------------+

 Количество химически чистого драгоценного               +-----------------------------+ +-----+

 металла в добытом полезном ископаемом (в          320   ¦ ¦ ¦ ¦ ¦ ¦ ¦ ¦ ¦ ¦ ¦ ¦ ¦ ¦ ¦ ¦ ¦ ¦ ¦ ¦

 граммах)                                                +-----------------------------+.+-----+

 Количество добытого полезного ископаемого,              +-----------------------------+ +-----+

 подлежащего налогообложению по налоговой          325   ¦ ¦ ¦ ¦ ¦ ¦ ¦ ¦ ¦ ¦ ¦ ¦ ¦ ¦ ¦ ¦ ¦ ¦ ¦ ¦

 ставке 0 процентов                                      +-----------------------------+.+-----+

                                                         +-----------------------------+ +---+

 Средняя за налоговый период цена драгоценного     330   ¦ ¦ ¦ ¦ ¦ ¦ ¦ ¦ ¦ ¦ ¦ ¦ ¦ ¦ ¦ ¦ ¦ ¦ ¦

 металла (в рублях за грамм)                             +-----------------------------+.+---+

                                                         +---------+

 Код драгоценного металла, содержащегося в         300   ¦ ¦ ¦ ¦ ¦ ¦

 добытом полезном ископаемом                             +---------+

                                                         +-+ +-------------------+

 Доля содержания химически чистого драгоценного    310   ¦ ¦ ¦ ¦ ¦ ¦ ¦ ¦ ¦ ¦ ¦ ¦ ¦

 металла в добытом полезном ископаемом                   +-+.+-------------------+

 Количество химически чистого драгоценного               +-----------------------------+ +-----+

 металла в добытом полезном ископаемом (в          320   ¦ ¦ ¦ ¦ ¦ ¦ ¦ ¦ ¦ ¦ ¦ ¦ ¦ ¦ ¦ ¦ ¦ ¦ ¦ ¦

 граммах)                                                +-----------------------------+.+-----+

 Количество добытого полезного ископаемого,              +-----------------------------+ +-----+

 подлежащего налогообложению по налоговой          325   ¦ ¦ ¦ ¦ ¦ ¦ ¦ ¦ ¦ ¦ ¦ ¦ ¦ ¦ ¦ ¦ ¦ ¦ ¦ ¦

 ставке 0 процентов                                      +-----------------------------+.+-----+

                                                         +-----------------------------+ +---+

 Средняя за налоговый период цена драгоценного     330   ¦ ¦ ¦ ¦ ¦ ¦ ¦ ¦ ¦ ¦ ¦ ¦ ¦ ¦ ¦ ¦ ¦ ¦ ¦

 металла (в рублях за грамм)                             +-----------------------------+.+---+

 Стоимость концентрата и полупродукта,                   +-----------------------------+ +---+

 содержащего в себе один или несколько             340   ¦ ¦ ¦ ¦ ¦ ¦ ¦ ¦ ¦ ¦ ¦ ¦ ¦ ¦ ¦ ¦ ¦ ¦ ¦

 драгоценных металлов, добытых на участке недр           +-----------------------------+.+---+

 (в рублях)

Приложение № 4
к приказу ФНС России
от 13.11.2025 г. № ЕД-7-3/976@

+-+             +-+        +-----------------------+

+-+  штрих-код  +-+    ИНН ¦ ¦ ¦ ¦ ¦ ¦ ¦ ¦ ¦ ¦ ¦ ¦ ¦

     0101 5171             +-----------------------+

                           +-----------------+       +-----+

                       КПП ¦ ¦ ¦ ¦ ¦ ¦ ¦ ¦ ¦ ¦  Стр. ¦ ¦ ¦ ¦

                           +-----------------+       +-----+

Раздел 8. Данные, служащие основанием для исчисления и уплаты налога при добыче нефти обезвоженной,

     обессоленной и стабилизированной, в отношении которой исчисляется налог на дополнительный

                                доход от добычи углеводородного сырья

                Показатели                  Код               Значения показателей

                    1                      строки                      3

                                             2

                                                     +---------+

 Код вида добытого полезного ископаемого    010      ¦0¦3¦1¦0¦0¦

                                                     +---------+

                                                     +---------------------------------------+

 Код бюджетной классификации                020      ¦ ¦ ¦ ¦ ¦ ¦ ¦ ¦ ¦ ¦ ¦ ¦ ¦ ¦ ¦ ¦ ¦ ¦ ¦ ¦ ¦

                                                     +---------------------------------------+

                                                     +-----+

 Код единицы измерения количества           030      ¦1¦6¦8¦

 добытого полезного ископаемого по ОКЕИ              +-----+

                                  8.1. Расчет налога по участку недр

                                                     +---------------------+

 Код по ОКТМО                               040      ¦ ¦ ¦ ¦ ¦ ¦ ¦ ¦ ¦ ¦ ¦ ¦

                                                     +---------------------+

                                                     +-----+ +-----------+ +---+

 Серия, номер и вид лицензии на             050      ¦ ¦ ¦ ¦ ¦ ¦ ¦ ¦ ¦ ¦ ¦ ¦ ¦ ¦

 пользование недрами                                 +-----+ +-----------+ +---+

                                                     +-------+

 Год начала промышленной добычи нефти       060      ¦ ¦ ¦ ¦ ¦

                                                     +-------+

 Коэффициент, характеризующий уровень

 налогообложения нефти, добываемой на                +---------------+ +-------+

 участках недр, в отношении которой         070      ¦ ¦ ¦ ¦ ¦ ¦ ¦ ¦ ¦ ¦ ¦ ¦ ¦ ¦

 исчисляется налог на дополнительный                 +---------------+.+-------+

 доход от добычи углеводородного сырья

 (Кндд)

 Средний уровень цен нефти сорта "Юралс",            +-----+ +---+

 выраженный в долларах США за баррель за    080      ¦ ¦ ¦ ¦ ¦ ¦ ¦

 налоговый период (Цнефть)                           +-----+.+---+

 Среднее значение за налоговый период                +-----+ +-------+

 курса доллара США к рублю Российской       090      ¦ ¦ ¦ ¦ ¦ ¦ ¦ ¦ ¦

 Федерации (Р)                                       +-----+.+-------+

                                                     +-+

 Признак коэффициента Кг                    100      ¦ ¦

                                                     +-+

 Коэффициент, характеризующий период                 +-+ +---+

 времени, прошедший с даты начала           110      ¦ ¦ ¦ ¦ ¦

 промышленной добычи нефти на участке                +-+.+---+

 недр (Кг)

                                                     +-----+ +-+

 Ставка вывозной таможенной пошлины на      120      ¦ ¦ ¦ ¦ ¦ ¦

 нефть (ЭП)                                          +-----+.+-+

                                                     +-----------+ +-------+

 Коэффициент (К_АБДТ)                       130      ¦ ¦ ¦ ¦ ¦ ¦ ¦ ¦ ¦ ¦ ¦ ¦

                                                     +-----------+.+-------+

                                                     +-+

 Коэффициент, характеризующий регион        140      ¦ ¦

 добычи нефти (Ит-р)                                 +-+

                                                     +---------+ +-------+

 Коэффициент (Кю)                           145      ¦ ¦ ¦ ¦ ¦ ¦ ¦ ¦ ¦ ¦ ¦

                                                     +---------+.+-------+

                                                     +---------------------+

 Сумма исчисленного налога по участку       150      ¦ ¦ ¦ ¦ ¦ ¦ ¦ ¦ ¦ ¦ ¦ ¦

 недр (в рублях)                                     +---------------------+

                                                     +---+

 Признак налогового вычета                  160      ¦ ¦ ¦

                                                     +---+

                                                     +-+

 Признак порядка применения налогового      161      ¦ ¦

 вычета                                              +-+

                                                     +-----------------------------+

 Сумма налогового вычета (в рублях)         165      ¦ ¦ ¦ ¦ ¦ ¦ ¦ ¦ ¦ ¦ ¦ ¦ ¦ ¦ ¦ ¦

                                                     +-----------------------------+

                                                     +-----------------------------+

 Сумма налога к уплате (в рублях)           180      ¦ ¦ ¦ ¦ ¦ ¦ ¦ ¦ ¦ ¦ ¦ ¦ ¦ ¦ ¦ ¦

                                                     +-----------------------------+

        Код основания налогообложения     Количество нефти, подлежащей

                      1                          налогообложению

                                                        2

                +-------+               +---------------------+ +-----+

 01             ¦ ¦ ¦ ¦ ¦               ¦ ¦ ¦ ¦ ¦ ¦ ¦ ¦ ¦ ¦ ¦ ¦ ¦ ¦ ¦ ¦

                +-------+               +---------------------+.+-----+

                +-------+               +---------------------+ +-----+

 02             ¦ ¦ ¦ ¦ ¦               ¦ ¦ ¦ ¦ ¦ ¦ ¦ ¦ ¦ ¦ ¦ ¦ ¦ ¦ ¦ ¦

                +-------+               +---------------------+.+-----+

                +-------+               +---------------------+ +-----+

 03             ¦ ¦ ¦ ¦ ¦               ¦ ¦ ¦ ¦ ¦ ¦ ¦ ¦ ¦ ¦ ¦ ¦ ¦ ¦ ¦ ¦

                +-------+               +---------------------+.+-----+

+-+             +-+        +-----------------------+

+-+  штрих-код  +-+    ИНН ¦ ¦ ¦ ¦ ¦ ¦ ¦ ¦ ¦ ¦ ¦ ¦ ¦

     0101 5188             +-----------------------+

                           +-----------------+       +-----+

                       КПП ¦ ¦ ¦ ¦ ¦ ¦ ¦ ¦ ¦ ¦  Стр. ¦ ¦ ¦ ¦

                           +-----------------+       +-----+

                                                                            Продолжение Раздела 8

   8.2. Сведения о сумме налога, подлежащей уплате в бюджет, при применении налогового вычета

                         при добыче нефти на нескольких участках недр

             Показатели                Код              Значения показателей

                                      строки

                  1                     2                         3

                                              +---+

 Признак налогового вычета             200    ¦ ¦ ¦

                                              +---+

                                              +---------------------+

 Код по ОКТМО                          210    ¦ ¦ ¦ ¦ ¦ ¦ ¦ ¦ ¦ ¦ ¦ ¦

                                              +---------------------+

                                              +-----------------------------+

 Сумма исчисленного налога (в          220    ¦ ¦ ¦ ¦ ¦ ¦ ¦ ¦ ¦ ¦ ¦ ¦ ¦ ¦ ¦ ¦

 рублях)                                      +-----------------------------+

                                              +-----------------------------+

 Сумма налогового вычета (в рублях)    230    ¦ ¦ ¦ ¦ ¦ ¦ ¦ ¦ ¦ ¦ ¦ ¦ ¦ ¦ ¦ ¦

                                              +-----------------------------+

                                              +-----------------------------+

 Сумма налога к уплате (в рублях)      240    ¦ ¦ ¦ ¦ ¦ ¦ ¦ ¦ ¦ ¦ ¦ ¦ ¦ ¦ ¦ ¦

                                              +-----------------------------+

                                              +---+

 Признак налогового вычета             200    ¦ ¦ ¦

                                              +---+

                                              +---------------------+

 Код по ОКТМО                          210    ¦ ¦ ¦ ¦ ¦ ¦ ¦ ¦ ¦ ¦ ¦ ¦

                                              +---------------------+

                                              +-----------------------------+

 Сумма исчисленного налога (в          220    ¦ ¦ ¦ ¦ ¦ ¦ ¦ ¦ ¦ ¦ ¦ ¦ ¦ ¦ ¦ ¦

 рублях)                                      +-----------------------------+

                                              +-----------------------------+

 Сумма налогового вычета (в рублях)    230    ¦ ¦ ¦ ¦ ¦ ¦ ¦ ¦ ¦ ¦ ¦ ¦ ¦ ¦ ¦ ¦

                                              +-----------------------------+

                                              +-----------------------------+

 Сумма налога к уплате (в рублях)      240    ¦ ¦ ¦ ¦ ¦ ¦ ¦ ¦ ¦ ¦ ¦ ¦ ¦ ¦ ¦ ¦

                                              +-----------------------------+

                                              +---+

 Признак налогового вычета             200    ¦ ¦ ¦

                                              +---+

                                              +---------------------+

 Код по ОКТМО                          210    ¦ ¦ ¦ ¦ ¦ ¦ ¦ ¦ ¦ ¦ ¦ ¦

                                              +---------------------+

                                              +-----------------------------+

 Сумма исчисленного налога (в          220    ¦ ¦ ¦ ¦ ¦ ¦ ¦ ¦ ¦ ¦ ¦ ¦ ¦ ¦ ¦ ¦

 рублях)                                      +-----------------------------+

                                              +-----------------------------+

 Сумма налогового вычета (в рублях)    230    ¦ ¦ ¦ ¦ ¦ ¦ ¦ ¦ ¦ ¦ ¦ ¦ ¦ ¦ ¦ ¦

                                              +-----------------------------+

                                              +-----------------------------+

 Сумма налога к уплате (в рублях)      240    ¦ ¦ ¦ ¦ ¦ ¦ ¦ ¦ ¦ ¦ ¦ ¦ ¦ ¦ ¦ ¦

                                              +-----------------------------+

Приложение № 5
к приказу ФНС России
от 13.11.2025 г. № ЕД-7-3/976@

Изменения, вносимые в приложение № 2 "Порядок заполнения налоговой декларации по налогу на добычу полезных ископаемых" к приказу Федеральной налоговой службы от 03.09.2024 № ЕД-7-3/696@

1. Абзац восьмой пункта 2 изложить в следующей редакции:

"подраздел 2.2. "Сведения о сумме налога, подлежащей уплате в бюджет, при применении налогового вычета при добыче нефти на нескольких участках недр";".

2. Абзац тридцатый пункта 2 изложить в следующей редакции:

"подраздел 8.2. "Сведения о сумме налога, подлежащей уплате в бюджет, при применении налогового вычета при добыче нефти на нескольких участках недр".".

3. Пункт 2 дополнить абзацем следующего содержания:

"подраздел 5.4 "Данные для расчета стоимости концентратов и других полупродуктов, содержащих в себе один или несколько драгоценных металлов, добытых на участке недр";".

4. Пункт 29 дополнить подпунктом 29.8 следующего содержания:

"29.8. Налогоплательщиками при применении налогового вычета , установленного пунктом 3.7 статьи 343.2 Кодекса, сумма налога, исчисленная по итогам налогового периода, начало которого приходится на период с 1 января 2025 года по 31 декабря 2029 года включительно, в отношении нефти обезвоженной, обессоленной и стабилизированной, добытой на участках недр, расположенных полностью или частично в границах Иркутской области, значение по строке 030 увеличивается на величину, указанную по строке 035 Раздела 2 Декларации.".

5. Дополнить пунктом 36(1) следующего содержания:

"36(1). По строке 035 указывается значение величины , определяемое в соответствии с пунктом 9 статьи 343 Кодекса.

Строка 035 заполняется налогоплательщиками, которыми применялся налоговый вычет , установленный пунктом 3.7 статьи 343.2 Кодекса.".

6. Абзац девятый пункта 52 признать утратившим силу.

7. Абзац второй пункта 54 признать утратившим силу.

8. Пункт 55 признать утратившим силу.

9. Абзац второй пункта 79 признать утратившим силу.

10. Пункт 80 признать утратившим силу.

11. В пункте 125 цифры "1085" заменить цифрами "1088".

12. Пункт 171 дополнить абзацем следующего содержания:

"При заполнении Раздела 5 в отношении концентратов и других полупродуктов, содержащих в себе один или несколько драгоценных металлов, по строке 010 указывается код вида полезного ископаемого 13000 согласно приложению № 2 к настоящему Порядку."

13. Пункт 182 изложить в следующей редакции:

"182. По строке 055 указываются признак и значения коэффициентов, применяемых к налоговой ставке в соответствии со статьей 342 Кодекса.

По графе 1 строки 055 указывается признак применяемого коэффициента:

01 - коэффициент, характеризующий территорию добычи полезного ископаемого , применяемый налогоплательщиком - участником РИП, удовлетворяющего требованию, установленному подпунктом 1 пункта 1 статьи 25.8 Кодекса;

02 - коэффициент, характеризующий территорию добычи полезного ископаемого , применяемый налогоплательщиком, обладающим статусом резидента ТОР в соответствии с Федеральным законом от 29.12.2014 № 473-ФЗ "О территориях опережающего развития в Российской Федерации";

03 - коэффициент, характеризующий территорию добычи полезного ископаемого , применяемый налогоплательщиком - участником РИП, указанным в подпункте 2 пункта 1 статьи 25.9 Кодекса;

04 - коэффициент , определяемый в соответствии со статьей 342.12 Кодекса;

05 - коэффициент, характеризующий способ добычи кондиционных руд черных металлов , определяемый в соответствии со статьей 342.1 Кодекса;

07 - коэффициент, характеризующий особенности добычи редких металлов , определяемый в соответствии со статьей 342.7 Кодекса;

08 - коэффициент , определяемый в соответствии со статьей 342.9 Кодекса;

09 - коэффициент , определяемый в соответствии со статьей 342.10 Кодекса;

10 - коэффициент , определяемый в соответствии со статьей 342.15 Кодекса;

00 - налогоплательщик не применяет корректирующие коэффициенты .

По графе 2 строки 055 указывается величина коэффициента, признак которого указан по графе 1 строки 055, применяемого к налоговой ставке в соответствии со статьей 342 Кодекса.

В случае если для конкретного участка недр налогоплательщиком не применяются корректирующие коэффициенты , то по графе 2 строки 055 ставится ноль (с одновременным указанием признака 00 по графе 1).

В случае недостатка строк граф 1 и 2 при заполнении Декларации на бумажном носителе заполняется дополнительно необходимое количество листов.".

14. В пункте 185 цифры "4100" исключить.

15. Подпункт 2 пункта 187 признать утратившим силу.

16. Пункт 188 признать утратившим силу.

17. Пункт 189 дополнить абзацем следующего содержания:

"В случае заполнения Раздела 5 в отношении концентратов и других полупродуктов, содержащих в себе один или несколько драгоценных металлов, по строке 090 ставится прочерк, при этом Раздел 6 не заполняется.".

18. Пункт 194 изложить в следующей редакции:

"194. При заполнении Раздела 5 в отношении концентратов и других полупродуктов, содержащих в себе один или несколько драгоценных металлов:

по строке 130 указываются расходы налогоплательщика по аффинажу химически чистого драгоценного металла;

по строке 135 указывается стоимость концентратов и других полупродуктов, содержащих в себе один или несколько драгоценных металлов, определенная как сумма всех строк 340 подраздела 5.4 Декларации.

При добыче полезных ископаемых, не относящихся к концентратам и другим полупродуктам, содержащих в себе один или несколько драгоценных металлов, по строкам 130 и 135 ставится прочерк."

19. Пункт 195 дополнить абзацем следующего содержания:

"При заполнении Раздела 5 в отношении полезного ископаемого с кодом 13000 по строке 010, по строке 140 указывается налоговая база, определенная как разность строки 135 и строк 120 и 130 подраздела 5.1.1.".

20. Пункт 198 дополнить абзацем следующего содержания:

"15 - налоговый вычет, предусмотренный статьей 343.10 Кодекса.".

21. В абзаце втором пункта 200 цифры "343.9" заменить цифрами "343.10".

22. Дополнить пунктами 219(1) - 219(8) следующего содержания:

"219(1). Подраздел 5.4 "Данные для расчета стоимости концентратов и других полупродуктов, содержащих в себе один или несколько драгоценных металлов, добытых на участке недр" заполняется только в случае заполнения Раздела 5 Декларации по коду 13000, отражаемому по строке 010.

Строки 310, 320, 325 и 330 заполняются в отношении драгоценного металла, код которого указан по строке 300.

В случае недостатка строк 299, 300, 310, 320, 325 и 330 в подразделе 5.4 при заполнении Декларации на бумажном носителе дополнительно заполняется необходимое количество листов подраздела 5.4.

219(2). По строке 299 указываются серия, номер и вид лицензии на пользование недрами, например, "ЯКУ 123456 ТЭ".

219(3). По строке 300 указывается код драгоценного металла согласно приложению № 2 к настоящему Порядку.

219(4). По строке 310 указывается доля содержания химически чистого драгоценного металла в единице добытого полезного ископаемого.

219(5). По строке 320 указывается количество химически чистого драгоценного металла, содержащегося в добытом полезном ископаемом, определенное в соответствии с пунктом 5 статьи 340 Кодекса.

219(6). По строке 325 указывается количество добытого полезного ископаемого, подлежащего налогообложению по налоговой ставке 0 (ноль) процентов, в соответствии с подпунктом 1 пункта 1 статьи 342 Кодекса.

219(7). По строке 330 указывается средняя за налоговый период цена драгоценного металла, определенная в соответствии с пунктом 5 статьи 340 Кодекса.

219(8). По строке 340 указывается стоимость концентратов и других полупродуктов, содержащих в себе один или несколько драгоценных металлов, добытых на участке недр, определенная в соответствии с пунктом 5 статьи 340 Кодекса как произведение количества каждого химически чистого драгоценного металла, указанного по строке 320 подраздела 5.4, и его средней цены, указанной по строке 330 подраздела 5.4, при этом указанная сумма не уменьшается на сумму расходов по аффинажу драгоценных металлов и их доставке (перевозке) получателю.".

23. Абзац второй пункта 294 признать утратившим силу.

24. Пункт 295 признать утратившим силу.

25. Абзац второй пункта 304 признать утратившим силу.

26. Пункт 305 признать утратившим силу.

27. Приложение № 2 "Коды видов добытых полезных ископаемых" дополнить строкой следующего содержания:

"

13000 концентратов и других полупродуктов, содержащих в себе один или несколько драгоценных металлов

".

28. Приложение № 3 "Коды оснований налогообложения добытых полезных ископаемых по налоговой ставке 0 процентов (рублей) и других особенностей исчисления и уплаты налога" изложить в следующей редакции:

"

Приложение № 3
к Порядку заполнения налоговой
декларации по налогу на добычу
полезных ископаемых, утвержденному
приказом ФНС России
от 03.09.2024 № ЕД-7-3/696@

Коды оснований налогообложения добытых полезных ископаемых по налоговой ставке 0 процентов (рублей) и других особенностей исчисления и уплаты налога

Код Наименование основания Основание
Налогообложение по налоговой ставке 0 процентов (рублей) при добыче:
1010 полезных ископаемых в части нормативных потерь полезных ископаемых подпункт 1 пункта 1 статьи 342 Кодекса
1020 угля и (или) железной руды, добытых в рамках реализации инвестиционного проекта в свободной экономической зоне на территориях Донецкой Народной Республики, Луганской Народной Республики, Запорожской области и Херсонской области и на прилегающих территориях подпункт 22 пункта 1 статьи 342 Кодекса
1040 полезных ископаемых при разработке некондиционных (остаточных запасов пониженного качества) запасов полезных ископаемых (за исключением случаев ухудшения качества запасов полезных ископаемых в результате выборочной отработки месторождения) подпункт 4 пункта 1 статьи 342 Кодекса
1050 полезных ископаемых, остающихся во вскрышных, вмещающих (разубоживающих) породах, в отвалах или в отходах перерабатывающих производств в связи с отсутствием в Российской Федерации промышленной технологии их извлечения подпункт 5 пункта 1 статьи 342 Кодекса
1060 полезных ископаемых, добываемых из вскрышных и вмещающих (разубоживающих) пород, отходов горнодобывающего и связанных с ним перерабатывающих производств, в том числе в результате переработки нефтешламов, в пределах нормативов содержания полезных ископаемых в указанных породах и отходах подпункт 5 пункта 1 статьи 342 Кодекса
1071 попутного газа подпункт 2 пункта 1 статьи 342 Кодекса
1072 подземных вод, содержащих полезные ископаемые (промышленных вод) подпункт 3 пункта 1 статьи 342 Кодекса
1073 минеральных вод, используемых налогоплательщиком исключительно в лечебных и курортных целях без непосредственной реализации подпункт 6 пункта 1 статьи 342 Кодекса
1074 подземных вод, используемых налогоплательщиком исключительно в сельскохозяйственных целях, включая орошение земель сельскохозяйственного назначения, водоснабжение животноводческих ферм, животноводческих комплексов, птицефабрик, сельскохозяйственных кооперативов, садоводческих и огороднических некоммерческих товариществ подпункт 7 пункта 1 статьи 342 Кодекса
1080 газа горючего природного (за исключением попутного газа), закачанного в пласт для поддержания пластового давления при добыче углеводородного сырья в пределах одного или нескольких участков недр, права пользования которыми предоставлены налогоплательщику на основании лицензий, в соответствии с техническим проектом разработки месторождения, предусматривающим выполнение таких работ на указанных участках недр подпункт 13 пункта 1 статьи 342 Кодекса
1081 газа горючего природного на участках недр, расположенных полностью или частично на полуостровах Ямал и (или) Гыданский в Ямало-Ненецком автономном округе, используемого исключительно для производства сжиженного природного газа, и (или) аммиака, и (или) водорода подпункт 18 пункта 1 статьи 342 Кодекса
1082 газового конденсата совместно с газом горючим природным, используемым исключительно для производства сжиженного природного газа, и (или) аммиака, и (или) водорода, на участках недр, расположенных полностью или частично на полуостровах Ямал и (или) Гыданский в Ямало-Ненецком автономном округе подпункт 19 пункта 1 статьи 342 Кодекса
1083 углеводородного сырья, добытого из залежи углеводородного сырья на участке недр, расположенном полностью в границах внутренних морских вод, территориального моря, на континентальном шельфе Российской Федерации или в российской части (российском секторе) дна Каспийского моря подпункт 20 пункта 1 статьи 342 Кодекса
1084 газа горючего природного, добытого на участках недр, расположенных полностью севернее Северного полярного круга, полностью в границах Архангельской области, Ненецкого автономного округа, Республики Коми, Ямало-Ненецкого автономного округа, Красноярского края, Республики Саха (Якутия), Чукотского автономного округа, используемого исключительно для производства сжиженного природного газа, и (или) аммиака, и (или) водорода, и (или) в качестве сырья для производства товаров, являющихся продукцией нефтехимии подпункт 18.1 пункта 1 статьи 342 Кодекса
1085 газового конденсата совместно с газом горючим природным, используемого исключительно для производства сжиженного природного газа, и (или) аммиака, и (или) водорода, и (или) в качестве сырья для производства товаров, являющихся продукцией нефтехимии, добытого на участках недр, расположенных полностью севернее Северного полярного круга, в границах Архангельской области, Ненецкого автономного округа, Республики Коми, Ямало-Ненецкого автономного округа, Красноярского края, Республики Саха (Якутия), Чукотского автономного округа подпункт 19.1 пункта 1 статьи 342 Кодекса
1086 газового конденсата, закачанного в пласт для поддержания пластового давления при добыче углеводородного сырья в пределах одного или нескольких участков недр, права пользования которыми предоставлены налогоплательщику на основании лицензий на пользование недрами, в соответствии с техническим проектом разработки месторождения, предусматривающим выполнение таких работ на указанных участках недр подпункт 13.1 пункта 1 статьи 342 Кодекса
1087 газа горючего природного на участках недр, расположенных полностью или частично на полуострове Ямал в Ямало-Ненецком автономном округе, используемого исключительно для производства сжиженного природного газа подпункт 18.2 пункта 1 статьи 342 Кодекса
1088 газового конденсата совместно с газом горючим природным, используемым исключительно для производства сжиженного природного газа, на участках недр, расположенных полностью или частично на полуострове Ямал в Ямало-Ненецком автономном округе подпункт 19.2 пункта 1 статьи 342 Кодекса
Налогообложение по налоговой ставке, установленной пунктом 2 статьи 342 Кодекса
3000 освобождение от уплаты налога в соответствии с международными договорами Российской Федерации статья 7 Кодекса
4000 налогообложение по налоговой ставке, установленной пунктом 2 статьи 342 Кодекса пункт 2 (за исключением подпункта 9.1) статьи 342 Кодекса
4050 налогообложение нефти обессоленной, обезвоженной и стабилизированной, добытой на участке недр, в отношении которой в течение всего налогового периода исчисляется налог на дополнительный доход от добычи углеводородного сырья подпункт 9.1 пункта 2 статьи 342 Кодекса
4300 с применением коэффициента , равного нулю, в отношении нефти из конкретной залежи углеводородного сырья, отнесенной к баженовским, абалакским, хадумским или доманиковым продуктивным отложениям пункты 2 и 3 статьи 342 Кодекса
Налогообложение нефти по налоговой ставке, установленной пунктом 2 статьи 342 Кодекса, с применением коэффициента равного нулю
4002 нефти на участках недр, расположенных полностью или частично в границах Республики Саха (Якутия), Иркутской области, Красноярского края подпункт 2 пункта 4 статьи 342.5 Кодекса
4003 нефти на участках недр, расположенных севернее Северного полярного круга полностью или частично в границах внутренних морских вод и территориального моря, на континентальном шельфе Российской Федерации подпункт 3 пункта 4 статьи 342.5 Кодекса
4005 нефти на участках недр, расположенных полностью или частично на территории Ненецкого автономного округа, полуострове Ямал в Ямало-Ненецком автономном округе подпункт 5 пункта 4 статьи 342.5 Кодекса
4006 нефти на участках недр, расположенных полностью или частично в Черном море подпункт 6 пункта 4 статьи 342.5 Кодекса
4007 нефти на участках недр, расположенных полностью или частично в Охотском море подпункт 7 пункта 4 статьи 342.5 Кодекса
4008 нефти на участках недр, расположенных полностью или частично севернее 65 градуса северной широты полностью или частично в границах Ямало-Ненецкого автономного округа, за исключением участков недр, расположенных полностью или частично на территории полуострова Ямал в границах Ямало-Ненецкого автономного округа подпункт 8 пункта 4 статьи 342.5 Кодекса
4009 нефти на участках недр, расположенных полностью или частично в Азовском море подпункт 4 пункта 4 статьи 342.5 Кодекса
4010 нефти на участках недр, расположенных полностью или частично в Каспийском море подпункт 9 пункта 4 статьи 342.5 Кодекса
Налогообложение угля по налоговой ставке, установленной пунктом 2 статьи 342 Кодекса
6000 с учетом налогового вычета подпункты 12, 13, 14 и 15 пункта 2 статьи 342 Кодекса
6100 без учета налогового вычета подпункты 12, 13, 14 и 15 пункта 2 статьи 342 Кодекса, пункт 1 статьи 343.1 Кодекса
Налогообложение по налоговым ставкам в отношении углеводородного сырья, добытого на новом морском месторождении углеводородного сырья
7000 30% при добыче полезных ископаемых на месторождениях, расположенных полностью в Азовском море или на 50 и более процентов своей площади в Балтийском море; 30% при добыче полезных ископаемых на новом морском месторождении углеводородного сырья, указанного в абзаце втором подпункта 5 пункта 1 статьи 11.1 Кодекса подпункт 1 и абзац второй подпункта 3 пункта 6 статьи 338 и подпункт 1 пункта 2.1 статьи 342 Кодекса
7001 15% при добыче полезных ископаемых на месторождениях, расположенных на 50 и более процентов своей площади в Черном море (глубина до 100 метров включительно), Японском море, в российской части (российском секторе) дна Каспийского моря (за исключением нового морского месторождения углеводородного сырья, указанного в абзаце втором подпункта 5 пункта 1 статьи 11.1 Кодекса), расположенных на 50 и более процентов своей площади в Белом море, Печорском море, южной части Охотского моря (южнее 55 градуса северной широты) подпункт 2 пункта 6 статьи 338 и подпункт 2 пункта 2.1 статьи 342 Кодекса
7002 10% при добыче полезных ископаемых (за исключением газа природного горючего) на месторождениях, расположенных на 50 и более процентов своей площади в Черном море (глубина более 100 метров), в северной части Охотского моря (на 55 градусе северной широты или севернее этой широты), южной части Баренцева моря (южнее 72 градуса северной широты) абзац первый подпункта 3 пункта 6 статьи 338 и подпункт 3 пункта 2.1 статьи 342 Кодекса
7003 5% при добыче полезных ископаемых (за исключением газа природного горючего) на месторождениях, расположенных на 50 и более процентов своей площади в Карском море, северной части Баренцева моря (на 72 градусе северной широты и севернее этой широты), восточной Арктике (в море Лаптевых, Восточно-Сибирском море, Чукотском море и Беринговом море), на месторождениях, расположенных на 50 и более процентов своей площади в Белом море, Печорском море, Охотском море, южной части Баренцева моря (южнее 72 градуса северной широты) подпункт 4 пункта 6 статьи 338 и подпункт 4 пункта 2.1 статьи 342 Кодекса
7004 4,5% при добыче полезных ископаемых (за исключением газа природного горючего) на месторождениях, расположенных на 50 и более процентов своей площади в Карском море, северной части Баренцева моря (на 72 градусе северной широты и севернее этой широты), восточной Арктике (море Лаптевых, Восточно-Сибирском море, Чукотском море и Беринговом море), на месторождениях, расположенных на 50 и более процентов своей площади в Белом море, Печорском море, Охотском море, южной части Баренцева моря (южнее 72 градуса северной широты) организациями, не имеющими право на экспорт сжиженного природного газа, произведенного из газа природного горючего, добытого на новых морских месторождениях углеводородного сырья, на мировые рынки подпункт 4 пункта 2.1 статьи 342 и подпункт 4 пункта 6 статьи 338 Кодекса
7005 1,3% при добыче газа природного горючего на месторождениях, расположенных на 50 и более процентов своей площади в Черном море (глубина более 100 метров), северной части Охотского моря (на 55 градусе северной широты или севернее этой широты), южной части Баренцева моря (южнее 72 градуса северной широты) абзац первый подпункта 3 пункта 6 статьи 338 и подпункт 5 пункта 2.1 статьи 342 Кодекса
7006 1% при добыче газа природного горючего на месторождениях, расположенных на 50 и более процентов своей площади в Карском море, северной части Баренцева моря (на 72 градусе северной широты и севернее этой широты), восточной Арктике (море Лаптевых, Восточно-Сибирском море, Чукотском море и Беринговом море), на месторождениях, расположенных на 50 и более процентов своей площади в Белом море, Печорском море, Охотском море, южной части Баренцева моря (южнее 72 градуса северной широты) подпункт 6 пункта 2.1 статьи 342 и подпункт 4 пункта 6 статьи 338 Кодекса

".

Приложение № 6
к приказу ФНС России
от 13.11.2025 г. № ЕД-7-3/976@

Формат представления налоговой декларации по налогу на добычу полезных ископаемых в электронной форме

I. Общие сведения

1. Настоящий формат описывает требования к XML-файлам (далее - файл обмена) передачи в налоговые органы в электронной форме налоговой декларации по налогу на добычу полезных ископаемых.

2. Номер версии настоящего формата 5.11, часть X.

II. Описание файла обмена

3. Имя файла обмена должно иметь следующий вид:

R_Т_А_К_О_GGGGMMDDN, где:

R_T - префикс, принимающий значение NON_DPI;

А_К - идентификатор получателя информации, где: А - идентификатор получателя, которому направляется файл обмена, К - идентификатор конечного получателя, для которого предназначена информация из данного файла обмена. Передача файла от отправителя к конечному получателю (К) может осуществляться в несколько этапов через другие налоговые органы, осуществляющие передачу файла на промежуточных этапах, которые обозначаются идентификатором А. В случае передачи файла от отправителя к конечному получателю при отсутствии налоговых органов, осуществляющих передачу на промежуточных этапах, значения идентификаторов А и К совпадают. Каждый из идентификаторов (А и К) имеет вид для налоговых органов - четырехразрядный код налогового органа;

О - идентификатор отправителя информации, имеет вид:

для организаций - девятнадцатиразрядный код (идентификационный номер налогоплательщика (далее - ИНН) и код причины постановки на учет (далее - КПП) организации (обособленного подразделения);

для физических лиц - двенадцатиразрядный код (ИНН физического лица);

GGGG - год формирования передаваемого файла, ММ- месяц, DD - день;

N - идентификационный номер файла. (Длина - от 1 до 36 знаков. Идентификационный номер файла должен обеспечивать уникальность файла).

Расширение имени файла - XML. Расширение имени файла может указываться как строчными, так и прописными буквами.

Параметры первой строки файла обмена

Первая строка XML-файла должна иметь следующий вид:

<?xml version =" 1.0" encoding ="windows-1251 "?>

Имя файла, содержащего XML-схему файла обмена, должно иметь следующий вид:

NO_NDPI_1_010_00_05_11_хх, где хх - номер версии схемы.

Расширение имени файла - xsd.

XML-схема файла обмена приводится отдельным файлом и размещается на официальном сайте Федеральной налоговой службы в информационно-телекоммуникационной сети "Интернет".

4. Логическая модель файла обмена представлена в виде диаграммы структуры файла обмена на рисунке 1 настоящего формата. Элементами логической модели файла обмена являются элементы и атрибуты XML-файла. Перечень структурных элементов логической модели файла обмена и сведения о них приведены в таблицах 4.1 - 4.54 настоящего формата.

Для каждого структурного элемента логической модели файла обмена приводятся следующие сведения:

наименование элемента. Приводится полное наименование элемента. В строке таблицы могут быть описаны несколько элементов, наименования которых разделены символом "|". Такая форма записи применяется при наличии в файле обмена только одного элемента из описанных в этой строке;

сокращенное наименование (код) элемента. Приводится сокращенное наименование элемента. Синтаксис сокращенного наименования должен удовлетворять спецификации XML;

признак типа элемента. Может принимать следующие значения: "С" - сложный элемент логической модели (содержит вложенные элементы), "П" - простой элемент логической модели, реализованный в виде элемента XML-файла, "А" - простой элемент логической модели, реализованный в виде атрибута элемента XML-файла. Простой элемент логической модели не содержит вложенные элементы;

формат элемента. Формат элемента представляется следующими условными обозначениями: Т - символьная строка; N - числовое значение (целое или дробное).

Формат символьной строки указывается в виде T(n-k) или Т(=k), где: n - минимальное количество знаков, k - максимальное количество знаков, символ "-" - разделитель, символ "=" означает фиксированное количество знаков в строке. В случае если минимальное количество знаков равно 0, формат имеет вид Т(0-k). В случае если максимальное количество знаков не ограничено, формат имеет вид Т(n-).

Формат числового значения указывается в виде N(m.k), где: m -максимальное количество знаков в числе, включая целую и дробную часть числа без разделяющей десятичной точки и знака (для отрицательного числа), k - максимальное число знаков дробной части числа. Если число знаков дробной части числа равно 0 (то есть число целое), формат числового значения имеет вид N(m).

Для простых элементов, являющихся базовыми в XML, таких как элемент с типом "date", поле "Формат элемента" не заполняется. Для таких элементов в поле "Дополнительная информация" указывается тип базового элемента;

признак обязательности элемента определяет обязательность наличия элемента (совокупности наименования элемента и его значения) в файле обмена. Признак обязательности элемента может принимать следующие значения: "О" - наличие элемента в файле обмена обязательно; "Н" - наличие элемента в файле обмена необязательно, то есть элемент может отсутствовать. Если элемент принимает ограниченный перечень значений (по классификатору, кодовому словарю), то признак обязательности элемента дополняется символом "К". В случае если количество реализаций элемента может быть более одной, признак обязательности элемента дополняется символом "М".

К вышеперечисленным признакам обязательности элемента может добавляться значение "У" в случае описания в XML-схеме условий, предъявляемых к элементу в файле обмена, описанных в графе "Дополнительная информация";

дополнительная информация содержит, при необходимости, требования к элементу файла обмена, не указанные ранее. Для сложных элементов указывается ссылка на таблицу, в которой описывается состав данного элемента. Для элементов, принимающих ограниченный перечень значений из классификатора (кодового словаря), указывается соответствующее наименование классификатора (кодового словаря) или приводится перечень возможных значений. Для классификатора (кодового словаря) может указываться ссылка на его местонахождение. Для элементов, использующих пользовательский тип данных, указывается наименование типового элемента.

Рисунок 1. Диаграмма структуры файла обмена

Таблица 4.1

Файл обмена (Файл)

Наименование элемента Сокращенное наименование (код) элемента Признак типа элемента Формат элемента Признак обязательности элемента Дополнительная информация
Идентификатор файла ИдФайл А Т(1-255) ОУ Содержит (повторяет) имя сформированного файла (без расширения)
Версия программы, с помощью которой сформирован файл ВерсПрог А Т(1-40) О    
Версия формата ВерсФорм А Т(1-5) О Принимает значение: 5.11
Состав и структура документа Документ С     О Состав элемента представлен в таблице 4.2

Таблица 4.2

Состав и структура документа (Документ)

Наименование элемента Сокращенное наименование (код) элемента Признак типа элемента Формат элемента Признак обязательности элемента Дополнительная информация
Код формы отчетности по классификатору налоговых документов (КНД) КНД А Т(=7) ОК Типовой элемент <КНДТип>. Принимает значение: 1151054
Дата формирования документа ДатаДок А Т(=10) О Типовой элемент <ДатаТип>. Дата в формате ДЦ.ММ.ГГГГ
Налоговый период Период А Т(=2) ОК Принимает значение в соответствии с приложением № 1 к Порядку заполнения налоговой декларации по налогу на добычу полезных ископаемых, утвержденному настоящим приказом (далее - Порядок заполнения): 01 - январь | 02 - февраль | 03 - март | 04 - апрель | 05 - май | 06 - июнь | 07 - июль | 08 - август | 09 - сентябрь | 10 - октябрь | 11 - ноябрь | 12 - декабрь | 71 - за январь при реорганизации (ликвидации) организации | 72 - за февраль при реорганизации (ликвидации) организации | 73 - за март при реорганизации (ликвидации) организации 74 - за апрель при реорганизации (ликвидации) организации | 75 - за май при реорганизации (ликвидации) организации | 76 - за июнь при реорганизации (ликвидации) организации | 77 - за июль при реорганизации (ликвидации) организации | 78 - за август при реорганизации (ликвидации) ликвидации организации | 79 - за сентябрь при реорганизации (ликвидации) организации | 80 - за октябрь при реорганизации (ликвидации) организации | 81 - за ноябрь при реорганизации (ликвидации) организации | 82 - за декабрь при реорганизации (ликвидации) организации
Отчетный год ОтчетГод А     О Типовой элемент <xs:gYear>. Год в формате ГГГГ
Код налогового органа КодНО А Т(=4) ОК Типовой элемент <СОНОТип>
Номер корректировки НомКорр А N(3) О Принимает значение: 0 - первичный документ, 1, 2, 3 и так далее - уточненный документ. Для уточненного документа значение должно быть на 1 больше ранее принятого налоговым органом документа
Код места, по которому представляется документ ПоМесту А Т(=3) ОКУ Принимает значение в соответствии с приложением № 1 к Порядку заполнения: 120 - по месту жительства индивидуального предпринимателя | 213 - по месту учета в качестве крупнейшего налогоплательщика | 214 - по месту нахождения российской организации, не являющейся крупнейшим налогоплательщиком | 215 - по месту нахождения правопреемника, не являющегося крупнейшим налогоплательщиком | 216 - по месту учета правопреемника, являющегося крупнейшим налогоплательщиком | 331 - по месту осуществления деятельности иностранной организации через отделение иностранной организации. Значение может зависеть от 5 и 6 знакомест в значении элемента <КПП> (из таблицы 4.4) код 213 только при 50
Сведения о налогоплательщике СвНП С     О Состав элемента представлен в таблице 4.3
Сведения о лице, подписавшем документ Подписант С     О Состав элемента представлен в таблице 4.7
Налоговая декларация по налогу на добычу полезных ископаемых НДПИ С     О Состав элемента представлен в таблице 4.9

Таблица 4.3

Сведения о налогоплательщике (СвНП)

Наименование элемента Сокращенное наименование (код) элемента Признак типа элемента Формат элемента Признак обязательности элемента Дополнительная информация
Номер контактного телефона Тлф А Т(1-20) Н    
Налогоплательщик - организация | НПЮЛ С     О Состав элемента представлен в таблице 4.4
Налогоплательщик - индивидуальный предприниматель НПИП С     О Состав элемента представлен в таблице 4.6

Таблица 4.4

Налогоплательщик - организация (НПЮЛ)

Наименование элемента Сокращенное наименование (код) элемента Признак типа элемента Формат элемента Признак обязательности элемента Дополнительная информация
Полное наименование организации НаимОрг А Т(1-1000) О    
ИНН организации ИННЮЛ А Т(=10) О Типовой элемент <ИННЮЛТип>
КПП организации КПП А Т(=9) О Типовой элемент <КППТип>
Сведения о реорганизованной (ликвидированной) организации СвРеоргЮЛ С     Н Состав элемента представлен в таблице 4.5

Таблица 4.5

Сведения о реорганизованной (ликвидированной) организации (СвРеоргЮЛ)

Наименование элемента Сокращенное наименование (код) элемента Признак типа элемента Формат элемента Признак обязательности элемента Дополнительная информация
Код формы реорганизации (ликвидация) ФормРеорг А Т(=1) ОК Принимает значение в соответствии с приложением № 1 к Порядку заполнения: 0 - ликвидация | 1 - преобразование | 2 - слияние | 3 - разделение | 5 - присоединение | 6 - разделение с одновременным присоединением
ИНН организации ИННЮЛ А Т(=10) НУ Типовой элемент <ИННЮЛТип>. Элемент обязателен при <ФормРеорг> = 1 | 2 | 3 | 5 | 6
КПП организации КПП А Т(=9) НУ Типовой элемент <КППТип>. Элемент обязателен при <ФормРеорг> = 1 | 2 | 3 | 5 | 6

Таблица 4.6

Налогоплательщик - индивидуальный предприниматель (НПИП)

Наименование элемента Сокращенное наименование (код) элемента Признак типа элемента Формат элемента Признак обязательности элемента Дополнительная информация
ИНН индивидуального предпринимателя ИННИП А Т(=12) О Типовой элемент <ИННФЛТип>
Фамилия, имя, отчество (при наличии) ФИО С     О Типовой элемент <ФИОТип>. Состав элемента представлен в таблице 4.54

Таблица 4.7

Сведения о лице, подписавшем документ (Подписант)

Наименование элемента Сокращенное наименование (код) элемента Признак типа элемента Формат элемента Признак обязательности элемента Дополнительная информация
Признак лица, подписавшего документ ПрПодп А Т(=1) ОК Принимает значение: 1 - налогоплательщик | 2 - представитель налогоплательщика
Фамилия, имя, отчество (при наличии) ФИО С     НУ Типовой элемент <ФИОТип>. Состав элемента представлен в таблице 4.54. Элемент обязателен при выполнении одного из условий: - <ПрПодп> = 2 | - <ПрПодп> = 1 и наличие <НПЮЛ>
Сведения о представителе налогоплательщика СвПред С     НУ Состав элемента представлен в таблице 4.8. Элемент обязателен при <ПрПодп> = 2

Таблица 4.8

Сведения о представителе налогоплательщика (СвПред)

Наименование элемента Сокращенное наименование (код) элемента Признак типа элемента Формат элемента Признак обязательности элемента Дополнительная информация
Наименование документа, подтверждающего полномочия представителя налогоплательщика НаимДок А Т(1-120) О Для доверенности, совершенной в форме электронного документа, указывается только GUID доверенности

Таблица 4.9

Налоговая декларация по налогу на добычу полезных ископаемых (НДПИ)

Наименование элемента Сокращенное наименование (код) элемента Признак типа элемента Формат элемента Признак обязательности элемента Дополнительная информация
Сумма налога, подлежащая уплате в бюджет СумНалПУ С     О Состав элемента представлен в таблице 4.10
Данные, служащие основанием для исчисления и уплаты налога при добыче нефти обезвоженной, обессоленной и стабилизированной, за исключением добытой на новом морском месторождении углеводородного сырья и на участках недр, в отношении которой исчисляется налог на дополнительный доход от добычи углеводородного сырья ИсчНалНефт С     НМ Состав элемента представлен в таблице 4.12
Данные, служащие основанием для исчисления и уплаты налога при добыче газа горючего природного и газового конденсата, за исключением добычи на новом морском месторождении углеводородного сырья ИсчНалГаз С     НМ Состав элемента представлен в таблице 4.18
Данные, служащие основанием для исчисления и уплаты налога при добыче углеводородного сырья на новом морском месторождении углеводородного сырья ИсчУплНалНов С     НМ Состав элемента представлен в таблице 4.24
Данные, служащие основанием для исчисления и уплаты налога, за исключением углеводородного сырья (кроме попутного газа) и угля ИсчУплНалИскл С     НМ Состав элемента представлен в таблице 4.26
Определение стоимости единицы добытого полезного ископаемого исходя из расчетной стоимости СтоимЕдДПИ С     Н Состав элемента представлен в таблице 4.36
Данные, служащие основанием для исчисления и уплаты налога при добыче угля по участку недр ИсчУплНалУг С     НМ Состав элемента представлен в таблице 4.40
Данные, служащие основанием для исчисления и уплаты налога при добыче нефти обезвоженной, обессоленной и стабилизированной, в отношении которой исчисляется налог на дополнительный доход от добычи углеводородного сырья ИсчНалНефтНДД С     НМ Состав элемента представлен в таблице 4.49

Таблица 4.10

Сумма налога, подлежащая уплате в бюджет (СумНалПУ)

Наименование элемента Сокращенное наименование (код) элемента Признак типа элемента Формат элемента Признак обязательности элемента Дополнительная информация
Сумма налога, подлежащая уплате в бюджет (по КБК и ОКТМО) СумПУ С     ОМ Состав элемента представлен в таблице 4.11

Таблица 4.11

Сумма налога, подлежащая уплате в бюджет (по КБК и ОКТМО) (СумПУ)

Наименование элемента Сокращенное наименование (код) элемента Признак типа элемента Формат элемента Признак обязательности элемента Дополнительная информация
Код бюджетной классификации КБК А Т(=20) ОК Типовой элемент <КБКТип>
Код по ОКТМО ОКТМО А Т(=8)| Т(=11) ОК Типовой элемент <ОКТМОТип>. Принимает значение в соответствии с Общероссийским классификатором территорий муниципальных образований
Сумма налога, подлежащая уплате в бюджет (в рублях) НалПУ А N(15) О    

Таблица 4.12

Данные, служащие основанием для исчисления и уплаты налога при добыче нефти обезвоженной, обессоленной и стабилизированной, за исключением добытой на новом морском месторождении углеводородного сырья и на участках недр, в отношении которой исчисляется налог на дополнительный доход от добычи углеводородного сырья (ИсчНалНефт)

Наименование элемента Сокращенное наименование (код) элемента Признак типа элемента Формат элемента Признак обязательности элемента Дополнительная информация
Код вида добытого полезного ископаемого КодДПИ А Т(=5) ОК Типовой элемент <СДПИТип>. Принимает значение в соответствии с приложением № 2 к Порядку заполнения: 03100
Код бюджетной классификации КБК А Т(=20) ОК Типовой элемент <КБКТип>
Код единицы измерения количества добытого полезного ископаемого по ОКЕИ ОКЕИ А Т(=3) ОК Типовой элемент <ОКЕИТип>. Принимает значение в соответствии с приложением № 4 к Порядку заполнения: 168
Величина НДПИдоп_этан (в миллионах рублей) ВелНДПИ А N(15) Н    
Показатели (коэффициенты), используемые для расчета налога по участку недр ПокРасчНал С     ОМ Состав элемента представлен в таблице 4.13
Сведения о сумме налога, подлежащей уплате в бюджет, при применении налогового вычета при добыче нефти на нескольких участках недр СумНалПУВыч С     НМ Состав элемента представлен в таблице 4.17. Элемент должен отсутствовать при <ПрВычет>=00 (из таблицы 4.13) или при <ПрПорядВычет>=1 (из таблицы 4.13)

Таблица 4.13

Показатели (коэффициенты), используемые для расчета налога по участку недр (ПокРасчНал)

Наименование элемента Сокращенное наименование (код) элемента Признак типа элемента Формат элемента Признак обязательности элемента Дополнительная информация
Код по ОКТМО ОКТМО А Т(=8) | Т(=11) ОК Типовой элемент <ОКТМОТип>. Принимает значение в соответствии с Общероссийским классификатором территорий муниципальных образований
Серия лицензии на пользование недрами СерЛицНедр А Т(=3) О    
Номер лицензии на пользование недрами НомЛицНедр А Т(5-6) О    
Вид лицензии на пользование недрами ВидЛицНедр А Т(=2) О    
Налоговая ставка СтавНал А N(15.10) О    
Показатель, характеризующий особенности добычи нефти (Дм), для нефти, добытой из залежей, значение коэффициента Кд для которых равно 1 Показ Дм А N(17.10) О    
Кндпи Кндпи А N(4) О    
Коэффициент, характеризующий динамику мировых цен на нефть (Кц) КоэфКц А N(6.4) O    
Коэффициент, характеризующий величину запасов участка недр (Кз) КоэфКз А N(5.4) О    
Величина начальных извлекаемых запасов (Vз) ВелНачЗап А N(4.3) H    
Коэффициент, характеризующий степень выработанности конкретной залежи углеводородного сырья (Кдв) КоэфКдв А N(5.4) О    
Коэффициент, характеризующий регион добычи и свойства нефти (Ккан) КоэфКкан А N(1) О    
Коэффициент (Кабдт) КоэфКабдт А N(10.4) О    
Коэффициент (Иаб) КоэфИаб А N(1) О    
Коэффициент (Идт) КоэфИдт А N(1) О    
Коэффициент (Нбуг) КоэфНбуг А N(8.4) О    
Коэффициент (Нк_демп) КоэфНкдемп А N(14.4) О    
Коэффициент (Ддв_аб) КоэфДдваб А N(10) О    
Коэффициент (Ск_демп) КоэфСкдемп А N(14.4) О    
Коэффициент (Ддв_дт) КоэфДдвдт А N(10) О    
Коэффициент (Кман) КоэфКман А N(16.10) О    
Сумма исчисленного налога по участку недр (в рублях) НалИсчисл А N(15) O    
Признак налогового вычета ПрВычет А Т(=2) ОК Принимает значение: 00 - налоговый вычет не применяется | 01 - налоговый вычет, предусмотренный пунктом 3.1 статьи 343.2 Налогового кодекса Российской Федерации (далее - Кодекс) | 02 - налоговый вычет, предусмотренный пунктом 3.3 статьи 343.2 Кодекса | 03 - налоговый вычет, предусмотренный пунктом 3.4 статьи 343.2 Кодекса | 04 - налоговый вычет, предусмотренный пунктом 3.5 статьи 343.2 Кодекса | 05 - налоговый вычет, предусмотренный пунктом 3.6 статьи 343.2 Кодекса | 06 - налоговый вычет, предусмотренный статьей 343.5 Кодекса || 09 - налоговый вычет, предусмотренный пунктом 3.8 статьи 343.2 Кодекса | 14 - налоговый вычет, предусмотренный пунктом 3.9 статьи 343.2 Кодекса
Признак порядка применения налогового вычета ПрПорядВычет А Т(=1) НКУ Принимает значение: 1 - налоговый вычет применяется по участку недр | 2 - налоговый вычет применяется в совокупности по участкам недр. Элемент должен отсутствовать при значении элемента <ПрВычет>=00, в остальных случаях является обязательным
Сумма налогового вычета (в рублях) НалВыч А N(15) НУ Элемент является обязательным при значении элемента <ПрПорядВычет>=1, в остальных случаях должен отсутствовать
Сумма налога к уплате (в рублях) НалУпл А N(15) НУ Элемент отсутствует при значении элемента <ПрПорядВычет>=2, в остальных случаях является обязательным
Данные о количестве нефти, добытой на участке недр, за исключением количества нефти, добытой из залежи (залежей) углеводородного сырья, которое отражается в подразделе 2.1.2 ДобНефтУчНедр С     НМ Состав элемента представлен в таблице 4.14
Данные о количестве нефти, добытой из залежи углеводородного сырья ДобНефтЗалеж С     НМ Состав элемента представлен в таблице 4.15

Таблица 4.14

Данные о количестве нефти, добытой на участке недр, за исключением количества нефти, добытой из залежи (залежей) углеводородного сырья, которое отражается в подразделе 2.1.2 (ДобНефтУчНедр)

Наименование элемента Сокращенное наименование (код) элемента Признак типа элемента Формат элемента Признак обязательности элемента Дополнительная информация
Код основания налогообложения КодОснов А Т(=4) ОК Принимает значение в соответствии с приложением № 3 к Порядку заполнения
Количество нефти, подлежащей налогообложению КолНефтПН А N(14.3) О    

Таблица 4.15

Данные о количестве нефти, добытой из залежи углеводородного сырья (ДобНефтЗалеж)

Наименование элемента Сокращенное наименование (код) элемента Признак типа элемента Формат элемента Признак обязательности элемента Дополнительная информация
Наименование залежи НаимЗлж А Т(1-100) О    
Эффективная нефтенасыщенная толщина пласта ЭфТолщПласт А N(6.4) Н    
Проницаемость залежи ПроницЗлж А N(8.7) Н    
Глубина залегания продуктивной залежи углеводородного сырья ГлубПласт А N(4) О    
Плотность нефти ПлотнНефт А N(5.3) О    
Налоговая ставка СтавНал А N(15.10) О    
Коэффициент, характеризующий динамику мировых цен на нефть (Кц) КоэфКц А N(6.4) О    
Показатель, характеризующий особенности добычи нефти (Дм), для нефти, добытой из залежи ПоказатДм А N(17.10) О    
Степень выработанности запасов конкретной залежи углеводородного сырья СтепеньСвз А N(5.4) О    
Коэффициент, характеризующий степень сложности добычи нефти (Кд) КоэфКд А N(2.1) О    
Количество налоговых периодов применения коэффициента Кд<1 КолНалПер А N(3) О    
Коэффициент, характеризующий степень выработанности конкретной залежи углеводородного сырья (Кдв) КоэфКдв А N(5.4) О    
Сумма исчисленного налога по нефти, добытой из залежи (в рублях) НалИсчислЗлж А N(15) О    
Данные о количестве добытой нефти, подлежащей налогообложению, по коду основания налогообложения КолНефтОсн С     ОМ Состав элемента представлен в таблице 4.16

Таблица 4.16

Данные о количестве добытой нефти, подлежащей налогообложению, по коду основания налогообложения (КолНефтОсн)

Наименование элемента Сокращенное наименование (код) элемента Признак типа элемента Формат элемента Признак обязательности элемента Дополнительная информация
Код основания налогообложения КодОснов А Т(=4) ОК Принимает значение в соответствии с приложением № 3 к Порядку заполнения
Количество добытой нефти, подлежащей налогообложению КолНефтПН А N(14.3) О    

Таблица 4.17

Сведения о сумме налога, подлежащей уплате в бюджет, при применении налогового вычета при добыче нефти на нескольких участках недр (СумНалПУВыч)

Наименование элемента Сокращенное наименование (код) элемента Признак типа элемента Формат элемента Признак обязательности элемента Дополнительная информация
Признак налогового вычета ПрВычет А Т(=2) ОК Принимает значение: 01 - налоговый вычет, предусмотренный пунктом 3.1 статьи 343.2 Кодекса | 02 - налоговый вычет, предусмотренный пунктом 3.3 статьи 343.2 Кодекса | 03 - налоговый вычет, предусмотренный пунктом 3.4 статьи 343.2 Кодекса | 04 - налоговый вычет, предусмотренный пунктом 3.5 статьи 343.2 Кодекса | 05 - налоговый вычет, предусмотренный пунктом 3.6 статьи 343.2 Кодекса | 06 - налоговый вычет, предусмотренный статьей 343.5 Кодекса | 09 - налоговый вычет, предусмотренный пунктом 3.8 статьи 343.2 Кодекса | 14 - налоговый вычет, предусмотренный пунктом 3.9 статьи 343.2 Кодекса
Код по ОКТМО ОКТМО А Т(=8) | Т(=11) ОК Типовой элемент <ОКТМОТип>. Принимает значение в соответствии с Общероссийским классификатором территорий муниципальных образований
Сумма исчисленного налога (в рублях) НалИсчисл А N(15) О    
Сумма налогового вычета (в рублях) НалВыч А N(15) О    
Сумма налога к уплате (в рублях) НалУпл А N(15) О    

Таблица 4.18

Данные, служащие основанием для исчисления и уплаты налога при добыче газа горючего природного и газового конденсата, за исключением добычи на новом морском месторождении углеводородного сырья (ИсчНалГаз)

Наименование элемента Сокращенное наименование (код) элемента Признак типа элемента Формат элемента Признак обязательности элемента Дополнительная информация
Код вида добытого полезного ископаемого КодДПИ А Т(=5) ОК Типовой элемент <СДПИТип>. Принимает значение в соответствии с приложением № 2 к Порядку заполнения: 03200 | 03300
Код бюджетной классификации КБК А Т(=20) ОК Типовой элемент <КБКТип>
Код единицы измерения количества добытого полезного ископаемого по ОКЕИ ОКЕИ А Т(=3) ОК Типовой элемент <ОКЕИТип>. Принимает значение в соответствии с приложением № 4 к Порядку заполнения
Сумма исчисленного налога по газовому конденсату (в рублях) СумИсчНал А N(15) О    
Сумма налогового вычета по газовому конденсату (в рублях) СумНалВыч А N(14.2) Н    
Сумма налога по газовому конденсату, подлежащая уплате (в рублях) СумНалУпл А N(12) О    
Коэффициент извлечения широкой фракции легких углеводородов при переработке газового конденсата (Кшфлу) КоэфКшфлу А N(5.4) Н    
Количество добытого газового конденсата, переработанного для получения широкой фракции легких углеводородов (Мгк) КолМгк А N(14.4) Н    
Ставка налогового вычета (в рублях) на одну тонну широкой фракции легких углеводородов, полученной из газового конденсата (В) (в рублях) СтавкаВ А N(4) Н    
Показатель, характеризующий расходы на доставку (транспортировку) газа горючего природного (Тг) ПоказатТг А N(11) Н    
Показатель Кгк ПоказКгк А N(10.4) Н    
Показатель Ккг ПоказКкг А N(3) НУ Элемент обязателен при <КодДПИ>=03300
Показатель Ккг 2023 ПоказКкг2023 А N(17) Н    
Показатель Ккг 2024 ПоказКкг2024 А N(17) Н    
Цена газа горючего природного (Цг) (в рублях) ЦенаЦг А N(10.4) Н    
Коэффициент, характеризующий долю реализации газа потребителям Российской Федерации в общем объеме реализованного организацией газа (Ов) КоэфОв А N(3.2) О    
Коэффициент, характеризующий долю добытого газа горючего природного (за исключением попутного газа) в суммарном объеме добытого углеводородного сырья (Кгпн) КоэфКгпн А N(3.2) Н    
Средняя по Единой системе газоснабжения расчетная цена на газ (Цв) СрЦенаЦв А N(6) Н    
Расчетная цена газа горючего природного при поставках за пределы территорий государств - участников Содружества Независимых Государств (Цэ) РасчЦенаЦэ А N(10.4) Н    
Цена газового конденсата (Цк) ЦенаЦк А N(10.4) Н    
Условная ставка вывозной таможенной пошлины на газовый конденсат (Пн) УслСтавПн А N(7.4) Н    
Коэффициент, характеризующий экспортную доходность единицы условного топлива (Кгп) КоэфКгп А N(5.4) Н    
Корректирующий коэффициент (Ккм) КоэфКкм А N(16.15) Н    
Коэффициент (Кман) КоэфКман А N(16.10) О    
Коэффициент, характеризующий количество добытого газового конденсата без учета широкой фракции легких углеводородов КоэфКолДоб А N(3.2) Н    
Показатели (коэффициенты), используемые для расчета налога по участку недр ПокРасчНал С     ОМ Состав элемента представлен в таблице 4.19
Сведения для определения показателя Ккг2023 при добыче газа горючего природного СведКкг2023 С     НМУ Состав элемента представлен в таблице 4.22. Элемент является обязательным при наличии элемента <ПоказКкг2023> и должен отсутствовать в остальных случаях
Сведения для определения величины Ккг2024 при добыче газа горючего природного СведКкг2024 С     НМУ Состав элемента представлен в таблице 4.23. Элемент является обязательным при наличии элемента <ПоказКкг2024> и должен отсутствовать в остальных случаях

Таблица 4.19

Показатели (коэффициенты), используемые для расчета налога по участку недр (ПокРасчНал)

Наименование элемента Сокращенное наименование (код) элемента Признак типа элемента Формат элемента Признак обязательности элемента Дополнительная информация
Код по ОКТМО ОКТМО А Т(=8) | Т(=11) ОК Типовой элемент <ОКТМОТип>. Принимает значение в соответствии с Общероссийским классификатором территорий муниципальных образований
Серия лицензии на пользование недрами СерЛицНедр А Т(=3) О    
Номер лицензии на пользование недрами НомЛицНедр А Т(5-6) О    
Вид лицензии на пользование недрами ВидЛицНедр А Т(=2) О    
Сумма исчисленного налога по участку недр (в рублях) СумИсчНал А N(15) О    
Сумма налогового вычета по газу горючему природному (в рублях) СумНалВыч А N(13.2) Н    
Сумма налога к уплате по участку недр (в рублях) СумНалУпл А N(12) О    
Степень выработанности запасов газа горючего природного конкретного участка недр (Свг) СтепеньСвг А N(5.4) О    
Базовое значение единицы условного топлива (Еут) ЗначенЕут А N(8.4) О    
Коэффициент, характеризующий долю добытого газа горючего природного (за исключением попутного газа) в общем количестве газа горючего природного (за исключением попутного газа) и газового конденсата, добытых в истекшем налоговом периоде на участке недр, содержащем залежь углеводородного сырья (Дг) КоэфДг А N(5.4) О    
Данные о количестве полезного ископаемого, добытого из залежи углеводородного сырья КолДПИЗал С     ОМ Состав элемента представлен в таблице 4.20

Таблица 4.20

Данные о количестве полезного ископаемого, добытого из залежи углеводородного сырья (КолДПИЗал)

Наименование элемента Сокращенное наименование (код) элемента Признак типа элемента Формат элемента Признак обязательности элемента Дополнительная информация
Наименование залежи НаимЗлж А Т(1-100) О    
Глубина залегания продуктивной залежи углеводородного сырья ГлубПласт А N(4) О    
Плотность залежи углеводородного сырья ПлотнУВСырья А N(4.3) О    
Налоговая ставка СтавНал А N(5) О    
Значение коэффициента Квг ЗначениеКвг А N(5.4) О    
Значение коэффициента Кр ЗначениеКр А N(5.4) О    
Значение коэффициента Кгз ЗначениеКгз А N(5.4) О    
Значение коэффициента Кас ЗначениеКас А N(5.4) О    
Значение коэффициента Корз ЗначениеКорз А N(5.4) О    
Коэффициент, характеризующий степень сложности добычи газа горючего природного и (или) газового конденсата из залежи углеводородного сырья (Кс) КоэфКс А N(5.4) О    
Сумма исчисленного налога по залежи углеводородного сырья (в рублях) НалИсчислЗлж А N(15) О    
Данные о количестве добытого из залежи полезного ископаемого, подлежащего налогообложению, по коду основания налогообложения КолДПИЗалОсн С     ОМ Состав элемента представлен в таблице 4.21

Таблица 4.21

Данные о количестве добытого из залежи полезного ископаемого, подлежащего налогообложению, по коду основания налогообложения (КолДПИЗалОсн)

Наименование элемента Сокращенное наименование (код) элемента Признак типа элемента Формат элемента Признак обязательности элемента Дополнительная информация
Код основания налогообложения КодОснов А Т(=4) ОК Принимает значение в соответствии с приложением № 3 к Порядку заполнения
Количество добытого из залежи полезного ископаемого, подлежащего налогообложению КолДПИ А N(14.3) О    

Таблица 4.22

Сведения для определения показателя Ккг2023 при добыче газа горючего природного (СведКкг2023)

Наименование элемента Сокращенное наименование (код) элемента Признак типа элемента Формат элемента Признак обязательности элемента Дополнительная информация
Код субъекта Российской Федерации КодСуб А Т(=2) ОК Типовой элемент <ССРФТип>. Принимает значение в соответствии с приложением № 5 к Порядку заполнения
Код единицы измерения количества газа ОКЕИ А Т(=3) ОК Типовой элемент <ОКЕИТип>. Принимает значение в соответствии с приложением № 4 к Порядку заполнения: 114
Совокупный объем реализации газа потребителям (Viпром) РеалПотр А N(17.3) О    
Объем реализованного газа, который не учитывается при определении показателя Viпром ОбРеалНеУч А N(17.3) О    
Объем газа, который не учитывается в целях определения Ккг2023 НеУчКкг2023 А N(17.3) О    
Цена на газ для потребителей (кроме населения) (Цiпром) ЦенПотр А N(7.2) О    
Показатель Кинф ПоказКинф А N(3.2) О    
Сведения о признаке и значении объема газа, который не учитывается при определении показателя Viпром ПрЗначГаз С     НМ Типовой элемент <ПрЗначГазТип>. Состав элемента представлен в таблице 4.53

Таблица 4.23

Сведения для определения величины Ккг2024 при добыче газа горючего природного (СведКкг2024)

Наименование элемента Сокращенное наименование (код) элемента Признак типа элемента Формат элемента Признак обязательности элемента Дополнительная информация
Код субъекта Российской Федерации КодСуб А Т(=2) ОК Типовой элемент <ССРФТип>. Принимает значение в соответствии с приложением № 5 к Порядку заполнения
Код единицы измерения количества газа ОКЕИ А Т(=3) ОК Типовой элемент <ОКЕИТил>. Принимает значение в соответствии с приложением № 4 к Порядку заполнения: 114
Совокупный объем реализации газа потребителям (Viпром) РеалПотр А N(17.3) О    
Объем реализованного газа, который не учитывается при определении показателя Viпром ОбРеалНеУч А N(17.3) О    
Совокупный объем реализации газа населению (Viнас) РеалНас А N(17.3) О    
Совокупный объем реализации газа организациям (Viтэ) РеалОрг А N(17.3) О    
Объем газа, который не учитывается в целях определения Ккг2024 НеУчКкг2024 А N(17.3) О    
Цена на газ для потребителей (кроме населения) (Цiпром) ЦенПотр А N(7.2) О    
Цена на газ, для последующей реализации населению (Цiнас) ЦенРеалНас А N(7.2) О    
Показатель Ко ПоказКо А N(3.2) О    
Показатель Кинд ПоказКинд А N(3.2) О    
Сведения о признаке и значении объема газа, который не учитывается при определении показателя Viпром ПрЗначГаз С     НМ Типовой элемент <ПрЗначГазТип>. Состав элемента представлен в таблице 4.53

Таблица 4.24

Данные, служащие основанием для исчисления и уплаты налога при добыче углеводородного сырья на новом морском месторождении углеводородного сырья (ИсчУплНалНов)

Наименование элемента Сокращенное наименование (код) элемента Признак типа элемента Формат элемента Признак обязательности элемента Дополнительная информация
Код вида полезного ископаемого КодДПИ А Т(=5) ОК Типовой элемент <СДПИТип>. Принимает значение в соответствии с приложением № 2 к Порядку заполнения: 03100 | 03200 | 03300 | 03401
Код бюджетной классификации КБК А Т(=20) ОК Типовой элемент <КБКТип>
Код единицы измерения количества добытого полезного ископаемого по ОКЕИ ОКЕИ А Т(=3) ОК Типовой элемент <ОКЕИТип>. Принимает значение в соответствии с приложением № 4 к Порядку заполнения
Код по ОКТМО ОКТМО А Т(=8) | Т(=11) ОК Типовой элемент <ОКТМОТип>. Принимает значение в соответствии с Общероссийским классификатором территорий муниципальных образований
Серия лицензии на пользование недрами СерЛицНедр А Т(=3) О    
Номер лицензии на пользование недрами НомЛицНедр А Т(5-6) О    
Вид лицензии на пользование недрами ВидЛицНедр А Т(=2) О    
Наименование нового морского месторождения НаимМест А Т(1-100) О    
Месяц и год начала промышленной добычи углеводородного сырья НачДобУВС А Т(=7) О Типовой элемент <ДатаМГТип>. Дата в формате ММ.ГГГГ
Стоимость единицы полезного ископаемого СтоимЕдПИ А N(17.2) Н    
Минимальная стоимость единицы полезного ископаемого СтоимЕдПИМин А N(17.2) О    
Количество реализованного добытого полезного ископаемого КолРеалДПИ А N(14.3) Н    
Выручка от реализации добытого полезного ископаемого ВырРеалДПИ А N(17.2) Н    
Скорректированная выручка от реализации добытого полезного ископаемого на основании пункта 6 статьи 105.3 Налогового кодекса Российской Федерации ВырРеалДПИ105.3 А N(17.2) Н    
Налоговая база НалБаза А N(17.2) О    
Сумма исчисленного налога (в рублях) НалИсчисл А N(15) О    
Скорректированная сумма налога на основании пункта 6 статьи 105.3 Налогового кодекса Российской Федерации (в рублях) НалИсчисл105.3 А N(15) Н    
Признак налогового вычета ПрВычет А Т(=2) ОК Принимает значение: 00 - налоговый вычет не применяется | 03 - налоговый вычет, предусмотренный пунктом 3.4 статьи 343.2 Кодекса | 07 - налоговый вычет, предусмотренный статьей 343.4 Кодекса
Сумма налогового вычета (в рублях) СумНалВыч А N(15) Н    
Сумма налога к уплате (в рублях) СумНалУпл А N(15) О    
Данные о количестве полезного ископаемого, подлежащего налогообложению, по коду основания налогообложения КолПИНалОсн С     ОМ Состав элемента представлен в таблице 4.25

Таблица 4.25

Данные о количестве полезного ископаемого, подлежащего налогообложению, по коду основания налогообложения (КолПИНалОсн)

Наименование элемента Сокращенное наименование (код) элемента Признак типа элемента Формат элемента Признак обязательности элемента Дополнительная информация
Код основания налогообложения КодОснов А Т(=4) ОК Принимает значение в соответствии с приложением № 3 к Порядку заполнения
Количество полезного ископаемого, подлежащего налогообложению КолПИНал А N(14.3) О    

Таблица 4.26

Данные, служащие основанием для исчисления и уплаты налога, за исключением углеводородного сырья (кроме попутного газа) и угля (ИсчУплНалИскл)

Наименование элемента Сокращенное наименование (код) элемента Признак типа элемента Формат элемента Признак обязательности элемента Дополнительная информация
Код вида добытого полезного ископаемого КодДПИ А Т(=5) ОК Типовой элемент <СДПИТип>. Принимает значение в соответствии с приложением № 2 к Порядку заполнения
Код бюджетной классификации КБК А Т(=20) ОК Типовой элемент <КБКТип>
Код единицы измерения количества добытого полезного ископаемого по ОКЕИ ОКЕИ А Т(=3) ОК Типовой элемент <ОКЕИТип>. Принимает значение в соответствии с приложением № 4 к Порядку заполнения
Данные о количестве полезного ископаемого по участкам недр КолПИУчНал С     ОМ Состав элемента представлен в таблице 4.27
Данные для расчета налога при добыче железной руды и (или) многокомпонентной комплексной руды, добываемой на участках недр, расположенных полностью или частично на территории Красноярского края ДаннРасчНал С     НМУ Состав элемента представлен в таблице 4.31. Элемент является обязательным при значении элемента <КодДПИ>=04104 | 05100 и должен отсутствовать при остальных значениях элемента <КодДПИ>
Данные для определения значения коэффициента Кподз ДаннКподз С     Н Состав элемента представлен в таблице 4.33
Данные для расчета стоимости концентратов и других полупродуктов, содержащих в себе один или несколько драгоценных металлов, добытых на участке недр ДаннРасчКонц С     НМУ Состав элемента представлен в таблице 4.34. Элемент является обязательным при значении элемента <КодДПИ>=13000 и должен отсутствовать при остальных значениях элемента <КодДПИ>

Таблица 4.27

Данные о количестве полезного ископаемого по участкам недр (КолПИУчНал)

Наименование элемента Сокращенное наименование (код) элемента Признак типа элемента Формат элемента Признак обязательности элемента Дополнительная информация
Код по ОКТМО ОКТМО А Т(=8) | Т(=11) ОК Типовой элемент <ОКТМОТип>. Принимает значение в соответствии с Общероссийским классификатором территорий муниципальных образований
Серия лицензии на пользование недрами СерЛицНедр А Т(3-4) О    
Номер лицензии на пользование недрами НомЛицНедр А Т(5-6) О    
Вид лицензии на пользование недрами ВидЛицНедр А Т(=2) О    
Налоговая ставка НалСтавка А N(8.2) О    
Рентный коэффициент Крента Крента А N(3.1) О Принимает значение: 0.2 | 1 | 3.5
Признак налогоплательщика ПрНП А Т(=1) ОКУ Принимает значение: 0 - иной налогоплательщик | 1 - налогоплательщик, обладающий статусом участника РИП | 2 - налогоплательщик, обладающий статусом резидента ТОР | 3 - налогоплательщик, заключивший либо исполнивший соглашение о защите и поощрении капиталовложений | 4 - налогоплательщик, осуществляющий добычу в связи с выполнением специального инвестиционного контракта, заключенного до 31.12.2020 в соответствии с Федеральным законом от 31.12.2014 № 488-ФЗ "О промышленной политике в Российской Федерации" | 5 - налогоплательщик, заключивший соглашение о добыче и сохранении занятости, предусмотренное пунктом 4 статьи 342.8 Кодекса | 6 - налогоплательщик, заключивший инвестиционное соглашение о добыче металлов платиновой группы на участках недр, указанных в пункте 3.1 статьи 342.10 Кодекса | 7 - налогоплательщик, осуществляющий добычу полезных ископаемых, являющихся сырьем для производства минеральных удобрений, указанный в пункте 1.2 статьи 342.12 Кодекса. Элемент должен принимать значение "1" при значении элемента <ПрКоэф>=01 | 03 (из таблицы 4.28). Элемент должен принимать значение "2" при значении элемента <ПрКоэф>=02 (из таблицы 4.28).
Код субъекта Российской Федерации, на территории которого налогоплательщиком получен статус участника регионального инвестиционного проекта или резидента территории опережающего развития КодСуб А Т(=2) НКУ Типовой элемент <ССРФТип>. Принимает значение в соответствии с приложением № 5 к Порядку заполнения. Элемент является обязательным при значении элемента <ПрНП>=1 | 2 или при значении элемента <ПрКоэф>=01 | 02 | 03 (из таблицы 4.28) и должен отсутствовать при остальных значениях элемента <ПрНП> и <ПрКоэф> (из таблицы 4.28)
Среднесписочная численность работников организации СрСпис А N(5) НУ Элемент является обязательным при значении элемента <ПрНП>=5 и должен отсутствовать при остальных значениях элемента <ПрНП>
Содержание (в долях) хлорида калия (KCl) в 1 тонне добытого полезного ископаемого (Сок) СодХлор А N(7.5) НУ Элемент является обязательным при значении элемента <КодДПИ>=06103 (из таблицы 4.26) и должен отсутствовать при остальных значениях элемента <КодДПИ>
Содержание (в долях) оксида фосфора в 1 тонне добытого полезного ископаемого (СФР) СодФосф А N(7.5) НУ Элемент является обязательным при значении элемента <КодДПИ>=06101 | 06118 | 06102 | 06201 | 06202 | 06203 (из таблицы 4.26) и должен отсутствовать при остальных значениях элемента <КодДПИ>
Признак и значение коэффициента, применяемого к ставке налога ПрЗначКоэф С     ОМ Состав элемента представлен в таблице 4.28
Данные о количестве добытого полезного ископаемого, подлежащего налогообложению, по коду основания налогообложения КолПИНалОсн С     ОМ Состав элемента представлен в таблице 4.29
Данные о сумме налога, подлежащей уплате в бюджет СумНалУпл С     О Состав элемента представлен в таблице 4.30

Таблица 4.28

Признак и значение коэффициента, применяемого к ставке налога (ПрЗначКоэф)

Наименование элемента Сокращенное наименование (код) элемента Признак типа элемента Формат элемента Признак обязательности элемента Дополнительная информация
Признак коэффициента ПрКоэф А Т(=2) ОКУ Принимает значение: 01 - коэффициент, характеризующий территорию добычи полезного ископаемого (Ктд), применяемый налогоплательщиком - участником РИП, удовлетворяющего требованию, установленному подпунктом 1 пункта 1 статьи 25.8 Кодекса | 02 - коэффициент, характеризующий территорию добычи полезного ископаемого (Ктд), применяемый налогоплательщиком, обладающим статусом резидента ТОР в соответствии с Федеральным законом от 29.12.2014 № 473-ФЗ "О территориях опережающего развития в Российской Федерации" | 03 - коэффициент, характеризующий территорию добычи полезного ископаемого (Ктд), применяемый налогоплательщиком - участником РИП, указанным в подпункте 2 пункта 1 статьи 25.9 Кодекса | 04 - коэффициент Ккс, определяемый в соответствии со статьей 342.12 Кодекса | 05 - коэффициент, характеризующий способ добычи кондиционных руд черных металлов (Кподз), определяемый в соответствии со статьей 342.1 Кодекса | 07 - коэффициент, характеризующий особенности добычи редких металлов (Крм), определяемый в соответствии со статьей 342.7 Кодекса | 08 - коэффициент Кжр, определяемый в соответствии со статьей 342.9 Кодекса | 09 - коэффициент Кмкр, определяемый в соответствии со статьей 342.10 Кодекса | 10 - коэффициент Кфр, определяемый в соответствии со статьей 342.15 Кодекса | 00 - налогоплательщик не применяет корректирующие коэффициенты Ктд, Ккс, Кподз, Крм, Кжр, Кмкр, Кфр. Элемент не должен принимать значение "01" | "02" | "03" если элемент <ПрНП>=:0 (из таблицы 4.27)
Значение коэффициента ЗначКоэф А N(6.2) ОУ Элемент должен принимать значение 0.1 или 1 если элемент <ПрКоэф>=07. Элемент должен принимать значение 0.25 или 1 если элемент <ПрКоэф>=05. Элемент должен принимать значение 0, если элемент <ПрКоэф>=00

Таблица 4.29

Данные о количестве добытого полезного ископаемого, подлежащего налогообложению, по коду основания налогообложения (КолПИНалОсн)

Наименование элемента Сокращенное наименование (код) элемента Признак типа элемента Формат элемента Признак обязательности элемента Дополнительная информация
Код основания налогообложения КодОснов А Т(=4) ОК Принимает значение в соответствии с приложением № 3 к Порядку заполнения
Количество добытого полезного ископаемого, подлежащего налогообложению КолПИНал А N(14.3) О    

Таблица 4.30

Данные о сумме налога, подлежащей уплате в бюджет (СумНалУпл)

Наименование элемента Сокращенное наименование (код) элемента Признак типа элемента Формат элемента Признак обязательности элемента Дополнительная информация
Стоимость единицы добытого полезного ископаемого СтоимЕдПИ А N(17.2) О    
Количество реализованного добытого полезного ископаемого КолРеалДПИ А N(14.3) Н    
Выручка от реализации добытого полезного ископаемого ВырРеалДПИ А N(17.2) НУ Элемент обязателен при наличии элемента <КолРеалДПИ> и не применяется при отсутствии элемента <КолРеалДПИ>
Первичная (лимитная) оценка драгоценных камней ПервОпДраг А N(17.2) Н    
Скорректированная выручка от реализации добытого полезного ископаемого на основании пункта 6 статьи 105.3 Налогового кодекса Российской Федерации ВырРеалДПИ105.3 А N(17.2) Н    
Расходы налогоплательщика по доставке РасхНПДост А N(17.2) Н    
Расходы налогоплательщика по аффинажу химически чистого драгоценного металла РасхНПАфнж А N(17.2) Н    
Стоимость концентрата и полупродукта, содержащего в себе один или несколько драгоценных металлов (в рублях) СтоимКонц А N(17.2) Н    
Налоговая база НалБаза А N(17.2) О    
Сумма исчисленного налога (в рублях) НалИсчисл А N(15) О    
Скорректированная сумма исчисленного налога на основании пункта 6 статьи 105.3 Налогового кодекса Российской Федерации (в рублях) НалИсчисл 105.3 А N(15) Н    
Признак налогового вычета ПрВычет А Т(=2) ОК Принимает значение: 00 - налоговый вычет не применяется | 10 - налоговый вычет, предусмотренный статьей 343.6 Кодекса | 11 - налоговый вычет, предусмотренный статьей 343.7 Кодекса | 12 - налоговый вычет, предусмотренный статьей 343.8 Кодекса | 13 - налоговый вычет, предусмотренный статьей 343.9 Кодекса | 15 - налоговый вычет, предусмотренный статьей 343.10 Кодекса
Сумма налогового вычета (в рублях) СумНалВыч А N(15) О    
Сумма налога, подлежащая уплате (в рублях) СумНалУпл А N(15) О    
Показатель Кдрм Кдрм А N(15) Н    
Количество драгоценного металла (золото) Удрм (в килограммах) КолЗол А N(14.3) Н    

Таблица 4.31

Данные для расчета налога при добыче железной руды и (или) многокомпонентной комплексной руды, добываемой на участках недр, расположенных полностью или частично на территории Красноярского края (ДаннРасчНал)

Наименование элемента Сокращенное наименование (код) элемента Признак типа элемента Формат элемента Признак обязательности элемента Дополнительная информация
Серия лицензии на пользование недрами СерЛицНедр А Т(3-4) О    
Номер лицензии на пользование недрами НомЛицНедр А Т(5-6) О    
Вид лицензии на пользование недрами ВидЛицНедр А Т(=2) О    
Данные для расчета налога при добыче железной руды и (или) многокомпонентной комплексной руды, добываемой на участках недр, расположенных полностью или частично на территории Красноярского края, по указанной лицензии ДаннРасчНалЛиц С     ОМ Состав элемента представлен в таблице 4.32

Таблица 4.32

Данные для расчета налога при добыче железной руды и (или) многокомпонентной комплексной руды, добываемой на участках недр, расположенных полностью или частично на территории Красноярского края, по указанной лицензии (ДаннРасчНалЛиц)

Наименование элемента Сокращенное наименование (код) элемента Признак типа элемента Формат элемента Признак обязательности элемента Дополнительная информация
Признак металла ПрМет А Т(=2) ОК Принимает значение: 01 - медь | 02 - никель | 03 - палладий | 04 - металлы платиновой группы (за исключением палладия) | 05 - золото | 06 - кобальт | 07 - железо
Средняя за налоговый период мировая цена металла (в долларах США) СрЦенМет А N(10.2) О    
Среднее значение за налоговый период курса доллара США к рублю Российской Федерации (Р) СрЗначКурс А N(7.4) О    
Доля содержания металла в руде | ДоляМет П N(9.8) ОУ Элемент является обязательным при значении элемента <КодДПИ>=05100 (из таблицы 4.26)
Процент содержания железа в руде ПроцЖел П N(6.4) ОУ Элемент является обязательным при значении элемента <КодДПИ>=04104 (из таблицы 4.26)

Таблица 4.33

Данные для определения значения коэффициента Кподз (ДаннКподз)

Наименование элемента Сокращенное наименование (код) элемента Признак типа элемента Формат элемента Признак обязательности элемента Дополнительная информация
Остаток суммы осуществленных капитальных вложений, не учтенной при определении значения коэффициента Кподз в предыдущих годах (в рублях) ОстНеУчтПред А N(15) О    
Совокупный объем осуществленных капитальных вложений за календарный год, предшествующий году налогового периода (в рублях) СовОбВлож А N(15) О    
Общая сумма налога, исчисленная с применением коэффициента Кподз, равного 1, за налоговые периоды отчетного года (в рублях) СумКподз1 А N(15) О    
Общая сумма налога, исчисленная с применением коэффициента Кподз, равного 0.25, за налоговые периоды отчетного года (в рублях) СумКподз0.25 А N(15) О    
Разница между суммами налога, исчисленными с применением коэффициента Кподз, равного 0.25 и 1 (в рублях) РазнСумКподз А N(15) О    
Признак остатка суммы осуществленных капитальных вложений ПрОст А Т(=1) ОК Принимает значение: 0 - остаток положителен или равен нулю | 1 - остаток отрицателен
Остаток суммы осуществленных капитальных вложений, не учтенной при определении значения коэффициента Кподз за отчетный календарный год (в рублях) ОстНеУчтОтч А N(15) О Принимает значение от 0 и более

Таблица 4.34

Данные для расчета стоимости концентратов и других полупродуктов, содержащих в себе один или несколько драгоценных металлов, добытых на участке недр (ДаннРасчКонц)

Наименование элемента Сокращенное наименование (код) элемента Признак типа элемента Формат элемента Признак обязательности элемента Дополнительная информация
Серия лицензии на пользование недрами СерЛицНедр А Т(3-4) О    
Номер лицензии на пользование недрами НомЛицНедр А Т(5-6) О    
Вид лицензии на пользование недрами ВидЛицНедр А Т(=2) О    
Стоимость концентрата и полупродукта, содержащего в себе один или несколько драгоценных металлов, добытых на участке недр (в рублях) СтоимКонц А N(17.2) О    
Данные для расчета стоимости концентратов и других продуктов, содержащих в себе один или несколько драгоценных металлов, по коду драгоценного металла ДаннРасчКонцКод С     ОМ Состав элемента представлен в таблице 4.35

Таблица 4.35

Данные для расчета стоимости концентратов и других продуктов, содержащих в себе один или несколько драгоценных металлов, по коду драгоценного металла (ДаннРасчКонцКод)

Наименование элемента Сокращенное наименование (код) элемента Признак типа элемента Формат элемента Признак обязательности элемента Дополнительная информация
Код драгоценного металла, содержащегося в добытом полезном ископаемом КодДрагМет А Т(=5) ОК Принимает значение в соответствии с приложением № 2 к Порядку заполнения: 13001 | 13002 | 13003 | 13004 | 13005 | 13006 | 13007 | 13008
Доля содержания химически чистого драгоценного металла в добытом полезном ископаемом ДоляСодерж А N(11.10) О    
Количество химически чистого драгоценного металла в добытом полезном ископаемом (в граммах) КолЧистМет А N(18.3) О    
Количество добытого полезного ископаемого, подлежащего налогообложению по налоговой ставке 0 процентов КолДобСтав0 А N(18.3) Н    
Средняя за налоговый период цена драгоценного металла (в рублях за грамм) СрЦенМет А N(17.2) О    

Таблица 4.36

Определение стоимости единицы добытого полезного ископаемого исходя из расчетной стоимости (СтоимЕдДПИ)

Наименование элемента Сокращенное наименование (код) элемента Признак типа элемента Формат элемента Признак обязательности элемента Дополнительная информация
Определение общей суммы расходов по добыче полезных ископаемых СумРасхДПИОбщ С     О Состав элемента представлен в таблице 4.37
Определение суммы расходов по отдельным добытым полезным ископаемым СумРасхДПИОтд С     О Состав элемента представлен в таблице 4.38

Таблица 4.37

Определение общей суммы расходов по добыче полезных ископаемых (СумРасхДПИОбщ)

Наименование элемента Сокращенное наименование (код) элемента Признак типа элемента Формат элемента Признак обязательности элемента Дополнительная информация
Прямые расходы по добыче полезных ископаемых, произведенные в налоговом периоде (в рублях) ПрРасхДобПер А N(17.2) О    
Остаток незавершенного производства на начало налогового периода (в рублях) ОстНПНачПер А N(17.2) О    
Остаток незавершенного производства на конец налогового периода (в рублях) ОстНПКонПер А N(17.2) О    
Сумма прямых расходов, относящихся к добытым в налоговом периоде полезным ископаемым (в рублях) ПрРасхДПИПер А N(17.2) О    
Внереализационные расходы, относящиеся к добытым полезным ископаемым (в соответствии с подпунктами 6, 7 пункта 4 статьи 340 Налогового кодекса Российской Федерации) (в рублях) ВнереалРасхДПИ А N(17.2) О    
Косвенные расходы, относящиеся к добытым полезным ископаемым (в рублях) КосвРасхДПИ А N(17.2) О    
Косвенные расходы, связанные с добычей полезных ископаемых и другими видами деятельности (в рублях) КосвРасхДр А N(17.2) О    
Общая сумма прямых расходов, произведенных в течение налогового периода по всем видам деятельности (в рублях) ПрРасхПерОбщ А N(17.2) О    
Сумма косвенных и иных расходов, относящаяся к добытым в налоговом периоде полезным ископаемым (в рублях) КосвИнРасхПер А N(17.2) О    
Общая сумма расходов по добыче полезных ископаемых, произведенных в налоговом периоде (в рублях) РасхОбщДобПер А N(17.2) О    

Таблица 4.38

Определение суммы расходов по отдельным добытым полезным ископаемым (СумРасхДПИОтд)

Наименование элемента Сокращенное наименование (код) элемента Признак типа элемента Формат элемента Признак обязательности элемента Дополнительная информация
Код единицы измерения количества по ОКЕИ ОКЕИ А Т(=3) ОК Типовой элемент <ОКЕИТип>. Принимает значение в соответствии с приложением № 4 к Порядку заполнения
Определение суммы расходов по добыче полезного ископаемого по коду добытого полезного ископаемого СумРасхДПИКод С     ОМ Состав элемента представлен в таблице 4.39

Таблица 4.39

Определение суммы расходов по добыче полезного ископаемого по коду добытого полезного ископаемого (СумРасхДПИКод)

Наименование элемента Сокращенное наименование (код) элемента Признак типа элемента Формат элемента Признак обязательности элемента Дополнительная информация
Код добытого полезного ископаемого КодДПИ А Т(=5) ОК Типовой элемент <СДПИТип>. Принимает значение в соответствии с приложением № 2 к Порядку заполнения
Количество добытого полезного ископаемого КоличДПИ А N(12.3) О    
Доля добытого полезного ископаемого в общем количестве добытых полезных ископаемых ДоляДПИОбщКол А N(8.7) О    
Сумма расходов по добыче полезного ископаемого (в рублях) СумРасхДобПИ А N(14.2) Н    

Таблица 4.40

Данные, служащие основанием для исчисления и уплаты налога при добыче угля по участку недр (ИсчУплНалУг)

Наименование элемента Сокращенное наименование (код) элемента Признак типа элемента Формат элемента Признак обязательности элемента Дополнительная информация
Серия лицензии на пользование недрами СерЛицНедр А Т(=3) О    
Номер лицензии на пользование недрами НомЛицНедр А Т(5-6) О    
Вид лицензии на пользование недрами ВидЛицНедр А Т(=2) О    
Код единицы измерения количества добытого полезного ископаемого по ОКЕИ ОКЕИ А Т(=3) ОК Типовой элемент <ОКЕИТип>. Принимает значение в соответствии с кодами единиц измерения количества добытого полезного ископаемого по Общероссийскому классификатору единиц измерения ОК 015-94 согласно приложению № 4 к Порядку заполнения
Код по ОКТМО ОКТМО А Т(=8) | Т(=11) ОК Типовой элемент <ОКТМОТип>. Принимает значение в соответствии с Общероссийским классификатором территорий муниципальных образований
Код субъекта Российской Федерации, на территории которого налогоплательщиком получен статус участника регионального инвестиционного проекта или резидента территории опережающего развития КодСуб А Т(=2) НКУ Типовой элемент <ССРФТип>. Принимает значение в соответствии с приложением № 5 к Порядку заполнения. Элемент является обязательным при значении элемента <ПрКоэф>=01 | 02 | 03 (из таблицы 4.41) и должен отсутствовать при остальных значениях элемента <ПрКоэф> (из таблицы 4.41)
Признак и значение коэффициента, применяемого к ставке налога ПрЗначКоэф С     ОМ Состав элемента представлен в таблице 4.41
Сведения о сумме налога, подлежащей уплате в бюджет РасчНалВидУгл С     ОМ Состав элемента представлен в таблице 4.42
Расчет суммы налога, подлежащей уплате в бюджет, по участку недр РасчНалУпл С     Н Состав элемента представлен в таблице 4.45
Расчет суммы налоговых вычетов по участку недр РасчНалВыч С     Н Состав элемента представлен в таблице 4.47

Таблица 4.41

Признак и значение коэффициента, применяемого к ставке налога (ПрЗначКоэф)

Наименование элемента Сокращенное наименование (код) элемента Признак типа элемента Формат элемента Признак обязательности элемента Дополнительная информация
Признак коэффициента ПрКоэф А Т(=2) ОК Принимает значение: 01 - коэффициент, характеризующий территорию добычи полезного ископаемого (Ктд), применяемый налогоплательщиком - участником РИП, удовлетворяющего требованию, установленному подпунктом 1 пункта 1 статьи 25.8 Кодекса | 02 - коэффициент, характеризующий территорию добычи полезного ископаемого (Ктд), применяемый налогоплательщиком, обладающим статусом резидента ТОР в соответствии с Федеральным законом от 29.12.2014 № 473-ФЗ "О территориях опережающего развития в Российской Федерации" | 03 - коэффициент, характеризующий территорию добычи полезного ископаемого (Ктд), применяемый налогоплательщиком - участником РИП, указанным в подпункте 2 пункта 1 статьи 25.9 Кодекса | 04 - коэффициент Куг, определяемый в соответствии со статьей 342.11 Кодекса | 05 - коэффициент Кэнрг, определяемый в соответствии со статьей 342.13 Кодекса | 06 - коэффициент Кан, определяемый в соответствии со статьей 342.14 Кодекса | 00 - налогоплательщик не применяет коэффициенты Ктд, Куг, Кэнрг, Кан
Значение коэффициента ЗначКоэф А N(6.2) ОУ Элемент должен принимать значение 0, если элемент <ПрКоэф>=00

Таблица 4.42

Сведения о сумме налога, подлежащей уплате в бюджет (РасчНалВидУгл)

Наименование элемента Сокращенное наименование (код) элемента Признак типа элемента Формат элемента Признак обязательности элемента Дополнительная информация
Код бюджетной классификации КБК А Т(=20) ОК Типовой элемент <КБКТип>
Сумма налога, подлежащая уплате (в рублях) СумНал А N(15) О    
Расчет суммы налога по видам угля ДанДПИУг С     О Состав элемента представлен в таблице 4.43

Таблица 4.43

Расчет суммы налога по видам угля (ДанДПИУг)

Наименование элемента Сокращенное наименование (код) элемента Признак типа элемента Формат элемента Признак обязательности элемента Дополнительная информация
Расчет суммы налога по видам угля по коду вида добытого полезного ископаемого ДанДПИУгУч С     ОМ Состав элемента представлен в таблице 4.44

Таблица 4.44

Расчет суммы налога по видам угля по коду вида добытого полезного ископаемого (ДанДПИУгУч)

Наименование элемента Сокращенное наименование (код) элемента Признак типа элемента Формат элемента Признак обязательности элемента Дополнительная информация
Код вида добытого полезного ископаемого КодДПИ А Т(=5) ОК Типовой элемент <СДПИТип>. Принимает значение в соответствии с приложением № 2 к Порядку заполнения: 01100 | 01150 | 01300 | 01350
Код основания налогообложения КодОснов А Т(=4) ОК Принимает значение в соответствии с приложением № 3 к Порядку заполнения: 1010 | 1020 | 1040 | 1050 | 1060 | 6000 | 6100
Количество добытого полезного ископаемого, подлежащего налогообложению КолДПИ А N(14.3) О    
Налоговая ставка СтавНал А N(7.4) О    
Сумма налога, исчисленного при добыче угля на участке недр без учета налогового вычета (в рублях) СумНал А N(15) О    

Таблица 4.45

Расчет суммы налога, подлежащей уплате в бюджет, по участку недр (РасчНалУпл)

Наименование элемента Сокращенное наименование (код) элемента Признак типа элемента Формат элемента Признак обязательности элемента Дополнительная информация
Остаток неучтенных при определении налогового вычета расходов на начало налогового периода ОстНачПер А N(15) Н    
Сумма расходов, осуществленных (понесенных) налогоплательщиком и связанных с обеспечением безопасных условий и охраны труда при добыче угля, включаемых в налоговый вычет и уменьшающих сумму налога за налоговый период, не превышающая предельной величины налогового вычета РасхОТВыч А N(15) Н    
Значение коэффициента Кт КоэфКт А N(5.4) Н Принимает значение не более 0,3
Сумма налога, исчисленного при добыче угля на участке недр за налоговый период без учета налогового вычета (в рублях) ИсчислУчУг А N(15) О    
Предельная величина налогового вычета (в рублях) НалВычПред А N(15) Н    
Сумма налога, исчисленного при добыче угля на участке недр за налоговый период с учетом налогового вычета, подлежащая уплате (в рублях) ИсчислПерУпл А N(15) Н    
Остаток неучтенных при определении налогового вычета расходов, осуществленных (понесенных) налогоплательщиком и связанных с обеспечением безопасных условий и охраны труда при добыче угля, на конец налогового периода ОстКонПер А N(15) Н    
Сумма расходов, осуществленных (понесенных) налогоплательщиком в налоговом периоде и связанных с обеспечением безопасных условий и охраны труда при добыче угля в текущем налоговом периоде РасхОТПер С     Н Состав элемента представлен в таблице 4.46

Таблица 4.46

Сумма расходов, осуществленных (понесенных) налогоплательщиком в налоговом периоде и связанных с обеспечением безопасных условий и охраны труда при добыче угля в текущем налоговом периоде (РасхОТПер)

Наименование элемента Сокращенное наименование (код) элемента Признак типа элемента Формат элемента Признак обязательности элемента Дополнительная информация
Сумма расходов, осуществленных (понесенных) налогоплательщиком в налоговом периоде и связанных с обеспечением безопасных условий и охраны труда при добыче угля в текущем налоговом периоде всего РасхОТПерВс А N(15) О    
Материальные расходы МатРасх А N(17.2) Н    
Расходы налогоплательщика на приобретение и (или) создание амортизируемого имущества РасхАмИмущ А N(17.2) Н    
Расходы, осуществленные (понесенные) налогоплательщиком в случаях достройки, дооборудования, реконструкции, модернизации, технического перевооружения объектов основных средств РасхРекон А N(17.2) Н    

Таблица 4.47

Расчет суммы налоговых вычетов по участку недр (РасчНалВыч)

Наименование элемента Сокращенное наименование (код) элемента Признак типа элемента Формат элемента Признак обязательности элемента Дополнительная информация
Расчет суммы налоговых вычетов по участку недр по месяцу и году возникновения (окончания) права на налоговый вычет РасчНалВычПер С     ОМ Состав элемента представлен в таблице 4.48. Признак множественности элемента "М" может принимать значение от 1 до 36

Таблица 4.48

Расчет суммы налоговых вычетов по участку недр по месяцу и году возникновения (окончания) права на налоговый вычет (РасчНалВычПер)

Наименование элемента Сокращенное наименование (код) элемента Признак типа элемента Формат элемента Признак обязательности элемента Дополнительная информация
Месяц и год возникновения права на налоговый вычет НачПравНалВыч А Т(=7) О Типовой элемент <ДатаМГТип>. Дата в формате ММ.ГГГГ
Сумма налогового вычета, образовавшаяся на месяц и год, указанные в строке 170 НалВычНач А N(15) О    
Сумма налогового вычета, использованная в предыдущие налоговые периоды НалВычПред А N(15) Н    
Сумма налогового вычета, использованная в налоговом периоде НалВычТек А N(15) Н    
Остаток суммы налогового вычета на конец налогового периода ОстНалВычКон А N(15) Н    
Месяц и год окончания права на налоговый вычет КонПравНалВыч А Т(=7) О Типовой элемент <ДатаМГТип>. Дата в формате ММ.ГГГГ

Таблица 4.49

Данные, служащие основанием для исчисления и уплаты налога при добыче нефти обезвоженной, обессоленной и стабилизированной, в отношении которой исчисляется налог на дополнительный доход от добычи углеводородного сырья (ИсчНалНефтНДД)

Наименование элемента Сокращенное наименование (код) элемента Признак типа элемента Формат элемента Признак обязательности элемента Дополнительная информация
Код вида добытого полезного ископаемого КодДПИ А Т(=5) ОК Типовой элемент <СДПИТип>. Принимает значение в соответствии с приложением № 2 к Порядку заполнения: 03100
Код бюджетной классификации КБК А Т(=20) ОК Типовой элемент <КБКТип>
Код единицы измерения количества добытого полезного ископаемого по ОКЕИ ОКЕИ А Т(=3) ОК Типовой элемент <ОКЕИТип>. Принимает значение в соответствии с приложением № 4 к Порядку заполнения: 168
Расчет налога по участку недр РасчНалУч С     ОМ Состав элемента представлен в таблице 4.50
Сведения о сумме налога, подлежащей уплате в бюджет, при применении налогового вычета при добыче нефти на нескольких участках недр СумНалПУВыч С     НМ Состав элемента представлен в таблице 4.52. Элемент должен отсутствовать при <ПрВычет>=00 (из таблицы 4.50) или при <ПрПорядВычет>=1 (из таблицы 4.50)

Таблица 4.50

Расчет налога по участку недр (РасчНалУч)

Наименование элемента Сокращенное наименование (код) элемента Признак типа элемента Формат элемента Признак обязательности элемента Дополнительная информация
Код по ОКТМО ОКТМО А Т(=8) | Т(=11) ОК Типовой элемент <ОКТМОТип>. Принимает значение в соответствии с Общероссийским классификатором территорий муниципальных образований
Серия лицензии на пользование недрами СерЛицНедр А Т(=3) О    
Номер лицензии на пользование недрами НомЛицНедр А Т(5-6) О    
Вид лицензии на пользование недрами ВидЛицНедр А Т(=2) О    
Год начала промышленной добычи нефти ГодНачДоб А Т(=4) О    
Коэффициент, характеризующий уровень налогообложения нефти, добываемой на участках недр, в отношении которой исчисляется налог на дополнительный доход от добычи углеводородного сырья (Кндд) КоэфКндд А N(12.4) О    
Средний уровень цен нефти сорта "Юралс", выраженный в долларах США за баррель за налоговый период (Цнефть) СрУрЦен А N(5.2) О    
Среднее значение за налоговый период курса доллара США к рублю Российской Федерации (Р) СрЗначКурс А N(7.4) О    
Признак коэффициента Кг ПризнКг А Т(=1) ОК Принимает значение: 1 - для нефти обезвоженной, обессоленной и стабилизированной, добытой на участках недр, указанных в подпункте 1 пункта 1 статьи 333.45 Кодекса | 2 - для нефти обезвоженной, обессоленной и стабилизированной, добытой на участках недр, указанных в подпункте 2 пункта 1 статьи 333.45 Кодекса | 3 - для нефти обезвоженной, обессоленной и стабилизированной, добытой на участках недр, указанных в подпункте 3 пункта 1 статьи 333.45 Кодекса | 4 - для нефти обезвоженной, обессоленной и стабилизированной, добытой на участках недр, указанных в подпункте 4 пункта 1 статьи 333.45 Кодекса | 5 - для нефти обезвоженной, обессоленной и стабилизированной, добытой на участках недр, указанных в подпункте 5 пункта 1 статьи 333.45 Кодекса
Коэффициент, характеризующий период времени, прошедший с даты начала промышленной добычи нефти на участке недр (Кг) КоэфКг А N(3.2) О    
Ставка вывозной таможенной пошлины на нефть (ЭП) СтавЭП А N(4.1) О    
Коэффициент (Кабдт) Кабдт А N(10.4) О    
Коэффициент, характеризующий регион добычи нефти (Ит-р) Итр А N(1) О    
Коэффициент Кю КоэфКю А N(10.4) О    
Сумма исчисленного налога по участку недр (в рублях) СумИсчНал А N(11) О    
Признак налогового вычета ПрВычет А Т(=2) ОК Принимает значение: 00 - налоговый вычет не применяется | 01 - налоговый вычет, предусмотренный пунктом 3.1 статьи 343.2 Кодекса | 02 - налоговый вычет, предусмотренный пунктом 3.3 статьи 343.2 Кодекса | 03 - налоговый вычет, предусмотренный пунктом 3.4 статьи 343.2 Кодекса | 04 - налоговый вычет, предусмотренный пунктом 3.5 статьи 343.2 Кодекса | 05 - налоговый вычет, предусмотренный пунктом 3.6 статьи 343.2 Кодекса | 06 - налоговый вычет, предусмотренный статьей 343.5 Кодекса | 09 - налоговый вычет, предусмотренный пунктом 3.8 статьи 343.2 Кодекса | 14 - налоговый вычет, предусмотренный пунктом 3.9 статьи 343.2 Кодекса
Признак порядка применения налогового вычета ПрПорядВычет А Т(=1) НКУ Принимает значение: 1 - налоговый вычет применяется по участку недр | 2 - налоговый вычет применяется в совокупности по участкам недр. Элемент должен отсутствовать при значении элемента <ПрВычет>=00, в остальных случаях является обязательным
Сумма налогового вычета (в рублях) НалВыч А N(15) НУ Элемент является обязательным при значении элемента <ПрПорядВычет>=1, в остальных случаях должен отсутствовать
Сумма налога к уплате (в рублях) НалУпл А N(15) НУ Элемент отсутствует при значении элемента <ПрПорядВычет>=2, в остальных случаях является обязательным
Данные о количестве нефти, подлежащей налогообложению, по коду основания налогообложения КолНефтНалОсн С     ОМ Состав элемента представлен в таблице 4.51

Таблица 4.51

Данные о количестве нефти, подлежащей налогообложению, по коду основания налогообложения (КолНефтНалОсн)

Наименование элемента Сокращенное наименование (код) элемента Признак типа элемента Формат элемента Признак обязательности элемента Дополнительная информация
Код основания налогообложения КодОснов А Т(=4) ОК Принимает значение в соответствии с приложением № 3 к Порядку заполнения
Количество нефти, подлежащей налогообложению КолНефтНал А N(14.3) О    

Таблица 4.52

Сведения о сумме налога, подлежащей уплате в бюджет, при применении налогового вычета при добыче нефти на нескольких участках недр (СумНалПУВыч)

Наименование элемента Сокращенное наименование (код) элемента Признак типа элемента Формат элемента Признак обязательности элемента Дополнительная информация
Признак налогового вычета ПрВычет А Т(=2) ОК Принимает значение: 01 - налоговый вычет, предусмотренный пунктом 3.1 статьи 343.2 Кодекса | 02 - налоговый вычет, предусмотренный пунктом 3.3 статьи 343.2 Кодекса | 03 - налоговый вычет, предусмотренный пунктом 3.4 статьи 343.2 Кодекса | 04 - налоговый вычет, предусмотренный пунктом 3.5 статьи 343.2 Кодекса | 05 - налоговый вычет, предусмотренный пунктом 3.6 статьи 343.2 Кодекса | 06 - налоговый вычет, предусмотренный статьей 343.5 Кодекса | 09 - налоговый вычет, предусмотренный пунктом 3.8 статьи 343.2 Кодекса | 14 - налоговый вычет, предусмотренный пунктом 3.9 статьи 343.2 Кодекса
Код по ОКТМО ОКТМО А Т(=8) | Т(=11) ОК Типовой элемент <ОКТМОТип>. Принимает значение в соответствии с Общероссийским классификатором территорий муниципальных образований
Сумма исчисленного налога (в рублях) НалИсчисл А N(15) О    
Сумма налогового вычета (в рублях) НалВыч А N(15) О    
Сумма налога к уплате (в рублях) НалУпл А N(15) О    

Таблица 4.53

Сведения о признаке и значении объема газа, который не учитывается при определении показателя ViпpoM (ПрЗначГазТип)

Наименование элемента Сокращенное наименование (код) элемента Признак типа элемента Формат элемента Признак обязательности элемента Дополнительная информация
Признак основания для объема газа ПрГаз А Т(=2) ОК Принимает значение в соответствии с приложением № 6 к Порядку заполнения
Значение объема газа ЗначОбГаз А N(17.3) О    

Таблица 4.54

Фамилия, Имя, Отчество (ФИОТип)

Наименование элемента Сокращенное наименование (код) элемента Признак типа элемента Формат элемента Признак обязательности элемента Дополнительная информация
Фамилия Фамилия А Т(1-60) О    
Имя Имя А Т(1-60) О    
Отчество Отчество А Т(1-60) Н    

Обзор документа

Ставка НДПИ в отношении концентратов и других полупродуктов, содержащих в себе один или несколько драгметаллов, установлена в размере 6%. Их стоимость оценивается исходя из суммы произведений количества (в граммах) каждого химически чистого драгметалла и их средних цен на мировом рынке за налоговый период, выраженных в рублях за грамм.

Отменены налоговые преференции для участников ОЭЗ в Магаданской области. Снят запрет на получение ими инвестиционных налоговых вычетов.

Расширен список объектов, которые облагаются НДПИ по нулевой ставке, а также уточнен порядок применения вычетов по этому налогу.

В связи с этим скорректированы форма и формат декларации по НДПИ.

Приказ вступает в силу через 2 месяца после официального опубликования.

Для просмотра актуального текста документа и получения полной информации о вступлении в силу, изменениях и порядке применения документа, воспользуйтесь поиском в Интернет-версии системы ГАРАНТ:
Мы используем Cookies в целях улучшения наших сервисов и обеспечения работоспособности веб-сайта, статистических исследований и обзоров. Вы можете запретить обработку Cookies в настройках браузера.
Подробнее

Актуальное