Анонсы
Программа повышения квалификации "О контрактной системе в сфере закупок" (44-ФЗ)"

Об актуальных изменениях в КС узнаете, став участником программы, разработанной совместно с АО ''СБЕР А". Слушателям, успешно освоившим программу, выдаются удостоверения установленного образца.

Программа повышения квалификации "О корпоративном заказе" (223-ФЗ от 18.07.2011)

Программа разработана совместно с АО ''СБЕР А". Слушателям, успешно освоившим программу, выдаются удостоверения установленного образца.

Носова Екатерина Евгеньевна
Выберите тему программы повышения квалификации для юристов ...

11 ноября 2022

Приказ Федеральной налоговой службы от 13 октября 2022 г. № ЕД-7-20/938@ “О внесении изменений в приказ ФНС России от 04.02.2020 № ЕД-7-20/69@”

В целях обеспечения унификации информационного взаимодействия в электронной форме между кабинетом контрольно-кассовой техники, техническими средствами оператора фискальных данных и автоматизированной информационной системой Федеральной налоговой службы по телекоммуникационным каналам связи с использованием усиленной квалифицированной электронной подписи и в соответствии с законодательством Российской Федерации о применении контрольно-кассовой техники приказываю:

1. Внести в приказ ФНС России от 04.02.2020 № ЕД-7-20/69@ «Об утверждении рекомендуемых форматов представления информации и документов при информационном взаимодействии с налоговыми органами по телекоммуникационным каналам связи с использованием усиленной квалифицированной электронной подписи» с изменениями, внесенными приказами ФНС России от 14.04.2021 № ЕД-7-20/345@ «О внесении изменений в приказ ФНС России от 04.02.2020 № ЕД-7-20/69@» и от 21.09.2021 № ЕД-7-20/823@ «О внесении изменений в приказ ФНС России от 04.02.2020 № ЕД-7-20/69@» (далее - Приказ), следующие изменения:

1.1. Приложение № 3 «Рекомендуемый формат информационного обмена между кабинетом контрольно-кассовой техники, техническими средствами оператора фискальных данных и автоматизированной информационной системой Федеральной налоговой службы при представлении заявления о снятии контрольно-кассовой техники с регистрационного учета в электронной форме» к Приказу изложить в редакции согласно приложению № 1 к настоящему приказу.

1.2. Приложение № 4 «Рекомендуемый формат информационного обмена между кабинетом контрольно-кассовой техники, техническими средствами оператора фискальных данных и автоматизированной информационной системой Федеральной налоговой службы при представлении заявления о регистрации (перерегистрации) контрольно-кассовой техники в электронной форме» к Приказу изложить в редакции согласно приложению № 2 к настоящему приказу.

1.3. Приложение № 5 «Рекомендуемый формат информационного обмена между кабинетом контрольно-кассовой техники, техническими средствами оператора фискальных данных и автоматизированной информационной системой Федеральной налоговой службы при представлении отчета о закрытии фискального накопителя в электронной форме» к Приказу изложить в редакции согласно приложению № 3 к настоящему приказу.

1.4. Приложение № 6 «Рекомендуемый формат информационного обмена между кабинетом контрольно-кассовой техники, техническими средствами оператора фискальных данных и автоматизированной информационной системой Федеральной налоговой службы при представлении отчета о регистрации контрольно-кассовой техники в электронной форме» к Приказу изложить в редакции согласно приложению № 4 к настоящему приказу.

1.5. Приложение № 7 «Рекомендуемый формат информационного обмена между кабинетом контрольно-кассовой техники, техническими средствами оператора фискальных данных и автоматизированной информационной системой Федеральной налоговой службы при представлении отчета об изменении параметров регистрации контрольно-кассовой техники в электронной форме» к Приказу изложить в редакции согласно приложению № 5 к настоящему приказу.

2. Руководителям (исполняющим обязанности руководителя) управлений Федеральной налоговой службы по субъектам Российской Федерации довести настоящий приказ до нижестоящих налоговых органов и обеспечить его применение.

3. Контроль за исполнением настоящего приказа возложить на заместителя руководителя Федеральной налоговой службы, координирующего вопросы методологического обеспечения и координации работы налоговых органов по осуществлению контроля и надзора за соблюдением требований к контрольно-кассовой технике, порядком и условиями ее регистрации и применения.

Руководитель Федеральной
налоговой службы
Д.В.Егоров

Приложение № 1
к приказу ФНС России
от 13 октября 2022 г.
№ ЕД-7-20/938@

Приложение № 3
к приказу ФНС России
от «04» февраля 2020 г.
№ ЕД-7-20/69@

Рекомендуемый формат
информационного обмена между кабинетом контрольно-кассовой техники, техническими средствами оператора фискальных данных и автоматизированной информационной системой Федеральной налоговой службы при представлении заявления о снятии контрольно-кассовой техники с регистрационного учета в электронной форме

I. Общие сведения

1. Настоящий формат описывает требования к XML-файлам (далее - файл обмена) передачи в налоговые органы заявления о снятии контрольно-кассовой техники с регистрационного учета в электронной форме.

2. Номер версии настоящего формата 5.03, часть 800.12.

II. Описание файла обмена

3. Имя файла обмена должно иметь следующий вид:

R_Т_A_K_О_GGGGMMDD_N, где:

R_Т - префикс, принимающий значение KO_ZVLSNUCHKKT;

A_K - идентификатор получателя информации, где: A - идентификатор получателя, которому направляется файл обмена, K - идентификатор конечного получателя, для которого предназначена информация из данного файла обмена1. Каждый из идентификаторов (A и K) имеет вид для налоговых органов - четырехразрядный код (код налогового органа в соответствии с классификатором «Система обозначения налоговых органов» (СОНО);

О - идентификатор отправителя информации, имеет вид:

для организаций - девятнадцатиразрядный код (идентификационный номер налогоплательщика (далее - ИНН) и код причины постановки на учет (далее - КПП) организации (обособленного подразделения);

для физических лиц - двенадцатиразрядный код (ИНН физического лица, при наличии. При отсутствии ИНН - последовательность из двенадцати нулей).

GGGG - год формирования передаваемого файла, MM - месяц, DD - день;

N - идентификационный номер файла. (Длина - от 1 до 36 знаков. Идентификационный номер файла должен обеспечивать уникальность файла).

Расширение имени файла - xml. Расширение имени файла может указываться как строчными, так и прописными буквами.

Параметры первой строки файла обмена

Первая строка XML-файла должна иметь следующий вид:

<?xml version ="1.0" encoding ="windows-1251"?>

Имя файла, содержащего XML-схему файла обмена, должно иметь следующий вид:

KO_ZVLSNUCHKKT_1_800_12_05_03_xx, где хх - номер версии схемы.

Расширение имени файла - xsd.

XML-схема файла обмена приводится отдельным файлом и размещается на официальном сайте Федеральной налоговой службы.

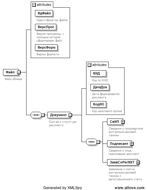
4. Логическая модель файла обмена представлена в виде диаграммы структуры файла обмена на рисунке 1 настоящего формата. Элементами логической модели файла обмена являются элементы и атрибуты XML-файла. Перечень структурных элементов логической модели файла обмена и сведения о них приведены в таблицах 4.1 - 4.10 настоящего формата.

Для каждого структурного элемента логической модели файла обмена приводятся следующие сведения:

наименование элемента. Приводится полное наименование элемента2;

сокращенное наименование (код) элемента. Приводится сокращенное наименование элемента. Синтаксис сокращенного наименования должен удовлетворять спецификации XML;

признак типа элемента. Может принимать следующие значения: «С» - сложный элемент логической модели (содержит вложенные элементы), «П» - простой элемент логической модели, реализованный в виде элемента XML-файла, «А» - простой элемент логической модели, реализованный в виде атрибута элемента XML-файла. Простой элемент логической модели не содержит вложенные элементы;

формат элемента. Формат элемента представляется следующими условными обозначениями: Т - символьная строка; N - числовое значение (целое или дробное).

Формат символьной строки указывается в виде Т(n-к) или T(=к), где: n - минимальное количество знаков, к - максимальное количество знаков, символ «-» - разделитель, символ «=» означает фиксированное количество знаков в строке. В случае если минимальное количество знаков равно 0, формат имеет вид Т(0-к). В случае если максимальное количество знаков не ограничено, формат имеет вид Т(n-).

Формат числового значения указывается в виде N(m.к), где: m - максимальное количество знаков в числе, включая знак (для отрицательного числа), целую и дробную часть числа без разделяющей десятичной точки, k - максимальное число знаков дробной части числа. Если число знаков дробной части числа равно 0 (то есть число целое), то формат числового значения имеет вид N(m).

Для простых элементов, являющихся базовыми в XML (определенными в сети «Интернет» по электронному адресу: http://www.w3.org/TR/xmlschema-0), например, элемент с типом «date», поле «Формат элемента» не заполняется. Для таких элементов в поле «Дополнительная информация» указывается тип базового элемента;

признак обязательности элемента определяет обязательность наличия элемента (совокупности наименования элемента и его значения) в файле обмена. Признак обязательности элемента может принимать следующие значения: «О» - наличие элемента в файле обмена обязательно; «Н» - наличие элемента в файле обмена необязательно, то есть элемент может отсутствовать. Если элемент принимает ограниченный перечень значений (по классификатору, кодовому словарю и тому подобному), то признак обязательности элемента дополняется символом «К». Например, «ОК». В случае если количество реализаций элемента может быть более одной, то признак обязательности элемента дополняется символом «М». Например, «НМ» или «ОКМ».

К вышеперечисленным признакам обязательности элемента может добавляться значение «У» в случае описания в XML-схеме условий, предъявляемых к элементу в файле обмена, описанных в графе «Дополнительная информация». Например, «НУ» или «ОКУ»;

дополнительная информация содержит, при необходимости, требования к элементу файла обмена, не указанные ранее. Для сложных элементов указывается ссылка на таблицу, в которой описывается состав данного элемента. Для элементов, принимающих ограниченный перечень значений из классификатора (кодового словаря и тому подобного), указывается соответствующее наименование классификатора (кодового словаря и тому подобного) или приводится перечень возможных значений. Для классификатора (кодового словаря и тому подобного) может указываться ссылка на его местонахождение. Для элементов, использующих пользовательский тип данных, указывается наименование типового элемента.

Рисунок 1. Диаграмма структуры файла обмена

Таблица 4.1

Файл обмена (Файл)

Наименование элемента Сокращенное наименование (код) элемента Признак типа элемента Формат элемента Признак обязательности элемента Дополнительная информация
Идентификатор файла ИдФайл A T(1-255) ОУ Содержит (повторяет) имя сформированного файла (без расширения)
Версия программы, с помощью которой сформирован файл ВерсПрог A T(1-40) О    
Версия формата ВерсФорм A T(1-5) О Принимает значение: 5.03
Состав и структура документа Документ С     О Состав элемента представлен в таблице 4.2

Таблица 4.2

Состав и структура документа (Документ)

Наименование элемента Сокращенное наименование (код) элемента Признак типа элемента Формат элемента Признак обязательности элемента Дополнительная информация
Код по КНД КНД A T(=7) ОК Типовой элемент <КНДТип>. Принимает значение: 1110062
Дата формирования документа ДатаДок A T(=10) О Типовой элемент <ДатаТип>. Дата в формате ДД.ММ.ГГГГ
Код налогового органа КодНО A T(=4) ОК Типовой элемент <СОНОТип>. Принимает значения в соответствии с классификатором «Система обозначений налоговых органов»
Сведения о пользователе контрольно-кассовой техники СвНП С     О Состав элемента представлен в таблице 4.3
Сведения о лице, подписавшем документ Подписант С     О Состав элемента представлен в таблице 4.6
Заявление о снятии контрольно-кассовой техники с регистрационного учета ЗаявСнРегККТ С     О Состав элемента представлен в таблице 4.8

Таблица 4.3

Сведения о пользователе контрольно-кассовой техники (СвНП)

Наименование элемента Сокращенное наименование (код) элемента Признак типа элемента Формат элемента Признак обязательности элемента Дополнительная информация
Пользователь - организация НПЮЛ С     О Состав элемента представлен в таблице 4.4
Пользователь - физическое лицо, зарегистрированное в качестве индивидуального предпринимателя НПФЛ С     О Состав элемента представлен в таблице 4.5

Таблица 4.4

Пользователь - организация (НПЮЛ)

Наименование элемента Сокращенное наименование (код) элемента Признак типа элемента Формат элемента Признак обязательности элемента Дополнительная информация
Наименование организации НаимОрг A T(1-1000) О    
ИНН ИННЮЛ A T(=10) О Типовой элемент <ИННЮЛТип>
КПП КПП A T(=9) О Типовой элемент <КППТип>
ОГРН ОГРН A T(=13) Н Типовой элемент <ОГРНТип>

Таблица 4.5

Пользователь - физическое лицо, зарегистрированное в качестве индивидуального предпринимателя (НПФЛ)

Наименование элемента Сокращенное наименование (код) элемента Признак типа элемента Формат элемента Признак обязательности элемента Дополнительная информация
ИНН физического лица, зарегистрированного в качестве индивидуального предпринимателя ИННФЛ A T(=12) О Типовой элемент <ИННФЛТип>
ОГРНИП ОГРНИП A T(=15) НУ Типовой элемент <ОГРНИПТип>
Фамилия, имя, отчество физического лица, зарегистрированного в качестве индивидуального предпринимателя ФИО С     О Типовой элемент <ФИОТип>. Состав элемента представлен в таблице 4.10

Таблица 4.6

Сведения о лице, подписавшем документ (Подписант)

Наименование элемента Сокращенное наименование (код) элемента Признак типа элемента Формат элемента Признак обязательности элемента Дополнительная информация
Признак лица, подписавшего документ ПрПодп A T(=1) ОК Принимает значение: 1 - заявитель | 2 - представитель заявителя
Фамилия, имя, отчество ФИО С     НУ Типовой элемент <ФИОТип>. Состав элемента представлен в таблице 4.10 Элемент обязателен при выполнении одного из условий:  - <ПрПодп>=2 и ИдентМЧД не заполнено |  - <ПрПодп>=1 и наличие <НПЮЛ>
Сведения о представителе заявителя СвПред С     НУ Состав элемента представлен в таблице 4.7 Элемент обязателен при <ПрПодп>=2

Таблица 4.7

Сведения о представителе заявителя (СвПред)

Наименование элемента Сокращенное наименование (код) элемента Признак типа элемента Формат элемента Признак обязательности элемента Дополнительная информация
Наименование документа, подтверждающего полномочия представителя НаимДок A T(1-120) О    
Идентификатор машиночитаемой доверенности ИдентМЧД А T(1-120) Н    

Таблица 4.8

Заявление о снятии контрольно-кассовой техники с регистрационного учета (ЗаявСнРегККТ)

Наименование элемента Сокращенное наименование (код) элемента Признак типа элемента Формат элемента Признак обязательности элемента Дополнительная информация
Регистрационный номер контрольно-кассовой техники РегНомерККТ A T(=16) О Содержит только числовые символы
Наименование модели контрольно-кассовой техники МоделККТ A T(1-40) Н    
Заводской номер экземпляра контрольно-кассовой техники ЗаводНомерККТ A T(1-36) Н    
Признак хищения контрольно-кассовой техники ПрХищен A T(=1) ОКУ Принимает значение: 1 - если Заявление подается пользователем в связи с хищением контрольно-кассовой техники | 2 - если Заявление подается пользователем по иным причинам Элемент может принимать значение <ПрХищен>=1 только при <ПрПотер>=2 и <ПрЗаменПолом>=2
Признак потери контрольно-кассовой техники ПрПотер A T(=1) ОКУ Принимает значение: 1 - если Заявление подается пользователем в связи с потерей контрольно-кассовой техники | 2 - если Заявление подается пользователем по иным причинам Элемент может принимать значение <ПрПотер>=1 только при <ПрХищен>=2 и <ПрЗаменПолом>=2
Признак снятия контрольно-кассовой техники с регистрационного учета в связи с поломкой фискального накопителя ПрЗаменПолом A T(=1) ОКУ Принимает значение: 1 - в случае, если контрольно-кассовая техника снимается с регистрационного учета в связи с поломкой фискального накопителя| 2 - если контрольно-кассовая техника снимается с регистрационного учета по причине, не связанной с поломкой фискального накопителя Элемент может принимать значение <ПрЗаменПолом>=1 только при <ПрХищен>=2 и <ПрПотер>=2
Сведения из отчета о закрытии фискального накопителя СведОтчЗакрФН С     НУ Состав элемента представлен в таблице 4.9 Элемент не заполняется при <ПрХищен>=1 | <ПрПотер>=1 | <ПрЗаменПолом>=1 иначе обязателен к заполнению

Таблица 4.9

Сведения из отчета о закрытии фискального накопителя (СведОтчЗакрФН)

Наименование элемента Сокращенное наименование (код) элемента Признак типа элемента Формат элемента Признак обязательности элемента Дополнительная информация
Номер фискального документа «Отчет о закрытии фискального накопителя» НомерОтчЗакрФН A T(1-8) О Содержит только числовые символы Минимальное значение =1 Максимальное значение = 16777215
Дата формирования отчета о закрытии фискального накопителя ДатаОтчЗакрФН A T(=10) О Типовой элемент <ДатаТип>. Дата в формате ДД.ММ.ГГГГ
Время формирования отчета о закрытии фискального накопителя ВремяОтчЗакрФН A T(=5) О Время в формате ЧЧ.ММ.
Фискальный признак документа «Отчет о закрытии фискального накопителя» ФПД A T(1-10) О Содержит только числовые символы Максимальное значение = 4294967295

Таблица 4.10

Фамилия, имя, отчество (ФИОТип)

Наименование элемента Сокращенное наименование (код) элемента Признак типа элемента Формат элемента Признак обязательности элемента Дополнительная информация
Фамилия Фамилия A T(1-60) О    
Имя Имя A T(1-60) О    
Отчество Отчество A T(1-60) Н    

------------------------------

1 Передача файла от отправителя к конечному получателю (K) может осуществляться в несколько этапов через другие налоговые органы, осуществляющие передачу файла на промежуточных этапах, которые обозначаются идентификатором A. В случае передачи файла от отправителя к конечному получателю при отсутствии налоговых органов, осуществляющих передачу на промежуточных этапах, значения идентификаторов A и K совпадают.

2 В строке таблицы могут быть описаны несколько элементов, наименования которых разделены символом "|". Такая форма записи применяется при наличии в файле обмена только одного элемента из описанных в этой строке

------------------------------

Приложение № 2
к приказу ФНС России
от 13 октября 2022 г.
№ ЕД-7-20/938@

Приложение № 4
к приказу ФНС России
от “04” февраля 2020 г.
№ ЕД-7-20/69@

Рекомендуемый формат
информационного обмена между кабинетом контрольно-кассовой техники, техническими средствами оператора фискальных данных и автоматизированной информационной системой Федеральной налоговой службы при представлении заявления о регистрации (перерегистрации) контрольно-кассовой техники в электронной форме

I. Общие сведения

1. Настоящий формат описывает требования к XML-файлам (далее - файл обмена) передачи в налоговые органы заявления о регистрации (перерегистрации) контрольно-кассовой техники в электронной форме.

2. Номер версии настоящего формата 5.06, часть 800.11.

II. Описание файла обмена

3. Имя файла обмена должно иметь следующий вид:

R_Т_A_K_О_GGGGMMDD_N, где:

R_Т - префикс, принимающий значение KO_ZVLREGKKT;

A_K - идентификатор получателя информации, где: A - идентификатор получателя, которому направляется файл обмена, K - идентификатор конечного получателя, для которого предназначена информация из данного файла обмена1. Каждый из идентификаторов (A и K) имеет вид для налоговых органов - четырехразрядный код (код налогового органа в соответствии с классификатором «Система обозначения налоговых органов» (СОНО);.

О - идентификатор отправителя информации, имеет вид:

для организаций - девятнадцатиразрядный код (идентификационный номер налогоплательщика (далее - ИНН) и код причины постановки на учет (далее - КПП) организации (обособленного подразделения);

для физических лиц - двенадцатиразрядный код (ИНН физического лица, при наличии. При отсутствии ИНН - последовательность из двенадцати нулей).

GGGG - год формирования передаваемого файла, MM - месяц, DD - день;

N - идентификационный номер файла. (Длина - от 1 до 36 знаков. Идентификационный номер файла должен обеспечивать уникальность файла).

Расширение имени файла - xml. Расширение имени файла может указываться как строчными, так и прописными буквами.

Параметры первой строки файла обмена

Первая строка XML-файла должна иметь следующий вид:

<?xml version ="1.0" encoding ="windows-1251"?>

Имя файла, содержащего XML-схему файла обмена, должно иметь следующий вид:

KO_ZVLREGKKT_1_800_11_05_06_xx, где хх - номер версии схемы.

Расширение имени файла - xsd.

XML-схема файла обмена приводится отдельным файлом и размещается на официальном сайте Федеральной налоговой службы.

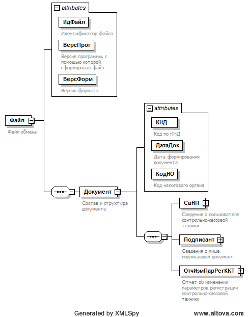
4. Логическая модель файла обмена представлена в виде диаграммы структуры файла обмена на рисунке 1 настоящего формата. Элементами логической модели файла обмена являются элементы и атрибуты XML-файла. Перечень структурных элементов логической модели файла обмена и сведения о них приведены в таблицах 4.1 - 4.22 настоящего формата.

Для каждого структурного элемента логической модели файла обмена приводятся следующие сведения:

наименование элемента. Приводится полное наименование элемента2;

сокращенное наименование (код) элемента. Приводится сокращенное наименование элемента. Синтаксис сокращенного наименования должен удовлетворять спецификации XML;

признак типа элемента. Может принимать следующие значения: «С» - сложный элемент логической модели (содержит вложенные элементы), «П» - простой элемент логической модели, реализованный в виде элемента XML-файла, «А» - простой элемент логической модели, реализованный в виде атрибута элемента XML-файла. Простой элемент логической модели не содержит вложенные элементы;

формат элемента. Формат элемента представляется следующими условными обозначениями: Т - символьная строка; N - числовое значение (целое или дробное).

Формат символьной строки указывается в виде Т(n-к) или T(=к), где: n - минимальное количество знаков, к - максимальное количество знаков, символ «-» - разделитель, символ «=» означает фиксированное количество знаков в строке. В случае если минимальное количество знаков равно 0, формат имеет вид Т(0-к). В случае если максимальное количество знаков не ограничено, формат имеет вид Т(n-).

Формат числового значения указывается в виде N(m.к), где: m - максимальное количество знаков в числе, включая знак (для отрицательного числа), целую и дробную часть числа без разделяющей десятичной точки, k - максимальное число знаков дробной части числа. Если число знаков дробной части числа равно 0 (то есть число целое), то формат числового значения имеет вид N(m).

Для простых элементов, являющихся базовыми в XML (определенными в информационно-телекоммуникационной сети «Интернет» по электронному адресу: http://www.w3.org/TR/xmlschema-0), например, элемент с типом «date», поле «Формат элемента» не заполняется. Для таких элементов в поле «Дополнительная информация» указывается тип базового элемента;

признак обязательности элемента определяет обязательность наличия элемента (совокупности наименования элемента и его значения) в файле обмена. Признак обязательности элемента может принимать следующие значения: «О» - наличие элемента в файле обмена обязательно; «Н» - наличие элемента в файле обмена необязательно, то есть элемент может отсутствовать. Если элемент принимает ограниченный перечень значений (по классификатору, кодовому словарю и тому подобному), то признак обязательности элемента дополняется символом «К». Например, «ОК». В случае если количество реализаций элемента может быть более одной, то признак обязательности элемента дополняется символом «М». Например, «НМ» или «ОКМ».

К вышеперечисленным признакам обязательности элемента может добавляться значение «У» в случае описания в XML-схеме условий, предъявляемых к элементу в файле обмена, описанных в графе «Дополнительная информация». Например, «НУ» или «ОКУ»;

дополнительная информация содержит, при необходимости, требования к элементу файла обмена, не указанные ранее. Для сложных элементов указывается ссылка на таблицу, в которой описывается состав данного элемента. Для элементов, принимающих ограниченный перечень значений из классификатора (кодового словаря и тому подобного), указывается соответствующее наименование классификатора (кодового словаря и тому подобного) или приводится перечень возможных значений. Для классификатора (кодового словаря и тому подобного) может указываться ссылка на его местонахождение. Для элементов, использующих пользовательский тип данных, указывается наименование типового элемента.

Рисунок 1. Диаграмма структуры файла обмена

Таблица 4.1

Файл обмена (Файл)

Наименование элемента Сокращенное наименование (код) элемента Признак типа элемента Формат элемента Признак обязательности элемента Дополнительная информация
Идентификатор файла ИдФайл A T(1-255) ОУ Содержит (повторяет) имя сформированного файла (без расширения)
Версия программы, с помощью которой сформирован файл ВерсПрог A T(1-40) О    
Версия формата ВерсФорм A T(1-5) О Принимает значение: 5.06
Состав и структура документа Документ С     О Состав элемента представлен в таблице 4.2

Таблица 4.2

Состав и структура документа (Документ)

Наименование элемента Сокращенное наименование (код) элемента Признак типа элемента Формат элемента Признак обязательности элемента Дополнительная информация
Код по КНД КНД A T(=7) ОК Типовой элемент <КНДТип>. Принимает значение: 1110061
Дата формирования документа ДатаДок A T(=10) О Типовой элемент <ДатаТип>. Дата в формате ДД.ММ.ГГГГ
Код налогового органа КодНО A T(=4) ОК Типовой элемент <СОНОТип>. Принимает значения в соответствии с классификатором «Система обозначений налоговых органов»
Сведения о пользователе контрольно-кассовой техники СвНП С     О Состав элемента представлен в таблице 4.3
Сведения о лице, подписавшем документ Подписант С     О Состав элемента представлен в таблице 4.6
Заявление о регистрации (перерегистрации) контрольно-кассовой техники ЗаявРегККТ С     О Состав элемента представлен в таблице 4.8

Таблица 4.3

Сведения о пользователе контрольно-кассовой техники (СвНП)

Наименование элемента Сокращенное наименование (код) элемента Признак типа элемента Формат элемента Признак обязательности элемента Дополнительная информация
Пользователь - организация НПЮЛ С     О Состав элемента представлен в таблице 4.4
Пользователь - физическое лицо, зарегистрированное в качестве индивидуального предпринимателя НПФЛ С     О Состав элемента представлен в таблице 4.5

Таблица 4.4

Пользователь - организация (НПЮЛ)

Наименование элемента Сокращенное наименование (код) элемента Признак типа элемента Формат элемента Признак обязательности элемента Дополнительная информация
Наименование организации НаимОрг A T(1-1000) О    
ИНН ИННЮЛ A T(=10) О Типовой элемент <ИННЮЛТип>
КПП КПП A T(=9) О Типовой элемент <КППТип>
ОГРН ОГРН A T(=13) Н Типовой элемент <ОГРНТип>

Таблица 4.5

Пользователь - физическое лицо, зарегистрированное в качестве индивидуального предпринимателя (НПФЛ)

Наименование элемента Сокращенное наименование (код) элемента Признак типа элемента Формат элемента Признак обязательности элемента Дополнительная информация
ИНН физического лица, зарегистрированного в качестве индивидуального предпринимателя ИННФЛ A T(=12) О Типовой элемент <ИННФЛТип>
ОГРНИП ОГРНИП A T(=15) Н Типовой элемент <ОГРНИПТип>
Фамилия, имя, отчество физического лица, зарегистрированного в качестве индивидуального предпринимателя ФИО С     О Типовой элемент <ФИОТип>. Состав элемента представлен в таблице 4.22

Таблица 4.6

Сведения о лице, подписавшем документ (Подписант)

Наименование элемента Сокращенное наименование (код) элемента Признак типа элемента Формат элемента Признак обязательности элемента Дополнительная информация
Признак лица, подписавшего документ ПрПодп A T(=1) ОК Принимает значение: 1 - заявитель | 2 - представитель заявителя
Фамилия, имя, отчество ФИО С     НУ Типовой элемент <ФИОТип>. Состав элемента представлен в таблице 4.22 Элемент обязателен при выполнении одного из условий: - <ПрПодп>=2 и ИдентМЧД не заполнено | - <ПрПодп>=1 и наличие <НПЮЛ>
Сведения о представителе заявителя СвПред С     НУ Состав элемента представлен в таблице 4.7 Элемент обязателен при <ПрПодп>=2

Таблица 4.7

Сведения о представителе заявителя (СвПред)

Наименование элемента Сокращенное наименование (код) элемента Признак типа элемента Формат элемента Признак обязательности элемента Дополнительная информация
Наименование документа, подтверждающего полномочия представителя НаимДок A T(1-120) О    
Идентификатор машиночитаемой доверенности ИдентМЧД А T(1-120) Н    

Таблица 4.8

Заявление о регистрации (перерегистрации) контрольно-кассовой техники (ЗаявРегККТ)

Наименование элемента Сокращенное наименование (код) элемента Признак типа элемента Формат элемента Признак обязательности элемента Дополнительная информация
Регистрационный номер контрольно-кассовой техники РегНомерККТ A T(=16) НУ Содержит только числовые символы Элемент обязателен при <ВидДок>=2 Элемент не заполняется при <ВидДок>=1
Вид документа ВидДок A T(=1) ОК Принимает значение: 1 - регистрация контрольно-кассовой техники | 2 - перерегистрация контрольно-кассовой техники
Признак перерегистрации контрольно-кассовой техники в связи с изменением адреса и (или) места установки ПрИзмАдрМУ A T(=1) НКУ Принимает значение: 1 - да | 2 - нет Элемент обязателен при <ВидДок>=2 Элемент не заполняется при <ВидДок>=1
Признак перерегистрации контрольно-кассовой техники в связи со сменой оператора фискальных данных ПрСменОФД A T(=1) НКУ Принимает значение: 1 - да | 2 - нет Элемент обязателен при <ВидДок>=2 Элемент не заполняется при <ВидДок>=1
Признак перерегистрации контрольно-кассовой техники в связи с изменением сведений о применении контрольно-кассовой техники в составе автоматического устройства для расчетов ПрИзмАвтУстр A T(=1) НКУ Принимает значение: 1 - да | 2 - нет Элемент обязателен при <ВидДок>=2 Элемент не заполняется при <ВидДок>=1
Признак перерегистрации контрольно-кассовой техники в связи с заменой фискального накопителя ПрЗамФН A T(=1) НКУ Принимает значение: 1 - да | 2 - нет Элемент обязателен при <ВидДок>=2 Элемент не заполняется при <ВидДок>=1
Признак перерегистрации контрольно-кассовой техники в связи с переходом контрольно-кассовой техники из работы в режиме, не предусматривающем обязательную передачу фискальных документов в налоговые органы в электронной форме через оператора фискальных данных, в режим передачи фискальных данных в налоговые органы в электронной форме через оператора фискальных данных ПрЭлектрРежим A T(=1) НКУ Принимает значение: 1 - да | 2 - нет Элемент обязателен при <ВидДок>=2 Элемент не заполняется при <ВидДок>=1 <ПрЭлектрРежим> <ПрАвтономРежим> при <ПрЭлектрРежим>=1
Признак перерегистрации контрольно-кассовой техники в связи с переходом контрольно-кассовой техники из работы в режиме передачи фискальных данных в налоговые органы в электронной форме через оператора фискальных данных в режим, не предусматривающий обязательную передачу фискальных документов в налоговые органы в электронной форме через оператора фискальных данных ПрАвтономРежим A T(=1) НКУ Принимает значение: 1 - да | 2 - нет Элемент обязателен при <ВидДок>=2 Элемент не заполняется при <ВидДок>=1 <ПрАвтономРежим > <ПрЭлектрРежим> при <ПрАвтономРежим>=1
Признак перерегистрации контрольно-кассовой техники в связи с изменением наименования (фамилии и имени, отчества (при наличии)) пользователя контрольно-кассовой техники ПрИзмНаимНП A T(=1) НКУ Принимает значение: 1 - да | 2 - нет Элемент обязателен при <ВидДок>=2 Элемент не заполняется при <ВидДок>=1
Признак перерегистрации контрольно-кассовой техники по иным причинам ПрИныеПричины A T(=1) НКУ Принимает значение: 1 - да | 2 - нет Элемент обязателен при <ВидДок>=2 Элемент не заполняется при <ВидДок>=1
Сведения о контрольно-кассовой технике, заявленной на регистрацию (перерегистрацию) в налоговом органе СведРегККТ С     О Состав элемента представлен в таблице 4.9
Сведения о сформированных фискальных документах СведФискДок С     НУ Состав элемента представлен в таблице 4.13
Элемент обязателен при <ПрЗамФН>=1

Таблица 4.9

Сведения о контрольно-кассовой технике, заявленной на регистрацию (перерегистрацию) в налоговом органе (СведРегККТ)

Наименование элемента Сокращенное наименование (код) элемента Признак типа элемента Формат элемента Признак обязательности элемента Дополнительная информация
Наименование модели контрольно-кассовой техники МоделККТ A T(1-40) О    
Заводской номер экземпляра модели контрольно-кассовой техники ЗаводНомерККТ A T(1-20) О    
Полное или краткое наименование модели фискального накопителя МоделФН A T(1-120) НУ Элемент обязателен при <ВидДок>=1 Элемент обязателен при <ПрЗамФН>=1
Заводской номер экземпляра модели фискального накопителя ЗаводНомерФН A T(1-20) НУ Элемент обязателен при <ВидДок>=1 Элемент обязателен при <ПрЗамФН>=1
Контрольно-кассовая техника применяется в режиме, не предусматривающем обязательную передачу фискальных документов в налоговые органы в электронной форме через оператора фискальных данных ПрАвтоном A T(=1) НКУ Принимает значение: 1 - да | 2 - нет Элемент обязателен при <ВидДок>=1
Контрольно-кассовая техника используется при приеме денежных средств при реализации лотерейных билетов, электронных лотерейных билетов, приеме лотерейных ставок и выплате денежных средств в виде выигрыша при осуществлении деятельности по проведению лотерей ПрЛотерея A T(=1) НКУ Принимает значение: 1 - да | 2 - нет Элемент обязателен при <ВидДок>=1
Контрольно-кассовая техника используется при приеме ставок и выплате денежных средств в виде выигрыша при осуществлении деятельности по организации и проведению азартных игр ПрАзарт A T(=1) НКУ Принимает значение: 1 - да | 2 - нет Элемент обязателен при <ВидДок>=1
Контрольно-кассовая техника используется при выдаче (получении) обменных знаков игорного заведения и выдаче (получении) денежных средств в обмен на предъявленные обменные знаки игорного заведения ПрИгорнЗавед A T(=1) НКУ Принимает значение: 1 - да | 2 - нет Элемент обязателен при <ВидДок>=1
Контрольно-кассовая техника используется при осуществлении деятельности банковского платежного агента (субагента) ПрБанкПлат A T(=1) НКУ Принимает значение: 1 - да | 2 - нет Элемент обязателен при <ВидДок>=1
Контрольно-кассовая техника используется при осуществлении деятельности платежного агента (субагента) ПрПлатАгент A T(=1) НКУ Принимает значение: 1 - да | 2 - нет Элемент обязателен при <ВидДок>=1
Контрольно-кассовая техника входит в состав автоматического устройства для расчетов в автоматическом режиме с применением контрольно-кассовой техники ПрАвтоматУстр A T(=1) НКУ Принимает значение: 1 - да | 2 - нет Элемент обязателен при <ВидДок>=1
Контрольно-кассовая техника используется при осуществлении расчетов за маркированные товары ПрРасчМарк A T(=1) НКУ Принимает значение: 1 - да | 2 - нет Элемент обязателен при <ВидДок>=1
Контрольно-кассовая техника используется только при осуществлении расчетов в безналичном порядке, исключающих возможность непосредственного взаимодействия покупателя (клиента) с пользователями или уполномоченным им лицом, с применением устройств, подключенных к информационно-телекоммуникационной сети «Интернет» и обеспечивающих возможность дистанционного взаимодействия покупателя (клиента) с пользователем или уполномоченным им лицом ПрИнтернет A T(=1) НКУ Принимает значение: 1 - да | 2 - нет Элемент обязателен при <ВидДок>=1
Контрольно-кассовая техника используется для развозной и (или) разносной торговли (оказания услуг, выполнения работ) ПрРазвозРазнос A T(=1) НКУ Принимает значение: 1 - да | 2 - нет Элемент обязателен при <ВидДок>=1
Контрольно-кассовая техника применяется только при оказании услуг (в случае регистрации автоматизированной системы для бланков строгой отчетности) ПрБланк A T(=1) НКУ Принимает значение: 1 - да | 2 - нет Элемент обязателен при <ВидДок>=1
Контрольно-кассовая техника используется при продаже подакцизных товаров ПрАкцизТовар A T(=1) НКУ Принимает значение: 1 - да | 2 - нет Элемент обязателен при <ВидДок>=1
Признак установки принтера в автомате ПрУстПринтАвт А T(=1) НК Принимает значение: 1 - да | 2 - нет
Признак шифрования ПрШифр А T(=1) НК Принимает значение: 1 - да | 2 - нет
Признак расчетов за услуги ПрРасчУсл А T(=1) НК Принимает значение: 1 - да | 2 - нет
Номер версии ФФД НомерВерсФФД А T(=1) НК Принимает значение: 1 - 1.0 | 2 - 1.05 | 3 - 1.1 | 4 - 1.2
Сведения об операторе фискальных данных СведОФД С     НУ Состав элемента представлен в таблице 4.10 Элемент обязателен при <ПрСменОФД>=1 Элемент обязателен при <ПрЭлектрРежим>=1 Элемент не заполняется при <ПрАвтоном>=1
Сведения об адресе (месте) установки (применения) контрольно-кассовой техники СведАдрМУст С     О Состав элемента представлен в таблице 4.11
Сведения об автоматических устройствах для расчетов СведАвтУстр С     НМУ Состав элемента представлен в таблице 4.12 Элемент обязателен при: <ПрИзмАвтУстр>=1 | <ПрАвтоматУстр>=1

Таблица 4.10

Сведения об операторе фискальных данных (СведОФД)

Наименование элемента Сокращенное наименование (код) элемента Признак типа элемента Формат элемента Признак обязательности элемента Дополнительная информация
Наименование организации НаимОрг A T(1-1000) О    
ИНН организации ИННЮЛ A T(=10) О Типовой элемент <ИННЮЛТип>

Таблица 4.11

Сведения об адресе (месте) установки (применения) контрольно-кассовой техники (СведАдрМУст)

Наименование элемента Сокращенное наименование (код) элемента Признак типа элемента Формат элемента Признак обязательности элемента Дополнительная информация
Место установки (применения) контрольно-кассовой техники при использовании в информационно-телекоммуникационной сети «Интернет» указывается адрес(а) сайта(ов), при развозной торговле марка и номер транспортного средства НаимМУст A T(1-254) О    
Адрес установки (применения) контрольно-кассовой техники АдрМУстККТ С     О Типовой элемент <АдрМУстТип>. Состав элемента представлен в таблице 4.16

Таблица 4.12

Сведения об автоматических устройствах для расчетов (СведАвтУстр)

Наименование элемента Сокращенное наименование (код) элемента Признак типа элемента Формат элемента Признак обязательности элемента Дополнительная информация
Номер автоматического устройства для расчетов НомерАвтоматУстр A T(1-20) О    
Место установки (применения) автоматического устройства для расчетов НаимМУст A T(1-254) О    
Адрес установки (применения) автоматического устройства для расчетов АдрМУстАвтУстр С     О Типовой элемент <АдрМУстТип>. Состав элемента представлен в таблице 4.16

Таблица 4.13

Сведения о сформированных фискальных документах (СведФискДок)

Наименование элемента Сокращенное наименование (код) элемента Признак типа элемента Формат элемента Признак обязательности элемента Дополнительная информация
Признак замены фискального накопителя в связи с его поломкой ПрЗаменПолом A T(=1) ОК Принимает значение: 1 - да | 2 - нет
Сведения из отчета о регистрации или об изменении параметров регистрации СведОтчРег С     О Состав элемента представлен в таблице 4.14
Сведения из отчета о закрытии фискального накопителя СведОтчЗакрФН С     НУ Состав элемента представлен в таблице 4.15 Элемент обязателен при <ПрЗаменПолом>=2 Элемент не заполняется при <ПрЗаменПолом>=1

Таблица 4.14

Сведения из отчета о регистрации или об изменении параметров регистрации (СведОтчРег)

Наименование элемента Сокращенное наименование (код) элемента Признак типа элемента Формат элемента Признак обязательности элемента Дополнительная информация
Номер фискального документа «Отчет о регистрации/об изменении параметров регистрации» НомерОтчРег A T(1-8) О Содержит только числовые символы Минимальное значение =1 Максимальное значение = 16777215
Дата формирования отчета о регистрации/об изменении параметров регистрации ДатаОтчРег A T(=10) О Типовой элемент <ДатаТип>. Дата в формате ДД.ММ.ГГГГ
Время формирования отчета о регистрации/об изменении параметров регистрации ВремяОтчРег A T(=5) О Время в формате ЧЧ.ММ
Фискальный признак документа «Отчет о регистрации/об изменении параметров регистрации» ФПД A T(1-10) О Содержит только числовые символы Максимальное значение = 4294967295

Таблица 4.15

Сведения из отчета о закрытии фискального накопителя (СведОтчЗакрФН)

Наименование элемента Сокращенное наименование (код) элемента Признак типа элемента Формат элемента Признак обязательности элемента Дополнительная информация
Дата формирования отчета о закрытии фискального накопителя ДатаОтчЗакрФН A T(=10) О Типовой элемент <ДатаТип>. Дата в формате ДД.ММ.ГГГГ
Время формирования отчета о закрытии фискального накопителя ВремяОтчЗакрФН A T(=5) О Время в формате ЧЧ.ММ
Номер фискального документа «Отчет о закрытии фискального накопителя» НомерОтчЗакрФН A T(1-8) О Содержит только числовые символы Минимальное значение =1 Максимальное значение = 16777215
Фискальный признак документа «Отчет о закрытии фискального накопителя» ФПД A T(1-10) О Содержит только числовые символы Максимальное значение = 4294967295

Таблица 4.16

Адрес установки (применения) (АдрМУстТип)

Наименование элемента Сокращенное наименование (код) элемента Признак типа элемента Формат элемента Признак обязательности элемента Дополнительная информация
Адрес по ФИАС АдрФИАС С     О Типовой элемент <АдрФИАСТип>. Состав элемента представлен в таблице 4.17

Таблица 4.17

Адрес по ФИАС (АдрФИАСТип)

Наименование элемента Сокращенное наименование (код) элемента Признак типа элемента Формат элемента Признак обязательности элемента Дополнительная информация
Уникальный идентификационный номер ИдНом А T(1-36) О    
Почтовый индекс Индекс А T(=6) Н    
Субъект Российской Федерации (код) Регион П T(=2) ОК Типовой элемент <CCРФТип>
Муниципальный район/ городской округ/ внутригородская территория города федерального значения/ муниципальный округ МуниципРайон С     НУ Типовой элемент <ВидНаимКодТип>. Состав элемента представлен в таблице 4.18 Элемент обязателен, если значение элемента <Регион> не равно 99
Городское поселение / сельское поселение / межселенная территория в составе муниципального района / внутригородской район городского округа ГородСелПоселен С     Н Типовой элемент <ВидНаимКодТип>. Состав элемента представлен в таблице 4.18
Населенный пункт (город, деревня, село и прочее) НаселенПункт С     Н Типовой элемент <ВидНаимТип>. Состав элемента представлен в таблице 4.19
Элемент планировочной структуры ЭлПланСтруктур С     Н Типовой элемент <ТипНаимТип>. Состав элемента представлен в таблице 4.20
Элемент улично-дорожной сети ЭлУлДорСети С     Н Типовой элемент <ТипНаимТип>. Состав элемента представлен в таблице 4.20
Земельный участок (номер) ЗемелУчасток П T(1-50) Н    
Здание / сооружение / объект незавершенного строительства Здание С     НМ Типовой элемент <НомерТип>. Состав элемента представлен в таблице 4.21
Помещение в пределах здания, сооружения / машино-место ПомещЗдания С     Н Типовой элемент <НомерТип>. Состав элемента представлен в таблице 4.21
Помещение в пределах квартиры ПомещКвартиры С     Н Типовой элемент <НомерТип>. Состав элемента представлен в таблице 4.21

Таблица 4.18

Сведения о виде (код) и наименовании адресного элемента (ВидНаимКодТип)

Наименование элемента Сокращенное наименование (код) элемента Признак типа элемента Формат элемента Признак обязательности элемента Дополнительная информация
Вид (код) элемента ВидКод A T(=1) ОК Принимает значение: для элемента <МуниципРайон>: 1 - муниципальный район | 2 - городской округ | 3 - внутригородская территория города федерального значения | 4 - муниципальный округ для элемента <ГородСелПоселен>: 1 - городское поселение | 2 - сельское поселение | 3 - межселенная территория в составе муниципального района | 4 - внутригородской район городского округа
Наименование элемента Наим A T(1-255) О    

Таблица 4.19

Сведения о виде и наименовании адресного элемента (ВидНаимТип)

Наименование элемента Сокращенное наименование (код) элемента Признак типа элемента Формат элемента Признак обязательности элемента Дополнительная информация
Вид элемента Вид A T(1-50) О    
Наименование элемента Наим A T(1-255) О    

Таблица 4.20

Сведения о типе и наименовании адресного элемента (ТипНаимТип)

Наименование элемента Сокращенное наименование (код) элемента Признак типа элемента Формат элемента Признак обязательности элемента Дополнительная информация
Тип элемента Тип A T(1-50) О    
Наименование элемента Наим A T(1-255) О    

Таблица 4.21

Сведения о номере адресного элемента (НомерТип)

Наименование элемента Сокращенное наименование (код) элемента Признак типа элемента Формат элемента Признак обязательности элемента Дополнительная информация
Тип элемента Тип A T(1-50) О    
Номер элемента Номер A T(1-255) О    

Таблица 4.22

Фамилия, имя, отчество (ФИОТип)

Наименование элемента Сокращенное наименование (код) элемента Признак типа элемента Формат элемента Признак обязательности элемента Дополнительная информация
Фамилия Фамилия A T(1-60) О    
Имя Имя A T(1-60) О    
Отчество Отчество A T(1-60) Н    

------------------------------

1 Передача файла от отправителя к конечному получателю (K) может осуществляться в несколько этапов через другие налоговые органы, осуществляющие передачу файла на промежуточных этапах, которые обозначаются идентификатором A. В случае передачи файла от отправителя к конечному получателю при отсутствии налоговых органов, осуществляющих передачу на промежуточных этапах, значения идентификаторов A и K совпадают.

2 В строке таблицы могут быть описаны несколько элементов, наименования которых разделены символом "|". Такая форма записи применяется при наличии в файле обмена только одного элемента из описанных в этой строке

------------------------------

Приложение № 3
к приказу ФНС России
от 13 октября 2022 г.
№ ЕД-7-20/938@

Приложение № 5
к приказу ФНС России
от “04” февраля 2020 г.
№ ЕД-7-20/69@

Рекомендуемый формат
информационного обмена между кабинетом контрольно-кассовой техники, техническими средствами оператора фискальных данных и автоматизированной информационной системой Федеральной налоговой службы при представлении отчета о закрытии фискального накопителя в электронной форме

I. Общие сведения

1. Настоящий формат описывает требования к XML-файлам (далее - файл обмена) передачи в налоговые органы отчета о закрытии фискального накопителя в электронной форме.

2. Номер версии настоящего формата 5.03, часть 800.03.

II. Описание файла обмена

3. Имя файла обмена должно иметь следующий вид:

R_Т_A_K_О_GGGGMMDD_N, где:

R_Т - префикс, принимающий значение KO_OTCHZAKRFN;

A_K - идентификатор получателя информации, где: A - идентификатор получателя, которому направляется файл обмена, K - идентификатор конечного получателя, для которого предназначена информация из данного файла обмена1. Каждый из идентификаторов (A и K) имеет вид для налоговых органов - четырехразрядный код (код налогового органа в соответствии с классификатором «Система обозначения налоговых органов» (СОНО);.

О - идентификатор отправителя информации, имеет вид:

для организаций - девятнадцатиразрядный код (идентификационный номер налогоплательщика (далее - ИНН) и код причины постановки на учет (далее - КПП) организации (обособленного подразделения);

для физических лиц - двенадцатиразрядный код (ИНН физического лица, при наличии. При отсутствии ИНН - последовательность из двенадцати нулей).

GGGG - год формирования передаваемого файла, MM - месяц, DD - день;

N - идентификационный номер файла. (Длина - от 1 до 36 знаков. Идентификационный номер файла должен обеспечивать уникальность файла).

Расширение имени файла - xml. Расширение имени файла может указываться как строчными, так и прописными буквами.

Параметры первой строки файла обмена

Первая строка XML-файла должна иметь следующий вид:

<?xml version ="1.0" encoding ="windows-1251"?>

Имя файла, содержащего XML-схему файла обмена, должно иметь следующий вид:

KO_OTCHZAKRFN_1_800_03_05_03_xx, где хх - номер версии схемы.

Расширение имени файла - xsd.

XML-схема файла обмена приводится отдельным файлом и размещается на официальном сайте Федеральной налоговой службы.

4. Логическая модель файла обмена представлена в виде диаграммы структуры файла обмена на рисунке 1 настоящего формата. Элементами логической модели файла обмена являются элементы и атрибуты XML-файла. Перечень структурных элементов логической модели файла обмена и сведения о них приведены в таблицах 4.1 - 4.9 настоящего формата.

Для каждого структурного элемента логической модели файла обмена приводятся следующие сведения:

наименование элемента. Приводится полное наименование элемента2;

сокращенное наименование (код) элемента. Приводится сокращенное наименование элемента. Синтаксис сокращенного наименования должен удовлетворять спецификации XML;

признак типа элемента. Может принимать следующие значения: «С» - сложный элемент логической модели (содержит вложенные элементы), «П» - простой элемент логической модели, реализованный в виде элемента XML-файла, «А» - простой элемент логической модели, реализованный в виде атрибута элемента XML-файла. Простой элемент логической модели не содержит вложенные элементы;

формат элемента. Формат элемента представляется следующими условными обозначениями: Т - символьная строка; N - числовое значение (целое или дробное).

Формат символьной строки указывается в виде Т(n-к) или T(=к), где: n - минимальное количество знаков, к - максимальное количество знаков, символ «-» - разделитель, символ «=» означает фиксированное количество знаков в строке. В случае если минимальное количество знаков равно 0, формат имеет вид Т(0-к). В случае если максимальное количество знаков не ограничено, формат имеет вид Т(n-).

Формат числового значения указывается в виде N(m.к), где: m - максимальное количество знаков в числе, включая знак (для отрицательного числа), целую и дробную часть числа без разделяющей десятичной точки, k - максимальное число знаков дробной части числа. Если число знаков дробной части числа равно 0 (то есть число целое), то формат числового значения имеет вид N(m).

Для простых элементов, являющихся базовыми в XML (определенными в информационно-телекоммуникационной сети «Интернет» по электронному адресу: http://www.w3.org/TR/xmlschema-0), например, элемент с типом «date», поле «Формат элемента» не заполняется. Для таких элементов в поле «Дополнительная информация» указывается тип базового элемента;

признак обязательности элемента определяет обязательность наличия элемента (совокупности наименования элемента и его значения) в файле обмена. Признак обязательности элемента может принимать следующие значения: «О» - наличие элемента в файле обмена обязательно; «Н» - наличие элемента в файле обмена необязательно, то есть элемент может отсутствовать. Если элемент принимает ограниченный перечень значений (по классификатору, кодовому словарю и тому подобному), то признак обязательности элемента дополняется символом «К». Например, «ОК». В случае если количество реализаций элемента может быть более одной, то признак обязательности элемента дополняется символом «М». Например, «НМ» или «ОКМ».

К вышеперечисленным признакам обязательности элемента может добавляться значение «У» в случае описания в XML-схеме условий, предъявляемых к элементу в файле обмена, описанных в графе «Дополнительная информация». Например, «НУ» или «ОКУ»;

дополнительная информация содержит, при необходимости, требования к элементу файла обмена, не указанные ранее. Для сложных элементов указывается ссылка на таблицу, в которой описывается состав данного элемента. Для элементов, принимающих ограниченный перечень значений из классификатора (кодового словаря и тому подобного), указывается соответствующее наименование классификатора (кодового словаря и тому подобного) или приводится перечень возможных значений. Для классификатора (кодового словаря и тому подобного) может указываться ссылка на его местонахождение. Для элементов, использующих пользовательский тип данных, указывается наименование типового элемента.

Рисунок 1. Диаграмма структуры файла обмена

Таблица 4.1

Файл обмена (Файл)

Наименование элемента Сокращенное наименование (код) элемента Признак типа элемента Формат элемента Признак обязательности элемента Дополнительная информация
Идентификатор файла ИдФайл A T(1-255) ОУ Содержит (повторяет) имя сформированного файла (без расширения)
Версия программы, с помощью которой сформирован файл ВерсПрог A T(1-40) О    
Версия формата ВерсФорм A T(1-5) О Принимает значение: 5.03
Состав и структура документа Документ С     О Состав элемента представлен в таблице 4.2

Таблица 4.2

Состав и структура документа (Документ)

Наименование элемента Сокращенное наименование (код) элемента Признак типа элемента Формат элемента Признак обязательности элемента Дополнительная информация
Код по КНД КНД A T(=7) ОК Типовой элемент <КНДТип>. Принимает значение: 1110203
Дата формирования документа ДатаДок A T(=10) О Типовой элемент <ДатаТип>. Дата в формате ДД.ММ.ГГГГ
Код налогового органа КодНО A T(=4) ОК Типовой элемент <СОНОТип>. Принимает значения в соответствии с классификатором «Система обозначений налоговых органов»
Сведения о пользователе контрольно-кассовой техники СвНП С     О Состав элемента представлен в таблице 4.3
Сведения о лице, подписавшем документ Подписант С     О Состав элемента представлен в таблице 4.6
Отчет о закрытии фискального накопителя ОтчЗакрФН С     О Состав элемента представлен в таблице 4.8

Таблица 4.3

Сведения о пользователе контрольно-кассовой техники (СвНП)

Наименование элемента Сокращенное наименование (код) элемента Признак типа элемента Формат элемента Признак обязательности элемента Дополнительная информация
Пользователь - организация НПЮЛ С     О Состав элемента представлен в таблице 4.4
Пользователь - физическое лицо, зарегистрированное в качестве индивидуального предпринимателя НПФЛ С     О Состав элемента представлен в таблице 4.5

Таблица 4.4

Пользователь - организация (НПЮЛ)

Наименование элемента Сокращенное наименование (код) элемента Признак типа элемента Формат элемента Признак обязательности элемента Дополнительная информация
Наименование организации НаимОрг A T(1-1000) О    
ИНН ИННЮЛ A T(=10) О Типовой элемент <ИННЮЛТип>
КПП КПП A T(=9) О Типовой элемент <КППТип>
ОГРН ОГРН A T(=13) Н Типовой элемент <ОГРНТип>

Таблица 4.5

Пользователь - физическое лицо, зарегистрированное в качестве индивидуального предпринимателя (НПФЛ)

Наименование элемента Сокращенное наименование (код) элемента Признак типа элемента Формат элемента Признак обязательности элемента Дополнительная информация
ИНН физического лица, зарегистрированного в качестве индивидуального предпринимателя ИННФЛ A T(=12) О Типовой элемент <ИННФЛТип>
ОГРНИП ОГРНИП A T(=15) Н Типовой элемент <ОГРНИПТип>
Фамилия, имя, отчество физического лица, зарегистрированного в качестве индивидуального предпринимателя ФИО С     О Типовой элемент <ФИОТип>. Состав элемента представлен в таблице 4.9

Таблица 4.6

Сведения о лице, подписавшем документ (Подписант)

Наименование элемента Сокращенное наименование (код) элемента Признак типа элемента Формат элемента Признак обязательности элемента Дополнительная информация
Признак лица, подписавшего документ ПрПодп A T(=1) ОК Принимает значение: 1 - пользователь контрольно-кассовой техники | 2 - представитель пользователя контрольно-кассовой техники
Фамилия, имя, отчество ФИО С     НУ Типовой элемент <ФИОТип>. Состав элемента представлен в таблице 4.10 Элемент обязателен при выполнении одного из условий: - <ПрПодп>=2 и ИдентМЧД не заполнено | - <ПрПодп>=1 и наличие <НПЮЛ>
Сведения о представителе пользователя контрольно-кассовой техники СвПред С     НУ Состав элемента представлен в таблице 4.7 Элемент обязателен при <ПрПодп>=2

Таблица 4.7

Сведения о представителе пользователя контрольно-кассовой техники (СвПред)

Наименование элемента Сокращенное наименование (код) элемента Признак типа элемента Формат элемента Признак обязательности элемента Дополнительная информация
Наименование документа, подтверждающего полномочия представителя НаимДок A T(1-120) О    
Идентификатор машиночитаемой доверенности ИдентМЧД А T(1-120) Н    

Таблица 4.8

Отчет о закрытии фискального накопителя (ОтчЗакрФН)

Наименование элемента Сокращенное наименование (код) элемента Признак типа элемента Формат элемента Признак обязательности элемента Дополнительная информация
Дата формирования отчета о закрытии фискального накопителя ДатаОтчЗакрФН A T(=10) О Типовой элемент <ДатаТип>. Дата в формате ДД.ММ.ГГГГ
Время формирования отчета о закрытии фискального накопителя ВремяОтчЗакрФН A T(=5) О Время в формате ЧЧ.ММ
Номер фискального документа «Отчет о закрытии фискального накопителя» НомерОтчЗакрФН A Т(1-8) О Содержит только числовые символы Минимальное значение =1 Максимальное значение = 16777215
Фискальный признак документа «Отчет о закрытии фискального накопителя» ФПД A T(1-10) О Содержит только числовые символы Максимальное значение = 4294967295
Заводской номер экземпляра модели фискального накопителя ЗаводНомерФН A T(1-20) О    
Регистрационный номер контрольно-кассовой техники РегНомерККТ A T(=16) О    

Таблица 4.9

Фамилия, имя, отчество (ФИОТип)

Наименование элемента Сокращенное наименование (код) элемента Признак типа элемента Формат элемента Признак обязательности элемента Дополнительная информация
Фамилия Фамилия A T(1-60) О    
Имя Имя A T(1-60) О    
Отчество Отчество A T(1-60) Н    

------------------------------

1 Передача файла от отправителя к конечному получателю (K) может осуществляться в несколько этапов через другие налоговые органы, осуществляющие передачу файла на промежуточных этапах, которые обозначаются идентификатором A. В случае передачи файла от отправителя к конечному получателю при отсутствии налоговых органов, осуществляющих передачу на промежуточных этапах, значения идентификаторов A и K совпадают.

2 В строке таблицы могут быть описаны несколько элементов, наименования которых разделены символом "|". Такая форма записи применяется при наличии в файле обмена только одного элемента из описанных в этой строке

Приложение № 4
к приказу ФНС России
от 13 октября 2022 г.
№ ЕД-7-20/938@

Приложение № 6
к приказу ФНС России
от “04” февраля 2020 г.
№ ЕД-7-20/69@

Рекомендуемый формат
информационного обмена между кабинетом контрольно-кассовой техники, техническими средствами оператора фискальных данных и автоматизированной информационной системой Федеральной налоговой службы при представлении отчета о регистрации контрольно-кассовой техники в электронной форме

I. Общие сведения

1. Настоящий формат описывает требования к XML-файлам (далее - файл обмена) передачи в налоговые органы отчета о регистрации контрольно-кассовой техники в электронной форме.

2. Номер версии настоящего формата 5.03, часть 800.01.

II. Описание файла обмена

3. Имя файла обмена должно иметь следующий вид:

R_Т_A_K_О_GGGGMMDD_N, где:

R_Т - префикс, принимающий значение KO_OTCHREGKKT;

A_K - идентификатор получателя информации, где: A - идентификатор получателя, которому направляется файл обмена, K - идентификатор конечного получателя, для которого предназначена информация из данного файла обмена1. Каждый из идентификаторов (A и K) имеет вид для налоговых органов - четырехразрядный код (код налогового органа в соответствии с классификатором «Система обозначения налоговых органов» (СОНО);.

О - идентификатор отправителя информации, имеет вид:

для организаций - девятнадцатиразрядный код (идентификационный номер налогоплательщика (далее - ИНН) и код причины постановки на учет (далее - КПП) организации (обособленного подразделения);

для физических лиц - двенадцатиразрядный код (ИНН физического лица, при наличии. При отсутствии ИНН - последовательность из двенадцати нулей).

GGGG - год формирования передаваемого файла, MM - месяц, DD - день;

N - идентификационный номер файла. (Длина - от 1 до 36 знаков. Идентификационный номер файла должен обеспечивать уникальность файла).

Расширение имени файла - xml. Расширение имени файла может указываться как строчными, так и прописными буквами.

Параметры первой строки файла обмена

Первая строка XML-файла должна иметь следующий вид:

<?xml version ="1.0" encoding ="windows-1251"?>

Имя файла, содержащего XML-схему файла обмена, должно иметь следующий вид:

KO_OTCHREGKKT_1_800_01_05_03_xx, где хх - номер версии схемы.

Расширение имени файла - xsd.

XML-схема файла обмена приводится отдельным файлом и размещается на официальном сайте Федеральной налоговой службы.

4. Логическая модель файла обмена представлена в виде диаграммы структуры файла обмена на рисунке 1 настоящего формата. Элементами логической модели файла обмена являются элементы и атрибуты XML-файла. Перечень структурных элементов логической модели файла обмена и сведения о них приведены в таблицах 4.1 - 4.9 настоящего формата.

Для каждого структурного элемента логической модели файла обмена приводятся следующие сведения:

наименование элемента. Приводится полное наименование элемента2;

сокращенное наименование (код) элемента. Приводится сокращенное наименование элемента. Синтаксис сокращенного наименования должен удовлетворять спецификации XML;

признак типа элемента. Может принимать следующие значения: «С» - сложный элемент логической модели (содержит вложенные элементы), «П» - простой элемент логической модели, реализованный в виде элемента XML-файла, «А» - простой элемент логической модели, реализованный в виде атрибута элемента XML-файла. Простой элемент логической модели не содержит вложенные элементы;

формат элемента. Формат элемента представляется следующими условными обозначениями: Т - символьная строка; N - числовое значение (целое или дробное).

Формат символьной строки указывается в виде Т(n-к) или T(=к), где: n - минимальное количество знаков, к - максимальное количество знаков, символ «-» - разделитель, символ «=» означает фиксированное количество знаков в строке. В случае если минимальное количество знаков равно 0, формат имеет вид Т(0-к). В случае если максимальное количество знаков не ограничено, формат имеет вид Т(n-).

Формат числового значения указывается в виде N(m.к), где: m - максимальное количество знаков в числе, включая знак (для отрицательного числа), целую и дробную часть числа без разделяющей десятичной точки, k - максимальное число знаков дробной части числа. Если число знаков дробной части числа равно 0 (то есть число целое), то формат числового значения имеет вид N(m).

Для простых элементов, являющихся базовыми в XML (определенными в информационно-телекоммуникационной сети «Интернет» по электронному адресу: http://www.w3.org/TR/xmlschema-0), например, элемент с типом «date», поле «Формат элемента» не заполняется. Для таких элементов в поле «Дополнительная информация» указывается тип базового элемента;

признак обязательности элемента определяет обязательность наличия элемента (совокупности наименования элемента и его значения) в файле обмена. Признак обязательности элемента может принимать следующие значения: «О» - наличие элемента в файле обмена обязательно; «Н» - наличие элемента в файле обмена необязательно, то есть элемент может отсутствовать. Если элемент принимает ограниченный перечень значений (по классификатору, кодовому словарю и тому подобному), то признак обязательности элемента дополняется символом «К». Например, «ОК». В случае если количество реализаций элемента может быть более одной, то признак обязательности элемента дополняется символом «М». Например, «НМ» или «ОКМ».

К вышеперечисленным признакам обязательности элемента может добавляться значение «У» в случае описания в XML-схеме условий, предъявляемых к элементу в файле обмена, описанных в графе «Дополнительная информация». Например, «НУ» или «ОКУ»;

дополнительная информация содержит, при необходимости, требования к элементу файла обмена, не указанные ранее. Для сложных элементов указывается ссылка на таблицу, в которой описывается состав данного элемента. Для элементов, принимающих ограниченный перечень значений из классификатора (кодового словаря и тому подобного), указывается соответствующее наименование классификатора (кодового словаря и тому подобного) или приводится перечень возможных значений. Для классификатора (кодового словаря и тому подобного) может указываться ссылка на его местонахождение. Для элементов, использующих пользовательский тип данных, указывается наименование типового элемента.

Рисунок 1. Диаграмма структуры файла обмена

Таблица 4.1

Файл обмена (Файл)

Наименование элемента Сокращенное наименование (код) элемента Признак типа элемента Формат элемента Признак обязательности элемента Дополнительная информация
Идентификатор файла ИдФайл A T(1-255) ОУ Содержит (повторяет) имя сформированного файла (без расширения)
Версия программы, с помощью которой сформирован файл ВерсПрог A T(1-40) О    
Версия формата ВерсФорм A T(1-5) О Принимает значение: 5.03
Состав и структура документа Документ С     О Состав элемента представлен в таблице 4.2

Таблица 4.2

Состав и структура документа (Документ)

Наименование элемента Сокращенное наименование (код) элемента Признак типа элемента Формат элемента Признак обязательности элемента Дополнительная информация
Код по КНД КНД A T(=7) ОК Типовой элемент <КНДТип>. Принимает значение: 1110201
Дата формирования документа ДатаДок A T(=10) О Типовой элемент <ДатаТип>.
Дата в формате ДД.ММ.ГГГГ
Код налогового органа КодНО A T(=4) ОК Типовой элемент <СОНОТип>. Принимает значения в соответствии с классификатором «Система обозначений налоговых органов»
Сведения о пользователе контрольно-кассовой техники СвНП С     О Состав элемента представлен в таблице 4.3
Сведения о лице, подписавшем документ Подписант С     О Состав элемента представлен в таблице 4.6
Отчет о регистрации контрольно-кассовой техники ОтчРегККТ С     О Состав элемента представлен в таблице 4.8

Таблица 4.3

Сведения о пользователе контрольно-кассовой техники (СвНП)

Наименование элемента Сокращенное наименование (код) элемента Признак типа элемента Формат элемента Признак обязательности элемента Дополнительная информация
Пользователь - организация НПЮЛ С     О Состав элемента представлен в таблице 4.4
Пользователь - физическое лицо, зарегистрированное в качестве индивидуального предпринимателя НПФЛ С     О Состав элемента представлен в таблице 4.5

Таблица 4.4

Пользователь - организация (НПЮЛ)

Наименование элемента Сокращенное наименование (код) элемента Признак типа элемента Формат элемента Признак обязательности элемента Дополнительная информация
Наименование организации НаимОрг A T(1-1000) О    
ИНН ИННЮЛ A T(=10) О Типовой элемент <ИННЮЛТип>
КПП КПП A T(=9) О Типовой элемент <КППТип>
ОГРН ОГРН A T(=13) Н Типовой элемент <ОГРНТип>

Таблица 4.5

Пользователь - физическое лицо, зарегистрированное в качестве индивидуального предпринимателя (НПФЛ)

Наименование элемента Сокращенное наименование (код) элемента Признак типа элемента Формат элемента Признак обязательности элемента Дополнительная информация
ИНН физического лица, зарегистрированного в качестве индивидуального предпринимателя ИННФЛ A T(=12) О Типовой элемент <ИННФЛТип>
ОГРНИП ОГРНИП A T(=15) Н Типовой элемент <ОГРНИПТип>
Фамилия, имя, отчество физического лица, зарегистрированного в качестве индивидуального предпринимателя ФИО С     О Типовой элемент <ФИОТип>. Состав элемента представлен в таблице 4.9

Таблица 4.6

Сведения о лице, подписавшем документ (Подписант)

Наименование элемента Сокращенное наименование (код) элемента Признак типа элемента Формат элемента Признак обязательности элемента Дополнительная информация
Признак лица, подписавшего документ ПрПодп A T(=1) ОК Принимает значение: 1 - пользователь контрольно-кассовой техники | 2 - представитель пользователя контрольно-кассовой техники
Фамилия, имя, отчество ФИО С     НУ Типовой элемент <ФИОТип>. Состав элемента представлен в таблице 4.9 Элемент обязателен при выполнении одного из условий: - <ПрПодп>=2 и ИдентМЧД не заполнено | - <ПрПодп>=1 и наличие <НПЮЛ>
Сведения о представителе пользователя контрольно-кассовой техники СвПред С     НУ Состав элемента представлен в таблице 4.7 Элемент обязателен при <ПрПодп>=2

Таблица 4.7

Сведения о представителе пользователя контрольно-кассовой техники (СвПред)

Наименование элемента Сокращенное наименование (код) элемента Признак типа элемента Формат элемента Признак обязательности элемента Дополнительная информация
Наименование документа, подтверждающего полномочия представителя НаимДок A T(1-120) О    
Идентификатор машиночитаемой доверенности ИдентМЧД А T(1-120) Н    

Таблица 4.8

Отчет о регистрации контрольно-кассовой техники (ОтчРегККТ)

Наименование элемента Сокращенное наименование (код) элемента Признак типа элемента Формат элемента Признак обязательности элемента Дополнительная информация
Дата формирования фискального документа «Отчет о регистрации» ДатаОтчРег A T(=10) О Типовой элемент <ДатаТип>. Дата в формате ДД.ММ.ГГГГ
Время формирования фискального документа «Отчет о регистрации» ВремяОтчРег A T(=5) О Время в формате ЧЧ.ММ
Номер фискального документа «Отчет о регистрации» НомерОтчРег A Т(=1) ОК Принимает значение: 1
Фискальный признак документа «Отчет о регистрации» ФПД A T(1-10) О Содержит только числовые символы Максимальное значение = 4294967295
ИНН оператора фискальных данных ИННОФД A T(=10) О Типовой элемент <ИННЮЛТип>
Заводской номер экземпляра модели фискального накопителя ЗаводНомерФН A T(1-20) О    
Регистрационный номер контрольно-кассовой техники РегНомерККТ A T(=16) О    

Таблица 4.9

Фамилия, имя, отчество (ФИОТип)

Наименование элемента Сокращенное наименование (код) элемента Признак типа элемента Формат элемента Признак обязательности элемента Дополнительная информация
Фамилия Фамилия A T(1-60) О    
Имя Имя A T(1-60) О    
Отчество Отчество A T(1-60) Н    

------------------------------

1 Передача файла от отправителя к конечному получателю (K) может осуществляться в несколько этапов через другие налоговые органы, осуществляющие передачу файла на промежуточных этапах, которые обозначаются идентификатором A. В случае передачи файла от отправителя к конечному получателю при отсутствии налоговых органов, осуществляющих передачу на промежуточных этапах, значения идентификаторов A и K совпадают.

2 В строке таблицы могут быть описаны несколько элементов, наименования которых разделены символом "|". Такая форма записи применяется при наличии в файле обмена только одного элемента из описанных в этой строке.

------------------------------

Приложение № 5
к приказу ФНС России
от 13 октября 2022 г.
№ ЕД-7-20/938@

Приложение № 7
к приказу ФНС России
от “04” февраля 2020 г.
№ ЕД-7-20/69@

Рекомендуемый формат
информационного обмена между кабинетом контрольно-кассовой техники, техническими средствами оператора фискальных данных и автоматизированной информационной системой Федеральной налоговой службы при представлении отчета об изменении параметров регистрации контрольно-кассовой техники в электронной форме

I. Общие сведения

1. Настоящий формат описывает требования к XML-файлам (далее - файл обмена) передачи в налоговые органы отчета об изменении параметров регистрации контрольно-кассовой техники в электронной форме.

2. Номер версии настоящего формата 5.03, часть 800.02.

II. Описание файла обмена

3. Имя файла обмена должно иметь следующий вид:

R_Т_A_K_О_GGGGMMDD_N, где:

R_Т - префикс, принимающий значение KO_OTCHIZMREGKKT;

A_K - идентификатор получателя информации, где: A - идентификатор получателя, которому направляется файл обмена, K - идентификатор конечного получателя, для которого предназначена информация из данного файла обмена1. Каждый из идентификаторов (A и K) имеет вид для налоговых органов - четырехразрядный код (код налогового органа в соответствии с классификатором «Система обозначения налоговых органов» (СОНО);.

О - идентификатор отправителя информации, имеет вид:

для организаций - девятнадцатиразрядный код (идентификационный номер налогоплательщика (далее - ИНН) и код причины постановки на учет (далее - КПП) организации (обособленного подразделения);

для физических лиц - двенадцатиразрядный код (ИНН физического лица, при наличии. При отсутствии ИНН - последовательность из двенадцати нулей).

GGGG - год формирования передаваемого файла, MM - месяц, DD - день;

N - идентификационный номер файла. (Длина - от 1 до 36 знаков. Идентификационный номер файла должен обеспечивать уникальность файла).

Расширение имени файла - xml. Расширение имени файла может указываться как строчными, так и прописными буквами.

Параметры первой строки файла обмена

Первая строка XML-файла должна иметь следующий вид:

<?xml version ="1.0" encoding ="windows-1251"?>

Имя файла, содержащего XML-схему файла обмена, должно иметь следующий вид:

KO_OTCHIZMREGKKT_1_800_02_05_03_xx, где хх - номер версии схемы.

Расширение имени файла - xsd.

XML-схема файла обмена приводится отдельным файлом и размещается на официальном сайте Федеральной налоговой службы.

4. Логическая модель файла обмена представлена в виде диаграммы структуры файла обмена на рисунке 1 настоящего формата. Элементами логической модели файла обмена являются элементы и атрибуты XML-файла. Перечень структурных элементов логической модели файла обмена и сведения о них приведены в таблицах 4.1 - 4.9 настоящего формата.

Для каждого структурного элемента логической модели файла обмена приводятся следующие сведения:

наименование элемента. Приводится полное наименование элемента2;

сокращенное наименование (код) элемента. Приводится сокращенное наименование элемента. Синтаксис сокращенного наименования должен удовлетворять спецификации XML;

признак типа элемента. Может принимать следующие значения: «С» - сложный элемент логической модели (содержит вложенные элементы), «П» - простой элемент логической модели, реализованный в виде элемента XML-файла, «А» - простой элемент логической модели, реализованный в виде атрибута элемента XML-файла. Простой элемент логической модели не содержит вложенные элементы;

формат элемента. Формат элемента представляется следующими условными обозначениями: Т - символьная строка; N - числовое значение (целое или дробное).

Формат символьной строки указывается в виде Т(n-к) или T(=к), где: n - минимальное количество знаков, к - максимальное количество знаков, символ «-» - разделитель, символ «=» означает фиксированное количество знаков в строке. В случае если минимальное количество знаков равно 0, формат имеет вид Т(0-к). В случае если максимальное количество знаков не ограничено, формат имеет вид Т(n-).

Формат числового значения указывается в виде N(m.к), где: m - максимальное количество знаков в числе, включая знак (для отрицательного числа), целую и дробную часть числа без разделяющей десятичной точки, k - максимальное число знаков дробной части числа. Если число знаков дробной части числа равно 0 (то есть число целое), то формат числового значения имеет вид N(m).

Для простых элементов, являющихся базовыми в XML (определенными в информационно-телекоммуникационной сети «Интернет» по электронному адресу: http://www.w3.org/TR/xmlschema-0), например, элемент с типом «date», поле «Формат элемента» не заполняется. Для таких элементов в поле «Дополнительная информация» указывается тип базового элемента;

признак обязательности элемента определяет обязательность наличия элемента (совокупности наименования элемента и его значения) в файле обмена. Признак обязательности элемента может принимать следующие значения: «О» - наличие элемента в файле обмена обязательно; «Н» - наличие элемента в файле обмена необязательно, то есть элемент может отсутствовать. Если элемент принимает ограниченный перечень значений (по классификатору, кодовому словарю и тому подобному), то признак обязательности элемента дополняется символом «К». Например, «ОК». В случае если количество реализаций элемента может быть более одной, то признак обязательности элемента дополняется символом «М». Например, «НМ» или «ОКМ».

К вышеперечисленным признакам обязательности элемента может добавляться значение «У» в случае описания в XML-схеме условий, предъявляемых к элементу в файле обмена, описанных в графе «Дополнительная информация». Например, «НУ» или «ОКУ»;

дополнительная информация содержит, при необходимости, требования к элементу файла обмена, не указанные ранее. Для сложных элементов указывается ссылка на таблицу, в которой описывается состав данного элемента. Для элементов, принимающих ограниченный перечень значений из классификатора (кодового словаря и тому подобного), указывается соответствующее наименование классификатора (кодового словаря и тому подобного) или приводится перечень возможных значений. Для классификатора (кодового словаря и тому подобного) может указываться ссылка на его местонахождение. Для элементов, использующих пользовательский тип данных, указывается наименование типового элемента.

Рисунок 1. Диаграмма структуры файла обмена

Таблица 4.1

Файл обмена (Файл)

Наименование элемента Сокращенное наименование (код) элемента Признак типа элемента Формат элемента Признак обязательности элемента Дополнительная информация
Идентификатор файла ИдФайл A T(1-255) ОУ Содержит (повторяет) имя сформированного файла (без расширения)
Версия программы, с помощью которой сформирован файл ВерсПрог A T(1-40) О    
Версия формата ВерсФорм A T(1-5) О Принимает значение: 5.03
Состав и структура документа Документ С     О Состав элемента представлен в таблице 4.2

Таблица 4.2

Состав и структура документа (Документ)

Наименование элемента Сокращенное наименование (код) элемента Признак типа элемента Формат элемента Признак обязательности элемента Дополнительная информация
Код по КНД КНД A T(=7) ОК Типовой элемент <КНДТип>. Принимает значение: 1110202
Дата формирования документа ДатаДок A T(=10) О Типовой элемент <ДатаТип>. Дата в формате ДД.ММ.ГГГГ
Код налогового органа КодНО A T(=4) ОК Типовой элемент <СОНОТип>. Принимает значения в соответствии с классификатором «Система обозначений налоговых органов»
Сведения о пользователе контрольно-кассовой техники СвНП С     О Состав элемента представлен в таблице 4.3
Сведения о лице, подписавшем документ Подписант С     О Состав элемента представлен в таблице 4.6
Отчет об изменении параметров регистрации контрольно-кассовой техники ОтчИзмПарРегККТ С     О Состав элемента представлен в таблице 4.8

Таблица 4.3

Сведения о пользователе контрольно-кассовой техники (СвНП)

Наименование элемента Сокращенное наименование (код) элемента Признак типа элемента Формат элемента Признак обязательности элемента Дополнительная информация
Пользователь - организация НПЮЛ С     О Состав элемента представлен в таблице 4.4
Пользователь - физическое лицо, зарегистрированное в качестве индивидуального предпринимателя НПФЛ С     О Состав элемента представлен в таблице 4.5

Таблица 4.4

Пользователь - организация (НПЮЛ)

Наименование элемента Сокращенное наименование (код) элемента Признак типа элемента Формат элемента Признак обязательности элемента Дополнительная информация
Наименование организации НаимОрг A T(1-1000) О    
ИНН ИННЮЛ A T(=10) О Типовой элемент <ИННЮЛТип>
КПП КПП A T(=9) О Типовой элемент <КППТип>
ОГРН ОГРН A T(=13) Н Типовой элемент <ОГРНТип>

Таблица 4.5

Пользователь - физическое лицо, зарегистрированное в качестве индивидуального предпринимателя (НПФЛ)

Наименование элемента Сокращенное наименование (код) элемента Признак типа элемента Формат элемента Признак обязательности элемента Дополнительная информация
ИНН физического лица, зарегистрированного в качестве индивидуального предпринимателя ИННФЛ A T(=12) О Типовой элемент <ИННФЛТип>
ОГРНИП ОГРНИП A T(=15) Н Типовой элемент <ОГРНИПТип>
Фамилия, имя, отчество физического лица, зарегистрированного в качестве индивидуального предпринимателя ФИО С     О Типовой элемент <ФИОТип>. Состав элемента представлен в таблице 4.9

Таблица 4.6

Сведения о лице, подписавшем документ (Подписант)

Наименование элемента Сокращенное наименование (код) элемента Признак типа элемента Формат элемента Признак обязательности элемента Дополнительная информация
Признак лица, подписавшего документ ПрПодп A T(=1) ОК Принимает значение: 1 - пользователь контрольно-кассовой техники | 2 - представитель пользователя контрольно-кассовой техники
Фамилия, имя, отчество ФИО С     НУ Типовой элемент <ФИОТип>. Состав элемента представлен в таблице 4.10 Элемент обязателен при выполнении одного из условий: - <ПрПодп>=2 и ИдентМЧД не заполнено | - <ПрПодп>=1 и наличие <НПЮЛ>
Сведения о представителе пользователя контрольно-кассовой техники СвПред С     НУ Состав элемента представлен в таблице 4.7 Элемент обязателен при <ПрПодп>=2

Таблица 4.7

Сведения о представителе пользователя контрольно-кассовой техники (СвПред)

Наименование элемента Сокращенное наименование (код) элемента Признак типа элемента Формат элемента Признак обязательности элемента Дополнительная информация
Наименование документа, подтверждающего полномочия представителя НаимДок A T(1-120) О    
Идентификатор машиночитаемой доверенности ИдентМЧД А T(1-120) Н    

Таблица 4.8

Отчет об изменении параметров регистрации контрольно-кассовой техники (ОтчИзмПарРегККТ)

Наименование элемента Сокращенное наименование (код) элемента Признак типа элемента Формат элемента Признак обязательности элемента Дополнительная информация
Дата формирования фискального документа «Отчет об изменении параметров регистрации» ДатаОтчРег A T(=10) О Типовой элемент <ДатаТип>. Дата в формате ДД.ММ.ГГГГ
Время формирования фискального документа «Отчет об изменении параметров регистрации» ВремяОтчРег A T(=5) О Время в формате ЧЧ.ММ
Номер фискального документа «Отчет об изменении параметров регистрации» НомерОтчРег A Т(1-8) О Содержит только числовые символы. Минимальное значение =1 Максимальное значение = 16777215
Фискальный признак документа «Отчет об изменении параметров регистрации» ФПД A T(1-10) О Содержит только числовые символы Максимальное значение = 4294967295
ИНН оператора фискальных данных ИННОФД A T(=10) О Типовой элемент <ИННЮЛТип>
Заводской номер экземпляра модели фискального накопителя ЗаводНомерФН A T(1-20) О    
Регистрационный номер контрольно-кассовой техники РегНомерККТ A T(=16) О    

Таблица 4.9

Фамилия, имя, отчество (ФИОТип)

Наименование элемента Сокращенное наименование (код) элемента Признак типа элемента Формат элемента Признак обязательности элемента Дополнительная информация
Фамилия Фамилия A T(1-60) О    
Имя Имя A T(1-60) О    
Отчество Отчество A T(1-60) Н    

------------------------------

1 Передача файла от отправителя к конечному получателю (K) может осуществляться в несколько этапов через другие налоговые органы, осуществляющие передачу файла на промежуточных этапах, которые обозначаются идентификатором A. В случае передачи файла от отправителя к конечному получателю при отсутствии налоговых органов, осуществляющих передачу на промежуточных этапах, значения идентификаторов A и K совпадают.

2 В строке таблицы могут быть описаны несколько элементов, наименования которых разделены символом "|". Такая форма записи применяется при наличии в файле обмена только одного элемента из описанных в этой строке


Обзор документа

ФНС обновила рекомендуемые форматы информационного обмена между кабинетом ККТ, техсредствами оператора фискальных данных и АИС ведомства при подаче:

- заявления о снятии ККТ с регистрационного учета;

- заявления о регистрации (перерегистрации) ККТ;

- отчета о закрытии фискального накопителя;

- отчета о регистрации ККТ;

- отчета об изменении параметров регистрации ККТ.

Для просмотра актуального текста документа и получения полной информации о вступлении в силу, изменениях и порядке применения документа, воспользуйтесь поиском в Интернет-версии системы ГАРАНТ:
Мы обрабатываем локальные данные браузера и используем инструменты аналитики в целях улучшения и обеспечения работоспособности сайта, статистических исследований и обзоров. Вы можете запретить обработку указанных данных в настройках браузера. Пожалуйста, ознакомьтесь с условиями их обработки.